AI + 数据库(第一天)

40 阅读2分钟

背景

事情的起因是这样的,我最近面试的时候发现自己对数据库好多回答不上来于是决定自己系统的复习一下数据库

工具准备

Beekeeper Studio 之前用的图形化界面太丑了,所以我先准备一款好看的图形化界面工具豆包向我推荐了一款软件,我先试试看

基础

数据库语言分为几种?

select(查询)

image.png

  • 使用 DESCRIBE 语句查看 parking_records 表的完整结构,确认各字段的类型和约束;

  • 使用 SELECT 语句查询该表中所有字段的全部记录;

  • 使用 DISTINCT 关键字查询该表中所有不重复的车牌号码

  • 因字段名包含特殊字符(括号),需使用着重号查询 停车时长(小时)缴费金额 两个字段的所有记录;

  • 使用 WHERE 语句查询缴费金额大于 10 元的所有车辆记录;

  • 在问题 5 的基础上,使用 ORDER BY 分别按 停车时长(小时)升序(ASC)降序(DESC) 排序;

  • 使用 LIMIT 实现分页查询:在问题 6(降序)的结果中,查询第 2 页的数据(每页显示 3 条记录)。

image.png

总结
  1. select
  2. distict(去重)
  3. 着重号
  4. describe(表结构)
  5. where语句
  6. order by(osc,desc)
  7. limit(分页) 本质上查询就是一个最基础的查询语句,后面就是select的基础上做的限制条件

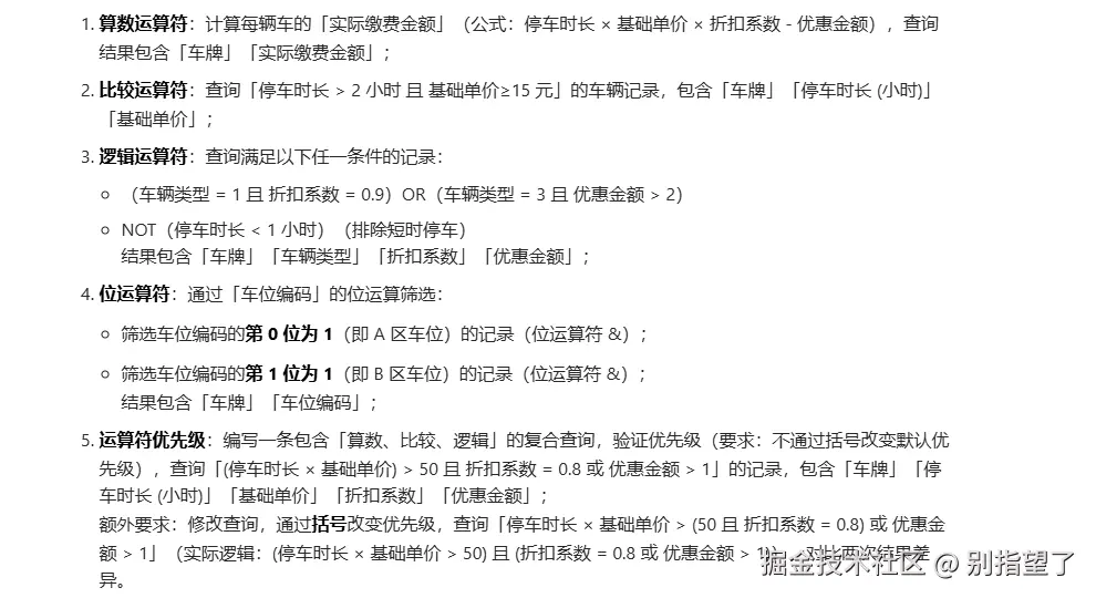
运算符

image.png

image.png

  1. 算数运算符
  2. 比较运算符
  3. 逻辑运算符
  4. 位运算符
  5. 运算符的优先级

跟C语言里的运算符差不多

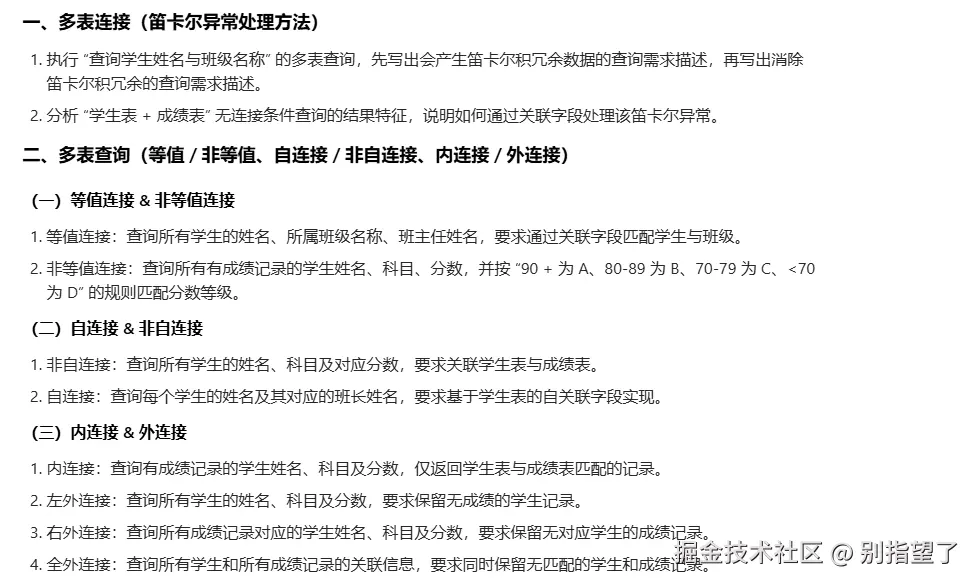
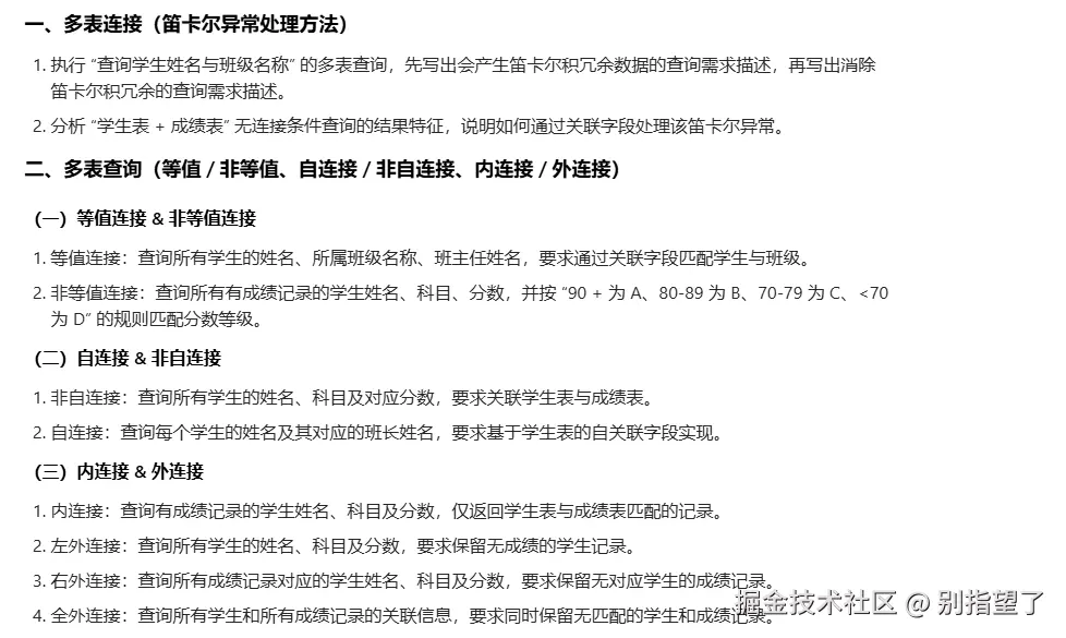
多表查询

image.png

image.png

  1. 多表链接(笛卡尔异常处理方法)
  2. 多表查询(等值连接和非等值链接)(自连接和非自连接)(内连接和外连接)
  3. 7种join链接

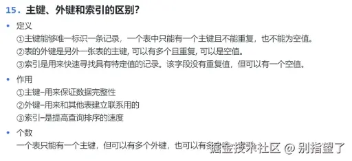
sql常见面试题

image.png

image.png

image.png