技术分享 | 用Dify搭建个人AI知识助手

68 阅读4分钟

 对技术人员而言,知识资产常陷入 “碎片化散落 + 低效复用”的恶性循环:技术分享邮件躺卧邮箱、产品文档散落Notion 等平台,面对产品使用、技术追溯等问题时,常因记不清过往解决方案或找不到相关资料重复踩坑,“写了找不到、找得到要花很多时间去理解阅读”成为常态。

基于 Dify 平台,我们设计了 AI 知识助手,让技术人员通过一个统一的入口来获取不同地方的知识—— 它整合了 Notion 文档检索汇总、邮箱干货提取等能力,通过语义检索和工具能力,将分散的技术资料、产品手册、行业干货汇集成可随时调用的“知识中枢” ,无需手动翻找即可快速获取精准答案,让知识复用效率翻倍,为工作学习提供智能助力。

整体方案流程图如下,方案入口会有一个判断节点,通过用户的输入决定流程走向:

下面将拆分流程,结合其解决的场景逐一说明:

场景1:邮件内容检索总结

技术人员日常需处理海量邮件,其中夹杂着厂商推送的技术分享、行业干货等有价值内容,但这类邮件常被淹没在收件箱中,后续想追溯学习时,仅凭记忆查找效率极低。借助 Dify 搭建的 AI 知识助手,无需手动翻阅邮箱,只需输入发件人、邮件标题等关键信息,即可快速定位目标邮件并提取核心正文,其核心操作步骤如下:

1. 首先创建 ChatFlow 应用:

添加邮件节点,LLM 节点,代码执行节点等,串通从数据获取到数据分析的全流程:

2.授权 Gmail 的 OAuth 认证:

让工具能够获取到邮件的正文,具体配置步骤可参考下面的链接:docs.dify.ai/zh/develop-…

3.配置主要数据处理节点

获取邮件 id 节点:

通过代码执行器提取邮件唯一 id 标识符,用于后续工具的内容提取

获取邮件正文节点:

为了获取到邮件内容,我们可以使用以下 Python 代码从 input_dict 变量中拆分出正文 Body

LLM 节点:

使用 LLM 来分析获取邮件正文节点抓取的结果,以下是一个提示词示例。

效果

我们只需提供邮箱,就可以让大模型帮我们总结出邮件中的技术内容。

场景2:Notion文档智能检索总结

伊克罗德自有 AIGC 方案-imAgine 提供给客户用于文生图和图生图。售前在服务客户的过程中经常需要去解决客户提出的很多 imAgine 使用问题,关于此方案的大量产品文档都放在 Notion 中进行维护,为了处理客户的问题,售前往往需要花费大量时间去查阅不同的手册,然后给到客户解决方法或者可参考的建议,通过构建的 AI 助手,我们只需要问问题就能得到方案,具体做法如下:

1.Notion 授权验证:在创建知识库,选择数据源时,点击同步自 Notion 内容—去绑定,根据提示完成授权验证或者进入设置 — 数据来源—添加数据源中点击 Notion 来源绑定 ,完成授权验证。

2.创建知识库,索引方式选择高质量,保证检索内容的准确度:

3.选择 Notion 数据源,将产品文档导入到知识库中:

4.编排 Chatflow,在 IF/ELSE 节点后接入我们创建好的知识库,然后连接 LLM 节点选择合适的大语言模型并填写提示词。

效果

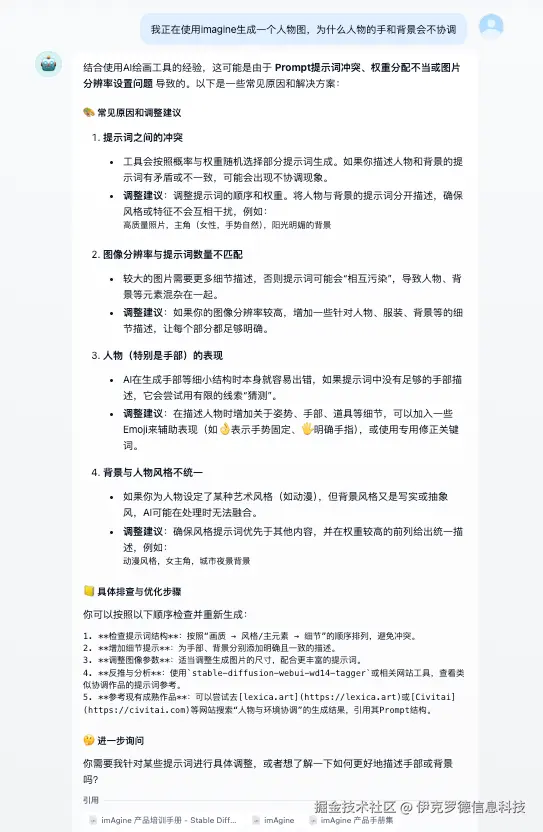
当客户提出问题时,例如:“生图人物手部和背景不协调怎么办?”,售前只需要通过自然语言将问题描述给 AI,大模型就会检索你 Notion 中的所有关联文档,像从《培训手册》中提取出“手部修正专用 Negative Prompt 组合”,从《技术方案》中提取出:“针对背景一致性的环境光影参数设置”等,然后结合这些内容给出对应的方案和建议。

结语

信息不该在角落蒙尘,而该在你需要时,以秒级速度应声而来。海量碎片不可怕,可怕的是手握万千知识,却始终找不到高效取用的路径。