基于数字孪生的电路仿真和故障分析系统

73 阅读4分钟

HSimCircuit(基于数字孪生的电路仿真和故障分析系统)是汇智信科HSim通用智能仿真平台的一个落地应用。系统功能包括电路原理图设计、电路数字孪生、电路仿真分析、电路潜通分析、电路故障注入及模拟排故、电路教学实验等。系统基于 “原理分析 + 仿真分析” 双核驱动模式 ,一站式覆盖从电路设计、原理演示、故障注入、故障诊断到潜通路分析的全流程教学闭环。平台采用 “两端一云”架构(教师端、学生端、云端资源库),角色精准区分,所有虚拟教学内容统一部署于云端服务器,为师生提供随时随地的沉浸式实验体验。

仿真网表生成模块

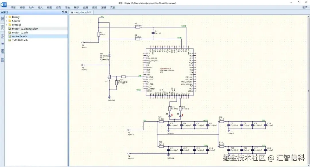
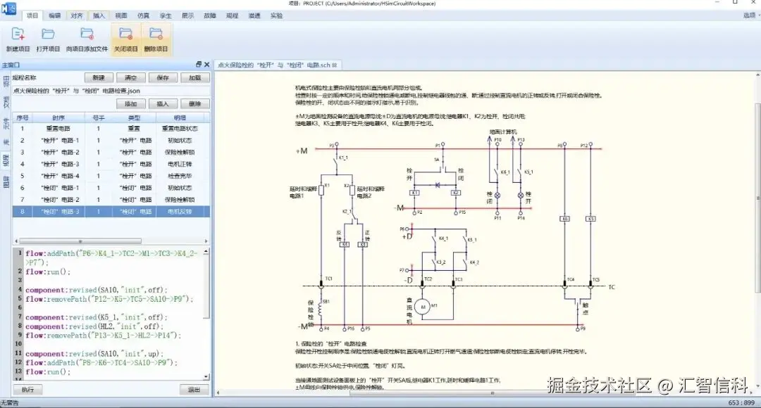
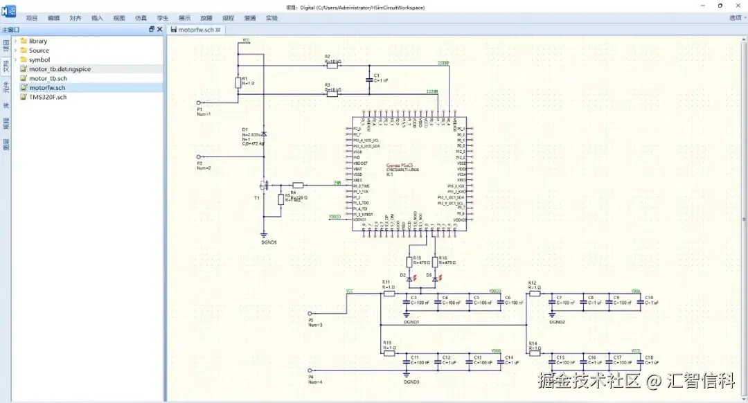
层次化的原理图设计:对于复杂电路,可拆分为多个子原理图,通过端口实现跨层级连接。以避免大型原理图在加载时的卡顿问题。

元件库可视化管理:使用树状结构对元件按类型进行分层管理,除系统库外,添加项目库,用于直接读取当前打开项目的库文件。让不同项目的专属元件能够独立存储。

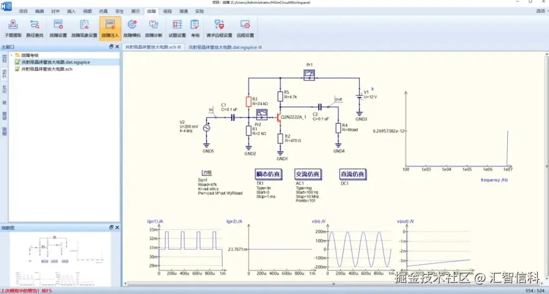
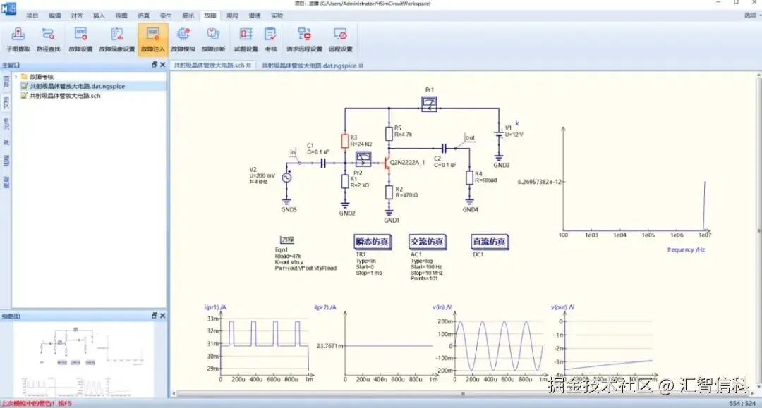
仿真网表生成:根据自定义编辑原理图,准确识别电路拓扑连接结构,读取元件属性及仿真模式,并自动生成网表文件。

电路建模

该模块从五个关键维度——图元、几何、物理、规则、行为,细致入微地创建其数字孪生模型。通过图元模型抽象电路的核心元件,几何模型展现电路元件的空间布局和连接关系,物理模型精确表达元件的特性参数和材料属性,规则模型定义电路行为的逻辑约束,行为模型动态模拟电路的运行状态。

原理图绘制工程中,采用层次化/模块化设计,子原理图输入/输出端口与父原理图对应元件的引脚精准绑定,多层嵌套的层级展开(子原理图中又包含下级原理图),递归解析每一层端口关系,生成无歧义的节点名称。

3D模型管理模块提供3D模型管理功能,基于step格式三维模型元件,涵盖电路中的常见元件类型,如电阻器、电容器、电感器、二极管和晶体管。该模块允许对元件间连接关系进行详细定制,包括导线的长度、宽度和材料。

针对数字元件模型创建,实现模拟元件与数字元件的混合仿真,通过c语言编译的数字元件运行程序,将输入的模拟信号转换为对应数字信号并通过程序的main函数传入参数。

模拟元件支持IO特性的数学表达式进行关系维护,基于理论模型(电路理论表现形式及其术语的解释)与数学模型(与理论模型等价的数学方程组表现形式)对模拟元件进行定义。

元件具备老化模型,在时间、环境要素作用下,可真实展现元件老化效果;元件具备环境模型,实现温度、湿度等环境因素对元件性能的影响,支持excel表格导入元件参数。

脚本化规程

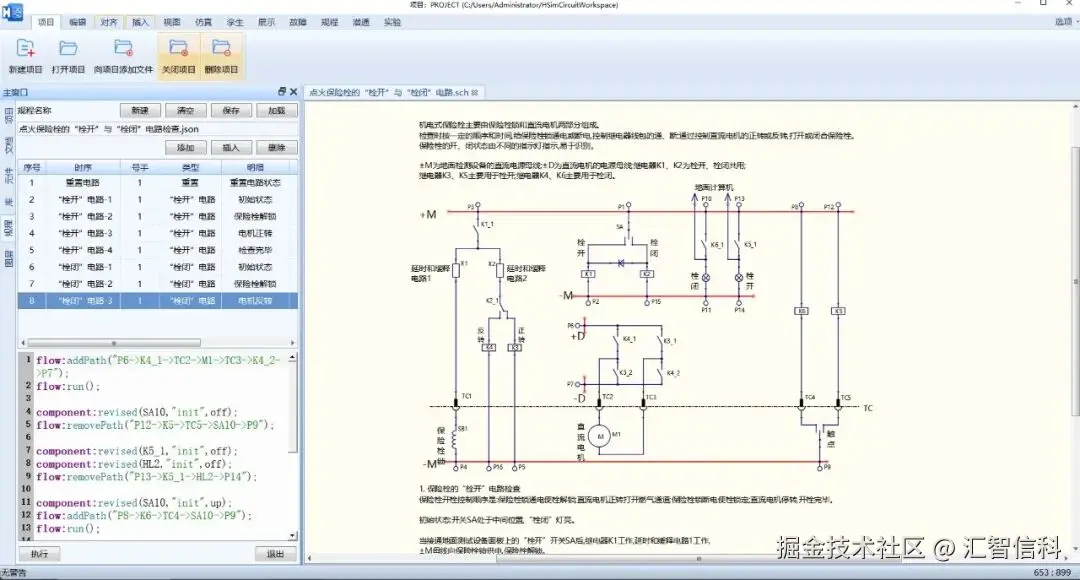
设计标准化训练流程,利用计算机的虚拟仿真技术,系统基于“一令一动”对规程步骤进行拆分,已实现交互流程与操作步骤的高度相似。系统通过预设的脚本化训练程序,使得操作人员能够在计算机平台上完成从单一角色到多角色、单机到多机的全方位协同训练,覆盖了单岗位独立操作至复杂多岗位联动的各种训练场景。

故障注入、模拟、诊断

基于元件故障模型,可在原理图、虚拟面板上设置故障原因,能完成多个故障原因的组合,可查看已设置故障原因,支持远程故障设置,提供故障设置日志查看。

潜通路分析

基于控制系统典型电路模型,通过功能元件、指示元件及期望流程,自动分析电路潜在问题,可完成潜通路静态分析、潜通路动态分析,并能进行电路拓扑图分析。