如何通过 5 种方法轻松格式化 USB 驱动器

702 阅读8分钟

格式化 USB 驱动器是很常见的,无论您是想修复损坏的驱动器、创建可启动的安装程序,还是仅仅擦除旧数据。为了解决这个问题,本指南分享了 5 种在 Windows 和 Mac 操作系统上格式化 USB 驱动器的解决方案。

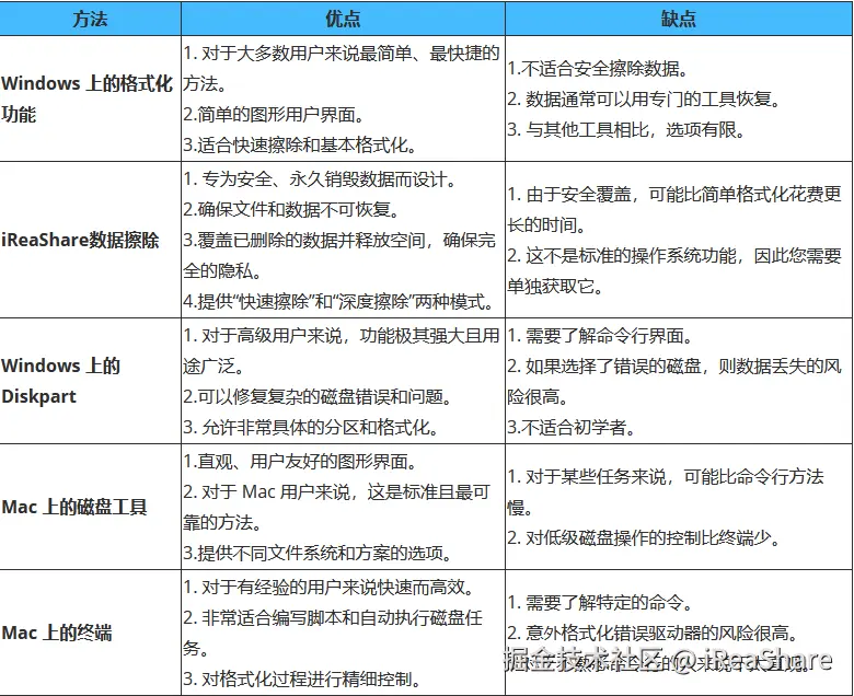
快速看一下这些方法的优缺点:

第 1 部分:如何在 Windows 11/10/8/7 上格式化 USB 驱动器

Windows 提供了内置工具来格式化 USB 驱动器,从简单的右键单击选项到更强大的命令行界面。此外,您还可以安装专业的数据擦除工具来格式化和擦除 USB 驱动器。

1.1 使用格式化功能

这是在 Windows 中格式化 USB 驱动器最简单、最常用的方法。只要你的电脑能够识别你的 USB 驱动器,你就可以使用“格式化”功能来格式化外部闪存驱动器。

以下是如何将 USB 驱动器格式化为 exFAT 的方法:

  1. 将 USB 驱动器插入 Windows 计算机的 USB 端口,然后点击“ Windows ”和“ E ”键打开文件资源管理器

  2. 在左侧窗格中,点击“此电脑”。在“设备和驱动器”下找到您的 USB 驱动器,右键单击它,然后选择“格式化... ”。

  3. 将出现一个新窗口。在这里,您可以选择“文件系统”(例如 NTFS、FAT32、exFAT),更改卷标(驱动器名称),并选择执行“快速格式化”或“完整格式化”。

  4. 点击“开始”开始此过程。将出现一条警告,提醒您所有数据将被删除。点击“确定”继续。

1.2 使用 iReaShare 数据擦除

简单的格式化不足以使您的 USB 驱动器上的所有数据无法恢复,特别是当您计划转售或捐赠它时。iReaShare Data Wipe可以擦除您的所有数据,并完全覆盖已删除的文件,确保没有人可以从 USB 驱动器恢复您的数据。

iReaShare 数据擦除的主要特点:

  • 在 PC 上彻底格式化 USB 驱动器。

  • 快速识别连接的外部存储设备,包括 USB 驱动器。

  • 从您的硬盘和闪存驱动器中粉碎特定的文件和文件夹。

  • 仅擦除可用存储空间,而不删除现有文件。

*删除计算机硬盘上的文件。

  • 支持 Windows 11/10/8/7。

下载 iReaShare 数据擦除。

下载 Win 版

以下是在 Windows 11 上完全格式化 USB 驱动器的方法:

  1. 在您的电脑上安装数据擦除工具,然后打开它。

  2. 将U盘插入电脑,然后点击界面上的“ Drive Wiper ”。然后选择您的U盘。

  3. 选择数据擦除级别,然后点击“立即擦除”>“确定”即可擦除您的U盘。所有数据将被永久删除。

1.3 使用 Diskpart

对于高级用户来说,Diskpart 是一款功能强大的磁盘管理命令行实用程序。此方法对于解决复杂的磁盘问题和创建特定分区非常有用。

要通过 Diskpart 将 USB 驱动器格式化为 FAT32:

  1. 插入你的U盘。然后以管理员身份打开命令提示符。你可以在“开始”菜单中输入“ cmd ”,右键单击“命令提示符”,然后选择“以管理员身份运行”。

  2. 输入“ diskpart ”并按“ Enter ”。接下来,输入“ list disk ”并按“ Enter ”。这将显示计算机上的所有磁盘。根据大小识别您的USB驱动器。请小心选择正确的磁盘。

  3. 输入“选择磁盘# ”(将#替换为您的 USB 驱动器的编号)并按“ Enter ”。

  4. 输入“ clean ”并按“ Enter ”。此命令将清除驱动器上的所有分区和数据。现在,输入“ create partion primary ”并按“ Enter ”。

  5. 输入“ format fs=fat32 quick ”并按“ Enter ”。这将格式化新分区。之后,输入“ assign ”并按“ Enter ”分配驱动器号。最后,输入“ exit ”关闭 Diskpart。

第 2 部分:如何在 Mac 上格式化 USB 驱动器

使用 Mac 内置工具可以轻松格式化 USB 驱动器。

2.1 使用磁盘工具

磁盘工具是 Mac 上管理磁盘的主要图形工具。您可以使用它来格式化您的 USB 驱动器。

方法如下:

  1. 将 USB 驱动器连接到 Mac,打开Finder ,前往“应用程序”>“实用工具”,然后启动“磁盘工具”。或者,您可以使用“ Spotlight ”(按下 Command + 空格键)并搜索“磁盘工具”。

  2. 在左侧边栏中,选择您的 USB 驱动器。请确保选择父驱动器,而不是其下方的特定分区。

  3. 点击顶部菜单中的“擦除”按钮。程序将开始擦除您的U盘。所有数据将被删除。

2.2 使用终端

要使用更多命令行驱动的方法,您可以使用终端将 USB 驱动器格式化为 ExFAT。

步骤如下:

  1. 插入您的 USB 驱动器,然后打开“终端”(位于应用程序 > 实用程序)。

  2. 输入“ diskutil list ”并按“ Enter ”键查看所有磁盘的列表。通过名称和大小识别你的U盘。它很可能类似于“ /dev/disk2 ”或“ /dev/disk3 ”。

  3. 输入“ diskutil erasureDisk ExFAT NEWDRIVENAME /dev/disk# ”(将 NEWDRIVENAME 替换为您想要的名称,并将 # 替换为您的 USB 驱动器的磁盘编号)。例如:diskutil erasureDisk ExFAT USBDRIVE /dev/disk2。

  4. 按“ Enter ”运行命令。系统会提示你输入密码。格式化将开始,完成后,你的硬盘就可以使用了。

第3部分:有关格式化USB驱动器的常见问题

问题 1:我的 USB 驱动器应该是 FAT32 还是 NTFS?

选择 FAT32 还是 NTFS 格式完全取决于你的 U 盘用途。两者并非绝对“更好”,因为它们各有优缺点。

对于大多数现代用途来说,FAT32 和 NTFS 都不是最佳选择。第三个选项 exFAT 是目前推荐的 USB 驱动器文件系统。exFAT 是一种专为闪存(例如 USB 驱动器和 SD 卡)设计的现代文件系统。它结合了 FAT32 和 NTFS 的优点。与 FAT32 不同,exFAT 没有文件大小限制,因此您可以传输大于 4GB 的文件。

Q2:为什么格式化USB时没有FAT32选项?

如果您在格式化 USB 驱动器时没有看到 FAT32 选项,这几乎总是因为驱动器的容量大于 32 GB。这并非 FAT32 文件系统本身的技术限制,而是 Windows 和 macOS 在其标准格式化工具中强加的任意限制。

微软在开发其操作系统的驱动器格式化工具时,设定了一条规则:大于 32 GB 的驱动器不应格式化为 FAT32。此举是为了鼓励使用更新、更先进的文件系统,例如 NTFS 以及后来的 exFAT,这些文件系统没有 4 GB 的单文件大小限制,并且性能和安全性更高。

Q3:如何修复无法格式化的 USB 驱动器?

当 USB 驱动器拒绝格式化时,通常是由于潜在问题造成的,例如写保护、文件系统损坏或坏扇区。

  1. 检查物理和基本问题:在尝试更高级的方法之前,请先检查以下简单问题。一些较旧或专用的 USB 驱动器侧面有一个小型物理开关。如果该开关处于“锁定”或“开启”位置,则表示驱动器处于写保护状态,您无法对其进行格式化。请将开关滑至“关闭”或“解锁”位置。或者,您可以尝试其他 USB 端口,然后重新启动计算机。
  2. 使用命令行移除写保护:如果驱动器为“只读”,则格式化将失败。按 Windows + R,输入“cmd”,然后按 Ctrl + Shift + Enter 以管理员身份打开命令提示符。输入“diskpart”并按“Enter”。然后输入“list disk”并按“Enter”。仔细识别您的 USB 驱动器的大小,并记下其磁盘编号(例如,磁盘 2)。输入“select disk #”(将 # 替换为您的 USB 驱动器编号),然后按“Enter”。输入“attributes disk clear readonly”并按“Enter”。此命令应该可以移除所有软件级写保护。
  3. 您还可以使用 Diskpart 进行深度清理。

结论

无论您使用的是 Windows 还是 Mac,都有多种格式化 USB 驱动器的选项。对于大多数用户来说,标准的图形工具(Windows 上的“文件资源管理器”和 Mac 上的“磁盘工具”)是最简单、最可靠的方法。

如果您想擦除并覆盖 USB 驱动器上的数据,您需要一个专业的工具,例如iReaShare Data Wipe 。这款软件功能更丰富。除了格式化 USB 驱动器外,它还可以擦除剩余存储空间、删除特定文件或文件夹等。