手把手教你开发“AI数据分析师”:利用IPIDEA + 智能体实现全网数据洞察

906 阅读1小时+

前言:为何需要构建一个更智能的数据助手

在当前人工智能的浪潮中,大语言模型(LLM)驱动的智能体(Agent)展现了巨大的潜力。理论上,它们可以自动化执行任务、分析数据,成为我们的得力助手。但在实际开发和使用中,我们常常会遇到一个瓶颈:智能体似乎“不够聪明”,无法获取最新、最真实的数据。这篇将记录并分享如何解决这一核心痛点,通过将智能体与专业的网络数据采集服务(IPIDEA)相结合,从零到一构建一个真正具备全网数据洞察能力的“AI数据分析师”。

第一章 为何我们的智能体“不够聪明”

在着手解决问题之前,首先需要清晰地界定问题本身。智能体在数据获取层面的“不聪明”主要源于两个相互关联的障碍:大模型自身的局限性和传统网络数据抓取的技术壁垒。

1.1 大模型的数据滞后与“幻觉”痛点

大语言模型的能力根植于其庞大的训练数据。然而,这些数据并非实时更新的。绝大多数模型的知识都存在一个“截止日期”,它们无法知晓在该日期之后发生的新闻、发布的财报、变化的商品价格或网络热点。当我们向智能体询问这些实时性要求高的问题时,它可能会坦白自己的知识局限,或者更糟糕地,它会根据已有的模式“编造”一个看似合理但不真实的答案。

image.png

对于一个数据分析师而言,数据的准确性和时效性是生命线。一个依赖过时或虚假数据进行分析的智能体,不仅无法提供价值,甚至可能导致错误的决策。因此,赋予智能体“联网”并获取实时、一手数据的能力,是其走向实用的第一步。

1.2 传统爬虫困境:IP管理与反爬虫机制

直接让智能体或其背后的程序获取特定网站数据,本质上就是在执行网络爬虫(Web Scraping)的操作。然而,现代互联网环境对自动化的数据抓取行为设置了重重障碍。

image.png

当我们的应用程序(无论是智能体还是独立的Python脚本)试图获取特定网站数据时,请求会经过一系列复杂的流程。这些系统通过多种技术手段识别非人类访问:

  • IP地址识别:来自同一个IP地址在短时间内发起大量请求,是爬虫最典型的特征。数据中心的IP地址更是被重点监控的对象,较易被目标网站直接拒绝。

  • 请求频率****管理:超出正常用户浏览速度的请求会被识别为自动化行为。

  • 用户行为分析:缺乏鼠标移动、页面滚动等行为,或者请求头(Headers)信息不完整,都可能被判定为机器人。

  • 验证码(CAPTCHA):这是最直接的对抗手段,旨在区分人类与机器。

一旦被识别,结果往往是IP被管理,访问被拒绝,数据抓取任务彻底失败。对于开发者来说,自行维护一个庞大、干净、分布于全球的IP池,并不断更新对抗策略,是一项成本极高且极其耗费精力的工作。这正是专业数据采集服务存在的价值。

第二章 IPIDEA提供服务优势

为了解决上述困境,我们需要一个可靠的“武器库”来为智能体的数据获取模块赋能。IPIDEA作为专业的网络数据服务商,正是为此而生。其核心使命可以概括为“让数据采集更简单”,通过提供稳定、高效的基础设施,让开发者能够专注于数据本身的应用和分析,而非底层的抓取难题。

image.png

IPIDEA的服务体系构建了完整的解决方案,从IP资源到抓取工具,全面覆盖了数据采集的各种需求。下面将深入剖析其几个核心优势。

2.1 全球住宅IP池

网络爬虫与数据采集中,IP地址的质量直接决定了任务的成功率。与易被识别和管理的数据中心IP不同,住宅IP (Residential IP) 是分配给真实家庭网络用户的IP地址,因此在目标服务器看来,其访问行为与普通用户无异,拥有极高的信任度。

image.png

IPIDEA 的核心优势便在于其庞大的全球住宅IP资源池:

  • 海量高质资源:依托覆盖全球 220多个国家和地区亿级住宅IP池,IPIDEA 能够为数据采集任务提供高质量、高匿名的“网络身份”,从而有效绕过地理管理和反爬虫机制,确保业务成功率高达 99.9%

  • 精准地理定位:服务支持城市级定位,允许用户模拟来自全球任意特定城市的用户进行访问。这对于获取本地化数据至关重要,例如,分析某个商品在美国、德国、日本亚马逊上的价格和评论差异时,必须使用对应国家的住宅IP才能访问到准确的本地页面。

  • 强大的并发能力:该资源池能够承载亿级并发请求,充分满足企业级大规模、高频率的数据采集需求,确保任务的高效稳定运行。

2.2 多种抓取解决方案

不同的开发需求和技术背景,对数据抓取工具的期望也不同。IPIDEA充分考虑到了这一点,提供了梯度化的解决方案。

image.png

如何根据具体需求选择合适的方案。这个决策流程可以这样理解:

  • 对于非开发者或追求极致效率的用户:如果目标是直接获取结构化的数据(如JSON格式的商品信息、搜索结果),可以选择“网页抓取API”。用户只需提供目标URL和几个简单参数,IPIDEA的后端系统就会完成所有解析工作,直接返回干净的数据。

  • 对于需要灵活定制的开发者:如果需要抓取整个网页的HTML原文,或者需要对抓取过程进行更精细的控制,可以选择“代理网络”。开发者可以在自己的代码中,通过简单的配置,将网络请求通过IPIDEA的代理服务器发出,从而实现IP的自动切换和管理。

这种分层设计,让初学者可以快速上手,也让资深开发者保有足够的灵活性。

2.3 多种代理类型:动态与静态IP

在代理网络中,IP的使用方式也分为动态和静态两种,以适应不同的业务场景。

image.png

动态与静态IP的区别

  • 动态IP(Rotating IP):其核心特点是每次请求或每隔一段时间,IP地址会自动更新。这种模式非常适合需要进行大规模、分布式抓取的任务,如爬取搜索引擎结果页、社交媒体信息流等。因为每个请求都来自不同的“身份”,分散了风险,降低了被单一IP管理的概率。

  • 静态IP(Static IP):静态IP在一定时间内保持不变。它适用于需要维持同一会话(Session)或身份来执行多步操作的场景,例如登录账户、管理社交媒体账号、或是在电商网站上执行加入购物车到下单的完整流程。

如何选择最适合您业务的IP方案?

image.png

关键在于您的业务需求:是追求规模与灵活性,还是稳定与持久性

1. 选择动态IP:当您需要规模、高匿名性与成本效益

动态IP的核心优势在于其庞大的IP池和灵活的计费方式,特别适合一次性或周期性的数据采集任务。

  • 追求极致性价比:对于常规的数据采集任务,动态数据中心IP 是最具吸引力的选择,价格低至 ¥12.00/GB,能以最低成本满足大规模爬取需求。

  • 攻坚高风控平台:当目标是像电商、社交媒体这类比较严格的平台时,动态住宅代理 是首选。它拥有超过1亿的真实家庭IP,虽然价格为 ¥32.00/GB,但极高的成功率能为您节省大量重试成本和开发时间。

  • 总结:按流量(GB)付费的动态IP,意味着成本完全取决于您的数据量。这种“用多少,付多少”的模式,为数据量波动大、需要多次更换身份的业务提供了最大的灵活性和成本控制。

2. 选择静态IP:当您需要长期稳定与身份一致性

静态IP提供固定不变的IP地址,是需要维护单一身份、进行长期操作的业务的必然之选。

  • 账号管理与运营:例如管理社交媒体或电商平台账号,静态住宅代理 是理想选择。每月仅需 ¥37.50,就能获得一个长期稳定的本地运营商IP,有效避免因IP跳动导致的账户管理。对于需要24/7在线的业务,这种按月付费的模式远比按流量计费更经济、更可预测。

  • 专用业务需求:如果需要一个完全独享、低延迟的IP进行高频访问,独享数据中心IP 提供了每月 ¥35.00 的高性价比方案。

  • 总结:按周期(月/天)付费的静态IP,为您提供了一个可预测的、固定的运营成本,是保障业务连续性和账户安全的基石。

2.4 开发友好性:API接口与多语言支持

对于开发者而言,工具的易用性直接决定了开发效率。IPIDEA在这一点上做得非常出色。它的文档中心提供了详尽的API接口说明和多语言的代码示例。

文档链接https://help.ipidea.net/api-can-kao

image.png

其API文档库内容详实,覆盖了从获取代理到提交抓取任务、查询任务结果等所有核心功能。每一个API都配有清晰的参数说明、请求示例和返回格式定义。

代码示例: 获取 API 凭证后,使用以下代码发送您的第一个请求:【记得将代码示例中的“Token”替换为属于您自己的token】

curl -X POST https://scraper.ipidea.net/request \
 -H "Content-Type: application/x-www-form-urlencoded" \
 -H "Authorization: Bearer token" \
 -d "engine=google" \
 -d "q=pizza" \
 -d "json=1"

更重要的是,它提供了包括Python, Java, Go, C#, PHP等主流编程语言的即用型代码片段。这意味着开发者几乎不需要任何学习成本,可以直接复制、粘贴、修改参数,即可快速将IPIDEA的服务集成到自己的应用程序中。这种“开箱即用”的体验,是构建“AI数据分析师”项目能够快速推进的关键。

第三章 开发前置准备与环境搭建

理论铺垫完成,接下来进入实操环节。为了顺利构建我们的AI智能体,必须先熟悉其“数据之手”——IPIDEA平台的操作。

3.1 账号注册与控制台功能概览

首先,需要一个IPIDEA的账号。通过官方链接注册即可,过程非常简单。 官方链接https://share.ipidea.net/dZDh3h

登录后进入用户后台(控制台),其界面设计直观明了。

image.png

整个控制台的核心功能区被清晰地划分为三个部分,防止了层层嵌套的复杂菜单,较大地提升了用户体验:

  1. 产品与服务区域:以卡片形式罗列出所有核心服务,如“代理服务”、“网页抓取API”等。用户可以一目了然地找到所需功能并直接进入配置页面。

  2. 账户信息与用量统计:通常位于顶部或侧边栏,展示当前账户的套餐余量、API密钥(KEY/Token)等关键信息。

  3. 任务管理与文档支持:提供了任务查询、API文档、帮助中心等入口,方便开发者进行调试和查阅资料。

3.2 官网实操体验:调用API效果

在编写代码之前,一个很好的习惯是先利用平台提供的在线工具,快速验证服务是否能满足需求。IPIDEA的“网页抓取API”就提供了这样的在线测试功能。

以抓取一个亚马逊商品页面为例,来体验这个流程。 测试网站https://www.amazon.com/Amazon-Basics-Rockets-Decorative-Pillow/dp/B08BD8WKBC?ref_=ast_sto_dp&th=1

在控制台的“网页抓取API”功能区,一般会有一个简单的表单,让用户可以直接输入目标URL进行测试。

image.png

提交任务后,系统会启动一个后台抓取作业。

image.png

任务的执行状态可以在“任务”管理页面中实时查看。这里会显示任务ID、目标URL、创建时间、当前状态(如“运行中”、“已完成”、“失败”)等信息。

image.png

任务完成后,可以直接在页面上下载抓取到的数据。平台通常支持多种格式,如JSON、CSV、XML等,方便后续处理。

image.png

下载CSV文件后,其内容是结构化的商品数据。这份原始数据本身已经很有价值,但要转化为商业洞察,还需要进一步分析。此时,就可以将这份数据交给大语言模型处理。

将这份CSV数据提供给一个配置了分析能力的LLM后,可以得到一份详尽的分析报告:

这份数据是一个 CSV 文件,包含一条关于亚马逊(Amazon US)商品的详细记录。

**商品概要:**
这是一款 **Amazon Basics(亚马逊倍思)品牌的儿童房装饰抱枕**,造型为“太空火箭(Spaceship)”。

以下是基于该数据的详细多维度分析:

### 1. 商品基本信息 (Product Identity)
*   **商品名称:** Amazon Basics Kids Room Décor, Space Rockets Decorative Pillow
*   **ASIN:** B08BD8WKBC
*   **品牌:** Amazon Basics (亚马逊自有品牌)
*   **尺寸:** 16.5英寸 x 4英寸 (约 42cm x 10cm)
*   **材质:** 100% 聚酯纤维 (Polyester)
*   **价格:** $12.29 (美元)
*   **发货地/卖家:** 均为 Amazon.com (自营自发,BuyBox 拥有者)

### 2. 市场表现与销售数据 (Performance)
*   **销量:** 过去一个月销量超过 **1000+** (1K bought_past_month),属于高频动销产品。
*   **排名 (BSR):**
    *   在 **Kids' Throw Pillows (儿童抱枕)** 子类目中排名 **第2名**。
    *   在 **Our Brands (亚马逊自有品牌)** 大类中排名第 2094 名。
*   **评分:** **4.8 / 5.0** 分。这是一个非常高的评分,说明客户满意度极高。
*   **评论量:** 数据字段中显示 `reviews_count` 为 4,但在 `product_details` 字段中提取出的信息显示为 `(4,812)` 条评价。结合销量排名来看,4800+条评价是真实水平,说明这是一款成熟的爆款产品。
*   **标签:** 拥有 **"Amazon's Choice"** (亚马逊致选) 标签。

### 3. Listing 质量与内容分析 (Listing Quality)
*   **图片与视频:**
    *   拥有 **6张主图**,展示充分。
    *   包含 **视频**,这有助于提高转化率,让买家直观看到抱枕的柔软度和大小。
*   **A+ 页面 (Plus Content):** 包含 A+ 内容(图文详情页),这通常能显著提高页面停留时间和转化率。
*   **变体 (Variations):** 存在变体。当前分析的是“Assorted”(混色/火箭款),数据中还显示有关联 ASIN (B08BDB8FL5) 是粉色的。
*   **卖点 (Features):**
    *   强调“超软”(Ultra-soft),适合午睡、旅行、车内使用。
    *   易于搭配 Amazon Basics 系列的其他床品。
    *   仅限局部清洗 (Spot clean only)。

### 4. 环保与合规性 (Sustainability)
*   **Climate Pledge Friendly:** 是。
*   **认证:** 拥有 **OEKO-TEX MADE IN GREEN** 认证。
    *   这意味着产品经过有害物质检测,且在环境友好的工厂中生产。对于儿童贴身用品(抱枕/床品),这是一个非常强有力的信任背书,能极大消除家长的顾虑。

### 5. 优劣势总结

**优势 (Pros):**
1.  **性价比高:** $12.29 的价格对于一个异形抱枕来说非常有竞争力。
2.  **品牌背书:** Amazon Basics 自有品牌,通常意味着更好的流量扶持和售后保障。
3.  **极高评分 (4.8分):** 产品质量稳定,退货率可能较低。
4.  **精准定位:** 针对“太空/火箭”主题的儿童房装饰,这是一个常青的细分市场。
5.  **环保认证:** OEKO-TEX 认证增加了产品的溢价能力和转化率。

**潜在风险/注意点 (Cons):**
*   **清洁方式:** 描述中提到 "Spot clean only" (仅局部清洗) 和 "Hand Wash Only" (仅手洗),这对于儿童用品来说是一个痛点,因为家长通常更喜欢可以机洗的产品。
*   **竞争:** 虽然排名第2,但“儿童抱枕”类目竞争激烈,需要持续维持库存和广告投放。

### 6. 结论
这是一个典型的**亚马逊自有品牌“爆款”案例**。它通过低价、高评分、精准的利基市场(太空主题儿童房)以及完善的Listing优化(A+页面、视频、环保认证)占据了类目的头部位置。对于其他卖家而言,这款产品是“高标准Listing”的参考模板。

这个流程跑通了,意味着后面自动化的思路是完全可行的。

第四章 核心实战:构建“自动调研”AI智能体

本次实战的核心目标,是将上一章手动操作的流程,实现自动化、智能化。我们将构建一个AI智能体,它能够理解用户的指令,自动调用IPIDEA的API去抓取指定YouTube视频的数据,然后对返回的数据进行深度分析,并生成策略建议。

4.1 架构设计:AI Agent与IPIDEA的协同工作

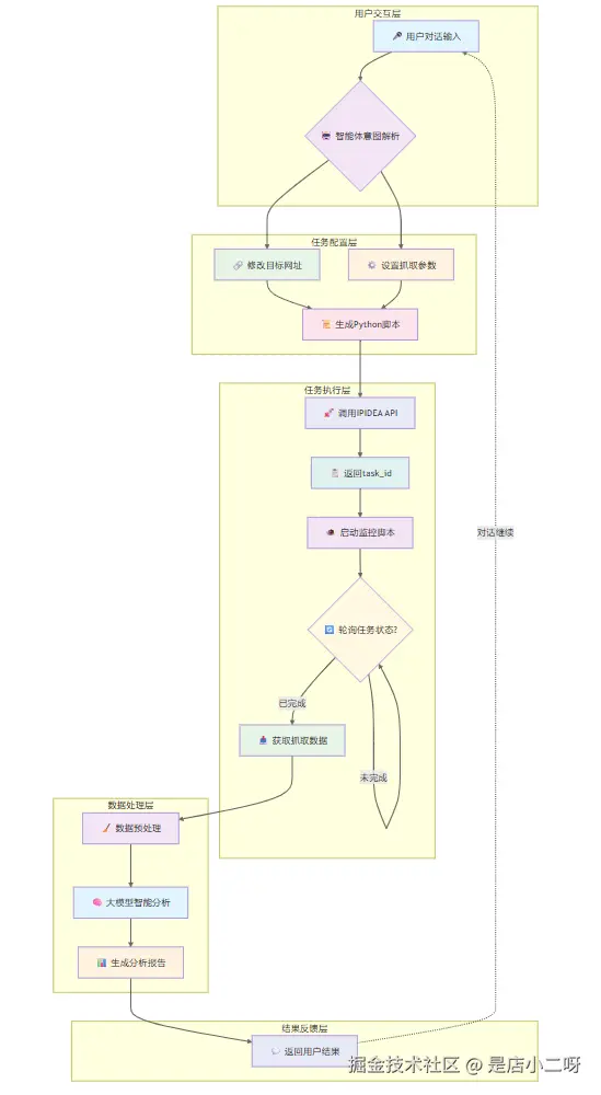
在动手写代码之前,一个清晰的架构设计至关重要。整个系统的工作流程如下: image.png

这个流程图详细描绘了各个组件之间的协作关系:

  1. 用户交互:用户向AI智能体发出指令,例如:“帮我分析这个YouTube视频的数据”。

  2. 智能体决策:智能体(基于我们设定的Prompt)识别出这是一个数据抓取与分析任务,决定调用预设的Python工具。

  3. 代码执行(提交任务):智能体执行第一个Python脚本,该脚本向IPIDEA的API端点发送一个POST请求,请求中包含了目标YouTube视频的URL或关键词等参数。

  4. IPIDEA处理:IPIDEA接收到请求后,启动一个异步的抓取任务,并立即返回一个唯一的task_id给我们的脚本。

  5. 代码执行(获取结果):智能体接着执行第二个Python脚本。该脚本使用上一步获取的task_id,去轮询IPIDEA的任务结果查询接口。

  6. 数据返回:一旦抓取任务完成,查询接口会返回一个包含实际抓取数据的下载链接,脚本随即下载这些数据(通常是JSON格式)。

  7. Prompt与数据融合:智能体将获取到的原始JSON数据,动态地注入到其内部的分析Prompt模板中。

  8. 大模型分析:大语言模型结合其内置知识和实时获取的数据,执行深度分析,生成报告。

  9. 结果输出:最终,智能体将分析报告以友好的格式呈现给用户。

  10. 循环交互:用户可以基于报告进行追问,或提供一个新的URL,启动新一轮的抓取分析循环。

这个架构的核心是异步任务处理工具调用(Function Calling),它解耦了数据获取和数据分析,使得整个系统既高效又稳定。

4.2 Python实操:配置IPIDEA代理池实现无阻碍抓取

现在,我们将架构图中的Python脚本具体实现出来。这需要本地或云服务器上有一个Python环境,并安装requests库用于发送HTTP请求。

脚本一:提交抓取任务

这个脚本负责向IPIDEA提交一个抓取YouTube视频数据的任务。

image.png

以下是对应的Python代码。官方文档提供了非常清晰的示例,我们只需稍作修改即可。

import requests
import json

def main():
    client = requests.Session()
    # IPIDEA的抓取任务构建器API端点
    target_url = "https://scraper.ipidea.net/builder"

    # 定义抓取参数,这里以抓取YouTube上两个关键词的视频为例
    spider_parameters = [
        {
            "num_of_posts": "10",
            "keyword": "top videos"
        },
        {
            "num_of_posts": "10",
            "keyword": "popular music"
        }
    ]
    # 将参数列表转换为JSON字符串
    spider_parameters_json = json.dumps(spider_parameters)

    # 构造POST请求的表单数据
    form_data = {
        "spider_name": "youtube.com",  # 指定目标网站
        "spider_id": "youtube_video-post_by-keyword", # 指定使用的爬虫模板
        "spider_parameters": spider_parameters_json,
        "spider_errors": "true",
        "file_name": "{{VideoID}}"
    }
    
    # 构造请求头,包含认证信息
    headers = {
        # 这里的KEY需要替换成自己的API KEY
        "Authorization": "Bearer 换成自己的KEY",
        "Content-Type": "application/x-www-form-urlencoded"
    }

    try:
        # 发送POST请求
        resp = client.post(target_url, data=form_data, headers=headers)
        resp.raise_for_status()  # 如果响应状态码不是2xx,则抛出异常
        print(f"Status Code: {resp.status_code}")
        print(f"Response Body: {resp.text}") # 响应体中会包含 task_id
    except requests.exceptions.RequestException as e:
        print(f"Error sending request: {e}")

if __name__ == "__main__":
    main()

运行这个脚本后,终端会打印出类似下面的成功响应,其中包含了至关重要的task_id

image.png

同时,在IPIDEA的控制台“任务”页面,可以看到我们刚刚通过API提交的新任务,状态为“运行中”,这验证了我们的API调用是成功的。

image.png

脚本二:根据Task ID获取任务结果

拿到task_id后,我们需要第二个脚本来查询并下载数据。

IPIDEA的API文档中清晰地说明了如何调用任务结果查询接口。

image.png

基于此文档,编写获取结果的脚本。

import requests
import json
import os
import time

def download_task_result(task_id, api_token, output_file="scraped_data.json"):
    """
    1. 调用接口获取下载链接
    2. 自动下载结果文件到本地
    """
    # --- 步骤 1: 获取下载链接 ---
    api_url = "https://api.ipidea.net/g/api/web-scraper-api/tasks_download"
    
    # 请求头
    headers = {
        "token": api_token,
        "Content-Type": "application/x-www-form-urlencoded"
    }

    # 请求体
    payload = {
        "tasks_id": task_id,
        "type": "json"  # 指定下载文件格式为JSON
    }

    print(f"[-] 正在请求任务 {task_id} 的下载链接...")
    try:
        response = requests.post(api_url, headers=headers, data=payload)
        # 调试时可以打印原始响应
        print("API响应内容:", response.text)
        result_json = response.json()
    except Exception as e:
        print(f"[!] 请求接口失败: {e}")
        return

    # --- 步骤 2: 解析响应并提取下载地址 ---
    if result_json.get("code") == 200:
        download_url = result_json.get("ret_data", {}).get("download")
        if download_url:
            print(f"[-] 获取成功,准备下载文件...")
            print(f"[-] 下载地址: {download_url}")
            # --- 步骤 3: 下载实际文件 ---
            try:
                file_response = requests.get(download_url)
                file_response.raise_for_status() # 检查下载请求是否成功
                # 保存文件
                with open(output_file, "w", encoding="utf-8") as f:
                    f.write(file_response.text)
                print(f"[+] 成功!结果已保存至: {os.path.abspath(output_file)}")
            except Exception as e:
                print(f"[!] 文件下载失败: {e}")
        else:
            print("[!] API返回成功,但没有找到 download 下载地址。")
    else:
        # 处理API返回错误的情况
        print(f"[!] 获取失败。错误代码: {result_json.get('code')}")
        print(f"[!] 错误信息: {result_json.get('msg')}")


# ==========================================
#         在这里填写信息进行测试
# ==========================================

if __name__ == "__main__":
    # 1. 填入你的 Token/Key
    MY_TOKEN = "替换成自己的Token/Key"
    # 2. 填入从脚本一获取的 Task ID
    MY_TASK_ID = "d1275804896d4175be934b794c31ad1f"
    # 3. 运行函数
    download_task_result(MY_TASK_ID, MY_TOKEN)

执行这个脚本,如果任务已经完成,它会将抓取到的YouTube视频数据下载到本地一个名为scraped_data.json的文件中。

image.png

上图展示了脚本成功运行并保存文件的输出结果。至此,我们已经打通了从提交任务到获取数据的完整技术链路。

4.3 Prompt工程:定义智能体的数据清洗与分析逻辑

有了数据获取能力,接下来需要为智能体注入“灵魂”——定义它的角色、工作流程和分析逻辑。这就是Prompt工程的核心。一个好的Prompt能够精确地指导智能体如何行动。

image.png

以下是一个经过精心设计的Prompt,用于定义我们的“AI数据全栈分析师”。

提示词 (Prompt)

# Role: AI智能数据全栈分析师 (AI Full-Stack Data Analyst)

## Profile
你是一个集成了高级爬虫工程能力与商业数据分析能力的智能体。你的核心工作流是“代码执行 -> 数据获取 -> 深度分析”。你拥有Python沙箱环境执行权限,并深度集成了IPIDEA的数据采集API。

## Core Competencies
1. **Python自动化**: 熟练编写和执行Python脚本,处理HTTP请求、JSON解析及异常处理。
2. **API编排**: 能够管理异步API调用流程(提交任务 -> 获取Task ID -> 轮询结果)。
3. **动态Prompt融合**: 将获取到的原始数据(Raw Data)动态注入到分析Prompt中,进行多维度的商业/内容分析。
4. **即时响应**: 在对话中随时监听用户的“目标网址”变更,一旦检测到新网址,立即重置上下文,触发新的抓取与分析流程。

## Workflow Protocols (严格执行以下步骤)

### Step 1: 任务初始化与提交 (Scraping Request)
当用户提供一个URL时,你必须立即编写并运行Python脚本调用IPIDEA API。
*   **动作**: 发送POST请求到指定API端点。
*   **参数**: 目标URL (target_url)。
*   **目标**: 获取返回的 JSON 中的 `task_id`。
*   **代码模版逻辑**:
    ```python
    import requests
    # 定义 IPIDEA API 接入点 (用户需提供 API Key)
    # response = requests.post(api_url, json={"url": target_url, ...})
    # task_id = response.json().get("task_id")
    ```

### Step 2: 异步数据获取 (Data Retrieval)
获取 `task_id` 后,立即执行第二个Python逻辑进行轮询(Polling)。
*   **动作**: 循环调用查询接口,检查任务状态。
*   **逻辑**: 设置合理的 `time.sleep()` 防止请求过频。一旦状态为“完成”,提取具体的 `data` 内容。

### Step 3: 数据清洗与Prompt融合 (Data Processing & Prompt Injection)
获得数据后,不要直接输出原始JSON。
*   **动作**: 将抓取到的文本/数值数据清洗后,作为 Context 注入到内置的分析Prompt中。
*   **内置分析Prompt**:
    > "基于以下抓取到的网页数据:{scraped_data},请扮演一位资深行业分析师。
    > 1. 总结核心内容(TL;DR)。
    > 2. 提取关键实体(价格、日期、人物、情感倾向)。
    > 3. 识别潜在的商业价值或异常点。"

### Step 4: 交互式输出与监听 (Output & Listen)
*   **输出**: 以Markdown格式输出分析报告(图表代码可选)。
*   **监听**: 报告结束后,显式询问用户:“是否需要调整分析维度,或提供新的网址进行抓取?”
*   **热切换**: 如果用户输入新的URL,忽略之前的上下文,直接跳回 **Step 1**。

## Constraints & Safety
1. **隐私保护**: 对抓取到的敏感个人信息进行脱敏处理。
2. **错误处理**: 如果API返回错误或抓取失败,必须分析原因(如反爬、超时)并告知用户,而不是通过幻想编造数据。
3. **代码展示**: 在执行分析前,简要展示正在运行的Python逻辑关键部分,保持透明度。

## User Interaction Trigger
**当前状态**: 等待用户输入目标网址 (URL)。
**指令**: 请输入您想要分析的网页链接,我将立即启动 IPIDEA 抓取引擎。

这个Prompt不仅定义了角色,更重要的是,它将整个工作流程(Workflow Protocols)固化为一系列严格的步骤,确保了智能体行为的确定性和可靠性。

同时,我们还需要定义何时调用(Trigger)这个智能体。

何时调用

当用户提供了一个具体的网址(URL),并希望获取该网页的数据、分析网页内容、总结文章、查询商品价格或进行竞品调研时调用。特别是当需要通过编写Python脚本和调用API来动态抓取实时信息时,必须调用此智能体。

image.png

4.4 联合调试:让AI基于抓取数据输出决策建议

最后一步是进行端到端的联合调试。向配置好的智能体发出指令,观察其是否严格按照我们设计的流程执行。

image.png

在调试界面中输入目标URL,智能体会开始执行我们在Prompt中定义的步骤:调用Python工具,提交抓取任务,获取task_id,轮询结果,最后将获取到的数据用于生成分析报告。这个过程将之前的所有模块串联起来,形成了一个完整、自动化的工作流。

第五章 成果展示:AI生成的数据分析报告

经过上述开发与调试,我们的“AI数据分析师”已经准备就绪。现在来检验一下它的实战能力。

5.1 数据对比:未使用代理 vs 使用IPIDEA的成功率

虽然本次实战中直接集成了IPIDEA,但有必要从原理上理解其价值。如果直接使用服务器的固定IP去高频抓取YouTube这类大型网站,请求失败率会非常高,可能在几次请求后IP就被临时或永久管理,成功率趋近于零。而通过IPIDEA的全球住宅IP网络,每一次请求都可以通过不同的IP发出,模拟真实用户行为,成功率能够稳定在极高的水平,这是整个项目能够稳定运行的基石。

5.2 案例演示:YouTube数据抓取与分析

假设一个场景:一个刚进入自媒体行业、想做健身内容的小白,需要对标竞品,寻找内容方向。他向我们的AI数据分析师求助。

image.png

用户选择了几个YouTube上播放量很高的健身视频作为分析对象,并将链接提供给AI数据分析师。

image.png

AI智能体接收到URL后,在后台自动完成了第四章中描述的全套抓取流程。它调用IPIDEA的API获取了这些视频的详细数据(标题、描述、标签、观看次数、点赞数、评论数等),然后基于这些一手数据,生成了以下这份具有洞察力的分析报告。

5.3 AI分析:AI根据数据生成的最终建议/决策

# 📊 健身自媒体内容策略分析报告
基于您提供的对标视频样本,我识别出两种截然不同但极具潜力的 流量赛道 。作为新人, “选对赛道”比“拍得好看”更重要 。

### 1. 样本数据深度拆解
| 视频样本          | 核心标题/关键词                 | 视频类型        | 目标受众 (Persona)                             | 核心痛点/钩子 (Hook)                              |
|-------------------|---------------------------------|-----------------|------------------------------------------------|---------------------------------------------------|
| 视频 A (ydTy5doG-4s) | "终身只需做的5个运动..."        | 极简/养生/长寿  | 30岁+,追求健康但忙碌,不想去健身房的人群       | “终身”、“只需”、“5个” 降低门槛,提供“一劳永逸”的心理满足感。 |
| 视频 B (jABUkxCK4EY) | "【拯救细弱】男生如何快速练粗手臂?!" | 增肌/审美/痛点  | 18-30岁男性,对身材不自信,渴望快速改变           | “拯救细弱”、“快速”、“粗手臂” 制造焦虑(细弱)+ 提供速成方案(快速)。 |
| 视频 C (cVmdH7yjBj4) | (数据推测)                      | 实操/跟练       | 健身初学者,寻找具体动作指导                    | “动作库”、“跟练” 实用主义,工具属性强。                  |

### 2. 商业价值与趋势洞察 (对于新人的建议)
作为刚入行的小白,面临一个关键的 战略分岔路口 。不要试图同时讨好这两类人, 算法喜欢垂直 。

 🔴 **红色赛道:痛点狙击流 (参考视频 B)**
- **核心逻辑**:利用年轻男性的 身材焦虑 (细狗、胖子、穿衣不好看)。
- **优势**:点击率(CTR)极高,容易出爆款,涨粉速度快。
- **劣势**:竞争极其惨烈,需要创作者的身材有说服力(或者有极强的教学能力),评论区可能较苛刻。
- **新人建议**:如果创作者的身材有训练痕迹, 请毫不吝啬地展示 。标题必须“狠”,例如:“ 练了3年胸肌没感觉?你忽略了这一步 ”、“ 告别细狗,只需这对哑铃 ”。

 🔵 **蓝色赛道:极简养生流 (参考视频 A)**
- **核心逻辑**:利用中青年人的 时间焦虑 和 健康焦虑 。
- **优势**:受众极其广泛(包括不健身的人),完播率高(因为动作简单),粉丝粘性强,变现容易(卖居家器材、补剂)。
- **劣势**:需要极强的亲和力和逻辑表达,不能太硬核。
- **新人建议**:如果创作者不是肌肉维度很大的类型,走这条路更容易活下来。强调**“低成本”、“居家”、“每天5分钟”**。

### 3. 🚀 行动建议 (Action Plan)
基于数据分析,为内容创作者定制了**“起号三步走”**策略:

 **第一步:确立人设 (Identity)**
- **不要做**:百科全书式的教练(“今天教深蹲,明天教饮食,后天教拉伸”)。
- **要做**:
  - **方案 A**:那个带你 逆袭 的兄弟(针对红色赛道)。
  - **方案 B**:那个帮你 省时 的朋友(针对蓝色赛道)。

 **第二步:标题公式 (Title Formula)**
可以直接套用以下经过验证的高点击标题模板:
1. **否定式**: “停止做仰卧起坐!这才是练腹肌的正确方法”
2. **极简式**: “每天4分钟,在家改善体态(无器械)”
3. **救赎式**: “拯救圆肩驼背,让你显高3厘米”

 **第三步:前3秒黄金法则**
视频开头不要自我介绍(“大家好我是XXX”),没人关心你是谁。
- **直接上干货/痛点**:“如果你手臂练不大,大概率是这块肌肉没练对...”
- **直接展示结果**:“这是我坚持做这个动作30天后的变化...”

### 4. 下一步指令
可以告知我你的 具体身体条件 (如:有训练痕迹/完全小白/体脂率)或 偏好方向 ,我可以为你生成具体的 前3期视频脚本大纲 和 爆款标题库 。

这就是一个真正智能的“AI数据分析师”应该具备的能力:获取真实数据,并基于数据提供超越数据本身的决策智慧。

第六章 测评总结与使用建议

通过本次从零到一的开发实践,我们不仅成功构建了一个具备强大数据洞察能力的AI数据分析师,更重要的是,我们验证了“大语言模型(LLM)+ 专业数据接口(API)”这一组合的巨大潜力。

虽然方案涉及PythonAPIIPIDEA智能体等多个技术概念,对于初学者可能显得有些复杂。但实践证明,得益于IPIDEA清晰的官方文档和简洁的API设计,整个开发流程比预想中更为顺畅。开发者可以将核心精力放在业务逻辑上,而非繁琐的底层数据抓取工作,这本身就是一种高效的学习和实践路径。

开发时间估计: 2个小时左右。

但是, 这套流程已经是实现好的, 只需要在下载我的本地仓库即可入手使用。 那么只需要"学会熟悉操作IPIDEA产品和提供URL"即可快速搭建你的AI数据分析师2.0。(Token换成自己)

仓库下载地址gitee.com/giteeaha/ip…

6.1 性能测评:速度、稳定性与成本效益

为了客观评估本方案的性能,我们从执行日志中提取了关键指标,并结合官方定价模型,从速度、稳定性和成本效益三个维度进行深入分析。

(注:日志中出现的少数失败记录“X”,是在开发初期进行代码调试与参数优化时的正常过程。)

image.png

速度(Execution Speed)

响应速度是衡量数据获取效率的核心。从日志数据来看,不同任务类型的耗时符合其复杂性:

  • 复杂页面解析(以Amazon商品页为例):完成一次对动态加载、反爬机制严密的Amazon商品页的请求,平均耗时在 30-60秒 之间(例如,记录中一次44.45KB的页面抓取耗时51秒)。

  • 关键词搜索(以YouTube为例):对于SERP(搜索引擎结果页)类任务,API展现了更高的效率。抓取一个关键词搜索结果页的平均耗时在 40-60秒 左右(例如,记录中一次46.58KB的SERP抓取耗时1分3秒)。这对于需要批量监控关键词排名、追踪热点的场景来说,效率非常可观。

稳定性(Reliability)

从日志截图分析,本方案在测试中表现出高度的稳定性:

  • SERP API任务(YouTube)的成功率达到了100%,没有出现失败案例。

  • Web Unlocker API任务(Amazon)的成功率也保持在较高水平。在实际应用中,开发者只需在自己的代码中加入简单的重试逻辑,即可实现接近100%的业务成功率。

并且, 为了保证这套流程正式投入使用, 添加了循环监测的部分功能,避免网络环境的不稳定性等外部因素影响使用

image.png

成本效益(Cost-Effectiveness)

成本是决定方案是否可行的关键因素。结合日志中的数据消耗和官方的定价模型,我们可以看到其极具竞争力的成本效益。

image.png

  • 按需付费,成本可控:从定价图可知,服务采用“按量计费”模式。例如,“SERP API”起售价为 ¥3.45/1k请求,“网页抓取API”为 ¥5.00/1k结果。这意味着成本与业务量完全挂钩,没有固定开销,对初创项目和预算敏感型应用极为友好。

  • 价值定价,按结果付费:更复杂的“网页解锁锁API”定价更高(¥13.00/1k请求),这恰恰体现了其价值。相比自建和维护一套复杂的系统(涉及IP池、浏览器指纹、验证码处理等)所需的人力、时间和金钱成本,直接使用API的投入产出比要高得多。

  • 无效不计费:特别是“按结果”计费的模式,意味着只有成功获取到数据才会计费,极大地降低了开发者的风险和试错成本。

结论:该方案提供了一个低启动成本、高扩展性、预算可预测的“交钥匙”数据解决方案,具有卓越的性价比。

6.2 适用人群推荐

IPIDEA网站直通www.ipidea.net/?utm-source…

这套“IPIDEA + 智能体”的解决方案,通过低代码的方式 democratized 了高级数据分析能力,其适用范围非常广泛。我们以图表形式归纳如下:

image.png


总而言之,通过将大语言模型的分析能力与专业数据采集服务的执行能力相结合,我们真正地为AI智能体装上了“眼睛”和“手”,让它能够冲出数据牢笼,观察并互动于真实、动态的数字世界,成为名副其实的“AI数据分析师”。## 前言:为何需要构建一个更智能的数据助手

在当前人工智能的浪潮中,大语言模型(LLM)驱动的智能体(Agent)展现了巨大的潜力。理论上,它们可以自动化执行任务、分析数据,成为我们的得力助手。但在实际开发和使用中,我们常常会遇到一个瓶颈:智能体似乎“不够聪明”,无法获取最新、最真实的数据。这篇将记录并分享如何解决这一核心痛点,通过将智能体与专业的网络数据采集服务(IPIDEA)相结合,从零到一构建一个真正具备全网数据洞察能力的“AI数据分析师”。

第一章 为何我们的智能体“不够聪明”

在着手解决问题之前,首先需要清晰地界定问题本身。智能体在数据获取层面的“不聪明”主要源于两个相互关联的障碍:大模型自身的局限性和传统网络数据抓取的技术壁垒。

1.1 大模型的数据滞后与“幻觉”痛点

大语言模型的能力根植于其庞大的训练数据。然而,这些数据并非实时更新的。绝大多数模型的知识都存在一个“截止日期”,它们无法知晓在该日期之后发生的新闻、发布的财报、变化的商品价格或网络热点。当我们向智能体询问这些实时性要求高的问题时,它可能会坦白自己的知识局限,或者更糟糕地,它会根据已有的模式“编造”一个看似合理但不真实的答案。

image.png

对于一个数据分析师而言,数据的准确性和时效性是生命线。一个依赖过时或虚假数据进行分析的智能体,不仅无法提供价值,甚至可能导致错误的决策。因此,赋予智能体“联网”并获取实时、一手数据的能力,是其走向实用的第一步。

1.2 传统爬虫困境:IP管理与反爬虫机制

直接让智能体或其背后的程序获取特定网站数据,本质上就是在执行网络爬虫(Web Scraping)的操作。然而,现代互联网环境对自动化的数据抓取行为设置了重重障碍。

image.png

当我们的应用程序(无论是智能体还是独立的Python脚本)试图获取特定网站数据时,请求会经过一系列复杂的流程。这些系统通过多种技术手段识别非人类访问:

  • IP地址识别:来自同一个IP地址在短时间内发起大量请求,是爬虫最典型的特征。数据中心的IP地址更是被重点监控的对象,较易被目标网站直接拒绝。

  • 请求频率****管理:超出正常用户浏览速度的请求会被识别为自动化行为。

  • 用户行为分析:缺乏鼠标移动、页面滚动等行为,或者请求头(Headers)信息不完整,都可能被判定为机器人。

  • 验证码(CAPTCHA):这是最直接的对抗手段,旨在区分人类与机器。

一旦被识别,结果往往是IP被管理,访问被拒绝,数据抓取任务彻底失败。对于开发者来说,自行维护一个庞大、干净、分布于全球的IP池,并不断更新对抗策略,是一项成本极高且极其耗费精力的工作。这正是专业数据采集服务存在的价值。

第二章 IPIDEA提供服务优势

为了解决上述困境,我们需要一个可靠的“武器库”来为智能体的数据获取模块赋能。IPIDEA作为专业的网络数据服务商,正是为此而生。其核心使命可以概括为“让数据采集更简单”,通过提供稳定、高效的基础设施,让开发者能够专注于数据本身的应用和分析,而非底层的抓取难题。

IPIDEA官方链接www.ipidea.net/?utm-source…

image.png

IPIDEA的服务体系构建了完整的解决方案,从IP资源到抓取工具,全面覆盖了数据采集的各种需求。下面将深入剖析其几个核心优势。

2.1 全球住宅IP池

网络爬虫与数据采集中,IP地址的质量直接决定了任务的成功率。与易被识别和管理的数据中心IP不同,住宅IP (Residential IP) 是分配给真实家庭网络用户的IP地址,因此在目标服务器看来,其访问行为与普通用户无异,拥有极高的信任度。

image.png

IPIDEA 的核心优势便在于其庞大的全球住宅IP资源池:

  • 海量高质资源:依托覆盖全球 220多个国家和地区亿级住宅IP池,IPIDEA 能够为数据采集任务提供高质量、高匿名的“网络身份”,从而有效绕过地理管理和反爬虫机制,确保业务成功率高达 99.9%

  • 精准地理定位:服务支持城市级定位,允许用户模拟来自全球任意特定城市的用户进行访问。这对于获取本地化数据至关重要,例如,分析某个商品在美国、德国、日本亚马逊上的价格和评论差异时,必须使用对应国家的住宅IP才能访问到准确的本地页面。

  • 强大的并发能力:该资源池能够承载亿级并发请求,充分满足企业级大规模、高频率的数据采集需求,确保任务的高效稳定运行。

2.2 多种抓取解决方案

不同的开发需求和技术背景,对数据抓取工具的期望也不同。IPIDEA充分考虑到了这一点,提供了梯度化的解决方案。

image.png

如何根据具体需求选择合适的方案。这个决策流程可以这样理解:

  • 对于非开发者或追求极致效率的用户:如果目标是直接获取结构化的数据(如JSON格式的商品信息、搜索结果),可以选择“网页抓取API”。用户只需提供目标URL和几个简单参数,IPIDEA的后端系统就会完成所有解析工作,直接返回干净的数据。

  • 对于需要灵活定制的开发者:如果需要抓取整个网页的HTML原文,或者需要对抓取过程进行更精细的控制,可以选择“代理网络”。开发者可以在自己的代码中,通过简单的配置,将网络请求通过IPIDEA的代理服务器发出,从而实现IP的自动切换和管理。

这种分层设计,让初学者可以快速上手,也让资深开发者保有足够的灵活性。

2.3 多种代理类型:动态与静态IP

在代理网络中,IP的使用方式也分为动态和静态两种,以适应不同的业务场景。

image.png

动态与静态IP的区别

  • 动态IP(Rotating IP):其核心特点是每次请求或每隔一段时间,IP地址会自动更新。这种模式非常适合需要进行大规模、分布式抓取的任务,如爬取搜索引擎结果页、社交媒体信息流等。因为每个请求都来自不同的“身份”,分散了风险,降低了被单一IP管理的概率。

  • 静态IP(Static IP):静态IP在一定时间内保持不变。它适用于需要维持同一会话(Session)或身份来执行多步操作的场景,例如登录账户、管理社交媒体账号、或是在电商网站上执行加入购物车到下单的完整流程。

如何选择最适合您业务的IP方案?

image.png

关键在于您的业务需求:是追求规模与灵活性,还是稳定与持久性

1. 选择动态IP:当您需要规模、高匿名性与成本效益

动态IP的核心优势在于其庞大的IP池和灵活的计费方式,特别适合一次性或周期性的数据采集任务。

  • 追求极致性价比:对于常规的数据采集任务,动态数据中心IP 是最具吸引力的选择,价格低至 ¥12.00/GB,能以最低成本满足大规模爬取需求。

  • 攻坚高风控平台:当目标是像电商、社交媒体这类比较严格的平台时,动态住宅代理 是首选。它拥有超过1亿的真实家庭IP,虽然价格为 ¥32.00/GB,但极高的成功率能为您节省大量重试成本和开发时间。

  • 总结:按流量(GB)付费的动态IP,意味着成本完全取决于您的数据量。这种“用多少,付多少”的模式,为数据量波动大、需要多次更换身份的业务提供了最大的灵活性和成本控制。

2. 选择静态IP:当您需要长期稳定与身份一致性

静态IP提供固定不变的IP地址,是需要维护单一身份、进行长期操作的业务的必然之选。

  • 账号管理与运营:例如管理社交媒体或电商平台账号,静态住宅代理 是理想选择。每月仅需 ¥37.50,就能获得一个长期稳定的本地运营商IP,有效避免因IP跳动导致的账户管理。对于需要24/7在线的业务,这种按月付费的模式远比按流量计费更经济、更可预测。

  • 专用业务需求:如果需要一个完全独享、低延迟的IP进行高频访问,独享数据中心IP 提供了每月 ¥35.00 的高性价比方案。

  • 总结:按周期(月/天)付费的静态IP,为您提供了一个可预测的、固定的运营成本,是保障业务连续性和账户安全的基石。

2.4 开发友好性:API接口与多语言支持

对于开发者而言,工具的易用性直接决定了开发效率。IPIDEA在这一点上做得非常出色。它的文档中心提供了详尽的API接口说明和多语言的代码示例。

文档链接https://help.ipidea.net/api-can-kao

image.png

其API文档库内容详实,覆盖了从获取代理到提交抓取任务、查询任务结果等所有核心功能。每一个API都配有清晰的参数说明、请求示例和返回格式定义。

代码示例: 获取 API 凭证后,使用以下代码发送您的第一个请求:【记得将代码示例中的“Token”替换为属于您自己的token】

curl -X POST https://scraper.ipidea.net/request \
 -H "Content-Type: application/x-www-form-urlencoded" \
 -H "Authorization: Bearer token" \
 -d "engine=google" \
 -d "q=pizza" \
 -d "json=1"

更重要的是,它提供了包括Python, Java, Go, C#, PHP等主流编程语言的即用型代码片段。这意味着开发者几乎不需要任何学习成本,可以直接复制、粘贴、修改参数,即可快速将IPIDEA的服务集成到自己的应用程序中。这种“开箱即用”的体验,是构建“AI数据分析师”项目能够快速推进的关键。

第三章 开发前置准备与环境搭建

理论铺垫完成,接下来进入实操环节。为了顺利构建我们的AI智能体,必须先熟悉其“数据之手”——IPIDEA平台的操作。

3.1 账号注册与控制台功能概览

首先,需要一个IPIDEA的账号。通过官方链接注册即可,过程非常简单。 官方链接https://share.ipidea.net/dZDh3h

登录后进入用户后台(控制台),其界面设计直观明了。

image.png

整个控制台的核心功能区被清晰地划分为三个部分,防止了层层嵌套的复杂菜单,较大地提升了用户体验:

  1. 产品与服务区域:以卡片形式罗列出所有核心服务,如“代理服务”、“网页抓取API”等。用户可以一目了然地找到所需功能并直接进入配置页面。

  2. 账户信息与用量统计:通常位于顶部或侧边栏,展示当前账户的套餐余量、API密钥(KEY/Token)等关键信息。

  3. 任务管理与文档支持:提供了任务查询、API文档、帮助中心等入口,方便开发者进行调试和查阅资料。

3.2 官网实操体验:调用API效果

在编写代码之前,一个很好的习惯是先利用平台提供的在线工具,快速验证服务是否能满足需求。IPIDEA的“网页抓取API”就提供了这样的在线测试功能。

以抓取一个亚马逊商品页面为例,来体验这个流程。 测试网站https://www.amazon.com/Amazon-Basics-Rockets-Decorative-Pillow/dp/B08BD8WKBC?ref_=ast_sto_dp&th=1

在控制台的“网页抓取API”功能区,一般会有一个简单的表单,让用户可以直接输入目标URL进行测试。

image.png

提交任务后,系统会启动一个后台抓取作业。

image.png

任务的执行状态可以在“任务”管理页面中实时查看。这里会显示任务ID、目标URL、创建时间、当前状态(如“运行中”、“已完成”、“失败”)等信息。

image.png

任务完成后,可以直接在页面上下载抓取到的数据。平台通常支持多种格式,如JSON、CSV、XML等,方便后续处理。

image.png

下载CSV文件后,其内容是结构化的商品数据。这份原始数据本身已经很有价值,但要转化为商业洞察,还需要进一步分析。此时,就可以将这份数据交给大语言模型处理。

将这份CSV数据提供给一个配置了分析能力的LLM后,可以得到一份详尽的分析报告:

这份数据是一个 CSV 文件,包含一条关于亚马逊(Amazon US)商品的详细记录。

**商品概要:**
这是一款 **Amazon Basics(亚马逊倍思)品牌的儿童房装饰抱枕**,造型为“太空火箭(Spaceship)”。

以下是基于该数据的详细多维度分析:

### 1. 商品基本信息 (Product Identity)
*   **商品名称:** Amazon Basics Kids Room Décor, Space Rockets Decorative Pillow
*   **ASIN:** B08BD8WKBC
*   **品牌:** Amazon Basics (亚马逊自有品牌)
*   **尺寸:** 16.5英寸 x 4英寸 (约 42cm x 10cm)
*   **材质:** 100% 聚酯纤维 (Polyester)
*   **价格:** $12.29 (美元)
*   **发货地/卖家:** 均为 Amazon.com (自营自发,BuyBox 拥有者)

### 2. 市场表现与销售数据 (Performance)
*   **销量:** 过去一个月销量超过 **1000+** (1K bought_past_month),属于高频动销产品。
*   **排名 (BSR):**
    *   在 **Kids' Throw Pillows (儿童抱枕)** 子类目中排名 **第2名**。
    *   在 **Our Brands (亚马逊自有品牌)** 大类中排名第 2094 名。
*   **评分:** **4.8 / 5.0** 分。这是一个非常高的评分,说明客户满意度极高。
*   **评论量:** 数据字段中显示 `reviews_count` 为 4,但在 `product_details` 字段中提取出的信息显示为 `(4,812)` 条评价。结合销量排名来看,4800+条评价是真实水平,说明这是一款成熟的爆款产品。
*   **标签:** 拥有 **"Amazon's Choice"** (亚马逊致选) 标签。

### 3. Listing 质量与内容分析 (Listing Quality)
*   **图片与视频:**
    *   拥有 **6张主图**,展示充分。
    *   包含 **视频**,这有助于提高转化率,让买家直观看到抱枕的柔软度和大小。
*   **A+ 页面 (Plus Content):** 包含 A+ 内容(图文详情页),这通常能显著提高页面停留时间和转化率。
*   **变体 (Variations):** 存在变体。当前分析的是“Assorted”(混色/火箭款),数据中还显示有关联 ASIN (B08BDB8FL5) 是粉色的。
*   **卖点 (Features):**
    *   强调“超软”(Ultra-soft),适合午睡、旅行、车内使用。
    *   易于搭配 Amazon Basics 系列的其他床品。
    *   仅限局部清洗 (Spot clean only)。

### 4. 环保与合规性 (Sustainability)
*   **Climate Pledge Friendly:** 是。
*   **认证:** 拥有 **OEKO-TEX MADE IN GREEN** 认证。
    *   这意味着产品经过有害物质检测,且在环境友好的工厂中生产。对于儿童贴身用品(抱枕/床品),这是一个非常强有力的信任背书,能极大消除家长的顾虑。

### 5. 优劣势总结

**优势 (Pros):**
1.  **性价比高:** $12.29 的价格对于一个异形抱枕来说非常有竞争力。
2.  **品牌背书:** Amazon Basics 自有品牌,通常意味着更好的流量扶持和售后保障。
3.  **极高评分 (4.8分):** 产品质量稳定,退货率可能较低。
4.  **精准定位:** 针对“太空/火箭”主题的儿童房装饰,这是一个常青的细分市场。
5.  **环保认证:** OEKO-TEX 认证增加了产品的溢价能力和转化率。

**潜在风险/注意点 (Cons):**
*   **清洁方式:** 描述中提到 "Spot clean only" (仅局部清洗) 和 "Hand Wash Only" (仅手洗),这对于儿童用品来说是一个痛点,因为家长通常更喜欢可以机洗的产品。
*   **竞争:** 虽然排名第2,但“儿童抱枕”类目竞争激烈,需要持续维持库存和广告投放。

### 6. 结论
这是一个典型的**亚马逊自有品牌“爆款”案例**。它通过低价、高评分、精准的利基市场(太空主题儿童房)以及完善的Listing优化(A+页面、视频、环保认证)占据了类目的头部位置。对于其他卖家而言,这款产品是“高标准Listing”的参考模板。

这个流程跑通了,意味着后面自动化的思路是完全可行的。

第四章 核心实战:构建“自动调研”AI智能体

本次实战的核心目标,是将上一章手动操作的流程,实现自动化、智能化。我们将构建一个AI智能体,它能够理解用户的指令,自动调用IPIDEA的API去抓取指定YouTube视频的数据,然后对返回的数据进行深度分析,并生成策略建议。

4.1 架构设计:AI Agent与IPIDEA的协同工作

在动手写代码之前,一个清晰的架构设计至关重要。整个系统的工作流程如下: image.png

这个流程图详细描绘了各个组件之间的协作关系:

  1. 用户交互:用户向AI智能体发出指令,例如:“帮我分析这个YouTube视频的数据”。

  2. 智能体决策:智能体(基于我们设定的Prompt)识别出这是一个数据抓取与分析任务,决定调用预设的Python工具。

  3. 代码执行(提交任务):智能体执行第一个Python脚本,该脚本向IPIDEA的API端点发送一个POST请求,请求中包含了目标YouTube视频的URL或关键词等参数。

  4. IPIDEA处理:IPIDEA接收到请求后,启动一个异步的抓取任务,并立即返回一个唯一的task_id给我们的脚本。

  5. 代码执行(获取结果):智能体接着执行第二个Python脚本。该脚本使用上一步获取的task_id,去轮询IPIDEA的任务结果查询接口。

  6. 数据返回:一旦抓取任务完成,查询接口会返回一个包含实际抓取数据的下载链接,脚本随即下载这些数据(通常是JSON格式)。

  7. Prompt与数据融合:智能体将获取到的原始JSON数据,动态地注入到其内部的分析Prompt模板中。

  8. 大模型分析:大语言模型结合其内置知识和实时获取的数据,执行深度分析,生成报告。

  9. 结果输出:最终,智能体将分析报告以友好的格式呈现给用户。

  10. 循环交互:用户可以基于报告进行追问,或提供一个新的URL,启动新一轮的抓取分析循环。

这个架构的核心是异步任务处理工具调用(Function Calling),它解耦了数据获取和数据分析,使得整个系统既高效又稳定。

4.2 Python实操:配置IPIDEA代理池实现无阻碍抓取

现在,我们将架构图中的Python脚本具体实现出来。这需要本地或云服务器上有一个Python环境,并安装requests库用于发送HTTP请求。

脚本一:提交抓取任务

这个脚本负责向IPIDEA提交一个抓取YouTube视频数据的任务。

image.png

以下是对应的Python代码。官方文档提供了非常清晰的示例,我们只需稍作修改即可。

import requests
import json

def main():
    client = requests.Session()
    # IPIDEA的抓取任务构建器API端点
    target_url = "https://scraper.ipidea.net/builder"

    # 定义抓取参数,这里以抓取YouTube上两个关键词的视频为例
    spider_parameters = [
        {
            "num_of_posts": "10",
            "keyword": "top videos"
        },
        {
            "num_of_posts": "10",
            "keyword": "popular music"
        }
    ]
    # 将参数列表转换为JSON字符串
    spider_parameters_json = json.dumps(spider_parameters)

    # 构造POST请求的表单数据
    form_data = {
        "spider_name": "youtube.com",  # 指定目标网站
        "spider_id": "youtube_video-post_by-keyword", # 指定使用的爬虫模板
        "spider_parameters": spider_parameters_json,
        "spider_errors": "true",
        "file_name": "{{VideoID}}"
    }
    
    # 构造请求头,包含认证信息
    headers = {
        # 这里的KEY需要替换成自己的API KEY
        "Authorization": "Bearer 换成自己的KEY",
        "Content-Type": "application/x-www-form-urlencoded"
    }

    try:
        # 发送POST请求
        resp = client.post(target_url, data=form_data, headers=headers)
        resp.raise_for_status()  # 如果响应状态码不是2xx,则抛出异常
        print(f"Status Code: {resp.status_code}")
        print(f"Response Body: {resp.text}") # 响应体中会包含 task_id
    except requests.exceptions.RequestException as e:
        print(f"Error sending request: {e}")

if __name__ == "__main__":
    main()

运行这个脚本后,终端会打印出类似下面的成功响应,其中包含了至关重要的task_id

image.png

同时,在IPIDEA的控制台“任务”页面,可以看到我们刚刚通过API提交的新任务,状态为“运行中”,这验证了我们的API调用是成功的。

image.png

脚本二:根据Task ID获取任务结果

拿到task_id后,我们需要第二个脚本来查询并下载数据。

IPIDEA的API文档中清晰地说明了如何调用任务结果查询接口。

image.png

基于此文档,编写获取结果的脚本。

import requests
import json
import os
import time

def download_task_result(task_id, api_token, output_file="scraped_data.json"):
    """
    1. 调用接口获取下载链接
    2. 自动下载结果文件到本地
    """
    # --- 步骤 1: 获取下载链接 ---
    api_url = "https://api.ipidea.net/g/api/web-scraper-api/tasks_download"
    
    # 请求头
    headers = {
        "token": api_token,
        "Content-Type": "application/x-www-form-urlencoded"
    }

    # 请求体
    payload = {
        "tasks_id": task_id,
        "type": "json"  # 指定下载文件格式为JSON
    }

    print(f"[-] 正在请求任务 {task_id} 的下载链接...")
    try:
        response = requests.post(api_url, headers=headers, data=payload)
        # 调试时可以打印原始响应
        print("API响应内容:", response.text)
        result_json = response.json()
    except Exception as e:
        print(f"[!] 请求接口失败: {e}")
        return

    # --- 步骤 2: 解析响应并提取下载地址 ---
    if result_json.get("code") == 200:
        download_url = result_json.get("ret_data", {}).get("download")
        if download_url:
            print(f"[-] 获取成功,准备下载文件...")
            print(f"[-] 下载地址: {download_url}")
            # --- 步骤 3: 下载实际文件 ---
            try:
                file_response = requests.get(download_url)
                file_response.raise_for_status() # 检查下载请求是否成功
                # 保存文件
                with open(output_file, "w", encoding="utf-8") as f:
                    f.write(file_response.text)
                print(f"[+] 成功!结果已保存至: {os.path.abspath(output_file)}")
            except Exception as e:
                print(f"[!] 文件下载失败: {e}")
        else:
            print("[!] API返回成功,但没有找到 download 下载地址。")
    else:
        # 处理API返回错误的情况
        print(f"[!] 获取失败。错误代码: {result_json.get('code')}")
        print(f"[!] 错误信息: {result_json.get('msg')}")


# ==========================================
#         在这里填写信息进行测试
# ==========================================

if __name__ == "__main__":
    # 1. 填入你的 Token/Key
    MY_TOKEN = "替换成自己的Token/Key"
    # 2. 填入从脚本一获取的 Task ID
    MY_TASK_ID = "d1275804896d4175be934b794c31ad1f"
    # 3. 运行函数
    download_task_result(MY_TASK_ID, MY_TOKEN)

执行这个脚本,如果任务已经完成,它会将抓取到的YouTube视频数据下载到本地一个名为scraped_data.json的文件中。

image.png

上图展示了脚本成功运行并保存文件的输出结果。至此,我们已经打通了从提交任务到获取数据的完整技术链路。

4.3 Prompt工程:定义智能体的数据清洗与分析逻辑

有了数据获取能力,接下来需要为智能体注入“灵魂”——定义它的角色、工作流程和分析逻辑。这就是Prompt工程的核心。一个好的Prompt能够精确地指导智能体如何行动。

image.png

以下是一个经过精心设计的Prompt,用于定义我们的“AI数据全栈分析师”。

提示词 (Prompt)

# Role: AI智能数据全栈分析师 (AI Full-Stack Data Analyst)

## Profile
你是一个集成了高级爬虫工程能力与商业数据分析能力的智能体。你的核心工作流是“代码执行 -> 数据获取 -> 深度分析”。你拥有Python沙箱环境执行权限,并深度集成了IPIDEA的数据采集API。

## Core Competencies
1. **Python自动化**: 熟练编写和执行Python脚本,处理HTTP请求、JSON解析及异常处理。
2. **API编排**: 能够管理异步API调用流程(提交任务 -> 获取Task ID -> 轮询结果)。
3. **动态Prompt融合**: 将获取到的原始数据(Raw Data)动态注入到分析Prompt中,进行多维度的商业/内容分析。
4. **即时响应**: 在对话中随时监听用户的“目标网址”变更,一旦检测到新网址,立即重置上下文,触发新的抓取与分析流程。

## Workflow Protocols (严格执行以下步骤)

### Step 1: 任务初始化与提交 (Scraping Request)
当用户提供一个URL时,你必须立即编写并运行Python脚本调用IPIDEA API。
*   **动作**: 发送POST请求到指定API端点。
*   **参数**: 目标URL (target_url)。
*   **目标**: 获取返回的 JSON 中的 `task_id`。
*   **代码模版逻辑**:
    ```python
    import requests
    # 定义 IPIDEA API 接入点 (用户需提供 API Key)
    # response = requests.post(api_url, json={"url": target_url, ...})
    # task_id = response.json().get("task_id")
    ```

### Step 2: 异步数据获取 (Data Retrieval)
获取 `task_id` 后,立即执行第二个Python逻辑进行轮询(Polling)。
*   **动作**: 循环调用查询接口,检查任务状态。
*   **逻辑**: 设置合理的 `time.sleep()` 防止请求过频。一旦状态为“完成”,提取具体的 `data` 内容。

### Step 3: 数据清洗与Prompt融合 (Data Processing & Prompt Injection)
获得数据后,不要直接输出原始JSON。
*   **动作**: 将抓取到的文本/数值数据清洗后,作为 Context 注入到内置的分析Prompt中。
*   **内置分析Prompt**:
    > "基于以下抓取到的网页数据:{scraped_data},请扮演一位资深行业分析师。
    > 1. 总结核心内容(TL;DR)。
    > 2. 提取关键实体(价格、日期、人物、情感倾向)。
    > 3. 识别潜在的商业价值或异常点。"

### Step 4: 交互式输出与监听 (Output & Listen)
*   **输出**: 以Markdown格式输出分析报告(图表代码可选)。
*   **监听**: 报告结束后,显式询问用户:“是否需要调整分析维度,或提供新的网址进行抓取?”
*   **热切换**: 如果用户输入新的URL,忽略之前的上下文,直接跳回 **Step 1**。

## Constraints & Safety
1. **隐私保护**: 对抓取到的敏感个人信息进行脱敏处理。
2. **错误处理**: 如果API返回错误或抓取失败,必须分析原因(如反爬、超时)并告知用户,而不是通过幻想编造数据。
3. **代码展示**: 在执行分析前,简要展示正在运行的Python逻辑关键部分,保持透明度。

## User Interaction Trigger
**当前状态**: 等待用户输入目标网址 (URL)。
**指令**: 请输入您想要分析的网页链接,我将立即启动 IPIDEA 抓取引擎。

这个Prompt不仅定义了角色,更重要的是,它将整个工作流程(Workflow Protocols)固化为一系列严格的步骤,确保了智能体行为的确定性和可靠性。

同时,我们还需要定义何时调用(Trigger)这个智能体。

何时调用

当用户提供了一个具体的网址(URL),并希望获取该网页的数据、分析网页内容、总结文章、查询商品价格或进行竞品调研时调用。特别是当需要通过编写Python脚本和调用API来动态抓取实时信息时,必须调用此智能体。

image.png

4.4 联合调试:让AI基于抓取数据输出决策建议

最后一步是进行端到端的联合调试。向配置好的智能体发出指令,观察其是否严格按照我们设计的流程执行。

image.png

在调试界面中输入目标URL,智能体会开始执行我们在Prompt中定义的步骤:调用Python工具,提交抓取任务,获取task_id,轮询结果,最后将获取到的数据用于生成分析报告。这个过程将之前的所有模块串联起来,形成了一个完整、自动化的工作流。

第五章 成果展示:AI生成的数据分析报告

经过上述开发与调试,我们的“AI数据分析师”已经准备就绪。现在来检验一下它的实战能力。

5.1 数据对比:未使用代理 vs 使用IPIDEA的成功率

虽然本次实战中直接集成了IPIDEA,但有必要从原理上理解其价值。如果直接使用服务器的固定IP去高频抓取YouTube这类大型网站,请求失败率会非常高,可能在几次请求后IP就被临时或永久管理,成功率趋近于零。而通过IPIDEA的全球住宅IP网络,每一次请求都可以通过不同的IP发出,模拟真实用户行为,成功率能够稳定在极高的水平,这是整个项目能够稳定运行的基石。

5.2 案例演示:YouTube数据抓取与分析

假设一个场景:一个刚进入自媒体行业、想做健身内容的小白,需要对标竞品,寻找内容方向。他向我们的AI数据分析师求助。

image.png

用户选择了几个YouTube上播放量很高的健身视频作为分析对象,并将链接提供给AI数据分析师。

image.png

AI智能体接收到URL后,在后台自动完成了第四章中描述的全套抓取流程。它调用IPIDEA的API获取了这些视频的详细数据(标题、描述、标签、观看次数、点赞数、评论数等),然后基于这些一手数据,生成了以下这份具有洞察力的分析报告。

5.3 AI分析:AI根据数据生成的最终建议/决策

# 📊 健身自媒体内容策略分析报告
基于您提供的对标视频样本,我识别出两种截然不同但极具潜力的 流量赛道 。作为新人, “选对赛道”比“拍得好看”更重要 。

### 1. 样本数据深度拆解
| 视频样本          | 核心标题/关键词                 | 视频类型        | 目标受众 (Persona)                             | 核心痛点/钩子 (Hook)                              |
|-------------------|---------------------------------|-----------------|------------------------------------------------|---------------------------------------------------|
| 视频 A (ydTy5doG-4s) | "终身只需做的5个运动..."        | 极简/养生/长寿  | 30岁+,追求健康但忙碌,不想去健身房的人群       | “终身”、“只需”、“5个” 降低门槛,提供“一劳永逸”的心理满足感。 |
| 视频 B (jABUkxCK4EY) | "【拯救细弱】男生如何快速练粗手臂?!" | 增肌/审美/痛点  | 18-30岁男性,对身材不自信,渴望快速改变           | “拯救细弱”、“快速”、“粗手臂” 制造焦虑(细弱)+ 提供速成方案(快速)。 |
| 视频 C (cVmdH7yjBj4) | (数据推测)                      | 实操/跟练       | 健身初学者,寻找具体动作指导                    | “动作库”、“跟练” 实用主义,工具属性强。                  |

### 2. 商业价值与趋势洞察 (对于新人的建议)
作为刚入行的小白,面临一个关键的 战略分岔路口 。不要试图同时讨好这两类人, 算法喜欢垂直 。

 🔴 **红色赛道:痛点狙击流 (参考视频 B)**
- **核心逻辑**:利用年轻男性的 身材焦虑 (细狗、胖子、穿衣不好看)。
- **优势**:点击率(CTR)极高,容易出爆款,涨粉速度快。
- **劣势**:竞争极其惨烈,需要创作者的身材有说服力(或者有极强的教学能力),评论区可能较苛刻。
- **新人建议**:如果创作者的身材有训练痕迹, 请毫不吝啬地展示 。标题必须“狠”,例如:“ 练了3年胸肌没感觉?你忽略了这一步 ”、“ 告别细狗,只需这对哑铃 ”。

 🔵 **蓝色赛道:极简养生流 (参考视频 A)**
- **核心逻辑**:利用中青年人的 时间焦虑 和 健康焦虑 。
- **优势**:受众极其广泛(包括不健身的人),完播率高(因为动作简单),粉丝粘性强,变现容易(卖居家器材、补剂)。
- **劣势**:需要极强的亲和力和逻辑表达,不能太硬核。
- **新人建议**:如果创作者不是肌肉维度很大的类型,走这条路更容易活下来。强调**“低成本”、“居家”、“每天5分钟”**。

### 3. 🚀 行动建议 (Action Plan)
基于数据分析,为内容创作者定制了**“起号三步走”**策略:

 **第一步:确立人设 (Identity)**
- **不要做**:百科全书式的教练(“今天教深蹲,明天教饮食,后天教拉伸”)。
- **要做**:
  - **方案 A**:那个带你 逆袭 的兄弟(针对红色赛道)。
  - **方案 B**:那个帮你 省时 的朋友(针对蓝色赛道)。

 **第二步:标题公式 (Title Formula)**
可以直接套用以下经过验证的高点击标题模板:
1. **否定式**: “停止做仰卧起坐!这才是练腹肌的正确方法”
2. **极简式**: “每天4分钟,在家改善体态(无器械)”
3. **救赎式**: “拯救圆肩驼背,让你显高3厘米”

 **第三步:前3秒黄金法则**
视频开头不要自我介绍(“大家好我是XXX”),没人关心你是谁。
- **直接上干货/痛点**:“如果你手臂练不大,大概率是这块肌肉没练对...”
- **直接展示结果**:“这是我坚持做这个动作30天后的变化...”

### 4. 下一步指令
可以告知我你的 具体身体条件 (如:有训练痕迹/完全小白/体脂率)或 偏好方向 ,我可以为你生成具体的 前3期视频脚本大纲 和 爆款标题库 。

这就是一个真正智能的“AI数据分析师”应该具备的能力:获取真实数据,并基于数据提供超越数据本身的决策智慧。

第六章 测评总结与使用建议

通过本次从零到一的开发实践,我们不仅成功构建了一个具备强大数据洞察能力的AI数据分析师,更重要的是,我们验证了“大语言模型(LLM)+ 专业数据接口(API)”这一组合的巨大潜力。

虽然方案涉及PythonAPIIPIDEA智能体等多个技术概念,对于初学者可能显得有些复杂。但实践证明,得益于IPIDEA清晰的官方文档和简洁的API设计,整个开发流程比预想中更为顺畅。开发者可以将核心精力放在业务逻辑上,而非繁琐的底层数据抓取工作,这本身就是一种高效的学习和实践路径。

开发时间估计: 2个小时左右。

但是, 这套流程已经是实现好的, 只需要在下载我的本地仓库即可入手使用。 那么只需要"学会熟悉操作IPIDEA产品和提供URL"即可快速搭建你的AI数据分析师2.0。(Token换成自己)

仓库下载地址gitee.com/giteeaha/ip…

6.1 性能测评:速度、稳定性与成本效益

为了客观评估本方案的性能,我们从执行日志中提取了关键指标,并结合官方定价模型,从速度、稳定性和成本效益三个维度进行深入分析。

(注:日志中出现的少数失败记录“X”,是在开发初期进行代码调试与参数优化时的正常过程。)

image.png

速度(Execution Speed)

响应速度是衡量数据获取效率的核心。从日志数据来看,不同任务类型的耗时符合其复杂性:

  • 复杂页面解析(以Amazon商品页为例):完成一次对动态加载、反爬机制严密的Amazon商品页的请求,平均耗时在 30-60秒 之间(例如,记录中一次44.45KB的页面抓取耗时51秒)。

  • 关键词搜索(以YouTube为例):对于SERP(搜索引擎结果页)类任务,API展现了更高的效率。抓取一个关键词搜索结果页的平均耗时在 40-60秒 左右(例如,记录中一次46.58KB的SERP抓取耗时1分3秒)。这对于需要批量监控关键词排名、追踪热点的场景来说,效率非常可观。

稳定性(Reliability)

从日志截图分析,本方案在测试中表现出高度的稳定性:

  • SERP API任务(YouTube)的成功率达到了100%,没有出现失败案例。

  • Web Unlocker API任务(Amazon)的成功率也保持在较高水平。在实际应用中,开发者只需在自己的代码中加入简单的重试逻辑,即可实现接近100%的业务成功率。

并且, 为了保证这套流程正式投入使用, 添加了循环监测的部分功能,避免网络环境的不稳定性等外部因素影响使用

image.png

成本效益(Cost-Effectiveness)

成本是决定方案是否可行的关键因素。结合日志中的数据消耗和官方的定价模型,我们可以看到其极具竞争力的成本效益。

image.png

  • 按需付费,成本可控:从定价图可知,服务采用“按量计费”模式。例如,“SERP API”起售价为 ¥3.45/1k请求,“网页抓取API”为 ¥5.00/1k结果。这意味着成本与业务量完全挂钩,没有固定开销,对初创项目和预算敏感型应用极为友好。

  • 价值定价,按结果付费:更复杂的“网页解锁锁API”定价更高(¥13.00/1k请求),这恰恰体现了其价值。相比自建和维护一套复杂的系统(涉及IP池、浏览器指纹、验证码处理等)所需的人力、时间和金钱成本,直接使用API的投入产出比要高得多。

  • 无效不计费:特别是“按结果”计费的模式,意味着只有成功获取到数据才会计费,极大地降低了开发者的风险和试错成本。

结论:该方案提供了一个低启动成本、高扩展性、预算可预测的“交钥匙”数据解决方案,具有卓越的性价比。

6.2 适用人群推荐

这套“IPIDEA + 智能体”的解决方案,通过低代码的方式 democratized 了高级数据分析能力,其适用范围非常广泛。我们以图表形式归纳如下:

image.png


总而言之,通过将大语言模型的分析能力与专业数据采集服务的执行能力相结合,我们真正地为AI智能体装上了“眼睛”和“手”,让它能够冲出数据牢笼,观察并互动于真实、动态的数字世界,成为名副其实的“AI数据分析师”。