京东图书×光明网“2025年度百大好书”出炉,CDA数据分析师一级教材《CDA商业数据分析》获奖

33 阅读5分钟

 近日,由京东图书与光明网联合推出的“2025年度百大好书”活动圆满结束。这份完全由读者投票选出的好书清单,不仅为广大读者提供了一份年度阅读指南,同时也为创作者提供了洞察市场趋势、理解读者偏好的参照。

图片

本次“2025年度百大好书”,涵盖了文学、社科、童书、教育、经管等多个门类,其中由CDA数据科学研究院主编、电子工业出版社出版的CDA一级教材《CDA商业数据分析(第4版)》凭借其过硬的专业质量、广泛的读者口碑与卓越的市场表现,位居总榜前列,这既是读者对我们图书的厚爱,更是对CDA团队的认可和褒奖!

图片

一本满屏是代码、公式和逻辑框架的书,竟和文艺小说、精美画册同台竞技… 还能排名靠前并获奖,令我们非常惊喜!至此,这份由读者主笔的答案已然写下。

好书的生命力,永远源于被看见、被讨论、被珍视。此次获奖,表明CDA数据分析师在数据分析教育领域的权威地位与实用价值获得了市场与读者的双重认可。

图片

《CDA商业数据分析(第4版)》顺应AI时代职场需求,内容更新主要聚焦两大核心方向:

一、紧跟技术与业务双前沿

1、强化AI不可替代的思维能力培养

    重点更新业务思维与数据思维相关内容。在AI广泛应用的当下,机器可以替代数据清洗、基础建模代码编写等操作性工作,但人类的思考过程、业务理解能力是机器无法替代的,这也是未来数据分析人才的核心竞争力。

2、融入前沿技术与方法

将近年来行业关注度高、应用广泛的新技术、新方法纳入教材,确保学习者掌握的技能能够直接对接企业当下的实际需求,避免所学知识与行业脱节。

二、适合人群

适配零基础或刚接触数据分析的新手、在校大学生、希望转型数据分析岗位的职场人,以及计划报考CDA一级认证的考生,不限学历专业,助力快速搭建数据分析知识框架。

三、 图书特色

其一:新增业务分析框架内容,培养底层思维能力

打破传统教材“重工具、轻思维”的局限,新版教材实现了从“技能导向”走向“思维导向”的进阶转型。在一级教材中引入完整的业务分析框架流程,拆解每个框架模块的思维过程,帮助零基础学习者从入门阶段就建立起科学的数据分析思维,而非单纯掌握工具操作,书中插入上百个图表和思维导图,方便学习。

图片

其二:零基础友好设计,降低入门门槛

延续2022版教材通俗化讲解风格,对Excel、SQL等核心工具的操作步骤进行精细化拆解,配套详细截图与错误排查指南。案例覆盖多行业基础场景,搭配可下载的真实数据源,让新手能快速上手,实现“学完即用”。

其三:新版教材结构更系统

新版分为三个大篇章——原理篇、技术篇和管理篇。原理篇帮你建立“数据分析到底是干什么”的整体认知,告诉你不同类型的问题该怎么分析,比如战略分析关注宏观经营指标,运营分析则聚焦用户行为、流程转化。 

图片

技术篇讲的是关键能力,比如描述性统计、数据库、标签画像、时间序列等,不再是单纯教工具,而是结合具体业务问题来落地。 

图片

管理篇则引入了数据治理、数据建模、指标口径管理等企业数据团队必备素养,这是旧版几乎完全没有涉及的内容。

其四,归因分析和策略输出的内容设计更完整。 

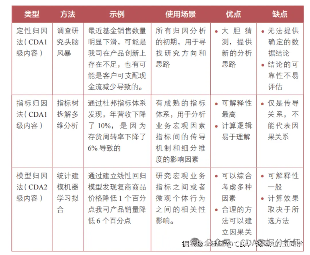
以前我们查完数据、发现现象就结束了;现在还要能解释清楚“为什么”,并且提出“怎么办”。新版教材引入了三层归因模型:

  • 定性归因:依靠经验判断,是起点; 
  • 指标归因:拆分指标结构,分析子因子变化;
  • 模型归因:用回归、分类等方法定量识别影响因素。

图片

并且,它明确指出:归因不是终点,而是策略制定的起点。这契合了具体工作的要求,你得写出业务能看懂、能执行的建议,比如“在跳出率高的页面增加引导组件”,而不是一句“跳出率高”就交差。 

其五:对接一级认证考点,提高通过率

作为CDA一级认证唯一官方指定教材,内容严格对标考试大纲,覆盖数据分析基础、工具应用、统计学基础、数据可视化四大模块。配套官方模拟题库与高频错题解析,帮助考生精准把握备考重点。