玻璃通孔技术行业分析:市场规模及增长趋势

47 阅读2分钟

玻璃通孔技术全球市场总体规模

玻璃通孔技术是指在硼硅玻璃、石英玻璃等基材上制备贯穿微通孔,并对通孔内壁进行金属化处理,以形成具有垂直电气互连能力的三维互连结构的一类先进封装技术。工艺上通常通过激光钻孔、干/湿法蚀刻等方式在玻璃中形成直径约10–100μm的高纵深微孔阵列,随后采用种子层沉积、电镀填充等步骤完成通孔金属化;未金属化的玻璃通孔仅属于中间形态,只有完成金属化的TGV结构才具备实际的电气互连功能和产品属性。在产业化形态上,玻璃通孔技术最终体现为布满金属化通孔的TGV基板,广泛应用于射频芯片、高端 MEMS器件及高密度3D系统集成等领域。

图. 玻璃通孔技术产品图片

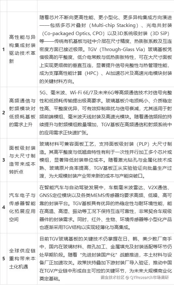
表 微孔玻璃技术(TGV)行业发展机遇及主要驱动因素

来源:QYResearch电子研究中心

图. 微孔玻璃技术(TGV)产业链

图. 玻璃通孔技术,全球市场总体规模

据QYResearch调研团队最新报告“全球玻璃通孔技术市场报告2025-2031”显示,预计2031年全球玻璃通孔技术市场规模将达到5.7亿美元,未来几年年复合增长率CAGR为27.2%。

图. 全球玻璃通孔技术市场前9强生产商排名及市场占有率(基于2024年调研数据;目前最新数据以本公司最新调研数据为准)

来源:QYResearch电子研究中心。行业处于不断变动之中,最新数据请联系QYResearch咨询。

根据QYResearch头部企业研究中心调研,全球范围内玻璃通孔技术生产商主要包括Corning、LPKF、Samtec、SCHOTT、厦门云天半导体等。2024年,全球前五大厂商占有大约77.0%的市场份额。

图. 玻璃通孔技术,全球市场规模,按产品类型细分,晶圆级处于主导地位

就产品类型而言,目前晶圆级是最主要的细分产品,占据98.63%的份额。

图 玻璃通孔技术,全球市场规模,按应用细分,消费电子是最大的下游应用

就产品应用而言,目前消费电子是最主要的需求来源,占据64.31%的份额。

图. 全球主要市场玻璃通孔技术规模

来源:QYResearch电子研究中心