线粒体亚细胞器蛋白组学研究

37 阅读4分钟

这期小编给大家介绍一篇关于线粒体亚细胞器水平的蛋白组学的研究,于本月发表于Nature Communications杂志。作者结合SILAC标记法与质谱鉴定的手段,研究了线粒体外膜,膜间质,内膜,以及线粒体基质的四个组分的蛋白质组学情况。作者不仅将线粒体各个组分的蛋白组进行更为细化地区分,还发现了新的定位在线粒体中的蛋白,另外,还证明以往一些在线粒体中定位分析有误的蛋白。

20221219-2284-线粒体亚细胞器蛋白组学最新研究-1.png

线粒体亚细胞器蛋白组学最新研究-百泰派克生物

线粒体是一个具有双层膜结构包裹的细胞器,对细胞的能量代谢起着至关重要的作用。随着多种蛋白组学分析技术的发展,目前已有许多对线粒体细胞器蛋白组学的研究,但是这些研究几乎都没有对线粒体亚细胞器结构的蛋白进行进一步解析。并且,当前的线粒体蛋白质组学研究数据库中的数据信息许多来源于生物信息学预测,而没有经过实验验证,其真实性有待考证。因此,这篇文献主要研究的就是线粒体在亚细胞器水平的蛋白质组学研究。 接下来,小编就带领大家一起回顾一下文章的研究结果吧。 1. 作者首先使用SILAC标记法使两组细胞分别带上轻标和重标标记,然后使用蔗糖梯度分离提纯带上轻标和重标的线粒体。接着分别使用两种不同的方法对线粒体进行破碎分组分:1. 超声处理可以将线粒体分为膜蛋白(包含内膜和外周膜蛋白)和可溶性蛋白;2. 使用pH11.5的碳酸盐溶液处理,将线粒体分为内膜蛋白和(外周膜+可溶性蛋白)两个组分。并对已知蛋白的分离分离效果进行质谱和western验证。结果表明超声和碳酸盐破碎线粒体分离组分是可行的。

20221219-3158-线粒体亚细胞器蛋白组学最新研究-2.png

* 验证完线粒体组分分离和质谱鉴定的方法后,接下来,作者结合两种组分分离方法鉴定线粒体各个组分蛋白的水平,并对鉴定的蛋白进行分析。作者将线粒体分为内膜,外周膜,可溶性,以及界限不清的四个蛋白组分,并且使用已知蛋白亚定位的COX和Tim家族蛋白对蛋白数据分析进行验证,验证结果是一致的。

20221219-4448-线粒体亚细胞器蛋白组学最新研究-3.png

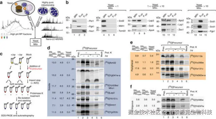
* 在蛋白组学分析结果中有的蛋白在线粒体组分的含量很低,由于不能排除这些蛋白有可能是由未除干净的其他细胞组分引入,作者首先使用western blot对这些蛋白在细胞中的定位进行分析,根据细胞总蛋白含量与线粒体定位蛋白量的比值分为三个区间,<1, 1~10, >10。细胞总蛋白与线粒体组分蛋白比值小于1则说明,蛋白全部定位在线粒体中;比值在1~10之间的表明蛋白在线粒体和细胞质中均有分布;比值大于10 的蛋白则有可能不定位在线粒体中。因此,为了探究比值大于10 这部分蛋白究竟是否会进入线粒体中,作者使用了体外验证实验来排除线粒体制备过程引入杂质。作者对比值大于10的蛋白质进行体外合成,再与提纯的线粒体进行混合孵育,结果发现其中较多蛋白质可以运输进入线粒体中,而且有的蛋白质在运输进入线粒体后还进行了进一步蛋白剪切。

20221219-6593-线粒体亚细胞器蛋白组学最新研究-4.png

* 作者使用渗透压溶胀和超声的方法,分别区分线粒体外膜和线粒体所有膜结构,并使用蛋白组学鉴定的方法对两组分的蛋白进行鉴定,分析和归类。

20221219-7935-线粒体亚细胞器蛋白组学最新研究-5.png

研究结论 本文首次将线粒体细分成外膜,膜间质,内膜,基质四个不同组分,再结合SILAC蛋白定量鉴定的方法研究不同组分中蛋白的相对丰度来得到对线粒体蛋白的空间分布进行研究。根据研究结果,本文不仅对许多蛋白在线粒体中的亚定位进行重新区分,验证,并且新发现了206个新的线粒体蛋白。