艾体宝方案 | 释放数据潜能 · 构建 AI 驱动的自动驾驶实时数据处理与智能筛选平台

82 阅读7分钟

摘要

随着自动驾驶技术从原型验证迈向规模化商用,研发范式正经历从“以算法为中心”向“以数据为中心”的根本性转变。海量、高维、多模态的道路采集数据,已不再只是测试过程中的副产物,而是驱动算法持续演进、提升系统安全冗余和泛化能力的核心生产资料

然而,当前主流的数据处理模式仍以离线存储与批处理为主,数据在“采集—上传—存储—筛选—标注—训练—验证”之间流转缓慢,形成长周期、低反馈的闭环,逐渐成为制约自动驾驶技术迭代效率的重要瓶颈。

Redis 企业版作为一款面向实时与 AI 场景设计的数据平台,凭借其多模型数据结构、亚毫秒级访问延迟、内存计算能力以及 AI 原生扩展机制,为构建新一代“实时数据加速层”与“智能数据筛选平台”提供了坚实的技术基础。

本方案系统性阐述如何基于 Redis 企业版,完成从“数据存储与归档”向“数据理解与智能利用”的跃迁,构建一个能够加速算法创新、提升数据利用率、并在可控成本下实现规模扩展的自动驾驶数据闭环体系。


一、行业趋势与核心技术挑战

自动驾驶系统的成熟度,本质上取决于其数据闭环运行的效率与质量。当前行业普遍面临以下三类挑战:

  1. 数据规模爆炸与实时性不足

搭载多颗高分辨率摄像头、激光雷达、毫米波雷达与高精定位模块的测试车辆,在真实道路运行中每日可产生 TB 级甚至更高规模的原始数据。 在传统架构下,这些数据往往需要经过集中上传、对象存储落盘、离线处理后,才能被算法与标注团队使用,数据延迟以小时甚至天为单位,难以支撑高频、小步快跑式的算法迭代。

  1. 高价值“长尾场景”难以被及时发现

真正推动自动驾驶算法性能跃迁的,并非大量常规驾驶场景,而是占比极低却风险极高的长尾与极端场景(Corner Cases),例如:

  • 恶劣天气下的感知退化
  • 非标准交通参与者行为
  • 复杂施工、事故或临时交通组织变化

在 PB 级数据湖中依赖人工回看或静态规则筛选这些场景,不仅效率低下,且高度依赖经验,成为研发效率的主要瓶颈之一。

  1. 多模态异构数据协同困难

自动驾驶数据闭环涉及多种数据形态:

  • 非结构化数据:视频、点云
  • 结构化数据:车辆 CAN / 传感器状态
  • 半结构化数据:标注信息、事件日志
  • 模型与版本元数据

在传统“多系统拼装式”架构下,这些数据分散在对象存储、关系型数据库、搜索系统和消息队列中,跨模态联合查询与关联分析复杂且成本高昂,制约了数据价值的进一步释放。


二、Redis 企业版的核心价值定位

Redis 企业版并非仅用于缓存加速,而是一个面向实时数据与智能应用的统一数据平台(Real-Time Data Platform) ,在自动驾驶数据闭环中具备独特优势。

  1. 高吞吐、低延迟的数据流转能力

Redis 的内存计算架构可提供亚毫秒级读写延迟,适合承载高并发、高频率的数据流。

  • Redis Streams 提供持久化、有序的数据流模型与消费者组机制,可用于构建可靠的数据接入与分发管道
  • 在部分自动驾驶数据采集与处理场景中,Streams 可作为传统消息系统的轻量化替代或补充,显著降低端到端延迟与系统复杂度(具体取舍需结合吞吐规模与历史回溯需求评估)
  1. 多模型数据的统一承载能力

Redis 企业版原生支持多种数据模型:

  • JSON:车辆状态、标注与任务元数据
  • TimeSeries:高频传感器与车辆运行状态
  • Geospatial:轨迹、地图要素与空间查询
  • Vector:场景特征、感知结果向量化表达
  • Graph:数据、模型、标注、测试之间的关系建模

这些能力使多模态数据得以在同一高性能平台内协同存储与联合查询,显著降低系统集成复杂度。

  1. 面向 AI 的原生计算与推理能力

通过 RedisAI 模块,可将训练完成的深度学习模型(支持 TensorFlow、PyTorch、ONNX 等主流格式)直接部署在 Redis 集群中,实现:

  • 数据就地推理(In-Data Inference)
  • 特征提取与初步场景理解的实时执行
  • 减少数据在系统间搬运与序列化开销

这为实时智能筛选、在线预标注等能力提供了关键技术支撑。

  1. 企业级可靠性与数据韧性

Redis 企业版提供完善的企业级能力,包括:

  • 持久化机制(RDB + AOF)
  • 跨可用区 / 跨地域的 Active-Active 架构
  • 自动故障转移与在线扩缩容

确保关键路采数据与生产级服务具备高可用性与业务连续性。


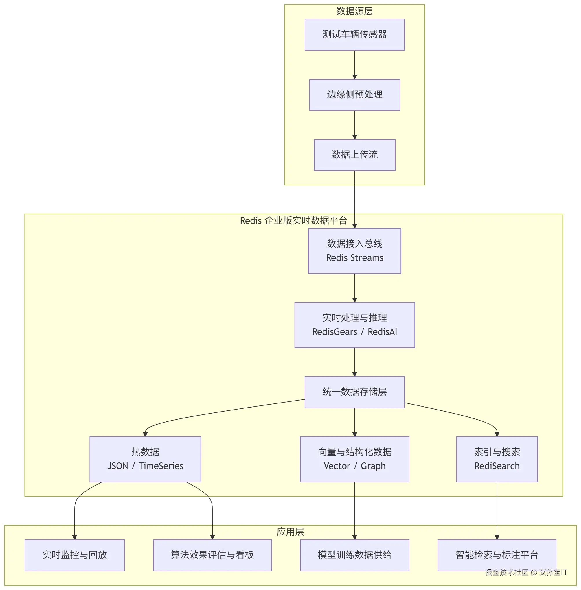
三、总体技术架构:自动驾驶数据闭环的“智能中枢”

下图展示了以 Redis 企业版为核心的自动驾驶实时数据与智能筛选平台总体架构。

image.png

架构要点说明

  • 数据接入与预处理:通过 Redis Streams 接收车辆数据流,结合 RedisGears 在入库阶段完成轻量 ETL、数据校验与初步特征生成

  • 智能存储与索引

    • 高频状态数据驻留内存
    • 特征向量支持相似度搜索
    • 多条件混合查询(时间、空间、语义、向量)
  • 自动分层存储:通过 Redis 企业版 Auto Tiering,将历史数据透明下沉至 SSD,在性能与成本之间取得平衡


四、典型应用场景与业务价值

场景一:实时长尾场景发现与预警

通过在数据流入口部署轻量化感知或场景识别模型,系统可在数据生成阶段实时识别潜在高风险或高价值场景,并自动标记、优先存储与推送。

价值体现

  • 关键场景发现从“事后分析”变为“实时捕获”
  • 研发人员可更快聚焦真实风险点

场景二:高效的训练数据供给与样本挖掘

将清洗后、高价值的训练样本及其元数据作为热数据缓存于 Redis 中,为分布式训练集群提供低延迟数据访问,并支持向量化困难样本挖掘。

价值体现

  • 提升训练资源利用率
  • 缩短模型迭代周期
  • 改善模型在极端场景下的表现

场景三:全链路数据资产可追溯管理

利用 Redis Graph 构建数据、标注、模型与测试结果之间的关系网络,实现端到端的版本追溯与审计。

价值体现

  • 提升研发过程透明度
  • 支撑 ASPICE、ISO 26262 等质量与安全合规要求

结语

在自动驾驶竞争进入深水区后,真正拉开差距的已不再只是单点算法能力,而是数据被理解、被利用、被反馈的效率与智能程度

Redis 企业版通过将高速数据处理、多模型数据管理与 AI 原生计算能力融合于一体,为自动驾驶企业提供了一条清晰、可落地的路径,将海量数据从“负担”转化为可持续演进的“核心资产”,为迈向更高级别自动驾驶奠定坚实的数据基础设施。