艾体宝方案 | 构建高可靠、低延迟的智能驾驶车云协同中枢

56 阅读6分钟

摘要

随着智能网联汽车渗透率持续提升,以及相关监管体系与行业标准的逐步完善,车云协同平台正从“增值能力”演进为支撑安全运行与规模化发展的关键基础设施。

一方面,围绕事故事件数据记录(EDR)及关键信息管理,监管与行业规范对数据的完整性、时效性与可追溯性提出了更高要求;另一方面,面向高阶辅助驾驶与自动驾驶的应用场景,车端、边缘与云端之间的实时协同决策、安全预警与状态同步,对系统的低延迟、高可靠与跨地域架构能力提出了更高挑战。 传统依赖多种中间件拼装而成的烟囱式架构,在面对海量并发接入、跨区域数据同步以及毫秒级响应需求时,逐渐暴露出复杂度高、时延不可控、运维成本陡增等问题。

以 Redis 企业版作为统一、高性能的实时数据层与协同中枢,构建新一代智能驾驶车云协同平台,既能够稳健支撑监管与行业规范下的数据管理要求,也为实时安全预警、远程诊断、数字孪生及未来智能交通协同应用提供可持续演进的技术基础。


一、核心挑战:从合规要求到业务高线 构建满足未来需求的车云协同平台,必须同时跨越三大挑战:

  • 挑战一:高可靠事故数据管理与上报能力 在事故或异常事件发生后,关键数据需要被完整记录、可靠传输并可被及时调取或上报。任何数据丢失、延迟或一致性问题,都会对事故分析、责任认定及安全改进带来风险。这要求通信链路与数据平台具备电信级可靠性与端到端可追溯能力。
  • 挑战二:亿级并发的“双向实时风暴” 平台需管理百万甚至千万级车辆的同时在线连接,处理车辆高频上传的状态信息(如每秒数次的位置、电池数据),并实时下发指令(如预警、升级)。这是一个典型的高吞吐、低延迟、双向通信场景。
  • 挑战三:“云-边-端”协同的“决策延迟” 从边缘事件感知(如路侧单元 RSU 发现危险)到云端全局决策,再到车辆执行指令,整个闭环对时延极为敏感。例如,在协同安全预警场景中,过高的端到端延迟将显著降低风险规避效果。

二、Redis企业版:车云协同的实时数据基座 Redis企业版以其独特的技术特性,成为应对上述挑战的理想选择:

  • 高可靠、可扩展的通信总线:Redis Stream数据结构提供了基于消费者组的、持久化的消息队列,确保每一条事故上报消息的至少一次(或精确一次) 可靠投递。其性能远超传统消息队列(如RabbitMQ),且与发布/订阅(Pub/Sub) 模式结合,可灵活支撑指令的实时广播与点对点通信。
  • 全球多活与毫秒级数据同步:Active-Active Geo-Distribution 功能支持跨地域多个数据中心的无冲突双向同步。这意味着在上海和法兰克福的数据中心可以同时写入和读取同一车辆的状态,并保持强一致性。这不仅提供了跨大洲的灾难恢复能力,更能让全球车辆就近接入,获得低于50毫秒的本地读写延迟。
  • 多模型数据融合与实时查询:车辆数据多源异构。Redis企业版原生支持 JSON(存储复杂的车辆档案与状态)、时间序列(记录速度、电量等连续指标)、地理空间(实时追踪车辆位置)等多种数据结构。这使得一个平台即可替代传统的“消息队列+关系型数据库+缓存”组合,简化架构,并支持复杂的实时查询(如“找出某区域所有电量低于20%的物流车辆”)。
  • 边缘智能赋能:Redis on Flash 与轻量级部署能力,使得在车端网关或区域边缘节点运行Redis实例成为可能。结合 RedisAI,可在边缘侧直接运行轻量模型,实现本地数据的实时预处理与关键事件(如驾驶员状态异常)的即时判断,仅将结果或高价值数据上传云端,大幅节省带宽并降低响应延迟。

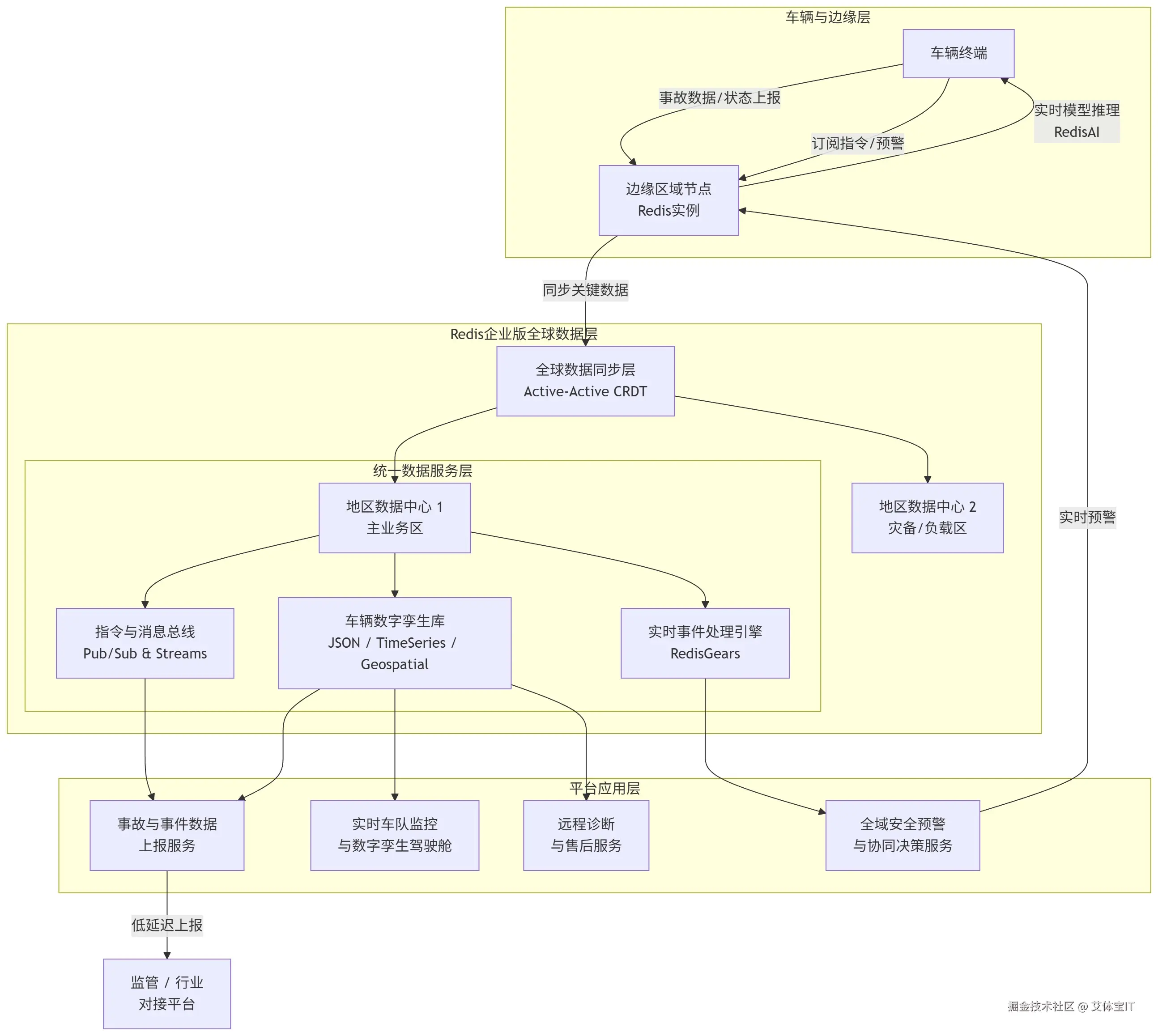
三、一体化车云协同架构设计 该架构以 Redis 企业版为核心,贯通车端、边缘与云端,统一承载合规数据上报与实时协同能力。

image.png 核心数据流与组件解析:

  1. 高可靠事故与事件数据上报流
  • 车辆发生事故 → 车载终端将EDR数据包写入本地缓冲区 → 通过安全链路写入最近区域的Redis节点(使用Stream数据结构)→ 区域中心的后台服务(消费者组)立即消费该消息 → 进行数据验证、脱敏、格式转换 → 通过标准化接口对接监管系统或企业内部平台。整个过程基于Stream的持久化与确认机制,确保数据零丢失。
  1. 车辆数字孪生实时镜像:
  • 每辆车的状态(如vehicle:VIN123:status)以一个JSON文档实时更新。其连续变化的位置(经纬度、海拔)同步存入一个时间序列,并通过 GEOADD 命令更新到地理空间索引集合中。
  • 应用查询时,可毫秒级获取单车全貌,或通过 GEORADIUS 命令查询某地点周围所有车辆。这构成了车队管理、智能调度、动态保险等业务的实时数据基础。
  1. 云边端协同安全预警流:
  • 边缘:路侧单元(RSU)通过本地RedisAI分析感知数据,发现异常(如路面遗撒物)。
  • 云端:RSU将事件发布至云端Redis的预警频道(Pub/Sub)。云端实时事件处理引擎(RedisGears)被触发,立即查询地理空间索引,找出正在驶向该风险区域的车辆列表。
  • 车端:预警指令通过 Pub/Sub 实时下发至相关车辆的通信频道。车辆终端订阅该频道,在百毫秒级内收到预警并提示驾驶员。

四、关键场景与业务价值

image.png

结语

面向智能驾驶与智能网联汽车的规模化发展,高可靠的数据管理能力是安全运行的基础,而“云-边-端”协同创新则是释放业务价值的关键。 2Redis 企业版凭借其极致性能、多活架构与多模型融合能力,为车云协同平台提供了一种同时兼顾监管适配性、实时性与系统演进能力的技术路径。选择 Redis 企业版,不仅是选择一个数据库,更是选择了一套能够伴随智能驾驶业务持续扩展与创新的实时数据基础设施。