快速落地 JT/T 808 服务端:jt-framework
一、项目名称
jt-framework
一句话简介:基于 Spring Boot 的 JT/T 808(并扩展 JT/T 1078、附件服务器、Dashboard)服务端框架,提供 starter + 示例工程,适合直接集成到你的车联网平台后端。
适用场景:
- 车联网平台对接终端:JT/T 808 登录/定位/心跳/下发指令
- 音视频与实时流:JT/T 1078 相关链路(beta)
- 需要可观测/运维入口:组件统计、请求处理器列表、Dashboard(beta)

二、开源协议
- 以仓库 LICENSE 为准
三、功能概述(核心卖点)
1)Spring Boot Starter(boot2/boot3 双线)
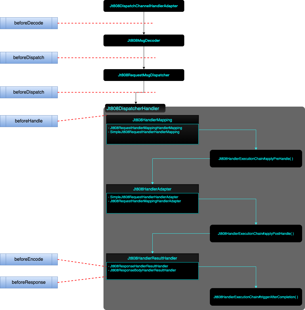
- 是什么:把 JT/T 808/1078 能力做成 starter,直接依赖即可启动服务端,不需要从零搭 Netty pipeline。
- 怎么做:
- Spring Boot 2.x:
jt-808-server-spring-boot-starter-boot2(JDK 8+) - Spring Boot 3.x:
jt-808-server-spring-boot-starter(JDK 17+)
- Spring Boot 2.x:
- 注意事项(可选):boot2/boot3 的 JDK 与 Spring Boot 版本有硬约束,选型先看 README 的兼容矩阵。
2)注解驱动的消息处理
- 是什么:用注解/Handler 的方式组织业务处理逻辑,减少“switch case + 手写路由”的维护成本。
- 怎么做:示例工程集中在
samples/**、demos/**,可以直接照着写自己的 Handler。 - 注意事项(可选):建议把“协议解析/校验/分包重组”留在框架层,把“业务入库/告警/策略”放在你的业务模块。
3)分包/下发/加解密等协议常见难点覆盖
- 是什么:覆盖 JT/T 808 常见能力:消息分包、消息下发、报文加解密、多版本适配。
- 怎么做:配置项通过
application.yml/yaml管理,示例里能看到分包缓存、线程池、最大帧长等参数。 - 对外部依赖要显式说明:
- 分包存储支持
caffeine / redis / none(示例里有 caffeine、redis 的配置块) - 若启用 redis,你需要自备 Redis 服务并开放连接权限
- 分包存储支持
4)附件服务器(苏标附件等)
- 是什么:独立的附件服务器能力(与 808 指令服务器可分开启停),用于上传/接收附件数据链路。
- 怎么做:示例
samples/jt-808-attachment-server-sample中可看到:jt808.attachment-server.enabled: truejt808.attachment-server.port: 6809
- 注意事项(可选):附件临时目录/落盘目录需要可写权限(示例默认
/tmp/jt808-attachment-server-demo/)。
5)JT/T 1078(beta)
- 是什么:提供 1078 服务端 starter + 示例(WebMVC/WebFlux),用于音视频链路相关场景。
- 怎么做:示例
samples/jt-1078-server-sample-webmvc-boot3/...webflux-boot3:- HTTP:
server.port: 1078 - TCP:
jt1078.server.port: 61078
- HTTP:
- 注意事项(可选):示例里包含数据 dump 到文件的配置(默认
/tmp/jtt/**),部署到容器或生产机时要显式挂载目录。
6)Dashboard(beta)
- 是什么:Dashboard server/client + UI(Vue3)模块,提供更直观的运行态入口。
- 怎么做:模块在
dashboard/**,UI 在dashboard/jt-dashboard-server-ui-vue3。 - 注意事项(可选):Dashboard 模块当前只支持
spring-boot-3.x/jdk17+(见 README 模块矩阵)。
四、技术选型
- 后端:
Java · Spring Boot 2/3 · Netty(协议服务端常见实现路径) - 构建:
Gradle · Kotlin DSL(*.gradle.kts) - 协议/编解码:
jt-framework · xtream-codec 适配器(3.0.0-rc.1 起内置) - 缓存(可选):
Caffeine · Redis - Dashboard:
Spring Boot 3.x · Vue3(jt-dashboard-server-ui-vue3)
五、如何使用
准备数据/环境(先看这个):
- JDK:
- Spring Boot 3.x 示例:JDK 17+
- Spring Boot 2.x 示例:JDK 8+(但仓库整体构建链路以 JDK17 为主,建议本地直接用 JDK17 跑 boot3 示例)
- 端口(示例默认/推荐):
- JT/T 808 TCP:
6808(在jt-808-server-sample-customized里显式配置) - JT/T 808 管理 HTTP:
8808(多个 sample 默认server.port: 8808) - 附件服务器:
6809(jt-808-attachment-server-sample) - JT/T 1078 TCP:
61078;HTTP:1078(application-local.yaml)
- JT/T 808 TCP:
- 权限/网络:需要开放 TCP 端口给终端连入;容器环境记得映射端口
方式 1:手动构建(maven )
<dependency>
<groupId>io.github.hylexus.jt</groupId>
<artifactId>jt-808-server-spring-boot-starter-boot2</artifactId>
<version>3.0.0-rc.1</version>
</dependency>
- Windows 可用:
\.\gradlew.bat ...
六、二次开发注意事项
- 环境依赖版本(从 README/构建配置推断):
- Spring Boot 2.x starter:JDK 8+(上限到 2.7.18)
- Spring Boot 3.x starter:JDK 17+(3.0.0+)
- 构建工具:Gradle Wrapper(
gradlew/gradlew.bat)
- 本地开发启动方式:
- 先跑 sample:
./gradlew :samples:jt-808-server-sample-bare-boot3:bootRun - 再按需迁移配置到你的业务工程(核心就是依赖 starter + application.yml)
- 先跑 sample:
- 常见问题 3 条以内:
- 端口冲突:HTTP(
server.port)和 TCP(jt808.server.port/jt1078.server.port)是两套端口,别只改一个。 - 容器内目录不可写:1078/附件服务器示例默认写
/tmp/**,生产环境需要挂载并给权限。 - 分包缓存策略:caffeine/redis 的选择会影响一致性与资源占用,压测后再定。
- 端口冲突:HTTP(
八、目录结构与主要文件
jt-framework/
├── jt-core # 公共基础能力(供 808/1078/dashboard 复用)
├── jt-808-server-support # JT/T 808 核心实现(协议处理链路、编解码等)
├── jt-808-server-spring-boot-starter # Spring Boot 3.x starter(JDK17+)
├── jt-808-server-spring-boot-starter-boot2 # Spring Boot 2.x starter(JDK8+)
├── jt-1078-server-support # JT/T 1078 核心实现(beta)
├── jt-1078-server-spring-boot-starter # 1078 Spring Boot 3.x starter(beta)
├── dashboard/ # Dashboard 模块(server/client/ui,beta)
├── samples/ # 可直接运行的示例(808/1078/附件服务器/codec 适配等)
├── demos/ # Demo 工程(更多组合示例)
├── docs/ # 文档站点(VuePress)
├── build.gradle.kts # 根构建脚本(依赖管理、发布、checkstyle 等)
└── settings.gradle.kts # 多模块声明(包含 samples/demos/dashboard)