火爆全网的扣子2.0 skills上线实测(附实用skills下载)

2,861 阅读5分钟

字节系的AI最近真是连放大招,前几天刚发布了TRAE的新版本,昨天扣子(Coze)又发布了2.0,这次扣子 2.0 的更新非常大,包括 Agent Office、Agent Coding、Agent Plan 等等,但我认为最核心、最值得普通用户关注的,还是Agent Skill。

之前,Skill 几乎是程序员在 IDE(代码编辑器)里的专属玩具。普通用户想用?门槛太高了。

而扣子2.0里最大的惊喜就是:将Skills 的门槛简化到所有普通人都能用了!我们可以像给浏览器装插件一样,给我们的 Agent(智能体)安装“专业技能包”,让它从一个“只会泛泛而谈”的实习生,瞬间变成“懂行”的专家。

今天这篇文章,我就带大家实测一下扣子 2.0 的 Skills 到底怎么用?效果如何?

一、实操教程:如何获取和创建 Skills?

在扣子 2.0 中,可以通过三种方式来创建或获取 Skills。

方式 1:技能商店(直接抄作业)

这是最简单的方式。进入扣子的技能商店,里面已经有不少官方和社区上传的 Skills。比如“古诗插画生成”、“小红书爆款标题”等。

怎么用?

进入扣子网站(www.coze.cn) 点击导航栏中的技能商店,就可以看到了各种各样的skill,找到你想安装的,点击卡片,然后点击安装即可。

方式 2:外部资源导入

如果你在 Github 上看到了一些大神开源的 Skill,可以下载后在扣子2.0中安装使用。

文末我也为大家准备了10+个skills,可以直接下载和安装的,记得看到最后哦。

怎么用?

1、把从github或者其他地方下载的skill打包为zip,进入扣子编程网站,然后点击技能-上传skill文件包。上传对应zip文件。2、上传后,扣子会自动安装skill,等待安装完成3、安装完成后,需要点击页面右上角部署,部署成功才算是真正安装好这个skill

方式 3:AI 自动生成

这是最灵活,也是最考验“产品思维”的方式。在扣子2.0中,可以通过自然语言生成skill。

这里有个坑:很多人直接在创建框里输入一句简单的需求,比如“帮我做一个写文案的技能”。结果:生成的效果非常一般,流程往往不是你想要的。

作为 10 年 PM,我建议大家采用“套娃法”——先用 AI 生成“生成 Skill 的提示词”,再输入给扣子。确保生成的skill符合你的期望。

1、我们使用PromptStar工具来生成,打开网址(建议电脑端):xbtsc.com/aiGenerate 点击skill生成,注册/登录,注册时可以输入邀请码:5HRAPTCN,获取3个月专业版权益。2、输入简述:告诉 AI,你想做一个什么样的skill(比如:根据选题生成文章、将视频转换为gif等)

3、输入流程概述、其他要求(可选):详细描述你预期的skill工作流程是什么样。 例如:先分析用户输入 -> 联网搜索竞品 -> 确定文章结构 -> 撰写初稿 -> 润色优化。4、AI 生成提示词:让 AI 把上述逻辑转化为一段结构清晰的 Prompt。5、检查编辑:人工微调一下,确保没有逻辑漏洞。6、复制到扣子:将这段优化后的 Prompt 复制,进入扣子编程,选择技能,然后把prompt贴上去,发送给扣子的 Skill 生成器。这样做出来的 Skill,成功率和精准度和效果至少提高 50%。

三、实操教程:如何使用 Skills?

扣子2.0最革命性的变化,就体现在Skill的使用便捷性上,做到了普通人也能轻松上手的0门槛。真正让Skill从技术专属工具,变成了人人可享的效率神器。

怎么用?

在扣子网站中,点击创建新对话,点击更多按钮,选择你想使用的skill。然后输入内容(文字、图片、附件等),点击发送,系统就能自动调用skill。

四、实测效果:到底好不好用?

实测 1:技能市场的“古诗插画” Skill

这类创意生成类Skill很适合喜欢玩创意、做内容的朋友。我从技能商店找了这款热门的“古诗插画”Skill,专门测试它对文字意境的理解能力以及在图片上添加文字的稳定性。实测结果:安装后输入“观游鱼”,AI 识别并调用了绘图能力,根据这首诗,生成了对应4张意境不错的插画。最让我震惊的是文字生成的非常准确,没有出现乱码或错字,而且,这些文字都没有被图片中的元素遮挡。效果说真的很不错了。

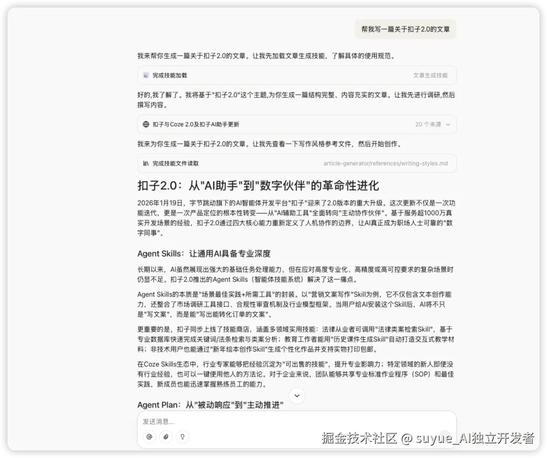
实测 2:用AI做的“文章生成” Skill

需求:输入选题,AI自动进行主题解析、联网搜索调研、结构规划、内容撰写、润色优化,最后输出一篇文章。我输入了:帮我写一篇关于扣子2.0的文章。扣子调用skill后,输出了一篇文章。实测结果: 从文章的结构和内容准确度来说,已经非常不错了,不过因为我还没有添加文章风格、参考历史文章等输入。所以输出的文章显得很平。

实测 3:外部导入的PPT 生成 Skill

需求:帮我生成一个介绍“AI Agent Skills”的 PPT。我安装了一个社区热门的 PPT 生成 Skill。实测结果:耗时:非常慢!整个过程大概跑了 20 多分钟,我都以为它死机了。报错:终于跑完后,它提示环境不支持。

错误信息:html2pptx 需要安装 Playwright 浏览器,而当前环境中无法完成安装。

AI 很聪明,它自己意识到了这个问题,并直接开始改方案:“让我改用更直接的方式——直接使用python-pptx库来创建 PPT,这样更可靠。”

不过这方案一改,PPT 是成功生成了,但是这个设计感,不能说差强人意,只能说是毫无设计。不过基本的ppt逻辑、标题、正文等都在,作为底稿勉强能用。涉及到复杂代码环境或第三方库依赖的 Skill,目前的稳定性还有待提升,建议大家选择更轻量级的实现方式。

五、写在最后

体验完扣子 2.0 的 Skills,我的感触很深。

以前我们说“人+AI”是未来。现在我觉得,“人 + 懂流程的 Skill”才是真正的未来。

AI 正在从一个需要你费力调教的 Chatbot,变成一个可以即插即用、拥有专业技能的 Agent。建议大家赶紧去体验一下,与其担心被 AI 替代,不如先学会怎么给 AI “装上义肢”,让它为你打工。

最后,我帮大家整理了一些skills,可以直接下载和安装的。列表如下:

可以关注公众号【suyue的AI独立开发】,回复“扣子”获取下载地址。

公众号二维码.jpg