从零到一:基于上下文工程的 Agent 后端设计

137 阅读5分钟

从零到一:基于上下文工程的 Agent 后端设计

前言

从之前我整理的上下文工程实践指南出发,我大概梳理出来,在一个 Agent 中最核心的模块我分为四类:

  1. 工具模块和管理:定义一些 Agent 的工具,可以是 MCP,也可以是 Skill,除了定义之后,我们还需要管理:工具的输出裁剪,工具的执行审核流程等
  2. 上下文管理:这个是启动 Agent 的关键,整理好注入给 LLM 的上下文是完成任务的关键,其中重要的是:上下文的压缩、上下文的裁剪等,同时 Agent 上下文会遇到:上下文污染、上下文干扰、上下文冲突、上下文混淆的问题,这些问题需要开发者结合系统工程的方式来解决
  3. LLM 模块:这个是 Agent 真正的核心,就像钢铁侠的“方舟反应堆”一样
  4. Agent 形态(执行器):这个是 Agent 的执行形态,目前可以是工作流、可以是单智能体、可以是多智能体等各种形态

上下文工程实践指南 仓库名字:Practical-Guide-to-Context-Engineering
仓库链接:github.com/WakeUp-Jin/…

上下文工程核心架构 上下文组成

🪐 借助这四点核心的思路,我构建了一套 Agent 后端架构方案,为了方便大家理解,我还开发了一个 CLI 脚手架工具,可以一键安装模板项目进行预览查看

主要是让大家查看代码文件和文件之间的结构,以此对借助上下文工程的思路开发一个 Agent 有更清晰的感觉

cli 项目链接:github.com/WakeUp-Jin/…

启动命令:

npm create context-template

cli-process

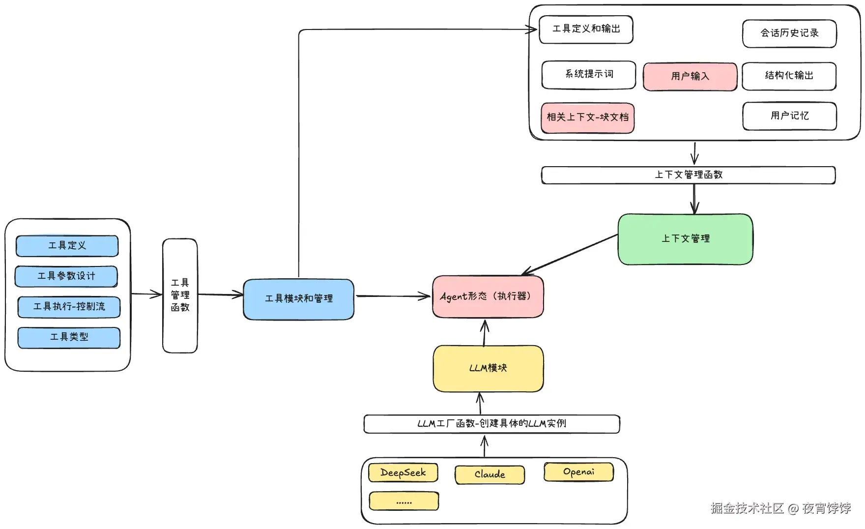
一、总设计

image (59).png

整个后端架构设计中,是按照上下文工程来做的设计,上下文管理是核心,它就是一个完整的大输入,以此输入作为前提,来解决用户的问题

  1. LLM 模块:是使用 openaiSDK 来实现的多种型号模型的使用,这里是提供模型的
  2. 工具模块和管理:工具是 LLM 关键的外部能力,是结合到上下文来让 LLM 使用的
  3. 上下文管理:这个是统一的上下文,其负责编排好上下文,在 执行器中将上下文输入给 LLM,以 LLM 的输出来解决问题

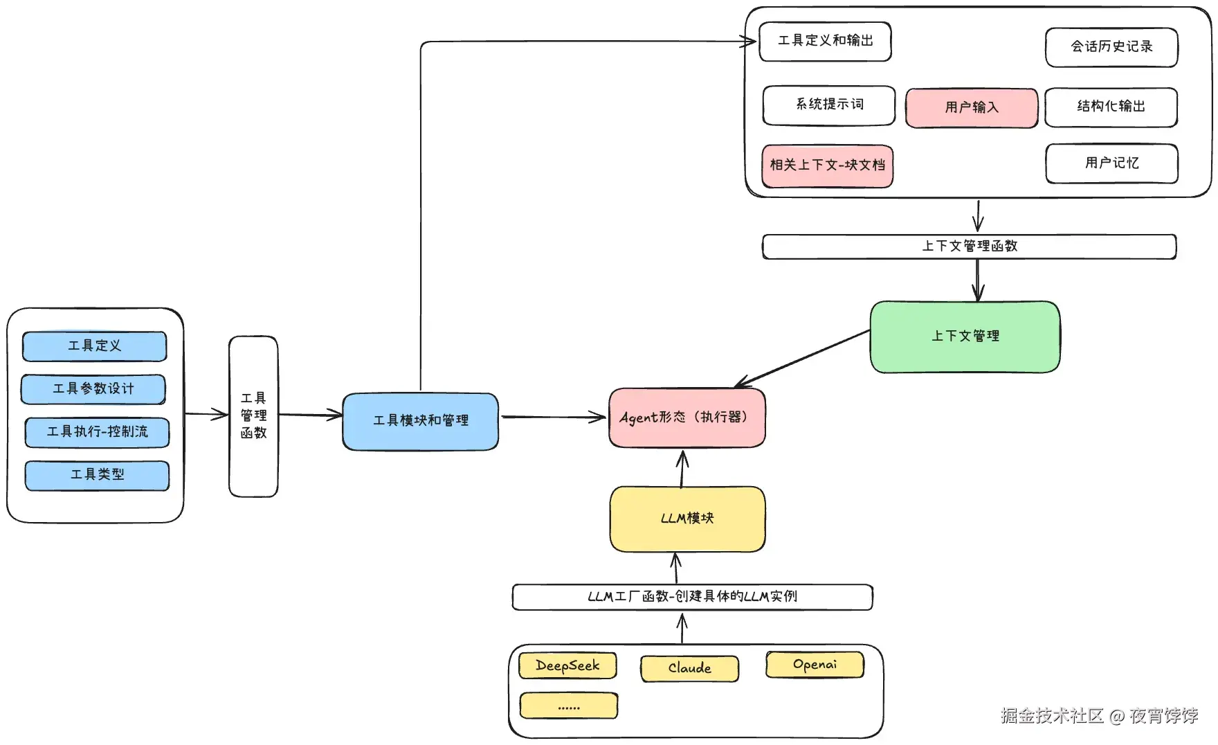
二、LLM 模块

image (62).png

关于 LLM 模块,整个模块的分为:

  1. LLM 创建工厂函数:根据传入的参数来判断实例化哪一个 LLM 服务类
  2. LLM 服务类:要编写一个相应的 LLM 服务类,里面有三种方法:complete 方法、simpleChat 方法、generate 方法,其中最重要的是 complete 方法,这个会作为上下文输入的核心方法

目录情况结构:

- llm
  - services
    - DeepSeekService.ts // 这个就是具体的LLM服务类
    - DoubaoService.ts
  - utils
  - types
    - index.ts //这个是整个llm模块的类型约束
  - factory.ts //LLM工厂函数
  - index.ts

举一个例子:

//具体使用

//1、使用工厂函数实例化相应的LLM类
const service = await createLLMService({
  provider: 'deepseek',
  model: 'deepseek-chat',
  apiKey: process.env.DEEPSEEK_API_KEY || 'your-api-key-here',
  maxIterations: 5,
});

//2、调用simpleChat方法
const answer = await service.simpleChat(
  '用一句话解释什么是大语言模型?',
  '你是一个有帮助的 AI 助手'
);

//3、调用complete方法
let message=[//...]
let tools=[//...]
const response=await service.complete(message,tools)

参考文档在上下文工作实践指南中:

  • LLM模块-服务层的设计文档

三、工具模块和管理

image (63).png

工具模块主要的三个点就是:

  1. 工具的定义:定义一个工具对象需要哪些属性
  2. 提供给 LLM 工具参数:可以是 tools 参数,也可以是提示词文本
  3. 工具的执行函数:工具的执行函数

目录结构:

- tool
  - FileReadTool
    - FileReadTool.ts //工具定义
    - prompt.ts //工具描述
  - GrepTool
    - GrepTool.ts
    - prompt.ts
  - index.ts
  - ToolManager.ts //工具管理函数
  - types.ts //工具模块的类型

1、 工具定义

/**
 * 工具定义基础接口
 */
export interface InternalTool<TArgs = any, TResult = any> {
  /** 工具名称(唯一标识) */
  name: string;

  /** 工具分类(如 filesystem、search、network) */
  category: string;

  /** 是否为内部工具 */
  internal: boolean;

  /** 工具描述(简短,详细描述在 prompt 中) */
  description: string;

  /** 版本号 */
  version: string;

  /** 参数定义(JSON Schema 格式) */
  parameters: ToolParameterSchema;

  /** 工具处理函数 */
  handler: (args: TArgs, context?: InternalToolContext) => Promise<TResult>;

  /** 可选:格式化结果给 AI */
  renderResultForAssistant?: (result: TResult) => string;

  /** 可选:权限控制 */
  needsPermissions?: (input?: TArgs) => boolean; // 是否需要权限
  isEnabled?: () => Promise<boolean>; // 是否启用
  isReadOnly?: () => boolean; // 是否只读
  isConcurrencySafe?: () => boolean; // 是否并发安全
}

例如:

//1、创建工具管理器
const toolManager = new ToolManager();

//2、获取工具定义
const tools = toolManager.getTools();

//3、创建LLM服务
const llm = await createLLMService(
  {
    provider: 'deepseek',
    model: 'deepseek-chat',
    apiKey: config.apiKey || '',
    maxIterations: 5,
  },
  tools
);

//4、调用工具执行函数
const answer = await llm.generate(
  '请帮我读取 package.json 文件,并告诉我项目名称是什么'
);

参考文档在上下文工作实践指南中:

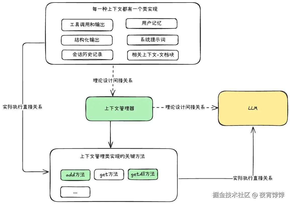
四、上下文管理

image (61).png

在这种上下文管理设计中,将该 Agent 中所有种类的上下文管理统一起来,让 LLM 只需要直接和上下文输入联系

🌟🌟 在这种开发模式下,开发的重心在上下文的获取和整理,但是应用的关键核心是 LLM。

  1. 保证核心是 LLM,后续就可以根据模型能力的提升,Agent 的效果也变得越来越好。
  2. 开发重心是上下文,可以极大的发挥应用开发者的能力和创造力

目录结构:

- context
  - base
    - BaseContext.ts //基础上下文类
  - modules
    - ConversationContext.ts //上下文 - 会话历史记录类
    - MemoryContext.ts //上下文 - 用户记忆类
    - StructuredOutputContext.ts //上下文 - 结构化输出类
    - SystemPromptContext.ts //上下文 - 系统提示词类
    - ToolContext.ts  //上下文 - 工具管理类
  - ContextManager.ts //上下文管理器
  - index.ts
  - types.ts // 上下文管理模块的类型约束

参考文档在上下文工作实践指南中:

五、执行器

关于执行器的详细文档在上下文工程实践指南中: