从官方纪录片看 Vite 的设计哲学

112 阅读13分钟

在纪录片 Vite: The Documentary 中,多位行业领袖回忆起一个共同的痛点:在 Vite 诞生之前,以 Webpack 为代表的构建工具,虽然强大,却也带来了沉重的开发负担。随着项目日益庞大复杂,开发者们常常陷入漫长的等待——启动开发服务器需要几分钟,修改一行代码的热更新(HMR)也慢得让人可以去冲杯咖啡。这种"等待感"和"挫败感"严重影响了开发效率和创造力。

Vite 的出现,正是为了解决这个问题。它的核心思想是:既然浏览器已经可以直接读懂原生的 ES 模块代码(Native ESM),为什么还要在开发阶段进行代码的 bundle 打包呢?Vite 利用了这一点,将繁重的打包工作推迟到生产构建阶段,从而在开发环境中实现了几乎瞬时的热更新和秒级的项目启动。它不仅是一个工具,更是一种全新的开发范式,彻底改变了前端开发者的工作流。本文将带你深入 Vite 的核心,用最通俗易懂的方式,一次性搞懂它的工作原理。

1. 核心概念速览

在深入探索之前,先用一张表格快速熟悉一下 Vite 及其生态中的几个核心术语。

术语名称费曼式解释生活化类比
Bundle (打包)把几百个零散的 JavaScript 小文件,"缝合"成一个或几个大文件,以便浏览器高效加载。像去超市买了几十样零食,你会把它们全部装进一个大购物袋(Bundle)里再带走,而不是一件件拿回家。
HMR (热模块替换)当你修改代码时,浏览器只更新你改动的那一小部分,整个页面不需要重新刷新。像在修理一台正在运行的发动机,你只需直接换掉其中一颗螺丝,而无需把整台机器拆了重装。
Native ESM (原生 ES 模块)现代浏览器已经能直接看懂 importexport 语法,可以自己按需加载需要的文件,不再强制依赖打包工具。以前看书必须买一整本(打包好的文件);现在你只需告诉浏览器你想看第几章,它就直接去书架上把那一章拿给你。
Build Toolchain & Plugins (构建工具链与插件)一套自动化的流水线,负责将你的源代码转换、压缩成最适合线上环境运行的版本。插件是流水线上的不同工具。像一个工厂流水线,你可以给它安装不同的"插件(机械臂)",有的负责喷漆(处理 CSS),有的负责组装部件(编译框架代码)。
Dev Server (开发服务器)一个在你电脑上模拟网站运行环境的工具,能实时监听你的代码修改并立即在浏览器中反映出来。它是开发者的"练功房"。在这里你改任何招式,都能立刻在镜子里(浏览器)看到效果,而不需要跑到真正的舞台(生产环境)去演示。

在对这些基本概念有了初步印象后,让我们深入探索 Vite 的设计哲学——它究竟要解决什么问题?它又是什么?

2. Vite 的“灵魂三问”:Why, What, How

bundle 的旧时代:为什么我们需要一个购物袋?

打包的核心概念

Vite 出现之前,将所有 JavaScript 小文件“缝合”成一个或少数几个大文件的过程,是前端开发的标准做法。这个过程就叫做打包(Bundle)。

我们可以用一个简单的类比来理解:这就像你去超市买了几十样零散的商品,你不会一件件地把它们捧回家,而是会把所有东西都装进一个大购物袋里,然后一次性提走。在这里,这个“购物袋”就是打包后的文件(Bundle),而那些零散的商品就是我们项目中的一个个小模块文件。

打包的必要性

为什么在那个时代,我们必须依赖“打包”这个步骤呢?这背后是两个核心的架构约束:

  • 浏览器“看不懂”模块化:在过去,浏览器并不理解 importexport 这样的模块化语法。如果你有几十个 JS 文件,浏览器无法自动理清它们的加载顺序。因此,我们必须通过打包工具,提前将所有文件按正确的依赖顺序“缝合”成一个浏览器能直接执行的大文件。
  • 网络性能的考量:在早期的网络环境下,一次性请求一个大文件,通常比发起几百个对小文件的网络请求要高效得多。过多的请求会严重拖慢页面的加载速度。

2.1 Why:我们为什么需要 Vite?

Vite 的诞生源于对 Webpack 时代两大核心痛点的深刻反思:

  • 性能瓶颈:随着项目规模越来越大,Webpack 的启动和热更新性能会急剧恶化。开发者宝贵的时间被浪费在无尽的等待中。正如许多开发者抱怨的那样:"去冲杯咖啡回来,它还在转圈"。这种缓慢的反馈循环极大地扼杀了开发的流畅感。
  • 配置复杂性Webpack 的配置极其复杂,充满了各种加载器(Loader)、插件(Plugin)和深奥的选项。这种高昂的学习成本和维护难度让许多开发者望而却步。

2.2 What:Vite 到底是什么?

Vite 不仅仅是一个构建工具,它更是一种全新的开发范式。它的基石是利用现代浏览器的原生 ES 模块(Native ESM)能力。这意味着在开发阶段,Vite 彻底摆脱了对传统"打包(Bundle)"过程的依赖,实现了前所未有的开发速度。它也被誉为"JavaScript 的联合国",因为它提供了一套共享的基础设施,让曾经相互竞争的框架(如 ReactVueSvelte)能够在一个共同的平台上协作共存,从而终结了工具链碎片化的时代。


2.3 How:Vite 是如何工作的?

Vite 最核心、最巧妙的设计思想在于:为开发环境和生产环境采用截然不同的策略。

  • 开发环境 修改即见追求极致的响应速度。 核心策略是 不打包Vite 直接将模块源码按需提供给浏览器,由浏览器负责解析依赖,从而实现秒级启动和与项目规模无关的即时热更新。
  • 生产环境 用户体验追求最优的用户加载性能。 核心策略是 精细化打包Vite 使用高度优化的 Rollup 进行打包,通过 Tree-shaking、代码分割等技术,生成体积最小、加载最快的代码,确保最终用户的体验。

这种"双面策略"听起来很巧妙,那么 Vite 在两个环境中具体是如何运用不同的"黑科技"来实现各自目标的呢?

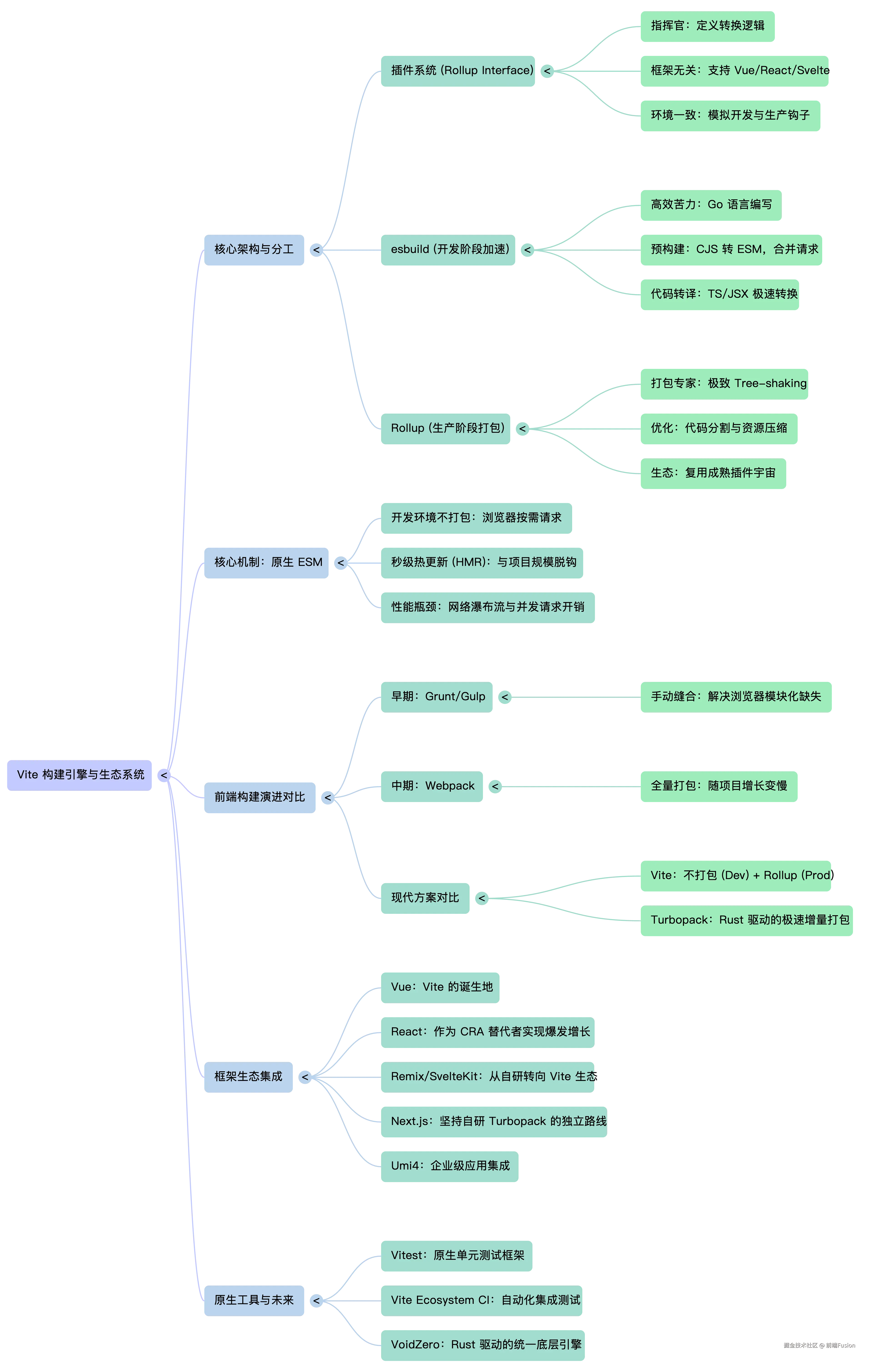
3. 核心原理深潜:Vite 的两大"引擎"

3.1 开发环境:原生ESM + esbuild 的"闪电战"

在开发环境中,Vite 的快源于两项关键技术:

  1. 原生 ESM 的魔法 Vite 启动一个开发服务器,当浏览器请求一个模块时(例如 main.js),Vite 会拦截请求,按需转换代码(如处理 JSX),然后直接以原生 ESM 的形式发送给浏览器。浏览器会根据代码中的 import 语句,再次发起新的请求去获取其他模块。这个过程将依赖解析的"重任"交给了浏览器自己,从而彻底告别了传统打包工具漫长的预打包过程,实现了秒级启动。当文件被修改时,Vite 只需让浏览器重新请求这一个模块,因此 HMR 速度与项目规模完全脱钩,始终保持在百毫秒级别。

  2. esbuild 的双重角色 虽然 Vite 的核心是不打包,但它依然需要一个速度极快的“帮手”来处理一些特殊情况,这个帮手就是 esbuild

    • 预构建(Pre-bundling)esbuild 在首次启动服务时会执行预构建。其目的有两个:
      • 格式统一:将非 ESM 格式的第三方依赖(如 CommonJS)转换为浏览器兼容的 ESM 格式。
      • 性能优化:将一些包含大量小文件的依赖(如 lodash-es)合并成一个单一模块。如果不这样做,浏览器在加载时会瞬间发起成百上千次独立的 HTTP 请求,形成灾难性的网络瀑布流,导致页面卡顿。
    • 代码转译(Transpilation):对于开发者编写的 TypeScriptJSX 代码,Vite 会利用 esbuild 将它们极速转译为浏览器可执行的 JavaScript。由于 esbuild 是用 Go 语言编写的,其转译速度比传统的 JavaScript 工具快 10 到 100 倍。

3.2 生产环境:Rollup 的"精细打包"

进入生产环境,Vite 的目标从开发速度转向了加载性能,此时它选择了 Rollup 作为其打包引擎。原因有三:

  1. 性能最优化:在生产环境中直接使用成百上千个 ESM 模块会导致严重的网络"瀑布流"延迟,影响用户体验。Rollup 以其极致的 Tree-shaking(摇树优化)和高效的代码分割(Code Splitting)而闻名,能够产出体积最小、结构最优的代码包。
  2. 成熟的生态Vite 做出的一个关键决策是完全兼容 Rollup 的插件接口。这意味着 Vite 可以直接复用 Rollup 多年来积累的庞大而成熟的"插件宇宙",无需为 CSS 处理、图片压缩、代码混淆等功能重新造轮子。
  3. 开发/生产一致性:通过在开发和生产环境中共用同一套插件接口,Vite 确保了代码在两种环境下经历的转换逻辑是高度一致的,避免了因环境差异导致的奇怪 Bug

3.3 "大一统"的基石:Rollup 插件接口

Rollup 插件接口是 Vite 实现框架无关化的核心。Vite 本身不包含任何针对特定框架(如 VueReact)的硬编码逻辑,它只提供了一个运行插件的平台。

费曼类比Vite 就像一台通用的游戏机,它定义了标准的卡带接口(Rollup 插件接口)。而 ReactVue等框架的集成,就像是不同的游戏卡带。只要你的“卡带”符合标准,就能在这台“游戏机”上无缝运行。

理解了 Vite 的底层运作方式后,我们来看看在实际项目中,它与 Next.js 等主流方案相比有何优劣,我们又该如何选择。

4. 应用场景与框架选型对比

下表详细对比了基于 Vite 和其他主流方案的 React 技术栈:

维度Vite (基础/CSR)Remix (SSR + Vite)Next.js (SSR)Umi4 (企业级)
开发体验 (HMR)最快。100ms 级响应。继承 Vite 的快,且插件生态通用。极快,但由于自研引擎,生态与 Vite 不互通。稳健。集成度高,但底层引擎切换可能影响一致性。
SSR 能力仅提供底层 API,需开发者自行封装。强项。强调 Web 标准,数据加载性能极佳。最强集成。拥有成熟的缓存、Middleware 和服务器组件(RSC)。插件化支持 SSR,适合复杂的中后台场景。
优势极其轻量,几乎零配置,上手快。灵活可扩展,编译器更简单强大。功能最全,有 Vercel 平台的深度优化支持,提供闭环生态。约定优于配置,集成大量中后台方案,适合大型团队。
劣势纯客户端渲染(CSR),对 SEO 不利。生态插件数量相较 Next.js 稍逊。体系封闭,无法直接复用庞大的 Rollup/Vite 插件生态。框架较重,有一定学习成本和规约限制。

总结性选型建议

  • 如果你追求极致的开发响应速度和插件通用性,希望在不同框架间复用工具链,那么 Vite 生态(如 React + ViteRemix + Vite)是当前趋势下的绝佳选择。
  • 如果你需要一个最成熟的全栈集成方案,拥有强大的服务器端缓存能力和闭环生态,那么 Next.js 依然是首选。

理论和选型都已清晰,那么在日常使用 Vite 时,有哪些值得注意的最佳实践呢?

5. 最佳实践与注意事项

  1. 信任元框架,而非对抗它: 当使用像 Umi4Remix 这样集成了 Vite 的上层框架时,最佳实践是跟随框架自身的升级路径。这些框架不仅仅是 Vite 的简单包装,它们是精心设计的最佳实践集合。 试图自行剥离和替换底层的 Vite 版本,会让你失去框架封装好的大量企业级能力(如路由、数据加载),并可能破坏项目的长期稳定性。

  2. 编写现代代码: Vite 的设计初衷是完全基于原生 ESM。因此,在编写代码中,应始终使用现代的 import/export 语法。虽然 Vite 的插件可以处理一些 CommonJS 代码,但从源头上拥抱 ESM 会让你的项目更好地融入 Vite 的工作流。这能确保开发与生产环境的一致性,并使你的项目与现代 Web 平台的发展方向保持一致,从而更好地实现性能优化和代码的未来兼容性。

6. 关键总结

  1. 双模策略是核心哲学。 Vite 的精髓在于为开发环境(Dev)和生产环境(Prod)分别设计了最优策略——前者通过不打包追求极致响应速度,后者通过精细化打包追求最佳加载性能。
  2. 原生 ESM 是开发速度之源。 Vite 在开发环境的快,源于它巧妙地将依赖图的解析工作转移给了原生支持 ESM 的现代浏览器,从而彻底告别了传统工具链中耗时最长的打包环节。
  3. 插件接口是生态共荣之本。 Vite 通过兼容 Rollup 插件接口,不仅实现了框架无关,更瞬间继承了庞大而成熟的插件生态,这是它能够迅速成为“前端联合国”并终结工具链碎片化时代的关键。

思维导图

看完正文,再回来看这张图,会更容易把 Vite 的分工(开发期 Native ESM + esbuild,生产期 Rollup)和生态关系串起来。

mind-map.png


如果你对本文相关的 前端 / AI / 新技术实践 等内容感兴趣,

我也会在公众号 前端Fusion 持续更新类似内容,

欢迎关注,一起交流和学习 🌟