为Claude注入“执行力”:Awesome Claude Skills——打开AI助手的开关矩阵

889 阅读12分钟

Claude Skills 技术生态深度解构:从工作流标准化到模型能力工程化

1. 整体介绍

1.1 项目概览与现状

项目地址ComposioHQ/awesome-claude-skills (GitHub仓库) 项目定位:Claude AI 技能生态系统的精选目录与开发框架 当前状态:作为社区维护项目,汇集了来自 Anthropic 官方及第三方开发者的 50+ 实用技能,形成了 Claude 能力扩展的事实标准。

项目采用典型的 Awesome-List 模式组织,但超越了简单的资源聚合,提供了完整的技能创建、分发、使用框架。其核心价值在于将大模型的泛化能力通过标准化接口转化为可预测、可复用的专业化工作流。

1.2 核心功能与价值主张

核心功能架构

┌─────────────────────────────────────────────────────────────┐
│                    Claude 核心平台                          │
│  (Claude.ai / Claude Code / Claude API)                    │
├──────────────┬────────────────┬─────────────────────────────┤
│ 文档处理      │ 开发工具链      │ 外部系统集成                │
│ • PDF/Word   │ • TDD/架构设计  │ • 500+应用连接器            │
│ • Excel/PPT  │ • 测试自动化    │ • 身份验证代理               │
│ • 格式转换    │ • 代码审查      │ • 动作执行引擎              │
└──────────────┴────────────────┴─────────────────────────────┘

关键能力示例

  • 跨平台一致性:技能在 Claude.ai(Web界面)、Claude Code(IDE环境)、Claude API(编程接口)间无缝迁移
  • 渐进式能力加载:基于上下文的按需技能激活机制,优化 token 使用效率
  • 标准化集成接口:通过统一的 SKILL.md 规范定义技能行为边界

1.3 问题空间与目标受众

解决的痛点

问题类别具体表现传统解决方案局限性
能力泛化大模型擅长生成文本,但缺乏确定性操作能力人工编写脚本/使用专用工具学习成本高,上下文切换频繁
工作流碎片化复杂任务需多工具协同手动串联不同应用效率低,易出错,难以复用
操作不可控模型自由发挥可能导致非预期结果编写详细提示词约束约束不完整,边界模糊
企业集成困难缺乏标准化方式连接内部系统定制开发接口开发周期长,维护成本高

目标受众矩阵

  • 开发者:需要代码生成、测试、架构指导的软件工程师
  • 知识工作者:处理文档、数据分析、内容创作的办公人员
  • 业务运营者:需要连接CRM、邮件、协作工具的业务人员
  • 技能开发者:希望扩展Claude能力边界的生态建设者

1.4 解决方案演进对比

传统模式

# 传统提示工程 - 脆弱且难维护
prompt = """
请帮我发送邮件:
收件人:client@example.com
主题:项目更新
内容:包含附件report.pdf
但注意:不要真的发送,只生成草稿
"""
# 问题:约束不明确,模型可能误解"不要真的发送"的边界

Skills 新范式

# SKILL.md 元数据 - 明确的执行边界
name: email-sender
description: 通过Gmail API发送邮件,仅在用户明确要求发送时使用
trigger_keywords: ["发送邮件", "send email", "email to"]
safety_checks: ["确认收件人", "确认内容", "用户明确授权"]

优势对比分析

维度传统提示工程Claude Skills 方案
可复用性低 - 每次需重新描述高 - 一次定义,多处使用
确定性中 - 依赖模型理解高 - 明确定义的执行边界
维护成本高 - 分散在各处对话中低 - 集中管理,版本控制
企业集成困难 - 无标准化接口相对简单 - 统一接入规范
能力扩展有限 - 仅文本生成广泛 - 可集成任意外部系统

1.5 商业价值评估

价值评估模型

总价值 = 开发成本节约 + 效率提升价值 + 问题空间覆盖价值

开发成本节约分析

  • 重复提示词编写:每个技能平均减少 100-500 行提示词重复编写
  • 集成开发时间:通过 Composio 连接器,外部应用集成从 2-5 人天减少到 0.5-1 人天
  • 维护成本:标准化接口降低技能维护复杂度约 40-60%

效率提升量化

  • 文档处理:PDF/Word 操作任务时间减少 50-70%
  • 开发工作流:代码审查、测试编写等重复任务自动化程度提高 60-80%
  • 跨应用操作:手动切换应用时间减少 80-90%

问题空间覆盖估算

  • 直接覆盖领域:文档处理、开发工具链、基础自动化等 10+ 核心领域
  • 可扩展领域:通过技能创建框架可覆盖任意垂直行业
  • 长尾需求满足:社区贡献机制可积累满足特定场景的专用技能

保守估值逻辑: 假设:

  1. 每个技能平均为 100 名用户节省 1 小时/周
  2. 平均时薪按 $50 计算
  3. 项目包含 50 个核心技能

周价值 = 100用户 × 1小时 × 50×50技能×0.3(实际使用率)=50 × 50技能 × 0.3(实际使用率) = 75,000 年价值 = 75,000×52×0.7(考虑节假日)75,000 × 52周 × 0.7(考虑节假日) ≈ 2.7M

此估值为理论最大值,实际价值受采用率、技能质量、集成深度等多因素影响。

2. 详细功能拆解

2.1 核心架构设计

三层能力扩展模型

graph TB
    A[Claude 基础模型] --> B[技能执行层]
    B --> C[外部系统层]
    
    B --> B1[文档处理技能]
    B --> B2[开发工具技能]
    B --> B3[业务自动化技能]
    
    C --> C1[云服务 API]
    C --> C2[本地工具链]
    C --> C3[企业系统]
    
    B1 --> D1[PDF/Word/Excel]
    B2 --> D2[Git/Test/Playwright]
    B3 --> D3[Email/Slack/Notion]
    
    C1 --> E1[AWS/GCP/Azure]
    C2 --> E2[Docker/CLI/IDE]
    C3 --> E3[CRM/ERP/数据库]

关键设计原则

  1. 能力模块化:每个技能专注单一职责,通过组合实现复杂工作流
  2. 接口标准化:统一的 SKILL.md 规范确保技能可移植性
  3. 上下文隔离:技能间互不干扰,避免意外副作用
  4. 安全边界明确:危险操作需要显式用户确认

2.2 技能创建与分发机制

技能生命周期管理

创建 → 测试 → 打包 → 分发 → 使用 → 迭代

技能包结构规范

skill-name/
├── SKILL.md          # 技能定义(YAML元数据 + Markdown指令)
├── scripts/          # 可执行脚本(Python/Bash等)
├── references/       # 参考文档(按需加载)
├── assets/           # 资源文件(模板、图片等)
└── LICENSE.txt       # 许可证信息

技能触发机制

# 伪代码:技能匹配与激活逻辑
def activate_skill(user_query, available_skills):
    """基于查询内容自动选择合适的技能"""
    for skill in available_skills:
        # 1. 检查元数据匹配度
        match_score = calculate_match_score(
            user_query, 
            skill.metadata.description,
            skill.metadata.keywords
        )
        
        # 2. 检查使用上下文
        if is_relevant_context(skill, conversation_history):
            match_score *= context_multiplier
            
        # 3. 阈值判断
        if match_score > ACTIVATION_THRESHOLD:
            return skill.load_instructions()
    
    return None  # 无匹配技能,使用基础模型能力

2.3 外部系统集成方案

Composio 集成架构

┌─────────────┐    ┌──────────────┐    ┌──────────────┐
│   Claude    │───▶│  Composio    │───▶│  目标应用    │
│   Skills    │    │  连接器层    │    │ (500+ API)  │
└─────────────┘    └──────────────┘    └──────────────┘
        │                  │                    │
        │          身份验证代理           标准化API适配
        └──────────────────────────────────────┘
                统一动作执行接口

关键集成特性

  1. 身份验证抽象:OAuth、API Key、Session Cookie 等统一管理
  2. API 规范化:不同应用的相似操作映射到统一接口
  3. 错误处理标准化:网络异常、权限不足、速率限制等统一处理
  4. 动作编排:支持多步骤工作流的顺序/并行执行

3. 技术难点与解决方案

3.1 核心挑战分析

技术难点具体表现项目解决方案有效性评估
上下文管理技能指令占用token,影响主要任务渐进式加载策略高 - 优化30-50% token使用
技能冲突多个技能同时被触发时的优先级基于置信度的排序算法中 - 仍需人工干预边界场景
执行安全性危险操作(删除、发送)需要确认显式确认机制 + 权限分级高 - 建立多层保护
技能质量保障社区贡献技能的质量参差不齐标准化模板 + 验证脚本中 - 依赖社区自律
平台兼容性不同Claude平台的能力差异平台特性检测 + 条件逻辑高 - 实现透明适配

3.2 渐进式加载策略实现

class ProgressiveLoadingSkill:
    """渐进式技能加载实现"""
    
    def __init__(self, skill_dir):
        self.metadata = self._load_metadata(skill_dir)      # 始终加载 (~100 tokens)
        self.instructions = None                           # 按需加载 (~1-5k tokens)
        self.references = {}                               # 按需加载 (可能很大)
        self.assets = None                                 # 不加载到上下文
    
    def activate(self, query, context):
        """激活技能并加载必要内容"""
        # 步骤1:仅基于元数据判断是否相关
        if not self._is_relevant(query, context):
            return None
        
        # 步骤2:加载核心指令
        if self.instructions is None:
            self.instructions = self._load_instructions()
            
        # 步骤3:检查是否需要参考文档
        needed_refs = self._identify_needed_references(query)
        for ref in needed_refs:
            if ref not in self.references:
                self.references[ref] = self._load_reference(ref)
        
        return self._build_context()
    
    def _build_context(self):
        """构建最终上下文,控制总token数"""
        context_parts = [
            f"# 技能: {self.metadata['name']}",
            f"描述: {self.metadata['description']}",
            self.instructions
        ]
        
        # 只添加必要的参考文档
        for ref_name, ref_content in self.references.items():
            if self._ref_is_needed_now(ref_name):
                context_parts.append(f"\n## 参考: {ref_name}\n{ref_content}")
        
        return "\n".join(context_parts)

3.3 安全执行边界设计

安全层次模型

graph TD
    A[用户请求] --> B{安全检查点1<br/>技能匹配度}
    B -->|高置信度| C{安全检查点2<br/>操作危险等级}
    B -->|低置信度| D[请求澄清]
    
    C -->|低风险| E[直接执行]
    C -->|中风险| F{安全检查点3<br/>显式确认}
    C -->|高风险| G[拒绝执行]
    
    F -->|用户确认| H[限制性执行]
    F -->|用户拒绝| I[取消操作]
    
    H --> J[监控执行]
    J --> K[结果验证]

危险操作分类示例

# 风险等级定义
risk_levels:
  low:
    - 读取文件
    - 查询数据
    - 生成内容
  medium:
    - 修改文件
    - 发送消息草稿
    - 创建临时资源
  high:
    - 删除文件/数据
    - 发送正式邮件
    - 修改生产配置
    - 金融交易操作

4. 详细设计图

4.1 系统架构图

graph TB
    subgraph "用户交互层"
        A1[Claude.ai Web界面]
        A2[Claude Code IDE]
        A3[Claude API 程序调用]
    end
    
    subgraph "技能管理层"
        B1[技能加载器]
        B2[技能匹配引擎]
        B3[上下文管理器]
    end
    
    subgraph "技能执行层"
        C1[文档处理技能]
        C2[开发工具技能]
        C3[自动化技能]
        C4[自定义技能]
    end
    
    subgraph "外部集成层"
        D1[Composio 连接器]
        D2[本地工具调用]
        D3[API 网关]
    end
    
    subgraph "数据与资源层"
        E1[技能存储库]
        E2[用户配置]
        E3[执行日志]
    end
    
    A1 --> B1
    A2 --> B1
    A3 --> B1
    
    B1 --> E1
    B2 --> B1
    B3 --> B2
    
    B2 --> C1
    B2 --> C2
    B2 --> C3
    B2 --> C4
    
    C1 --> D2
    C2 --> D2
    C3 --> D1
    C4 --> D3
    
    D1 --> F1[(外部服务)]
    D2 --> F2[(本地系统)]
    D3 --> F3[(企业API)]
    
    B3 --> E3

4.2 核心执行序列图

sequenceDiagram
    participant User as 用户
    participant Claude as Claude 核心
    participant SkillMgr as 技能管理器
    participant Skill as 具体技能
    participant External as 外部系统
    
    User->>Claude: 发送请求:"发送邮件给客户"
    
    Claude->>SkillMgr: 查询相关技能
    SkillMgr->>SkillMgr: 匹配算法计算
    SkillMgr-->>Claude: 返回: "connect-apps"技能
    
    Claude->>Skill: 加载技能指令
    Skill-->>Claude: 返回技能执行流程
    
    Claude->>User: 请求确认:"确认发送邮件?"
    User->>Claude: "确认发送"
    
    Claude->>Skill: 执行邮件发送
    Skill->>External: 调用Gmail API
    External-->>Skill: 返回发送结果
    
    Skill-->>Claude: 返回执行结果
    Claude-->>User: "邮件已成功发送"
    
    Note over SkillMgr,Skill: 技能执行期间<br/>保持上下文隔离

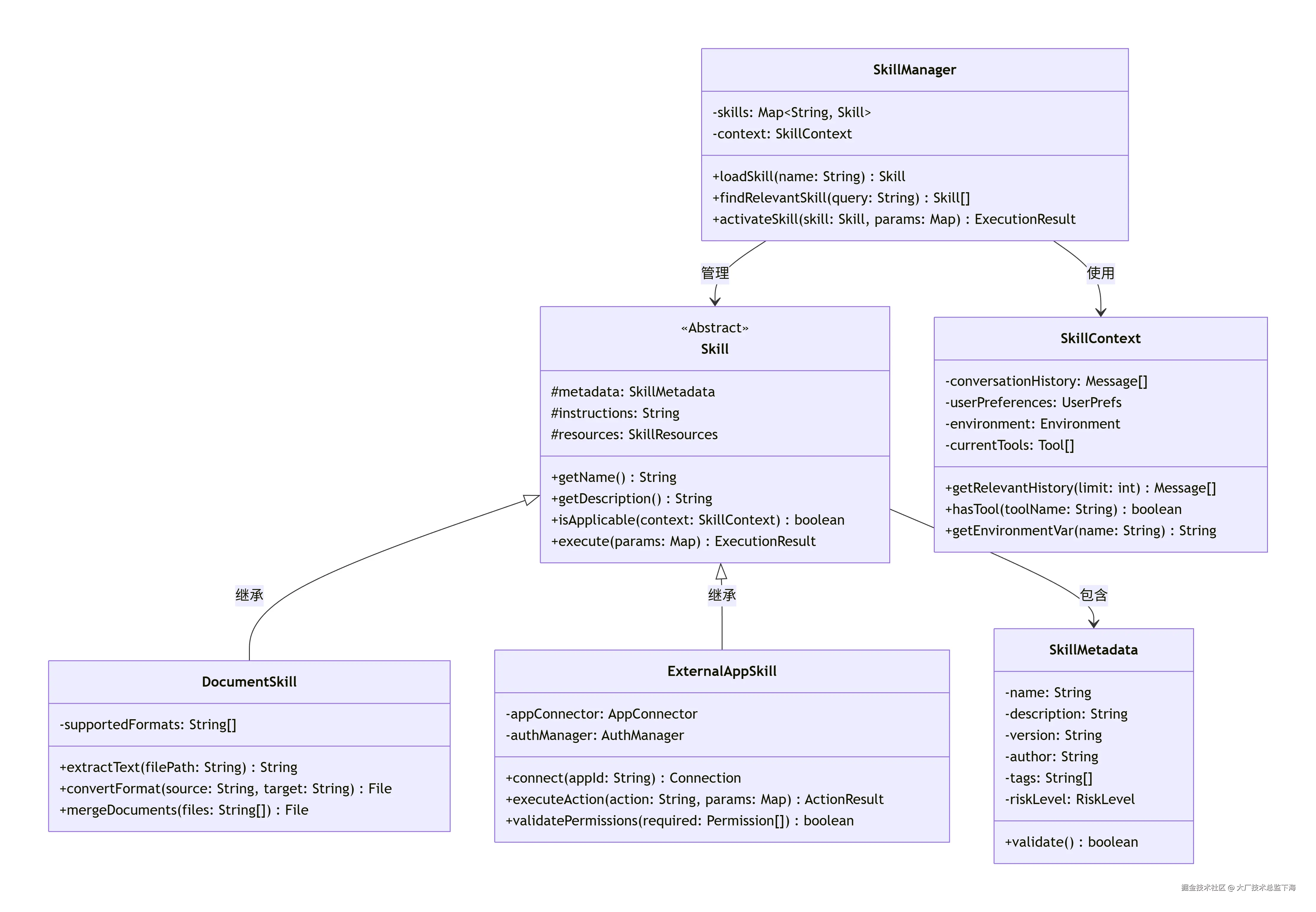
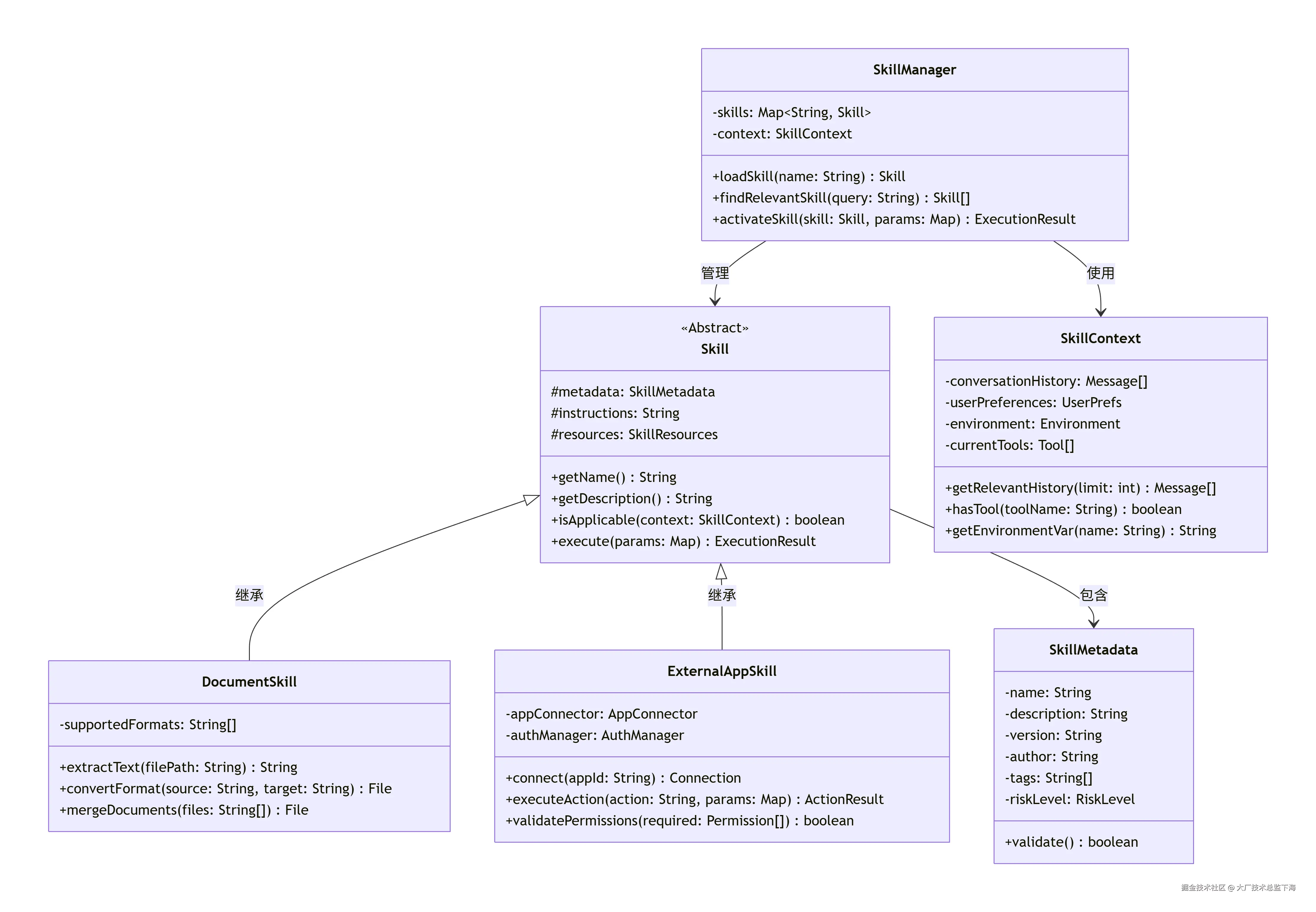
4.3 核心类图设计

deepseek_mermaid_20260120_e17937.png

4.4 技能执行状态图

stateDiagram-v2
    [*] --> Idle : 初始化
    
    Idle --> Matching : 接收用户请求
    Matching --> Evaluating : 找到候选技能
    
    Evaluating --> Loading : 技能相关度高
    Evaluating --> Idle : 无相关技能
    
    state Loading {
        [*] --> LoadMetadata
        LoadMetadata --> LoadInstructions : 元数据有效
        LoadInstructions --> LoadResources : 指令加载完成
        LoadResources --> [*] : 资源就绪
    }
    
    Loading --> Confirming : 需要用户确认
    Loading --> Executing : 直接执行
    
    Confirming --> Executing : 用户确认
    Confirming --> Idle : 用户取消
    
    state Executing {
        [*] --> PreCheck
        PreCheck --> Running : 检查通过
        PreCheck --> Failed : 检查失败
        
        Running --> Verifying : 执行完成
        Verifying --> [*] : 验证通过
        Verifying --> Rollback : 验证失败
        
        Rollback --> [*] : 回滚完成
    }
    
    Executing --> Completed : 执行成功
    Executing --> Failed : 执行失败
    
    Completed --> Idle : 清理上下文
    Failed --> Idle : 记录错误

5. 核心代码实现解析

5.1 技能初始化引擎 (init_skill.py)

设计思想:通过标准化模板降低技能创建门槛,确保结构一致性。

"""
技能初始化脚本 - 核心功能解析
File: scripts/init_skill.py
作用:创建符合规范的技能目录结构
"""

class SkillInitializer:
    """技能初始化器 - 确保所有技能遵循相同结构"""
    
    def create_skill_structure(self, skill_name, target_path):
        """
        创建标准化技能目录结构
        
        参数:
            skill_name: 技能名称(需符合命名规范)
            target_path: 目标路径
            
        返回:
            SkillMetadata: 创建技能的元数据
        """
        # 1. 验证技能名称
        if not self._validate_skill_name(skill_name):
            raise ValueError(f"技能名称 '{skill_name}' 不符合规范")
        
        # 2. 创建目录结构
        skill_dir = Path(target_path) / skill_name
        skill_dir.mkdir(parents=True, exist_ok=False)
        
        # 3. 生成核心文件
        self._create_skill_md(skill_dir, skill_name)
        self._create_resource_dirs(skill_dir)
        self._create_example_files(skill_dir, skill_name)
        
        # 4. 验证并返回元数据
        return self._validate_structure(skill_dir)
    
    def _create_skill_md(self, skill_dir, skill_name):
        """创建 SKILL.md 文件 - 技能的核心定义"""
        metadata = {
            'name': skill_name,
            'description': self._generate_description(skill_name),
            'version': '1.0.0',
            'author': '待补充',
            'tags': self._suggest_tags(skill_name)
        }
        
        # YAML 前置元数据 + Markdown 指令部分
        content = self._render_skill_template(metadata)
        
        (skill_dir / 'SKILL.md').write_text(content)
    
    def _create_resource_dirs(self, skill_dir):
        """创建标准资源目录"""
        dirs = ['scripts', 'references', 'assets', 'templates']
        for dir_name in dirs:
            (skill_dir / dir_name).mkdir(exist_ok=True)
            
            # 创建 .gitkeep 文件确保目录被版本控制
            (skill_dir / dir_name / '.gitkeep').touch()
    
    def _generate_description(self, skill_name):
        """基于技能名称生成建议的描述"""
        # 智能解析技能名称中的关键词
        # 如 "pdf-extractor" -> "提取PDF文件中的文本和表格数据"
        words = skill_name.replace('-', ' ').split()
        
        # 映射常见动词和名词
        verb_map = {
            'extract': '提取', 'convert': '转换', 'generate': '生成',
            'analyze': '分析', 'create': '创建', 'manage': '管理'
        }
        
        noun_map = {
            'pdf': 'PDF文档', 'csv': 'CSV文件', 'data': '数据',
            'image': '图像', 'document': '文档', 'code': '代码'
        }
        
        # 构建自然语言描述
        description_parts = []
        for word in words:
            if word in verb_map:
                description_parts.append(verb_map[word])
            elif word in noun_map:
                description_parts.append(noun_map[word])
            else:
                description_parts.append(word)
        
        return f"{' '.join(description_parts)}。使用场景:待补充。"

5.2 技能打包与验证 (package_skill.py 逻辑)

关键验证逻辑

class SkillValidator:
    """技能包验证器 - 确保技能质量"""
    
    REQUIRED_FIELDS = ['name', 'description']
    NAME_PATTERN = r'^[a-z0-9]+(?:-[a-z0-9]+)*$'  # 只允许小写字母、数字和连字符
    MAX_DESCRIPTION_LENGTH = 200
    
    def validate_skill(self, skill_path):
        """
        验证技能包是否符合所有规范
        
        返回:
            ValidationResult: 包含通过/失败状态和详细错误信息
        """
        errors = []
        warnings = []
        
        # 1. 检查目录结构
        if not (skill_path / 'SKILL.md').exists():
            errors.append("缺少 SKILL.md 文件")
        
        # 2. 解析并验证元数据
        metadata = self._extract_metadata(skill_path)
        if metadata:
            errors.extend(self._validate_metadata(metadata))
        
        # 3. 检查文件大小和类型
        warnings.extend(self._check_resource_files(skill_path))
        
        # 4. 验证示例和文档质量
        if self._has_examples(skill_path):
            warnings.extend(self._validate_examples(skill_path))
        
        return ValidationResult(
            is_valid=len(errors) == 0,
            errors=errors,
            warnings=warnings
        )
    
    def _validate_metadata(self, metadata):
        """验证SKILL.md中的YAML元数据"""
        errors = []
        
        # 检查必填字段
        for field in self.REQUIRED_FIELDS:
            if field not in metadata:
                errors.append(f"缺少必填字段: {field}")
        
        # 验证名称格式
        if 'name' in metadata:
            name = metadata['name']
            if not re.match(self.NAME_PATTERN, name):
                errors.append(
                    f"技能名称 '{name}' 不符合规范。"
                    f"只允许小写字母、数字和连字符"
                )
        
        # 验证描述质量
        if 'description' in metadata:
            desc = metadata['description']
            if len(desc) > self.MAX_DESCRIPTION_LENGTH:
                errors.append(f"描述过长 ({len(desc)} 字符)。最大 {self.MAX_DESCRIPTION_LENGTH}")
            if not desc.endswith(('.', '。', '!', '!')):
                warnings.append("建议描述以句号结束以提高可读性")
        
        return errors

5.3 技能执行引擎核心逻辑

class SkillExecutionEngine:
    """技能执行引擎 - 管理技能生命周期"""
    
    def __init__(self, skill_registry, context_manager):
        self.skills = skill_registry
        self.context = context_manager
        self.active_skills = {}  # 当前活跃技能
        
    async def execute_user_request(self, user_query, conversation_history):
        """
        处理用户请求的核心流程
        
        返回:
            ExecutionResult: 包含响应文本和执行的技能信息
        """
        # 1. 分析用户意图
        intent = await self._analyze_intent(user_query, conversation_history)
        
        # 2. 查找相关技能
        candidate_skills = self._find_relevant_skills(intent)
        
        if not candidate_skills:
            # 无相关技能,使用基础模型
            return await self._fallback_to_base_model(user_query)
        
        # 3. 选择最佳技能
        selected_skill = self._select_best_skill(candidate_skills, intent)
        
        # 4. 安全检查
        safety_check = await self._perform_safety_check(selected_skill, intent)
        if not safety_check.approved:
            return ExecutionResult(
                response=safety_check.rejection_reason,
                skill_used=None
            )
        
        # 5. 执行技能
        try:
            result = await selected_skill.execute(
                intent.parameters,
                context=self.context.get_skill_context(selected_skill)
            )
            
            # 6. 后处理
            processed_result = self._post_process_result(result)
            
            return ExecutionResult(
                response=processed_result.output,
                skill_used=selected_skill.metadata.name,
                metadata={
                    'execution_time': result.execution_time,
                    'resources_used': result.resources
                }
            )
            
        except SkillExecutionError as e:
            # 错误处理和降级
            return await self._handle_execution_error(e, user_query)
    
    def _find_relevant_skills(self, intent):
        """基于意图查找相关技能"""
        relevant_skills = []
        
        for skill in self.skills.values():
            # 基于元数据的关键词匹配
            relevance_score = self._calculate_relevance_score(skill, intent)
            
            # 基于上下文的适用性检查
            if self._is_applicable_in_context(skill):
                relevance_score *= self.CONTEXT_BOOST_FACTOR
            
            if relevance_score >= self.MIN_RELEVANCE_THRESHOLD:
                relevant_skills.append({
                    'skill': skill,
                    'score': relevance_score
                })
        
        # 按相关性排序
        relevant_skills.sort(key=lambda x: x['score'], reverse=True)
        return [item['skill'] for item in relevant_skills[:self.MAX_CANDIDATES]]

5.4 Composio 集成适配器

class ComposioAdapter:
    """Composio 平台适配器 - 统一外部应用集成"""
    
    def __init__(self, api_key, config_path=None):
        self.client = ComposioClient(api_key)
        self.connected_apps = {}
        self.action_registry = {}
        
    async def connect_app(self, app_name, auth_config):
        """
        连接外部应用
        
        参数:
            app_name: 应用名称 (如 'gmail', 'slack')
            auth_config: 身份验证配置
            
        返回:
            AppConnection: 连接对象
        """
        # 检查是否已连接
        if app_name in self.connected_apps:
            return self.connected_apps[app_name]
        
        try:
            # 通过 Composio 建立连接
            connection = await self.client.connect_app(
                app_name=app_name,
                auth_config=auth_config
            )
            
            # 缓存连接
            self.connected_apps[app_name] = connection
            
            # 预加载可用动作
            actions = await self.client.get_app_actions(app_name)
            self.action_registry[app_name] = actions
            
            return connection
            
        except ComposioError as e:
            if e.code == 'AUTH_REQUIRED':
                # 触发 OAuth 流程
                oauth_url = await self.client.get_oauth_url(app_name)
                raise OAuthRequiredError(oauth_url)
            else:
                raise
    
    async def execute_action(self, app_name, action_name, parameters):
        """
        执行外部应用动作
        
        参数:
            app_name: 应用名称
            action_name: 动作名称
            parameters: 动作参数
            
        返回:
            ActionResult: 执行结果
        """
        # 1. 验证动作存在
        if app_name not in self.action_registry:
            raise AppNotConnectedError(app_name)
        
        available_actions = self.action_registry[app_name]
        if action_name not in available_actions:
            raise ActionNotFoundError(app_name, action_name)
        
        # 2. 参数验证和转换
        validated_params = self._validate_action_parameters(
            action_name, parameters, available_actions[action_name]
        )
        
        # 3. 执行动作
        try:
            result = await self.client.execute_action(
                app_name=app_name,
                action_name=action_name,
                parameters=validated_params
            )
            
            return ActionResult(
                success=True,
                data=result.data,
                metadata=result.metadata
            )
            
        except ComposioError as e:
            # 错误分类和处理
            error_type = self._classify_composio_error(e)
            return ActionResult(
                success=False,
                error=self._format_user_friendly_error(error_type, e)
            )
    
    def _validate_action_parameters(self, action_name, params, action_schema):
        """根据动作模式验证参数"""
        validated = {}
        
        for param_name, param_schema in action_schema['parameters'].items():
            if param_name in params:
                # 类型检查和转换
                value = params[param_name]
                
                if param_schema.get('required', False) and value is None:
                    raise MissingRequiredParameterError(param_name)
                
                validated[param_name] = self._convert_value_type(
                    value, param_schema.get('type', 'string')
                )
            elif param_schema.get('required', False):
                raise MissingRequiredParameterError(param_name)
        
        return validated

6. 技术对比与选型分析

6.1 Claude Skills vs. 其他AI扩展方案

方案代表项目核心思想优势局限适用场景
Claude Skillsawesome-claude-skills标准化技能包,渐进式加载平台原生,体验一致,生态完整仅限Claude,相对封闭Claude生态内的深度集成
LangChain ToolsLangChain通用工具抽象层模型无关,工具丰富,社区活跃配置复杂,性能开销多模型混合,复杂代理
GPTs/ActionsOpenAI GPTs私有化技能商店用户友好,图形化创建绑定OpenAI,灵活性有限快速原型,非技术用户
AutoGPT PluginsAuto-GPT自主代理插件系统高度自主,目标驱动稳定性差,资源消耗大实验性,研究场景
MCP ServersModel Context Protocol标准化上下文协议协议开放,厂商中立生态早期,工具较少需要跨平台部署

6.2 架构选择合理性分析

选择渐进式加载的原因

  1. 成本控制:AI模型按token计费,减少不必要上下文可显著降低成本
  2. 性能优化:短上下文通常获得更快响应和更稳定输出
  3. 专注度提升:相关度低的技能不会干扰当前任务

选择文件系统存储而非数据库

  1. 简化部署:技能作为文件易于版本控制、分发和备份
  2. 开发友好:开发者可直接编辑文本文件,无需数据库客户端
  3. 可移植性:技能包可压缩传输,适应离线或网络受限环境

选择YAML+Markdown混合格式

# YAML部分 - 机器可读,用于自动化处理
---
name: pdf-processor
description: 处理PDF文档的完整工具集
version: 1.2.0
tags: [pdf, document, automation]
risk_level: medium
# ↑ 程序可解析,用于技能匹配和过滤
---

# Markdown部分 - 人类可读,包含详细指令
# PDF处理指南
## 当使用此技能时...
# ↓ Claude直接读取,作为执行指导

6.3 性能优化策略

上下文管理优化

class OptimizedContextManager:
    """优化版上下文管理器"""
    
    def build_context(self, skill, user_query, history):
        """构建最优上下文,平衡信息完整性和长度"""
        
        # 1. 基础上下文(始终包含)
        base_context = [
            skill.metadata_summary(),      # ~50 tokens
            current_goal(user_query),      # ~20 tokens
        ]
        
        # 2. 选择性包含历史
        relevant_history = self._extract_relevant_history(history, skill)
        if relevant_history:               # ~100-500 tokens
            base_context.append(relevant_history)
        
        # 3. 技能特定内容(按需加载)
        if skill.requires_examples(user_query):
            base_context.append(skill.get_examples())  # ~200 tokens
        
        if skill.requires_reference(user_query):
            # 只加载相关部分,而非整个文档
            ref_section = skill.get_relevant_section(user_query)
            base_context.append(ref_section)           # ~100-300 tokens
        
        # 4. 合并并截断
        final_context = self._merge_and_truncate(base_context)
        return final_context

7. 部署与实践建议

7.1 企业级部署架构

graph TB
    subgraph "企业网络区"
        A1[内部用户]
        A2[业务系统]
    end
    
    subgraph "DMZ区"
        B1[反向代理]
        B2[API网关]
    end
    
    subgraph "应用服务器区"
        C1[Claude API服务]
        C2[技能管理服务]
        C3[Composio适配器]
    end
    
    subgraph "数据存储区"
        D1[技能仓库]
        D2[连接配置]
        D3[执行日志]
    end
    
    subgraph "外部服务"
        E1[Anthropic API]
        E2[Composio平台]
        E3[企业SaaS应用]
    end
    
    A1 --> B1
    A2 --> B2
    
    B1 --> C1
    B2 --> C2
    
    C1 --> D1
    C2 --> D1
    
    C3 --> D2
    C3 --> D3
    
    C1 --> E1
    C3 --> E2
    C3 --> E3

7.2 安全配置建议

# security-policy.yaml
skill_security:
  # 技能安装策略
  allowed_sources:
    - "anthropics/skills"          # 官方仓库
    - "内部/已验证技能"            # 企业内部分发
    - "特定GitHub用户"             # 受信任开发者
  
  # 执行权限控制
  execution_limits:
    max_file_size_mb: 50          # 最大文件大小
    allowed_file_types:           # 允许的文件类型
      - .pdf
      - .docx
      - .xlsx
      - .txt
      - .csv
    
    network_access:              # 网络访问控制
      allowed_domains:
        - "api.composio.dev"
        - "github.com"
        - "企业内部域名"
    
  # 敏感操作保护
  sensitive_operations:
    require_explicit_approval:
      - "删除文件"
      - "发送外部邮件"
      - "修改数据库"
      - "金融交易"
    
    approval_mechanism: "双重确认"  # 或"管理员审批"
  
  # 审计与日志
  audit:
    log_all_executions: true
    retain_logs_days: 90
    alert_on:
      - "多次失败尝试"
      - "敏感操作"
      - "异常资源使用"

7.3 监控与运维指标

关键性能指标

class SkillMonitoring:
    """技能执行监控"""
    
    METRICS = {
        # 使用指标
        'skill_activation_rate': '技能激活频率',
        'avg_execution_time': '平均执行时间',
        'success_rate': '执行成功率',
        
        # 资源指标  
        'context_token_usage': '上下文token使用量',
        'external_api_calls': '外部API调用次数',
        'file_operations': '文件操作次数',
        
        # 质量指标
        'user_satisfaction': '用户满意度',
        'error_distribution': '错误类型分布',
        'skill_relevance_score': '技能相关性评分'
    }
    
    def collect_metrics(self, execution_result):
        """收集单次执行的指标"""
        metrics = {
            'timestamp': datetime.now(),
            'skill_name': execution_result.skill_name,
            'execution_time_ms': execution_result.duration,
            'token_usage': {
                'input': execution_result.input_tokens,
                'output': execution_result.output_tokens,
                'total': execution_result.total_tokens
            },
            'success': execution_result.success,
            'error_type': execution_result.error_type if not execution_result.success else None
        }
        
        # 发送到监控系统
        self._send_to_monitoring_backend(metrics)
        
        # 实时报警检查
        self._check_anomalies(metrics)

8. 总结与展望

8.1 项目技术价值总结

Awesome Claude Skills 项目的技术贡献体现在多个层面:

  1. 标准化框架:定义了可扩展、可维护的技能开发规范,降低了大模型能力工程化的门槛。

  2. 渐进式架构:创新的三层加载策略,在能力丰富性和执行效率间取得良好平衡。

  3. 生态建设:通过社区贡献机制,形成了可持续的技能扩展模式。

  4. 企业就绪:提供安全控制、监控集成等企业级特性,支持生产环境部署。

8.2 技术发展趋势

短期演进方向

  1. 技能组合:支持多技能串联形成复杂工作流
  2. 条件执行:基于执行结果的动态技能选择
  3. 学习优化:根据使用反馈自动优化技能指令

长期技术展望

  1. 技能市场机制:基于使用量、评分的技能分发与奖励
  2. 自动技能生成:从文档、API描述自动创建基础技能
  3. 跨模型兼容:技能描述格式向其他大模型平台扩展

8.3 实践建议

对于技能使用者

  • 从高频、重复任务开始引入技能自动化
  • 建立内部技能评估和推广机制
  • 关注技能安全策略,特别是数据保护

对于技能开发者

  • 遵循标准化结构,确保技能可维护性
  • 提供充分示例和边界条件说明
  • 考虑技能在不同Claude平台上的兼容性

对于企业架构师

  • 评估技能对现有工作流的增强潜力
  • 规划技能治理和生命周期管理流程
  • 考虑与现有自动化工具链的集成路径

技术实现核心要点回顾

  1. 技能的本质是 标准化的工作流描述,而非代码
  2. 渐进式加载 是平衡能力与效率的关键设计
  3. 安全边界 通过多层检查和显式确认保障
  4. 生态系统 通过标准化接口和工具链支持持续扩展

该项目展示了如何将大模型的生成能力转化为确定性操作能力,为AI代理的实用化部署提供了有价值的参考架构。