深入解剖:一张图看懂 InnoDB 内部 SQL 执行全流程

92 阅读10分钟

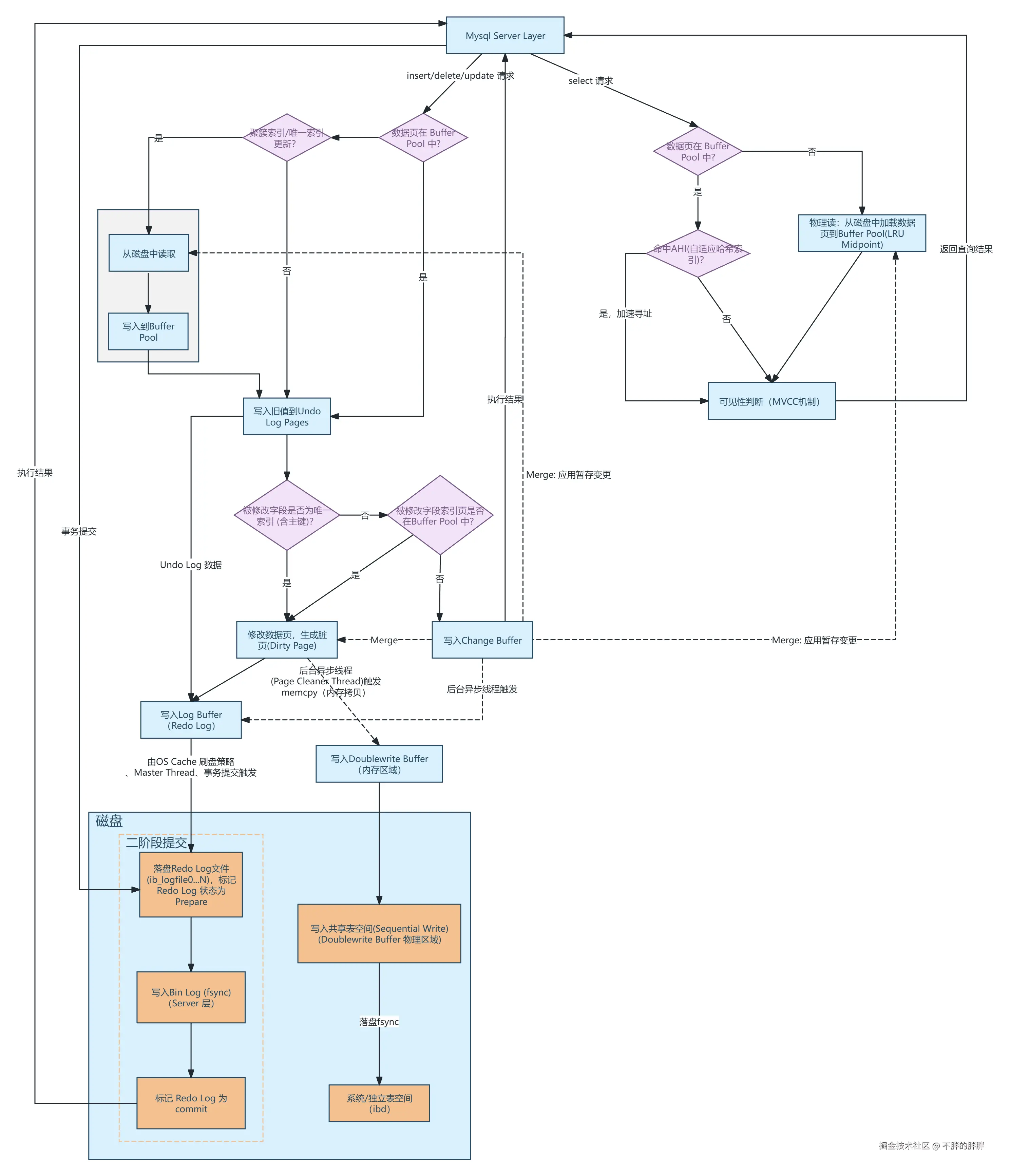
在 MySQL 的调优与排错中,理解 InnoDB 的内部执行流程是“内功心法”。很多开发者知道 SQL 发送给服务器后会返回结果,但中间究竟发生了什么?

本文将基于 InnoDB 的架构图,带你从微观视角追踪一条 SQL 语句的“奇幻漂流”,揭秘 InnoDB 如何在高并发下保证数据的ACID(原子性、一致性、隔离性、持久性)特性。


一、 宏观视角:读写分流

当一个 SQL 请求到达 MySQL Server Layer(服务层)并经过解析、优化后,会被分发给 InnoDB 引擎。如图所示,执行流程主要分为两个分支:

  • 右侧分支:处理 SELECT 请求(读操作)。
  • 左侧分支:处理 INSERT/DELETE/UPDATE 请求(写操作)。

二、 读请求流程(Read Path)

读操作的核心目标是。InnoDB 极力利用内存(Buffer Pool)来避免昂贵的磁盘 I/O。

1. 缓冲池(Buffer Pool)命中检测

SELECT 请求到来时,InnoDB 首先检查目标数据页是否已经存在于 Buffer Pool 中。

  • 命中(Hit):直接从内存读取,速度最快。
  • 未命中(Miss):触发物理读。需要从磁盘(.ibd 文件)加载数据页到 Buffer Pool 中。
    • 图中标注了 LRU Midpoint。InnoDB 使用改进的 LRU(最近最少使用)算法,新读取的页不是直接放在头部,而是放在中间位置(Midpoint),防止一次全表扫描将热点数据挤出内存。
扩展知识:LRU Midpoint

💡 核心机制:冷热数据分离 (Midpoint Insertion Strategy)

  • 工作原理:InnoDB 将 LRU 链表按约 5:3 的比例划分为 New Sublist(热区) 和 Old Sublist(冷区)。新读取的数据页并非直接放入链表头部,而是插入到交界处的 Midpoint(即冷区头部)。只有当该页在冷区被再次访问(且满足时间间隔 【innodb_old_blocks_time,默认 1 秒】限制)时,才会被“晋升”至热区头部。
  • 关键优势:有效防御 Buffer Pool 污染。当发生全表扫描或预读时,大量低频数据只会暂存在冷区并迅速被淘汰,不会将真正的热点数据(Hot Data)挤出内存,从而保障核心业务的缓存命中率。

2. 自适应哈希索引(AHI)

如果数据页在 Buffer Pool 中,InnoDB 会检查是否命中了 Adaptive Hash Index (AHI)

  • AHI 是 InnoDB 自动为热点数据页建立的内存哈希索引。如果命中,直接根据哈希指针定位数据,跳过 B+ 树的层级搜索,实现 O(1) 的访问速度。
扩展知识:自适应哈希索引 (Adaptive Hash Index, AHI)
  • 本质:InnoDB 在 Buffer Pool 之上自动构建的内存哈希表,被视为 B+ 树的“超级快捷方式”。
  • 核心优势 (O(1) 访问):AHI 建立后,InnoDB 可直接通过哈希指针定位到数据页的内存地址,跳过 B+ 树的层级路径扫描(即跳过 Root -> Branch -> Leaf 的过程),将查询复杂度从 O(Log N) 降至 O(1)。
  • 触发机制 ("Adaptive"):完全自动化。InnoDB 实时监控索引的搜索模式,当发现某些索引页被频繁以相同模式访问时,才会为这些“热点页”构建哈希索引。
  • 适用场景:仅加速等值查询(如 WHERE id = 1IN),不支持范围查询(>, <)和排序。
  • 副作用与优化
    1. 写性能损耗:数据更新(DML)时,InnoDB 需要同时维护 B+ 树和 AHI,增加了计算开销。
    2. 锁竞争:在高并发环境下,AHI 的维护可能引发全局锁/分区锁竞争(Hash Latch 争用),反而拖慢性能。
    3. 调优建议:通过参数 innodb_adaptive_hash_index 控制。如果业务多为范围查询或监控到大量 AHI 锁等待,建议关闭

3. MVCC 可见性判断

无论是否命中 AHI,或者是非索引查询,流程进入 MVCC(多版本并发控制)机制

  • InnoDB 需要根据当前事务的 Read View,判断数据行的版本是否对当前事务可见。
  • 如果当前行记录不可见(例如被其他事务修改且未提交),InnoDB 会通过 Undo Log 回溯历史版本,构建出该事务应该看到的数据快照。

三、 写请求流程(Write Path)

写操作不仅要考虑性能,更要考虑数据的一致性与持久性。这是流程图左侧最复杂的部分。

1. 唯一性检查与缓冲策略

当执行 INSERT/UPDATE/DELETE 时,InnoDB 首先判断修改的字段类型:

  • 聚簇索引/唯一索引更新
    • 必须保证唯一性,因此必须将数据页读入 Buffer Pool 进行检查。如果页不在内存中,必须先从磁盘读取(耗时)。
  • 非唯一二级索引更新(Change Buffer 优化)
    • 如果修改的是普通索引,且数据页不在 Buffer Pool 中,InnoDB 不会立即去磁盘读页,而是将修改记录暂存在 Change Buffer 中。
    • 为什么这么做? 二级索引通常是不连续的,随机 I/O 开销大。Change Buffer 将多次写入合并,待数据页真正被读取(如被 Select 访问)或后台线程运行时,再进行 Merge 操作写入 Buffer Pool。
扩展知识:Change Buffer Merge 触发时机
1. 被动触发:用户访问数据页时

这是最常见也是最自然的触发方式。

  • 场景:当有 SQL 请求(SELECT)需要访问某个二级索引页时。
  • 机制:InnoDB 必须先检查该页是否在 Buffer Pool 中。如果不在,则需要从磁盘加载该页。在加载完成后,InnoDB 会立即检查 Change Buffer 中是否有关于该页的修改记录。如果有,马上执行 Merge,将变更应用到新加载的页上。
  • 意义:保证用户读取到的数据永远是最新的(读时一致性)。
2. 主动触发:后台 Master Thread 定期执行
  • 场景:系统处于运行状态,无论是否有用户查询。
  • 机制:InnoDB 的后台 Master Thread 会定期(每秒或每 10 秒)并在系统空闲时发起 Merge 操作。
  • 细节:这是一个批量操作,数据库会根据当前的 I/O 能力(由参数 innodb_io_capacity 控制)来决定 Merge 的速度,尽量避免占用过多的 I/O 资源影响前台业务。
3. 空间压力触发:Change Buffer 写满时
  • 场景:更新操作非常频繁,导致 Change Buffer 空间不足。
  • 机制:Change Buffer 占用 Buffer Pool 的空间(默认最多占用 25%,由 innodb_change_buffer_max_size 控制)。当缓冲的变更记录占用的空间达到阈值时,InnoDB 会强制触发 Merge 操作。
  • 影响:这种情况通常意味着写入压力过大,强制 Merge 会带来额外的 I/O 开销,可能会导致性能抖动。
4. 停机触发:数据库正常关闭时
  • 场景:执行 shutdown 命令。
  • 机制:在数据库正常关闭的过程中,InnoDB 会尝试将 Change Buffer 中的所有变更 Merge 到磁盘上的数据页中,以确保数据落地。
  • 配置影响:这受参数 innodb_fast_shutdown 影响。如果设置为 0(慢关闭),会执行完整的 Merge;如果设置为 1(默认),则可能跳过部分 Merge(下次启动恢复时处理)。

2. 写入 Undo Log

在真正修改内存数据前,InnoDB 会先将修改前的旧值写入 Undo Log Pages

  • 作用:用于事务回滚(Rollback)和 MVCC 快照读。

3. 修改内存(Dirty Page)

数据被写入 Buffer Pool(或 Change Buffer),此时内存中的数据比磁盘新,这些页被称为脏页(Dirty Page)

4. 写入 Redo Log(WAL 机制)

为了防止宕机导致内存中的脏页丢失,InnoDB 遵循 WAL (Write-Ahead Logging) 原则:先写日志,再写磁盘

  • 修改被写入 Log Buffer (Redo Log)
  • 根据 innodb_flush_log_at_trx_commit 参数策略,Log Buffer 会被刷新到磁盘上的 Redo Log 文件(ib_logfile0...N)。
扩展知识:innodb_flush_log_at_trx_commit 策略

1. 参数值为 1(默认值 & 最安全)

  • 行为:每次事务提交(Commit)时,立即将 Redo Log 写入文件并调用 fsync 强制刷入磁盘。
  • 后果
    • 最安全:即使数据库崩溃或服务器断电,最多只丢失 1 个未完成的事务,符合 ACID 的持久性要求。
    • 性能最低:每次提交都会产生一次物理 I/O,高并发下 I/O 压力大。
  • 适用场景:涉及金钱、订单等核心业务,数据一致性要求极高。

2. 参数值为 0(性能最高 & 风险最大)

  • 行为:事务提交时不立即刷盘。而是由 Master Thread 每秒一次将 Log Buffer 中的数据写入文件并 fsync
  • 后果
    • 性能最强:减少了大量磁盘 I/O。
    • 数据丢失风险:如果 MySQL 服务崩溃(Process Crash),你会丢失最近 1秒 内的所有事务数据。
  • 适用场景:对数据丢失不敏感的业务,如日志分析、非核心统计数据。

3. 参数值为 2(折中方案 & 推荐优化)

  • 行为:每次事务提交时,将 Redo Log 写入文件(OS Cache),但不立即fsync。具体的刷盘操作(fsync)由操作系统控制,或由 MySQL 每秒强制执行一次。
  • 后果
    • 性能较好:写入的是操作系统的 Page Cache(文件系统缓存),速度仅次于内存,远快于磁盘。
    • ⚠️ 风险适中:如果只是 MySQL 服务崩溃,因为数据已在 OS Cache 中,数据不会丢失。只有在整台服务器断电或操作系统崩溃时,才会丢失最近 1 秒的数据。
  • 适用场景:高并发写入场景,允许极端情况下(掉电)丢失少量数据,但无法容忍 MySQL 进程挂掉丢数据的情况。



四、 核心机制详解:持久化与两阶段提交

流程图的下半部分展示了数据如何安全地落盘,这是数据库“不丢数据”的关键。

1. Doublewrite Buffer(双写缓冲)

后台线程(Page Cleaner Thread)负责将脏页刷新到磁盘。但在写入前,有一个关键步骤:

  • 步骤:脏页 -> memcpy -> Doublewrite Buffer (内存) -> 分两次顺序写入系统表空间 (Doublewrite Buffer 物理区域) -> fsync -> 写入实际的数据文件 (.ibd)。
  • 目的:解决**页断裂(Partial Page Write)**问题。如果操作系统在写页(16KB)的过程中宕机,只写了 4KB,原始页就被破坏了。有了 Doublewrite,即使原页损坏,也可以从 Doublewrite Buffer 中恢复副本。

2. 两阶段提交(Two-Phase Commit, 2PC)

为了保证 Binlog(Server 层,用于主从复制)和 Redo Log(引擎层,用于崩溃恢复)的一致性,InnoDB 使用两阶段提交:

  1. Prepare 阶段
    • 将 XID(事务ID)写入 Redo Log,并将 Redo Log 标记为 Prepare 状态。
    • 此时数据已持久化到 Redo Log 文件。
  2. Write Binlog
    • Server 层将事务写入 Binlog 文件并执行 fsync
  3. Commit 阶段
    • 将 Redo Log 标记为 Commit 状态。

崩溃恢复逻辑

  • 如果宕机发生在步骤 2 之前(Binlog 未写),重启后回滚事务。
  • 如果宕机发生在步骤 2 之后(Binlog 已写,Redo 是 Prepare),InnoDB 扫描 Binlog,如果能找到对应的 XID,则提交事务;否则回滚。