为什么每次打开 ArcGIS Pro 页面加载都如此缓慢?

519 阅读2分钟

^ 关注我,带你一起学GIS ^

大家有没有这种经历,每次新建或者打开一个已有的ArcGIS Pro工程的话,在加载场景页面都要等待很长时间,这无疑对使用体验造成非常不好的影响。

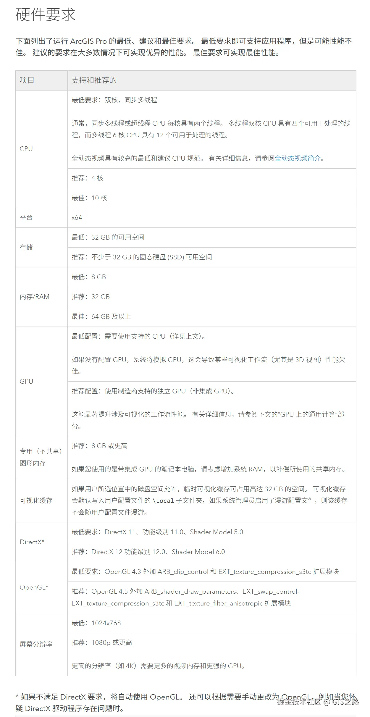
首先需要检查一下电脑配置,如果你的电脑运行内存稍微低一点,显卡也不太给力,对软件运行会造成一定影响。

可访问ESRI网站查看配置需求。

访问如下地址,可检测本机运行环境。

https://www.systemrequirementslab.com/client-app?refid=1256&appkey=6D681CD0-BA6C-4B6B-9A82-639759CFD094&requirementsetid=23091

标识ArcGIS Pro版本为3.3到3.6,我本机的是3.5。

好吧,虽然··············,但是我的电脑没运行出结果,或者说检测出错了,估计是个bug有完整运行结果的同学可以截图看一下。

电脑配置这关过了的话,咱么可以进行软件设置了。

我的主要问题是每次新建工程或者打开原有工程,创建场景的时间都很漫长(底图没被封之前就加载缓慢),也有可能是网络的原因。

但我的需求其实不需要一开始就添加一个完整的底图,包括地形、影像或者矢量,大多数情况下我只需要一个空白工程就可以了,所以我的解决办法是在设置里面将默认加载底图去除。

首先,打开设置选项Options

然后找到Map and Scene,在右侧将Map项和Scene项修改为None,也就是默认不加载底图。

经过此步骤之后,我再打开ArcGIS Pro那就舒服多了。

OpenLayers示例数据下载,请在公众号后台回复:vector

全国信息化工程师-GIS 应用水平考试资料,请在公众号后台回复:GIS考试

GIS之路 公众号已经接入了智能 助手,可以在对话框进行提问,也可以直接搜索历史文章进行查看。

都看到这了,不要忘记点赞、收藏 + 关注

本号不定时更新有关 GIS开发 相关内容,欢迎关注 


    

GeoTools 开发合集(全)

OpenLayers 开发合集

ArcGIS Pro 实现影像波段合成

自然资源部党组关于苗泽等4名同志职务任免的通知

GDAL 创建矢量图层的两种方式

GDAL 数据类型大全

GDAL 实现矢量数据转换处理(全)

GDAL 实现投影转换

国产版的Google Earth,吉林一号卫星App“共生地球”来了

2026年全国自然资源工作会议召开

日本欲打造“本土版”星链系统

吉林一号国内首张高分辨率彩色夜光卫星影像发布

2025 年度信创领军企业名单出炉!