android 火焰图 笔记

142 阅读3分钟

📊 火焰图分析四步法

第一步:理解火焰图的“语言”

  • Y轴(纵向):表示 调用栈的深度。每一层都是一个函数,顶层是当前正在执行的函数,下层是它的调用者。
  • X轴(横向)不代表时间顺序,而表示CPU时间的消耗比例。条块越宽,意味着该函数(或其调用的子函数)占用的CPU时间越长。
  • 颜色:通常没有固定含义,只是为了区分不同的函数块,让视图更清晰。

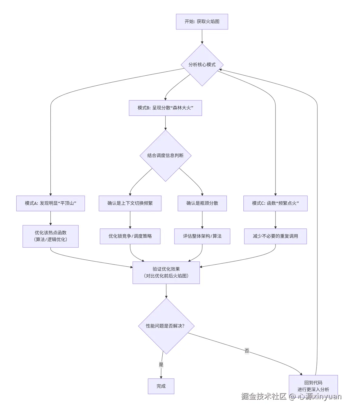
第二步:寻找“最宽的平顶山” —— 核心开销

这是分析中最关键的一步。不要被复杂的调用栈深度吓到,重点关注顶部那些最宽、像“平顶山”一样的函数块。

  • “平顶山”特征:一个较宽的顶部函数,其下方没有或只有很少的、更细的子调用。这直接表明这个函数本身就在大量消耗CPU,很可能是执行了一个耗时的循环或阻塞操作。
  • 行动:优化这个函数(算法优化、减少循环、缓存结果等)通常能带来最直接的性能收益。

第三步:识别其他常见问题模式

除了“平顶山”,还有几种典型模式值得关注:

  1. “高耸的尖峰”:调用栈非常深,但顶部的函数块很窄。这通常表示调用链很长,但每一层开销不大。优化优先级通常低于“平顶山”。
  2. “森林大火”:图中有大量分散的、宽度中等的小火苗,没有明显的主峰。这可能说明性能瓶颈分散,或采样期间发生了频繁的上下文切换。需要结合其他数据(如调度信息)判断。
  3. “频繁点火”:同一个函数名在图中多处反复出现(即使单个不宽)。这可能意味着该函数被频繁调用,存在不必要的调用或循环展开问题

第四步:结合上下文,确定优化方案

火焰图告诉你“什么函数耗时”,但你需要结合代码和业务逻辑回答“为什么”:

  • 检查“平顶山”函数:它是在进行必要的复杂计算,还是进行了低效的数据库查询、重复创建对象、锁竞争或I/O等待
  • 查看函数上下文:观察它被谁调用(下方),以及它调用了什么(上方),这能帮你理解代码路径。
  • 对比分析:在优化前后,分别生成火焰图进行对比,可以直观验证优化效果。

🎯 针对Android性能问题的专项分析

  • 定位ANR主因:当发生ANR时,在卡顿期间抓取火焰图。在主线程(通常是main线程)的火焰图中寻找最宽的“平顶山”,这几乎就是导致主线程阻塞、无法响应操作的元凶。
  • 分析后台任务:如果怀疑是后台任务(如IntentService、协程、线程池)拖慢应用,找到对应线程的火焰图进行分析。

💡 实战分析清单

当你面对一张火焰图时,可以按以下清单快速过一遍:

  1. 整体观感:图中最宽的1-3个“山头”是什么函数?
  2. 主线程检查:(针对卡顿/ANR)主线程火焰图是否有单一宽大的“平顶山”?
  3. 模式识别:是集中的“平顶山”,还是分散的“森林大火”?是否有函数频繁出现?
  4. 代码关联:根据热点函数名,去代码中查找对应实现,分析耗时原因。
  5. 优化假设:是基于算法优化、缓存、异步调用,还是减少不必要的操作?

为了让你更直观地理解,下图梳理了从生成火焰图到完成性能优化的完整决策流程:

image.png