ooderAI: Agent管理平台开源设计

196 阅读13分钟

引言:ooder开源的初心

ooder 团队是一只对技术有着执着追求的团队,在Agent,Skill的高速发展的今天 , 让我们坚信,AI大爆发的时代可能尽在眼前。但国内的环境与国外有很大的不同,特别是开源开放方面,壁垒非常高。即使拥有Skill 这样跨时代的技术出现仍然是很难以撼动国内IT各自为营的现状。经过认真的考虑我们决定开源我们内部协作使用的基于SpringCloud的分布式的SuperAgent平台。使用MIT协议,允许任意第三方针对协议、代码无限制修改、分发。而ooder 团队则会将更多的精力放到,基于ooder 开源协议的工具链以及Skill底层支持 的开发,会做强做好包括ooderA2UI,SkillFlow产品,同时会继续维护OneCode的代码升级。但因为时间和精力有限,我们除了将现有的Agent标准,Skill规范快速的纳入到我们支持范围,同时还面临强度不小的SuperAgent平台本身的开源重构整理,在后续的发布过程中我们将分步将协议和工程代码以及AI辅助的脚手架工程推出。开源版在重构过程中大量采用了AI来辅助甚至主导完成。但我们坚持所有的设计和测试人工审核会同步发布,不过也必须友情提醒,SuperAgent开源工程仅为开源协议的参考实现,直接商用需要做认真的评估。

我们希望参考版本可以节省后续的开发者在设计、规范方面投入更多的精力,努力做到开箱即用,同时也将致力于以下几点:

  1. 标准化SKILL开发:制定统一的SKILL开发规范,让AI能力的开发更加规范化
  2. 规范化SKILL管理:建立统一的SKILL管理机制,让企业和个人能够更高效地管理和使用AI能力
  3. 实现顺畅协作:构建A2A、A2P、A2U之间的协作框架,让AI能力能够无缝协作
  4. 降低使用门槛:提供可视化的编排工具,让非技术人员也能轻松使用AI能力
  5. 保护用户隐私:支持多种部署方式,确保用户数据的安全和隐私

使得我们AIAgent 生态能更加健康发展。

下面是正文是:

企业和个人在使用AI能力时面临的诸多挑战:AI能力分散在不同平台、缺乏统一的管理机制、跨系统协作困难、个人AI工具无法有效整合等。SuperAgent诞生了,下文是一个简单的介绍:

1. 什么是ooder SuperAgent?

ooder SuperAgent是一套基于MIT协议的开源企业级AI能力分发与自动化协作框架,它通过创新的Agent架构和SKILL管理机制,为企业提供了从简单任务到复杂流程的全场景自动化解决方案。

核心设计理念

  1. MCPAgent分发网络:企业/第三方系统可以将自己的MCPAgent接入AIServer,将AI能力通过SuperAgent分发;个人用户拥有专属MCPAgent,整合个人AI工具
  2. AI能力标准化:定义统一的AI能力接口规范,支持1:n Capability关系,实现AI能力的模块化设计
  3. 跨域自动化编排:通过Skillflow可视化工具,实现跨企业/个人MCPAgent的工作流编排
  4. 安全可靠的设计:基于RBAC的权限管理,支持多种部署方式,确保系统安全可靠

2. SuperAgent企业总体结构

SuperAgent企业总体结构由六大核心组件构成:Auth认证中心DataServer数据中心Skill能力管理中心LLM调度中心Skillflow调度中心Agent协作层,形成完整的企业级AI能力协作生态。

请在此添加图片描述

2.1 核心组件详细描述

2.1.1 Auth认证中心

核心职责:提供统一的身份认证和授权服务,确保系统安全可靠。

  • 身份管理:用户、角色、权限的集中管理
  • 认证服务:支持OAuth 2.0、JWT、API Key等多种认证方式
  • 授权管理:基于RBAC的细粒度权限控制
  • 单点登录:支持企业内部系统的单点登录
  • 审计日志:完整的操作日志记录,便于合规审计

2.1.2 DataServer数据中心

核心职责:统一管理企业数据,支持多种数据类型和存储方式。

  • 数据存储:支持结构化、半结构化、非结构化数据存储
  • 数据处理:数据清洗、转换、集成等ETL操作
  • 数据分析:提供基础的数据分析能力
  • 数据安全:数据加密、脱敏、访问控制
  • 数据共享:支持跨系统的数据共享和交换
  • 数据生命周期管理:数据的创建、使用、归档、销毁全生命周期管理

2.1.3 Skill能力管理中心

核心职责:统一管理SKILL的注册、分类、发现和调用。

  • SKILL注册:管理SKILL的注册和发布
  • 能力分类:基于CAT(Capability And Type)的SKILL分类机制
  • 能力发现:支持基于多种条件的SKILL发现
  • 版本管理:SKILL的版本控制和更新管理
  • 权限控制:基于RBAC的SKILL访问权限管理
  • 监控统计:SKILL的使用情况监控和统计分析

2.1.4 LLM调度中心

核心职责:统一管理LLM资源,实现LLM的高效调度和管控。

  • LLM资源管理:管理外部LLM和本地LLM资源
  • 调度策略:基于数据敏感性、成本、性能等因素的智能调度
  • 成本控制:LLM调用的成本计算和预算控制
  • 频率限制:防止过度调用导致的资源浪费
  • 结果缓存:缓存LLM调用结果,提高响应速度
  • 质量监控:监控LLM输出质量,实现自动过滤和审核

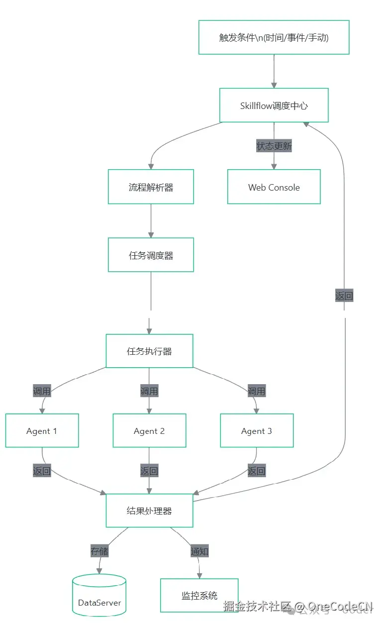
2.1.5 Skillflow调度中心

核心职责:统一管理Skillflow的定义、编排、执行和监控。

  • Skillflow定义:支持可视化和代码两种方式定义Skillflow
  • 工作流编排:基于DAG的工作流引擎,支持复杂的流程逻辑
  • 任务调度:支持定时触发、事件触发、手动触发等多种方式
  • 执行管理:工作流的执行、暂停、恢复、终止等操作
  • 状态监控:实时监控工作流的执行状态和进度
  • 历史记录:完整的工作流执行历史,便于审计和分析
  • 异常处理:工作流执行异常的自动处理和告警

2.1.6 Agent协作层

核心职责:实现不同Agent之间的协作和通信,执行具体的业务流程。

  • MCPAgent:服务流入口,接收外部请求,协调其他Agent
  • RouteAgent:负责桥接和转发,连接MCPAgent和EndAgent
  • EndAgent:执行具体任务,调用SKILL完成业务逻辑
  • Agent注册中心:管理所有Agent的注册、发现和状态

3. MCPAgent分发网络

SuperAgent的核心创新在于MCPAgent分发网络,它允许企业/第三方系统和个人用户将自己的MCPAgent接入SuperAgent企业核心层,实现AI能力的统一分发和编排。

请在此添加图片描述

4. 核心概念与能力

4.1 1:n Capability关系

SuperAgent支持1:n Capability关系,一个SKILL可以提供多个能力,实现AI能力的模块化设计:

请在此添加图片描述

4.2 Skillflow自动化编排

通过Skillflow可视化工具,用户可以轻松设计从简单到复杂的工作流,由Skillflow调度中心负责执行和监控:

请在此添加图片描述

5. 企业核心组件使用指南

5.1 Auth认证中心使用

主要功能:统一身份管理和权限控制

  • 企业SSO集成
  1. 在Auth认证中心配置企业域
  2. 配置企业现有系统的SSO对接
  3. 用户通过企业账号登录SuperAgent
  4. 实现企业内部系统的无缝访问
  • 权限管理
  1. 创建企业角色和权限组
  2. 为不同部门配置不同权限
  3. 实现基于角色的SKILL访问控制
  4. 监控和审计权限使用情况

5.2 DataServer数据中心使用

主要功能:统一数据存储和管理

  • 数据集成
  1. 配置数据源连接(数据库、文件系统、API等)
  2. 设计数据ETL流程
  3. 实现数据的自动同步和更新
  4. 确保数据一致性和完整性
  • 数据安全
  1. 配置数据加密策略
  2. 实现数据脱敏规则
  3. 配置数据访问权限
  4. 监控数据访问日志

5.3 Skill能力管理中心使用

主要功能:SKILL注册、管理和发现

  • SKILL注册
  1. 开发SKILL并通过AIServer认证
  2. 在Skill能力管理中心注册SKILL
  3. 配置SKILL的CAT分类和权限
  4. 发布SKILL到企业SKILL库
  • SKILL管理
  1. 监控SKILL的使用情况
  2. 管理SKILL的版本更新
  3. 配置SKILL的访问权限
  4. 统计SKILL的性能指标

5.4 LLM调度中心使用

主要功能:LLM资源管理和调度

  • LLM资源配置
  1. 配置外部LLM API(如OpenAI、阿里云AI等)
  2. 配置本地LLM资源(如开源模型部署)
  3. 设置LLM调用的成本预算
  4. 配置LLM调用的频率限制
  • LLM调度策略
  1. 基于数据敏感性选择LLM(外部/本地)
  2. 配置LLM调用的负载均衡
  3. 实现LLM结果的自动过滤
  4. 监控LLM调用的质量和成本

5.5 Skillflow调度中心使用

主要功能:Skillflow定义、编排和执行

  • Skillflow设计
  1. 使用可视化工具设计Skillflow
  2. 配置触发条件和执行逻辑
  3. 选择所需的SKILL和Agent
  4. 设置错误处理和重试策略
  • Skillflow管理
  1. 管理Skillflow的版本
  2. 监控Skillflow的执行状态
  3. 手动控制Skillflow的执行
  4. 分析Skillflow的执行效率
  5. 配置Skillflow的通知规则
  • Skillflow执行
  1. 自动触发或手动启动Skillflow
  2. 实时监控执行进度
  3. 处理执行过程中的异常
  4. 生成执行报告和日志

6. 典型应用场景

6.1 企业场景:跨系统AI能力协作

场景描述

企业用户通过Skillflow整合OA系统的文档处理AI、CRM系统的客户分析AI和ERP系统的数据分析AI,实现自动化的客户报告生成流程。

使用流程

  1. Auth认证:用户通过企业SSO登录SuperAgent
  2. MCPAgent接入:企业IT部门将OA、CRM、ERP系统的MCPAgent接入企业核心层
  3. SKILL注册:在Skill能力管理中心注册各系统的AI能力
  4. LLM配置:在LLM调度中心配置所需的LLM资源
  5. Skillflow设计:业务用户使用Skillflow编辑器设计"客户报告自动生成"工作流:
  • 触发条件:CRM系统中客户状态变更
  • 执行步骤: a. 调用OA AI生成客户相关文档摘要 b. 调用CRM AI分析客户行为数据 c. 调用ERP AI生成客户交易报告 d. 调用LLM调度中心生成完整客户报告 e. 自动发送给相关人员
  1. Skillflow执行:Skillflow调度中心负责执行和监控工作流
  2. 数据存储:所有数据和执行结果存储到DataServer
  3. 监控审计:通过监控系统查看工作流执行状态和审计日志

6.2 个人场景:个人AI工具整合

场景描述

个人用户通过个人MCPAgent整合常用AI工具,实现自动化的工作提效流程。

使用流程

  1. Auth认证:个人用户注册并登录SuperAgent
  2. MCPAgent初始化:创建个人MCPAgent
  3. SKILL集成:在Skill能力管理中心发现并添加所需的个人AI工具
  4. LLM配置:在LLM调度中心配置个人LLM资源
  5. Skillflow设计:创建"会议助手"工作流:
  • 触发条件:日历会议结束
  • 执行步骤: a. 调用会议录音AI转写会议内容 b. 调用LLM生成会议摘要和行动项 c. 自动更新笔记系统 d. 将行动项添加到日历 e. 发送邮件通知相关人员
  1. Skillflow执行:Skillflow调度中心负责执行和监控工作流
  2. 执行与监控:用户通过控制台监控执行状态

7. OODER开源协议目录

7.1 第三方系统MCPAgent接入文档

  • 文档简介:指导第三方系统如何将自己的MCPAgent接入SuperAgent企业核心层,实现AI能力的分发和调用
  • 接入流程:注册凭证获取 → 网络配置 → MCPAgent部署 → 系统接入 → 测试验证 → 上线运行
  • 关键特性:支持多种部署方式、提供完整的API文档、支持版本管理、提供SDK支持
  • 适用场景:企业系统AI能力外部分发、第三方服务集成、自定义AI能力开放

7.2 Skill设计规范

  • Skill开放能力设计
  • 支持1:n Capability关系
  • 静态定义原则,开发完成后不可修改
  • 统一的接口规范,支持RESTful API和gRPC
  • 完整的权限控制机制
  • LLM调用规范
  • 支持外部LLM和本地LLM调用
  • 统一的LLM调用接口,封装不同LLM的差异
  • 支持基于数据敏感性的LLM选择策略
  • 实现LLM调用的成本控制和频率限制
  • 支持LLM结果的过滤和审核

7.3 Agent接入规范

  • 内部Agent通讯协议
  • 基于gRPC的高效二进制通信
  • 支持TLS/SSL加密
  • 内置心跳机制和断线重连
  • 统一的消息格式和序列化机制
  • Agent角色
  • MCPAgent:服务流入口,管理和协调其他Agent
  • RouteAgent:桥接转发,连接MCPAgent和EndAgent
  • EndAgent:功能执行,调用SKILL完成具体任务
  • Agent接入流程
  • 自动发现MCPAgent服务
  • 动态分配RouteAgent
  • 自动注册Capability信息
  • 支持批量入网

7.4 Skillflow设计规范

  • Skillflow定义
  • 基于DAG的工作流定义
  • 支持多种触发条件
  • 灵活的执行逻辑(顺序、并行、条件分支、循环)
  • 完整的错误处理机制
  • Skillflow执行
  • 支持同步和异步执行
  • 支持断点续传
  • 实时状态监控
  • 完整的执行日志

8. 加入OODER开源社区

ooder SuperAgent项目采用MIT开源协议,欢迎企业和个人自由使用、修改和分发。我们欢迎社区的参与和贡献,共同构建一个强大的AI能力分发生态。

开源资源

开发支持

  • 包含完整的SKILL开发示例
  • 提供SKILL开发和调试工具

关注OODER公众号

OODER开源公众号是SuperAgent项目的唯一首发渠道,我们将在公众号上发布:

  • 项目最新进展和版本更新
  • 详细的技术文档和教程