信息提取进入“高亮显示”时代:每个结果都能点回原文,LangExtract让AI提取不再黑盒

193 阅读11分钟

LangExtract:基于大语言模型的高精度结构化信息提取框架深度解析

1. 整体介绍

1.1 项目概况与生态

项目地址google/langextract (Apache 2.0 License)

项目状态:当前版本 v1.1.1,处于活跃维护阶段。作为Google的开源项目,其设计体现了生产级代码的严谨性,包括完整的CI/CD流程(GitHub Actions)、类型提示、模块化架构以及对Python 3.10+的严格依赖。项目在PyPI上可用,并提供了详尽的文档和示例。

核心定位:LangExtract是一个以精确溯源(Grounding)为核心的Python库,它利用大语言模型的推理能力,结合用户定义的少量示例,从非结构化文本中提取并结构化信息,同时将每个提取结果映射回原文的精确位置。

1.2 主要功能与可视化

LangExtract的核心工作流是:定义任务(Prompt + Few-shot Examples) → 执行提取 → 获得可溯源的标注结果 → 生成交互式可视化报告

其生成的交互式HTML报告是标志性功能。如下图所示,它能将提取出的实体(如人物、情感)在原文中高亮显示,并通过侧边栏列表进行导航,实现了提取结果的直观验证与审查。 可视化效果示意 (该动图展示了从莎士比亚文本中提取的人物、情感实体在原文中的高亮与交互)

1.3 面临问题、目标人群与应用场景

解决的痛点

  1. “黑箱”提取:传统LLM调用返回纯文本或JSON,无法验证信息是否真正来源于输入文本,存在“幻觉”风险。
  2. 长文档处理瓶颈:LLM上下文长度有限,直接从长文档(如整本书、医疗记录)中提取信息困难。
  3. 结构化输出不稳定:让LLM遵循复杂、自定义的输出格式需要精细的提示工程,且输出易波动。
  4. 多模型适配成本高:为不同模型(云API、本地部署)重写适配逻辑繁琐。

目标用户

  • AI工程师/研究者:需要快速构建可验证的信息抽取原型。
  • 领域专家(医疗、法律、金融):希望不编写复杂代码即可从领域文档中提取结构化数据。
  • 数据科学家:处理大量非结构化文本,需要进行实体、关系标准化。

典型场景

  • 临床文本处理:从病历中提取药物、剂量、诊断。
  • 文学与社科分析:从小说、访谈录中提取人物、事件、观点。
  • 商业文档解析:从合同、报告中提取条款、责任方、金额。
  • 知识库构建:从技术文档、论文中提取术语、定义、方法。

1.4 解决方案与优势对比

传统方法

  1. 规则/正则表达式:精度高但泛化能力差,无法适应语言变化。
  2. 训练定制化NER模型:需要大量标注数据,成本高,迭代慢。
  3. 直接使用LLM API:需自行处理分块、提示工程、输出解析和溯源对齐,代码冗杂且脆弱。

LangExtract的新范式

  1. Few-shot提示工程为核心:用户通过数个高质量示例定义任务,无需标注数据训练,适应性强。
  2. 内置分块与多轮提取算法:自动将长文档分解,通过多轮扫描(extraction_passes)提高召回率,平衡上下文与计算成本。
  3. 强制结构化输出与精确溯源:利用模型的原生结构化输出能力(如Gemini的generateContent schema约束)或后处理对齐,保证格式稳定并将结果映射回原文字符级位置。
  4. 统一的提供者抽象层:通过插件化架构,将extract() API与底层模型(Gemini、OpenAI、Ollama)解耦,降低切换成本。

1.5 商业价值预估

价值估算逻辑

  • 开发成本节约:构建一个具备可比性(分块、多轮提取、对齐、多后端支持)的系统,至少需要1-2名高级工程师2-3个月的开发与测试投入。以人力成本折算,约为 80,00080,000 - 120,000
  • 数据标注成本规避:采用few-shot学习替代全监督训练,假设一个中等复杂度实体抽取任务需标注5000个样本,可节约标注成本约 5,0005,000 - 15,000
  • 效率提升:将开发信息提取流程的时间从数周缩短至数小时,加速领域解决方案的迭代。
  • 风险控制价值:精确溯源功能为医疗、法律等高风险场景提供了必要的可审计性,降低了因模型“幻觉”导致的决策风险,此项价值难以量化但至关重要。

综合估算:LangExtract为中小型团队或项目提供的直接技术替代价值在 $85,000+ 量级,其更大的价值在于降低了结构化信息提取的技术门槛,使领域专家能直接参与构建AI流程。

2. 详细功能拆解

2.1 产品视角核心流程

  1. 任务定义:用户提供prompt_description(指令)和examples(包含原文和期望结构化提取结果的示例)。
  2. 文档预处理:支持直接输入文本、文档对象或URL。库函数自动获取并处理。
  3. 智能分块与推理:根据max_char_buffer将长文本分块,可选择添加上下文窗口(context_window_chars)以解决指代问题,并行调用LLM。
  4. 结果解析与对齐:解析LLM返回的JSON/YAML,使用ResolverWordAligner将提取的文本片段与原文进行模糊或精确匹配,确定字符偏移量。
  5. 结果合并与输出:合并多轮、多块的结果,去重,输出AnnotatedDocument对象列表,包含完整的溯源信息。
  6. 可视化与持久化:可序列化为JSONL,并一键生成交互式HTML报告。

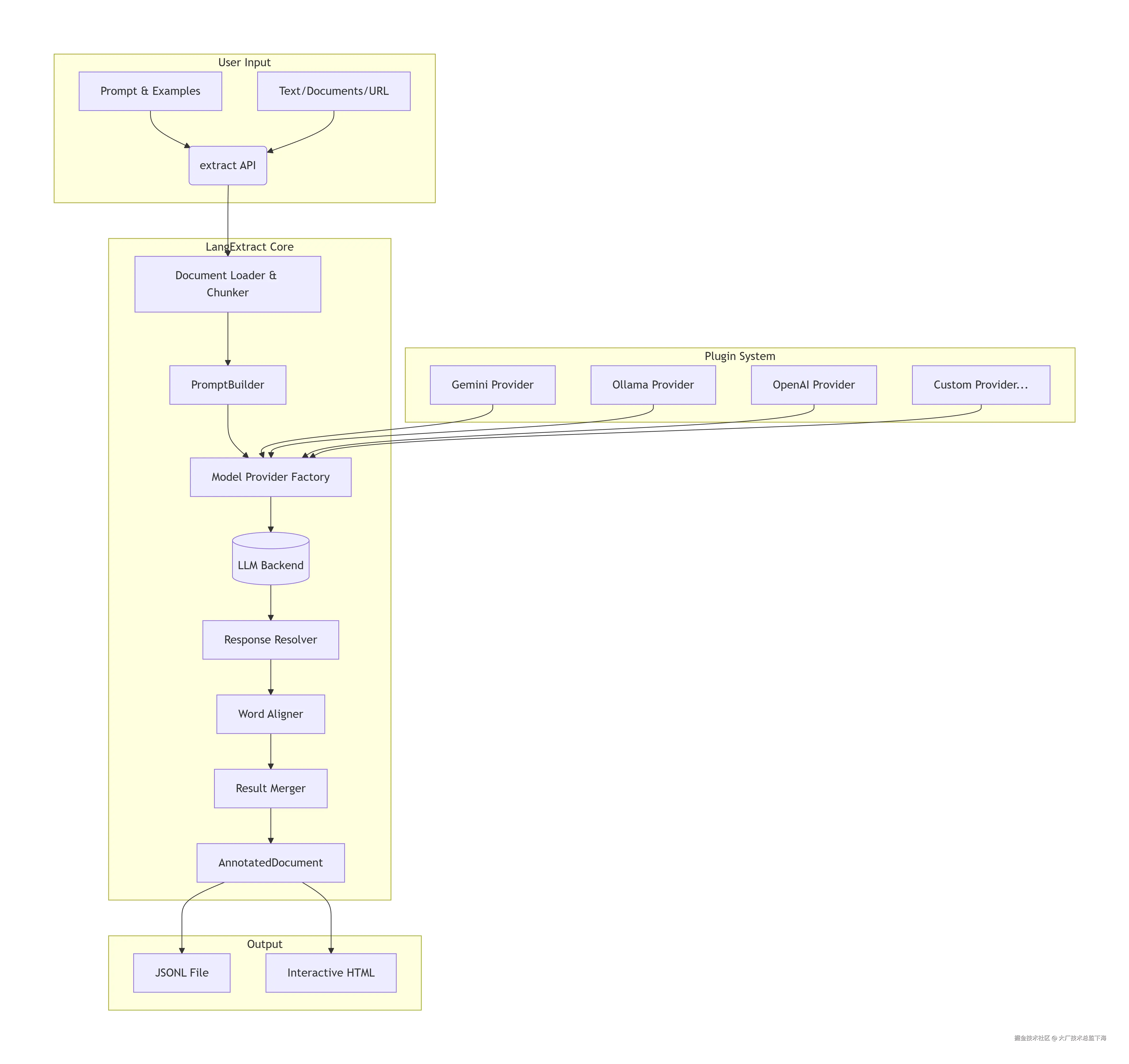
2.2 技术架构核心模块

  • extraction (API层):提供统一的extract()函数,负责参数整合、验证和流程编排。
  • annotation (协调层)Annotator类协调分块、提示构建、批量推理和结果解析。
  • prompting (提示工程层)PromptTemplateStructuredQAPromptGenerator负责构建符合Few-shot格式的提示词。
  • resolver (解析对齐层)Resolver类负责解析模型原始输出,WordAligner负责将提取文本定位到原文。
  • providers (模型抽象层):定义了BaseLanguageModel接口,并由GeminiLanguageModelOllamaLanguageModel等实现。通过entry_points实现插件化发现。
  • core.data (数据模型层):使用Pydantic定义了ExampleDataExtractionAnnotatedDocument等核心数据结构,确保类型安全。
  • visualization (可视化层):将标注结果转换为自包含的HTML页面。

3. 技术难点与解决方案

  1. 难点:长文档上下文丢失与实体分散

    • 解决方案:采用重叠分块多轮提取策略。extraction_passes > 1时,系统进行多次独立提取,合并非重叠结果,对于重叠部分采用“先到先得”策略,有效提高了分散实体的召回率。
  2. 难点:结构化输出的严格约束

    • 解决方案:分层控制。
      • 首选:利用模型原生能力(如Gemini的Schema)。use_schema_constraints=True时,库会根据examples自动生成JSON Schema并传递给模型,实现强约束。
      • 备选:提示词工程与后处理。对于不支持原生Schema的模型,通过fence_output=True在提示词中要求代码块格式输出,并由Resolver进行解析。
  3. 难点:提取文本与原文的精确对齐

    • 解决方案:实现基于词的模糊对齐算法WordAligner在精确匹配失败后,会使用令牌重叠率(fuzzy_alignment_threshold,默认0.75)进行模糊匹配,应对LLM输出在空格、标点上的细微差异。
  4. 难点:多模型后端适配与成本控制

    • 解决方案插件化提供者系统批量处理。提供者抽象统一了接口;支持Vertex AI Batch API,可将大量请求离线处理,显著降低单位成本。
  5. 难点:Few-shot示例的质量控制

    • 解决方案预检提示验证prompt_validation_level可在运行前检查示例中extraction_text是否为原文的逐字匹配,发出警告或报错,引导用户构建高质量示例。

4. 详细设计图

4.1 系统架构图

在这里插入图片描述

4.2 核心提取序列图

sequenceDiagram
    participant User
    participant API as extract()
    participant Annotator
    participant Chunker
    participant PromptBuilder
    participant Provider
    participant LLM
    participant Resolver
    participant Aligner

    User->>API: 调用(text, prompt, examples)
    API->>Annotator: 创建并启动
    Annotator->>Chunker: split(text, max_char_buffer)
    loop 对于每个文本块
        Annotator->>PromptBuilder: build_prompt(chunk)
        PromptBuilder->>Provider: 返回格式化提示
        Annotator->>Provider: generate(prompt)
        Provider->>LLM: API Call
        LLM-->>Provider: Raw Response
        Provider-->>Annotator: Structured Response
        Annotator->>Resolver: parse(raw_response)
        Resolver->>Aligner: align(extraction_text, source_chunk)
        Aligner-->>Resolver: char offsets
        Resolver-->>Annotator: Extraction列表
    end
    Annotator->>Annotator: 合并所有块的结果
    Annotator-->>API: 返回AnnotatedDocument
    API-->>User: 返回结果

4.3 核心类关系图

classDiagram
    class extract {
        +extract(...) : AnnotatedDocument
    }
    class Annotator {
        -language_model: BaseLanguageModel
        -prompt_template: PromptTemplateStructured
        +annotate_text() : AnnotatedDocument
    }
    class PromptTemplateStructured {
        +description: str
        +examples: List~ExampleData~
    }
    class ExampleData {
        +text: str
        +extractions: List~Extraction~
    }
    class Extraction {
        +extraction_class: str
        +extraction_text: str
        +attributes: Dict
        +char_start: int
        +char_end: int
    }
    class BaseLanguageModel {
        <<interface>>
        +generate(prompt): str
        +set_fence_output(bool)
        +schema
    }
    class Resolver {
        +format_handler: FormatHandler
        +resolve(text, source): List~Extraction~
    }
    class WordAligner {
        +align(target, source): (start, end)
    }

    Annotator --> PromptTemplateStructured
    Annotator --> BaseLanguageModel
    Annotator --> Resolver
    Resolver --> WordAligner
    extract ..> Annotator : 调用
    PromptTemplateStructured --> ExampleData
    ExampleData --> Extraction

5. 核心代码解析

5.1 核心入口函数:extract()

此函数是库的总入口,负责参数整合、流程初始化与协调。

def extract(
    text_or_documents: typing.Any,
    prompt_description: str | None = None,
    examples: typing.Sequence[typing.Any] | None = None,
    model_id: str = "gemini-2.5-flash",
    # ... 众多参数
) -> list[data.AnnotatedDocument] | data.AnnotatedDocument:
    """从文本中提取结构化信息。"""
    # 1. 参数验证与预处理
    if not examples:
        raise ValueError("Examples are required...")
    
    # 2. 提示词对齐预检(核心质量保证步骤)
    if prompt_validation_level is not pv.PromptValidationLevel.OFF:
        report = pv.validate_prompt_alignment(...)
        pv.handle_alignment_report(...)
    
    # 3. 模型工厂创建语言模型实例
    if model:
        language_model = model
    elif config:
        language_model = factory.create_model(config=config, ...)
    else:
        # 默认路径:根据model_id等参数自动创建配置
        config = factory.ModelConfig(model_id=model_id, ...)
        language_model = factory.create_model(config=config, ...)
    
    # 4. 构建格式处理器和解析器
    format_handler = fh.FormatHandler.from_resolver_params(...)
    res = resolver.Resolver(...)
    
    # 5. 创建标注器并执行核心流程
    annotator = annotation.Annotator(
        language_model=language_model,
        prompt_template=prompt_template,
        format_handler=format_handler,
    )
    
    # 6. 根据输入类型分派
    if isinstance(text_or_documents, str):
        return annotator.annotate_text(text=text_or_documents, resolver=res, ...)
    else:
        return annotator.annotate_documents(documents=text_or_documents, resolver=res, ...)

代码逻辑解析

  1. 验证:确保用户提供了必要的examples
  2. 预检:调用validate_prompt_alignment检查示例中的extraction_text是否与原文片段精确匹配,提前发现提示词设计问题。
  3. 模型创建:采用多层优先级(model > config > model_id)创建语言模型实例,体现了高度的灵活性。
  4. 解析器准备FormatHandler根据输出格式(JSON/YAML)和是否使用围栏代码块来配置解析逻辑。
  5. 执行:将任务委托给Annotator,由它负责具体分块、调用、解析、对齐的复杂流程。

5.2 提示词模板类:PromptTemplateStructured

此类是Few-shot学习的核心载体。

@dataclasses.dataclass
class PromptTemplateStructured:
    """用于Few-shot示例的结构化提示模板。"""
    description: str  # 任务指令,如“提取人物和情感”
    examples: list[data.ExampleData] = dataclasses.field(default_factory=list)
    # 每个ExampleData包含一段原文`text`和对应的`extractions`列表。

class QAPromptGenerator:
    """将结构化模板转换为LLM可理解的问答格式提示词。"""
    def render(self, question: str, additional_context: str | None = None) -> str:
        prompt_lines: list[str] = [f"{self.template.description}\n"]
        # ... 添加示例 ...
        prompt_lines.append(f"{self.question_prefix}{question}")
        prompt_lines.append(self.answer_prefix)
        return "\n".join(prompt_lines)

设计亮点QAPromptGenerator采用“指令-示例-问题-答案”的标准格式组装提示词,确保与预训练任务格式一致,提升模型表现。ContextAwarePromptBuilder是其扩展,通过注入前文片段([Previous text]: ...)来解决跨分块的指代问题。

5.3 解析与对齐核心:ResolverWordAligner

Resolver负责将模型返回的字符串解析为Extraction对象列表。

# 在Resolver的resolve方法中,核心步骤简化如下:
def resolve(self, llm_output: str, source_text: str) -> List[Extraction]:
    # 1. 使用FormatHandler解析字符串,得到原始字典列表
    raw_extractions = self.format_handler.parse(llm_output)
    
    extractions = []
    for raw in raw_extractions:
        # 2. 为每个提取项计算在原文中的位置
        start, end = self._aligner.align(
            target=raw['extraction_text'],
            source=source_text
        )
        # 3. 构建带位置信息的Extraction对象
        ext = Extraction(
            extraction_class=raw['class'],
            extraction_text=raw['text'],
            attributes=raw.get('attributes'),
            char_start=start,
            char_end=end
        )
        extractions.append(ext)
    return extractions

WordAligner.align()方法首先尝试精确字符串匹配,失败后采用基于分词的重叠度计算进行模糊匹配。这种设计平衡了精度和鲁棒性,能有效处理LLM输出中常见的空格、缩写等微小差异。

总结与展望

LangExtract在技术选型与架构设计上做出了精准的权衡。它没有试图构建一个全能的“Agent”框架,而是聚焦于**“可溯源的少样本信息提取”**这一单一且高价值的任务,并做深做透。其核心优势在于将LLM的泛化能力与工程上的可验证性、可扩展性紧密结合。

对比同类工具

  • vs LangChain/ LlamaIndex:后两者是更通用的编排框架,组件更丰富,但实现同等精度的溯源提取需要更多自定义开发。LangExtract是“开箱即用”的垂直解决方案。
  • vs 直接调用LLM API:LangExtract封装了全流程的最佳实践(分块、多轮、对齐、可视化),避免了重复造轮子。

潜在演进方向

  1. 提取后处理链:引入对提取结果的标准化、验证或逻辑推理规则。
  2. 更丰富的对齐策略:支持语义相似度对齐,而不仅是词法匹配。
  3. 主动学习集成:根据模型置信度或不确定性,自动推荐需要标注的新示例。

对于需要在生产环境中部署可靠文本信息提取流程的团队而言,LangExtract提供了一个经过良好设计、可直接集成并降低总体拥有成本(TCO)的优质选择。其强调的“精确溯源”特性,使其在合规性和可审计性要求高的场景中具备独特优势。