【Kotlin系列07】类型系统深度解析:从空安全到智能类型推断的设计哲学

105 阅读13分钟

引言:那个让整个系统崩溃的null

凌晨3点,监控疯狂报警,用户无法登录,订单系统全线崩溃。排查了2个小时,最后发现问题出在一个看似"安全"的代码:

// Java代码 - 事故现场
public User getUser(String userId) {
    User user = userRepository.findById(userId);  // 可能返回null
    return user;  // 没有检查null就返回了
}

// 调用方
User user = getUser("123");
String email = user.getEmail();  // 💥 NullPointerException!

这个NullPointerException就像一颗定时炸弹,在生产环境引爆了整个系统。事后我问自己:为什么编译器不能帮我们发现这个问题?

后来转到Kotlin,我发现答案就在它的类型系统中:

// Kotlin代码 - 编译期就会报错
fun getUser(userId: String): User {  // 明确返回非空User
    val user: User? = userRepository.findById(userId)  // 可空类型
    return user  // ❌ 编译错误:Type mismatch
}

// 正确的做法
fun getUser(userId: String): User? {  // 返回可空类型
    return userRepository.findById(userId)
}

// 调用方必须处理null
val user = getUser("123")
val email = user?.email ?: "未提供邮箱"  // ✅ 安全访问

编译器在编译期就拦住了这个bug! 这就是类型系统的威力。

今天,我们就来深入探索Kotlin类型系统的设计哲学,看看它如何用类型来保障代码安全。

Kotlin类型系统概览

类型系统的核心价值

类型系统就像代码的守门员,在编译期就拦截潜在的错误。一个好的类型系统应该:

  1. 表达能力强 - 能准确描述数据的形态和约束
  2. 安全性高 - 在编译期捕获尽可能多的错误
  3. 易用性好 - 不给开发者增加负担
  4. 性能优 - 不影响运行时性能

Kotlin的类型系统在这些方面都做得很出色。

Kotlin类型层级结构

// Kotlin类型层级
Any                    // 所有类型的根(非空)
├── Any?               // 可空类型的根
├── 数值类型
│   ├── Int, Long, Short, Byte
│   ├── Double, Float
│   └── 数值类型是final的,不能被继承
├── Boolean
├── Char
├── String
├── 数组类型
│   ├── Array<T>       // 泛型数组
│   └── IntArray, ByteArray...  // 基本类型数组
├── 集合类型
│   ├── List<T>, Set<T>, Map<K,V>
│   └── MutableList<T>, MutableSet<T>, MutableMap<K,V>
└── Unit               // 类似Java的void
    └── Nothing        // 永不返回的类型

07-01-type-hierarchy.png

**Unit vs Nothing**: - `Unit` - 函数有返回,但返回值无意义(相当于Java的void) - `Nothing` - 函数永不正常返回(抛异常或无限循环)

可空类型:编译期的空安全保障

可空类型的核心设计

Kotlin通过在类型后添加?来区分可空和非空类型:

// 非空类型
val name: String = "Kotlin"
// name = null  // ❌ 编译错误

// 可空类型
val nullableName: String? = null  // ✅ 可以为null

这看似简单,背后却有深刻的设计哲学:

核心理念:让null的可能性在类型中显式表达,编译器强制处理null情况。

可空类型的类型关系

// 类型层级关系
String   <: String?    // String是String?的子类型
String?  <: Any?       // String?是Any?的子类型
String   <: Any        // String是Any的子类型

// 但注意:
// Any != Any?
// String != String?

07-02-nullable-type-relations.png

安全调用操作符 ?.

val user: User? = getUser()

// 安全调用:如果user为null,整个表达式返回null
val email: String? = user?.email
val domain: String? = user?.email?.substringAfter("@")

// 链式调用
val cityName: String? = user?.address?.city?.name

工作原理

// user?.email 等价于
val email = if (user != null) user.email else null

Elvis操作符 ?:

// 为null时提供默认值
val email = user?.email ?: "未提供邮箱"

// 等价于
val email = if (user?.email != null) user.email else "未提供邮箱"

// 实际应用
fun getUserDisplayName(user: User?): String {
    return user?.name ?: "游客"
}

非空断言 !!

val user: User? = getUser()

// 非空断言:告诉编译器"我确定它不为null"
val email: String = user!!.email  // 如果user为null,抛KotlinNullPointerException

// ⚠️ 谨慎使用!!,它会失去空安全的保护
**何时使用 `!!`**: - 仅在100%确定不为null时使用 - 优先使用`?.`、`?:`等安全操作符 - 如果大量使用`!!`,说明设计可能有问题

安全的类型转换 as?

// 不安全的类型转换
val str: String = obj as String  // 如果obj不是String,抛ClassCastException

// 安全的类型转换
val str: String? = obj as? String  // 如果转换失败,返回null

// 实际应用
fun processIfString(obj: Any) {
    val str = obj as? String ?: return
    println("处理字符串: $str")
}

let函数:处理可空对象

val user: User? = getUser()

// 只在非null时执行
user?.let {
    // 这里的it是非空的User
    println("用户名: ${it.name}")
    println("邮箱: ${it.email}")
}

// 链式处理
user?.let { u ->
    u.email
}?.let { email ->
    sendEmail(email)
}

// 与Elvis组合
val result = user?.let {
    processUser(it)
} ?: "用户不存在"

智能类型转换:编译器的类型推导魔法

什么是智能类型转换

Kotlin编译器会跟踪代码的控制流,自动进行类型转换:

fun processValue(value: Any) {
    if (value is String) {
        // 编译器知道这里value是String
        println(value.length)  // 无需强制转换
        println(value.uppercase())
    }
}

Java对比

// Java需要显式转换
if (value instanceof String) {
    String str = (String) value;  // 需要手动转换
    System.out.println(str.length());
}

智能转换的工作场景

1. is检查后的智能转换

fun describe(obj: Any): String {
    return when (obj) {
        is String -> "字符串,长度${obj.length}"  // 自动转换为String
        is Int -> "整数,值为${obj + 1}"          // 自动转换为Int
        is List<*> -> "列表,大小${obj.size}"     // 自动转换为List
        else -> "未知类型"
    }
}

2. null检查后的智能转换

fun printLength(str: String?) {
    if (str != null) {
        // 这里str被智能转换为String(非空)
        println(str.length)
    }
}

// when表达式中的智能转换
fun processUser(user: User?) {
    when {
        user == null -> println("用户为空")
        user.name.isEmpty() -> println("用户名为空")  // user已经是非空
        else -> println("用户: ${user.name}")
    }
}

3. && 和 || 中的智能转换

// && 短路求值中的智能转换
fun processString(str: String?) {
    if (str != null && str.isNotEmpty()) {
        // str在&&右边已经是非空的
        println(str.uppercase())
    }
}

// || 短路求值
fun getLength(str: String?): Int {
    return str?.length ?: 0
}

4. return和throw后的智能转换

fun validateAndProcess(user: User?) {
    if (user == null) {
        return  // 或 throw IllegalArgumentException()
    }

    // 这里user被智能转换为非空
    println(user.name)
    println(user.email)
}

智能转换的限制

智能转换并非万能,以下情况不会发生智能转换:

class Container {
    var value: String? = null
}

fun example(container: Container) {
    if (container.value != null) {
        // ❌ 不会智能转换,因为value是var,可能被其他线程修改
        // println(container.value.length)  // 编译错误

        // ✅ 需要使用安全调用
        println(container.value?.length)

        // ✅ 或者赋值给局部变量
        val value = container.value
        if (value != null) {
            println(value.length)  // 局部变量会智能转换
        }
    }
}
**智能转换的规则**: - `val`局部变量 - ✅ 可以智能转换 - `val`属性(无自定义getter)- ✅ 可以智能转换 - `var`局部变量 - ✅ 可以智能转换(编译器能证明未被修改) - `var`属性 - ❌ 不会智能转换(可能被修改) - 委托属性 - ❌ 不会智能转换

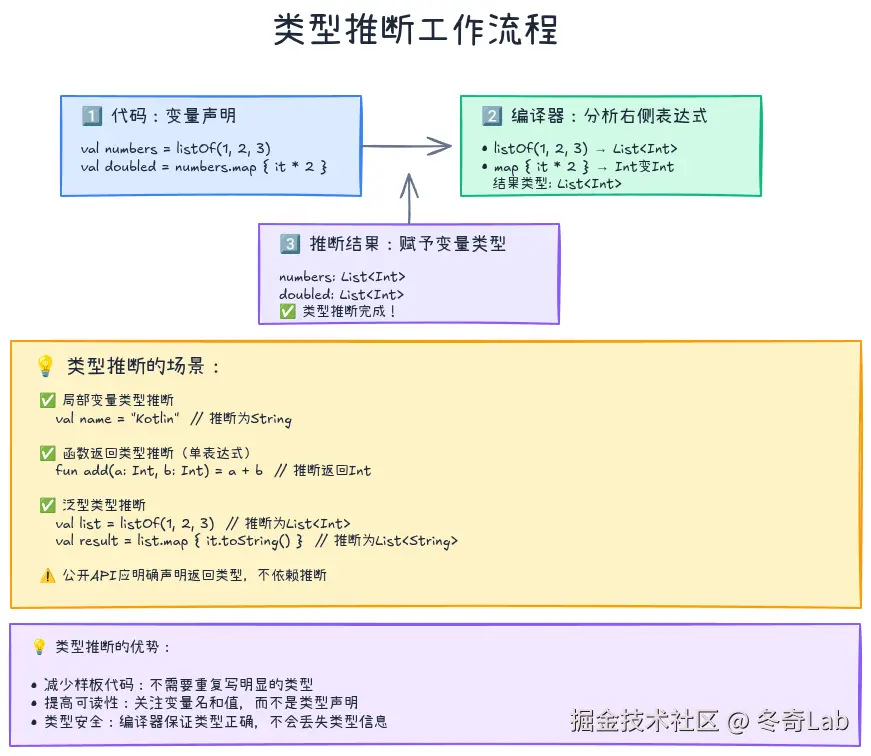
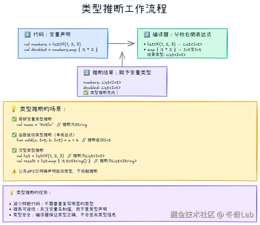
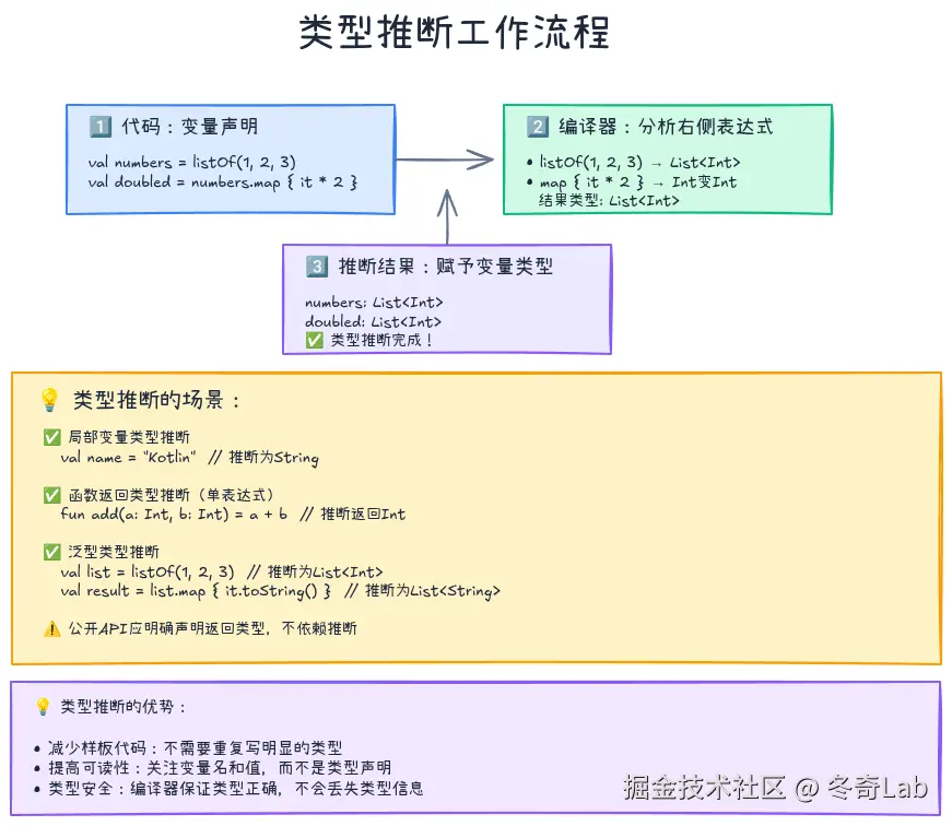
类型推断:让编译器帮你写代码

局部变量类型推断

// 编译器推断类型
val name = "Kotlin"        // 推断为String
val age = 25              // 推断为Int
val price = 99.99         // 推断为Double
val isActive = true       // 推断为Boolean

// 集合类型推断
val numbers = listOf(1, 2, 3)              // 推断为List<Int>
val map = mapOf("key" to "value")          // 推断为Map<String, String>
val mixed = listOf(1, "two", 3.0)          // 推断为List<Any>

函数返回类型推断

// 单表达式函数的返回类型推断
fun add(a: Int, b: Int) = a + b  // 推断返回Int

fun greet(name: String) = "Hello, $name"  // 推断返回String

// 复杂表达式的类型推断
fun findUser(id: String) = userRepository
    .findById(id)
    ?.takeIf { it.isActive }
    ?: createGuestUser()  // 推断返回User类型

泛型类型推断

// 泛型函数的类型推断
fun <T> identity(value: T): T = value

val result = identity("Hello")  // T被推断为String

// 集合操作的类型推断
val numbers = listOf(1, 2, 3, 4, 5)
val doubled = numbers.map { it * 2 }        // 推断为List<Int>
val strings = numbers.map { it.toString() }  // 推断为List<String>

// 复杂的泛型推断
fun <T> processItems(items: List<T>, transform: (T) -> String): List<String> {
    return items.map(transform)
}

val items = listOf(1, 2, 3)
val result = processItems(items) { it.toString() }  // 完全推断

类型推断的最佳实践

// ✅ 好的实践:局部变量省略类型
fun calculateDiscount(price: Double, rate: Double): Double {
    val discount = price * rate  // 清晰明了
    val finalPrice = price - discount
    return finalPrice
}

// ❌ 不好的实践:公开API省略返回类型
fun getUserAge(userId: String) = userRepository  // 返回类型不明确
    .findById(userId)
    ?.age
    ?: 0

// ✅ 好的实践:公开API明确返回类型
fun getUserAge(userId: String): Int = userRepository
    .findById(userId)
    ?.age
    ?: 0
**何时省略类型声明**: - ✅ 局部变量 - 类型显而易见时 - ✅ 简单的单表达式函数 - 返回类型清晰时 - ❌ 公开API的函数返回类型 - 应该明确声明 - ❌ 复杂表达式 - 类型不明显时应声明

07-03-type-inference.png

平台类型:与Java互操作的桥梁

什么是平台类型

当Kotlin与Java互操作时,会遇到一个问题:Java类型没有空安全信息。Kotlin通过平台类型来处理这种情况。

// Java代码
public class JavaUser {
    public String getName() {  // 可能返回null,也可能不返回null
        return name;
    }
}

// Kotlin中调用
val user = JavaUser()
val name = user.name  // name的类型是 String! (平台类型)

平台类型标记String! 表示"来自Java的String,可能为null也可能不为null"

平台类型的处理策略

// Java类
public class JavaApi {
    public String getData() { return data; }
}

// Kotlin中的三种处理方式

// 1. 当作非空类型(危险,如果Java返回null会崩溃)
val data: String = javaApi.data
println(data.length)  // 如果data为null,抛NPE

// 2. 当作可空类型(安全,但需要处理null)
val data: String? = javaApi.data
println(data?.length ?: 0)  // 安全

// 3. 使用平台类型(编译器不检查,运行时可能出错)
val data = javaApi.data  // 平台类型 String!
println(data.length)  // 如果为null,抛NPE

使用注解改善互操作性

// Java代码中使用注解
import org.jetbrains.annotations.NotNull;
import org.jetbrains.annotations.Nullable;

public class JavaUser {
    @NotNull
    public String getName() {  // Kotlin会识别为String(非空)
        return name;
    }

    @Nullable
    public String getEmail() {  // Kotlin会识别为String?(可空)
        return email;
    }
}

// Kotlin中使用
val user = JavaUser()
val name: String = user.name    // ✅ 非空,安全
val email: String? = user.email  // ✅ 可空,需要处理null

支持的注解

  • JetBrains注解:@Nullable, @NotNull
  • Android注解:@Nullable, @NonNull
  • JSR-305注解:@CheckForNull, @Nonnull
  • Spring注解:@Nullable, @NonNull

平台类型的最佳实践

// ❌ 不好的实践:直接使用平台类型
fun processJavaData() {
    val data = javaApi.getData()  // 平台类型
    println(data.length)  // 危险!
}

// ✅ 好的实践1:立即转换为Kotlin类型
fun processJavaData() {
    val data: String? = javaApi.getData()  // 显式声明为可空
    println(data?.length ?: 0)  // 安全
}

// ✅ 好的实践2:在边界处理平台类型
class UserRepository {
    private val javaUserDao = JavaUserDao()

    // 在仓库层就把平台类型转换为Kotlin类型
    fun findUser(id: String): User? {
        val javaUser = javaUserDao.findById(id)  // 平台类型
        return javaUser?.let { convertToKotlinUser(it) }
    }
}
**平台类型的陷阱**: - 平台类型的null检查会延迟到运行时 - 尽快在代码边界处将平台类型转换为Kotlin类型 - 优先使用Java注解来声明null性 - 不要让平台类型暴露到公开API中

类型别名:让复杂类型更易读

基本用法

// 为复杂类型定义别名
typealias UserMap = Map<String, User>
typealias Predicate<T> = (T) -> Boolean
typealias ClickListener = (View) -> Unit

// 使用类型别名
val users: UserMap = mapOf("1" to user1, "2" to user2)

fun filterUsers(users: List<User>, predicate: Predicate<User>): List<User> {
    return users.filter(predicate)
}

// 嵌套类型别名
typealias StringTransform = (String) -> String
typealias StringValidator = (String) -> Boolean

typealias FormField = Pair<StringValidator, StringTransform>

实际应用场景

// 1. 简化泛型类型
typealias ResultCallback<T> = (Result<T>) -> Unit
typealias Repository<T> = suspend (String) -> T?

class UserService {
    fun loadUser(id: String, callback: ResultCallback<User>) {
        // 处理逻辑
    }
}

// 2. 简化函数类型
typealias EventHandler = (Event) -> Unit
typealias DataMapper<T, R> = (T) -> R

class EventBus {
    private val handlers = mutableMapOf<String, MutableList<EventHandler>>()

    fun subscribe(event: String, handler: EventHandler) {
        handlers.getOrPut(event) { mutableListOf() }.add(handler)
    }
}

// 3. 平台特定类型
typealias AndroidContext = android.content.Context
typealias JavaDate = java.util.Date

// 避免与Kotlin类型冲突
fun processDate(date: JavaDate) {
    // ...
}
**类型别名 vs 包装类**: - 类型别名:仅在编译期存在,无运行时开销,本质上还是原类型 - 包装类(`inline class`/`value class`):有独立的类型,提供类型安全

实战案例:构建类型安全的Result类

让我们用学到的类型知识构建一个完整的Result类型:

// 密封类 + 泛型 + 可空类型
sealed class Result<out T> {
    data class Success<T>(val data: T) : Result<T>()
    data class Error(val exception: Exception) : Result<Nothing>()
    object Loading : Result<Nothing>()
}

// 扩展函数:类型安全的操作
inline fun <T, R> Result<T>.map(transform: (T) -> R): Result<R> {
    return when (this) {
        is Result.Success -> Result.Success(transform(data))
        is Result.Error -> Result.Error(exception)
        is Result.Loading -> Result.Loading
    }
}

inline fun <T, R> Result<T>.flatMap(transform: (T) -> Result<R>): Result<R> {
    return when (this) {
        is Result.Success -> transform(data)
        is Result.Error -> Result.Error(exception)
        is Result.Loading -> Result.Loading
    }
}

fun <T> Result<T>.getOrNull(): T? {
    return when (this) {
        is Result.Success -> data
        else -> null
    }
}

fun <T> Result<T>.getOrDefault(default: T): T {
    return when (this) {
        is Result.Success -> data
        else -> default
    }
}

// 使用示例
class UserRepository {
    suspend fun loadUser(userId: String): Result<User> {
        return try {
            val user = apiService.getUser(userId)
            Result.Success(user)
        } catch (e: Exception) {
            Result.Error(e)
        }
    }
}

class UserViewModel {
    fun loadUserProfile(userId: String) {
        viewModelScope.launch {
            val result = repository.loadUser(userId)
                .map { user -> user.toProfileData() }  // 类型安全转换

            when (result) {
                is Result.Success -> {
                    // 智能转换:result.data是ProfileData类型
                    _profileState.value = result.data
                }
                is Result.Error -> {
                    _errorState.value = result.exception.message
                }
                is Result.Loading -> {
                    _loadingState.value = true
                }
            }
        }
    }
}

这个案例展示了

  • ✅ 密封类提供类型安全的状态表示
  • ✅ 泛型实现类型复用
  • ✅ 可空类型与非空类型的正确使用
  • ✅ 智能类型转换简化代码
  • ✅ 函数式操作保持类型安全

常见问题解答

Q1: 为什么需要可空类型?Java没有也能用啊?

A: Java确实没有可空类型,但代价是大量的NullPointerException。Tony Hoare(null的发明者)把null称为"十亿美元的错误"。

Kotlin的可空类型通过类型系统把null的可能性显式化:

// Kotlin强制你思考null的可能性
fun findUser(id: String): User? {  // 明确表示可能返回null
    // ...
}

// 调用方必须处理null
val user = findUser("123")
val name = user?.name ?: "Unknown"  // 编译器强制处理

// Java的问题
User user = findUser("123");  // 可能为null,但类型系统不知道
String name = user.getName();  // 💥 运行时才知道有问题

Q2: 什么时候应该使用非空断言 !! ?

A: 非常少的情况下。只在以下场景使用:

// ✅ 场景1:框架初始化保证
class MyActivity : AppCompatActivity() {
    private var binding: ActivityMainBinding? = null

    override fun onCreate(savedInstanceState: Bundle?) {
        binding = ActivityMainBinding.inflate(layoutInflater)
        setContentView(binding!!.root)  // onCreate后binding一定不为null
    }
}

// ✅ 场景2:lateinit替代
// 如果可以用lateinit,优先用lateinit
lateinit var binding: ActivityMainBinding  // 更好的方式

// ❌ 不好的使用
fun processUser(user: User?) {
    val name = user!!.name  // 危险!如果user为null会崩溃

    // 应该这样:
    val name = user?.name ?: return
}

经验法则:如果你发现自己频繁使用!!,说明设计有问题。

Q3: 平台类型什么时候会出现问题?

A: 平台类型的主要问题是null检查延迟到运行时:

// Java API
public class JavaLibrary {
    public String getData() {
        return null;  // 实际返回了null
    }
}

// Kotlin使用 - 问题代码
fun processData() {
    val data = JavaLibrary().getData()  // 平台类型 String!
    println(data.length)  // 💥 运行时NullPointerException
}

// 正确做法1:立即声明类型
fun processData() {
    val data: String? = JavaLibrary().getData()  // 明确声明为可空
    println(data?.length ?: 0)  // 安全
}

// 正确做法2:在边界层转换
class DataRepository {
    fun getData(): String? {  // 暴露Kotlin类型
        return JavaLibrary().getData()  // 内部处理平台类型
    }
}

Q4: 类型推断会影响代码可读性吗?

A: 适度使用不会,但要注意场景:

// ✅ 好的使用:局部变量,类型显而易见
val name = "Kotlin"
val count = items.size
val user = User("Tom", 25)

// ⚠️ 不好的使用:复杂表达式
val result = items
    .filter { it.isActive }
    .map { it.data }
    .flatMap { it.values }
    .firstOrNull()  // 返回类型不明确

// ✅ 改进:声明类型
val result: DataValue? = items
    .filter { it.isActive }
    .map { it.data }
    .flatMap { it.values }
    .firstOrNull()

// ❌ 公开API不声明返回类型
fun processUser(id: String) = repository  // 返回类型不明
    .findById(id)
    ?.let { transform(it) }

// ✅ 公开API明确声明
fun processUser(id: String): UserDto? = repository
    .findById(id)
    ?.let { transform(it) }

规则

  • 局部变量:类型显而易见时可以省略
  • 公开API:总是明确声明返回类型
  • 复杂表达式:类型不明显时应该声明

练习题

练习1:实现类型安全的可选值类

// 实现一个类型安全的Optional类
sealed class Optional<out T> {
    // TODO: 实现Success和Empty
    // TODO: 实现map、flatMap、getOrElse等方法
}

// 测试用例
fun testOptional() {
    val value1 = Optional.of(5)
    val value2 = Optional.empty<Int>()

    val result1 = value1.map { it * 2 }.getOrElse(0)  // 应该是10
    val result2 = value2.map { it * 2 }.getOrElse(0)  // 应该是0
}

练习2:处理Java互操作

// 给定Java API
public class JavaUserService {
    public User getUser(String id) { ... }  // 可能返回null
    public List<User> getUsers() { ... }    // 可能返回null或包含null元素
}

// TODO: 创建Kotlin包装类,提供类型安全的API
class KotlinUserService(private val javaService: JavaUserService) {
    // 实现类型安全的包装方法
}

练习3:智能类型转换应用

// 实现一个类型安全的JSON解析器
fun parseJson(json: String): Any {
    // 返回可能是:Map<String, Any>、List<Any>、String、Number、Boolean、null
}

// TODO: 实现类型安全的访问函数
fun getStringValue(json: Any, key: String): String?
fun getIntValue(json: Any, key: String): Int?
fun getListValue(json: Any, key: String): List<*>?

总结

Kotlin的类型系统是其最强大的特性之一,它通过编译期类型检查为我们的代码提供了强大的安全保障。

核心要点回顾

  1. 可空类型 - 在类型系统中显式表达null的可能性

    • String? vs String
    • 安全调用 ?.、Elvis操作符 ?:
    • 谨慎使用非空断言 !!
  2. 智能类型转换 - 编译器自动推导类型

    • is检查后自动转换
    • null检查后自动转换为非空
    • when表达式中的智能转换
  3. 类型推断 - 让编译器帮你写代码

    • 局部变量类型推断
    • 函数返回类型推断
    • 泛型类型推断
  4. 平台类型 - Java互操作的桥梁

    • 平台类型标记 String!
    • 在边界处转换为Kotlin类型
    • 使用注解改善互操作性
  5. 类型别名 - 简化复杂类型

    • 无运行时开销
    • 提高代码可读性

最佳实践

  • ✅ 优先使用非空类型,只在必要时使用可空类型
  • ✅ 使用?.?:等安全操作符,避免!!
  • ✅ 让编译器的智能转换为你工作
  • ✅ 公开API明确声明类型,内部可以依赖类型推断
  • ✅ 在边界层立即处理Java平台类型
  • ✅ 用类型别名提高复杂类型的可读性

类型系统的设计哲学

Kotlin的类型系统体现了三个核心理念:

  1. 让错误在编译期暴露 - "早失败"比"晚失败"好
  2. 让类型帮助思考 - 类型是文档,是契约,是思维工具
  3. 安全与便利兼得 - 不牺牲类型安全来换取便利性

正如文章开头的故事,一个好的类型系统能在编译期就拦截那些可能在凌晨3点引爆的bug。这就是Kotlin类型系统的价值所在。


相关资料

系列文章导航:


如果这篇文章对你有帮助,欢迎点赞、收藏、分享!有任何问题或建议,欢迎在评论区留言讨论。让我们一起学习,一起成长!

也欢迎访问我的个人主页发现更多宝藏资源