在企业数字化转型进程中,高效的业务集成与自动化工具成为破局关键。SuperAgent作为轻量化、高适配的Agent框架,能帮企业打通系统壁垒、降低开发成本,但统一的术语认知是落地前提。本文梳理SuperAgent核心术语、关联关系及实操场景,助力企业主与IT负责人快速上手、规范应用。
一、为什么企业需要SuperAgent?
企业普遍面临IT资源有限、业务场景灵活、合规需求迫切等问题,SuperAgent的核心价值的正是精准解决这些痛点:
- 打破信息孤岛:统一集成办公、财务、业务管理等多套独立系统,实现数据无缝流转,无需投入巨资重构系统。
- 低成本快速开发:简化SKILL开发流程,搭配繁荣的开源生态,无需组建专业研发团队,即可快速搭建业务功能模块。
- 安全合规兜底:内置身份认证、数据加密等机制,轻松满足行业合规要求,规避企业难以承担的数据安全风险。
- 灵活适配增长:模块化、松耦合设计,可随业务扩张按需扩展功能,避免“大而全”系统的资源浪费。
掌握以下术语体系,能让企业在部署、使用SuperAgent时少走弯路,实现高效协作与落地。
二、SuperAgent术语体系:分类、定义与关联
SuperAgent术语按核心功能分为四大类,各类术语间存在明确的协作关系,先通过图形快速理清整体关联,再逐一解析细节。
2.1 术语整体关联图
添加描述
添加描述
2.2 核心概念术语(系统核心组件)
核心概念是SuperAgent的“骨架”,各类组件协同支撑业务运转,其关联关系与具体定义如下:
添加描述
添加描述
| 术语 | 英文/简称 | 核心定义 | 企业实操场景 |
|---|---|---|---|
| 用户 | User | 系统使用者,含企业员工、外部合作方 | 员工通过系统上传文件、获取分析结果 |
| 角色 | Role | 定义用户操作权限的身份标识 | 区分IT负责人(全权限)、普通员工(仅使用)、开发者(功能开发) |
| MCPAgent | MCP | 系统核心入口,统筹Agent与业务流程 | 作为企业统一访问入口,接收用户请求并启动对应流程 |
| RouteAgent | Route | 连接MCPAgent与EndAgent,负责数据转发 | 适配企业小型网络环境,保障跨组件数据传输顺畅 |
| EndAgent | End | 独立功能模块,执行具体业务任务 | 单独承接“文件接收”“数据存储”等专项任务,便于维护 |
| SKILL | - | 具备唯一标识的程序,提供特定业务功能 | 直接复用开源SKILL实现“发票识别”“客户数据统计”等功能 |
| 能力(Capability) | cap | SKILL的细粒度功能,1个SKILL可包含多个能力 | 一个“财务处理SKILL”可拆分“发票校验”“金额统计”两个能力,分别授权 |
| 能力类型(CAT) | CAT | 能力的分类方式,便于查找与管理 | 将“发票校验”“合同审核”归类为“合规类能力”,快速检索使用 |
| Skillflow | - | 编排多Agent协作逻辑,定义业务流程 | 串联“文件接收→发票识别→数据存储”全流程,一键执行 |
| 注册中心 | Agent/SKILL Registry | 统一管理Agent、SKILL的注册与状态 | IT负责人通过注册中心监控所有组件运行状态,快速排查故障 |
| AIServer认证中心 | - | 负责身份认证、密钥管理与安全管控 | 保障客户数据、财务信息在传输与处理中的安全性 |
2.3 扩展概念术语(支撑系统运行)
此类术语为系统落地提供辅助支撑,聚焦企业“易部署、高安全”的核心需求:
| 术语 | 英文/简称 | 核心定义 | 实操价值 |
|---|---|---|---|
| SKILL部署环境 | - | SKILL运行的硬件/软件环境(服务器、边缘设备等) | 可部署在普通办公服务器,无需专用硬件,降低成本 |
| Endpoint | - | 网络通信端点,含协议、主机、端口等信息 | IT负责人快速配置访问地址,支持远程调用SKILL |
| 版本管理 | - | 管控SKILL/能力版本,确保兼容性 | 升级SKILL前保留旧版本,出现问题可快速回滚,避免业务中断 |
| 权限控制 | Access Control | 基于角色管控资源访问权限 | 禁止普通员工访问“财务SKILL”,规避数据泄露风险 |
| 加密通信 | - | 通过加密算法保护数据传输安全 | 保障跨部门、跨设备传输的敏感数据不被窃取、篡改 |
| 设备密钥 | Device Key | 每个Agent唯一的身份密钥 | 防止非法设备接入系统,保障企业内网安全 |
2.4 设计原则与文档规范术语
此类术语指导系统部署与使用规范,帮助企业建立标准化操作流程:
| 术语分类 | 术语名称 | 核心作用 | 企业应用建议 |
|---|---|---|---|
| 设计原则术语 | 模块化设计 | 组件职责清晰,可独立开发维护 | 按业务模块拆分Agent,便于单人维护(适配企业人力现状) |
| 松耦合架构 | 组件间低依赖,可单独升级替换 | 升级“数据分析SKILL”时,不影响文件存储功能正常运行 | |
| 1:n Capability关系 | SKILL与能力多对多,细粒度管理 | 按需授权能力,避免权限过度开放 | |
| 复用Endpoint | 同一SKILL能力共享网络端点 | 简化网络配置,减少IT负责人维护工作量 | |
| 文档规范术语 | SKILL开发规范 | 指导开发符合标准的SKILL | 复用开源SKILL时,按规范微调,确保适配自身系统 |
| 部署指南 | 指导不同环境下的部署操作 | IT负责人按指南快速完成部署,无需专业运维支持 | |
| 安全规范 | 定义系统安全机制与最佳实践 | 对照规范配置密钥、权限,满足行业合规要求 |
三、实操场景示例:让术语落地(丰富多行业场景)
结合企业电商、财税、制造三大高频行业,细化业务场景的痛点解决逻辑、术语落地路径及角色协同细节,搭配突出核心组件的流程图形,助力快速复刻应用。
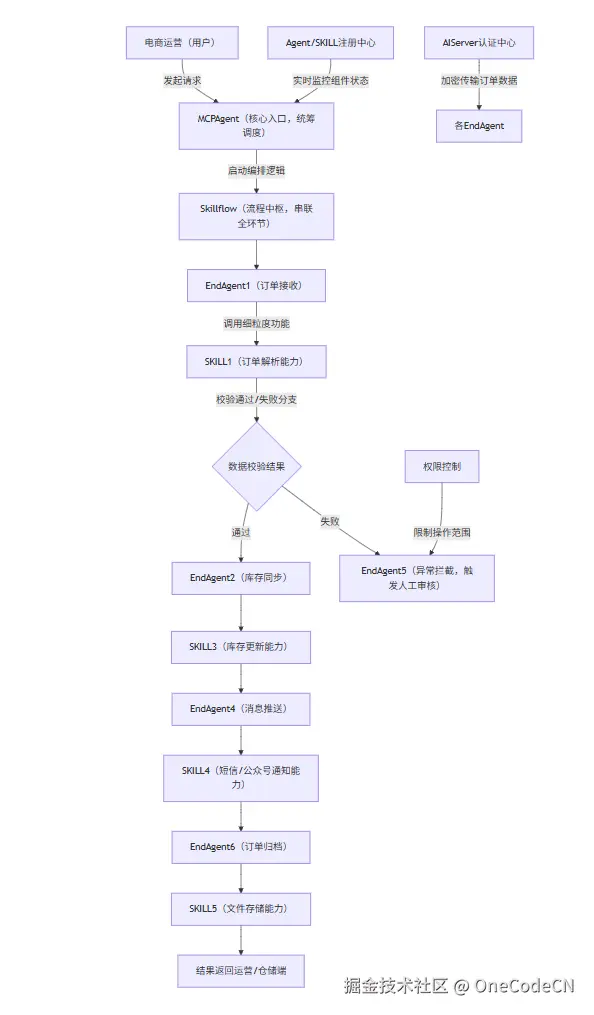
3.1 场景一:电商企业订单数据全流程自动化处理(核心场景)
场景需求
痛点:电商普遍存在订单量大、人工录入易出错、库存与订单不同步、客户通知滞后等问题,高峰时段易引发客诉。 需求:实现“订单接收(多渠道聚合)→数据校验→库存同步→异常拦截→客户通知→订单归档”全流程自动化,全程可监控、可追溯。
术语应用流程(图形突出核心组件,标注术语作用)
添加描述
添加描述
图形说明:标注为核心术语组件,虚线关联支撑类术语,清晰区分“业务执行链路”与“安全管控链路”,适配企业多角色协作视角。
角色协同与术语落地细节
| 角色 | 核心操作与痛点解决 | 高频术语及应用价值 |
|---|---|---|
| IT负责人 | 部署MCP/EndAgent,配置Endpoint与权限,监控组件运行状态,快速排查订单同步异常 | MCPAgent(统一入口)、权限控制(分级管控)、注册中心(故障定位) |
| 开发者 | 复用开源订单解析、消息推送SKILL,定义1:n Capability,按“订单类”归类CAT | SKILL(功能复用)、Capability(细粒度拆分)、CAT(分类管理) |
| 电商运营 | 通过MCPAgent启动Skillflow,查看订单处理进度,仅需干预异常订单,效率提升60%+ | Skillflow(流程一键执行)、EndAgent(专项任务落地) |
| 仓储人员 | 接收库存同步结果,按订单优先级备货,无需人工核对订单数据 | SKILL接口(数据同步)、加密通信(订单数据安全) |
3.2 场景二:财税公司发票自动化审核(合规场景)
场景需求
痛点:财税公司服务客户多、发票类型杂(增值税专票/普票、电子/纸质),人工审核耗时久、易漏查真伪、金额核算误差大,且客户敏感信息易泄露。 需求:实现“发票批量上传→格式识别→真伪校验→金额核算→合规审核→归档存储→客户回传”自动化,满足财税合规要求,保障数据安全。
术语应用流程(新增图形,突出合规与安全核心)
核心术语落地亮点
- 1:n Capability关系:“发票处理SKILL”包含“格式识别”“真伪校验”“金额核算”3个能力,分别对接不同EndAgent,可单独升级验真能力(适配税务政策更新),不影响整体流程。
- CAT分类价值:将3个能力归类为“财税合规类”,与“客户管理类”“文件存储类”能力隔离,仅授权财税师访问合规类能力,规避权限泄露风险。
- 安全术语落地:发票数据从上传到归档全程通过“加密通信”传输,Agent间通过“密钥交换”建立安全通道,“AIServer认证中心”验证客户与组件身份,完全满足财税数据安全合规要求。
- 版本管理适配:税务政策更新后,仅需升级“合规校验能力”版本,通过“版本管理”保留旧版,出现问题可快速回滚,不中断审核业务。
- 1:n Capability关系:“发票处理SKILL”包含“真伪校验”“金额核算”“格式识别”3个能力,分别对接不同EndAgent。
- CAT分类:将3个能力归类为“财税合规类”,与“客户管理类”能力区分,便于权限管控。
- 加密通信:发票数据传输全程加密,通过认证中心完成Agent间密钥交换,保障客户敏感信息安全。
3.3 场景三:制造业生产数据实时采集与异常告警(运维场景)
场景需求
痛点:制造企业生产设备分散、数据采集不及时、异常故障发现滞后,导致产能损耗、产品合格率下降,且缺乏专业运维团队。 需求:实现“设备数据实时采集→数据清洗→异常检测→多级告警→数据归档→可视化展示”轻量化运维,适配车间复杂网络环境,无需专业运维支持。
流程图形(优化布局,突出实时性与轻量化)
术语落地适配要点
- RouteAgent适配:车间设备分散、网络信号不稳定,通过RouteAgent搭建通信桥梁,保障EndAgent与MCPAgent间数据传输不中断,适配企业车间网络现状。 2. 轻量化部署:数据采集EndAgent边缘部署在车间服务器,无需上传全量原始数据,降低网络带宽压力,SKILL复用开源异常检测模块,减少开发成本。 3. MCP Mesh预留:业务扩张后,可通过MCP Mesh实现多车间Agent组网,统一管控,无需重构系统,适配企业产能增长需求。
四、关键安全流程与图形优化(确保正确显示)
企业数据安全意识薄弱,以下核心安全流程通过优化图形、简化步骤,助力快速落地安全管控。
4.1 A2A(Agent to Agent)密钥交换流程
保障Agent间通信安全,图形优化后更清晰展示双向认证逻辑:
4.2 A2C(Agent to Cloud)安全认证流程
适配
企业云服务使用场景,确保Agent与云端数据交互安全:
4.3 密钥管理最佳实践(企业适配版)
- 分层存储:根密钥由IT负责人专人保管,设备密钥存储于加密U盘,会话密钥自动生成并定期销毁。
- 定期轮换:会话密钥每小时自动更换,设备密钥每季度手动轮换,无需复杂运维操作。
- 审计留痕:记录所有密钥交换、使用日志,便于出现安全问题时追溯。
五、术语使用与落地建议
针对企业团队特点,给出以下实操建议,确保术语体系落地见效:
- 统一认知:将本文档作为内部培训材料,让企业主、IT负责人、员工统一术语表述,避免沟通成本。
- 轻量化应用:无需追求全量术语覆盖,优先落地核心概念术语(MCPAgent、SKILL、Skillflow),再逐步扩展。
- 图形辅助:将术语关联图、流程图画在内部手册中,非技术人员也能快速理解。
SuperAgent的核心价值在于“轻量化适配企业需求”,掌握这套术语体系,能让企业在数字化转型中少走弯路,用最低成本实现业务自动化与系统集成。