04计算机网络

31 阅读4分钟

image.png

概述

硬件、软件、协议-协议是通信双方都必须遵守的约定

俩模型OSI TCP/IP

OSI:物-链-网-输-会-示-用

image.png

image.png

image.png

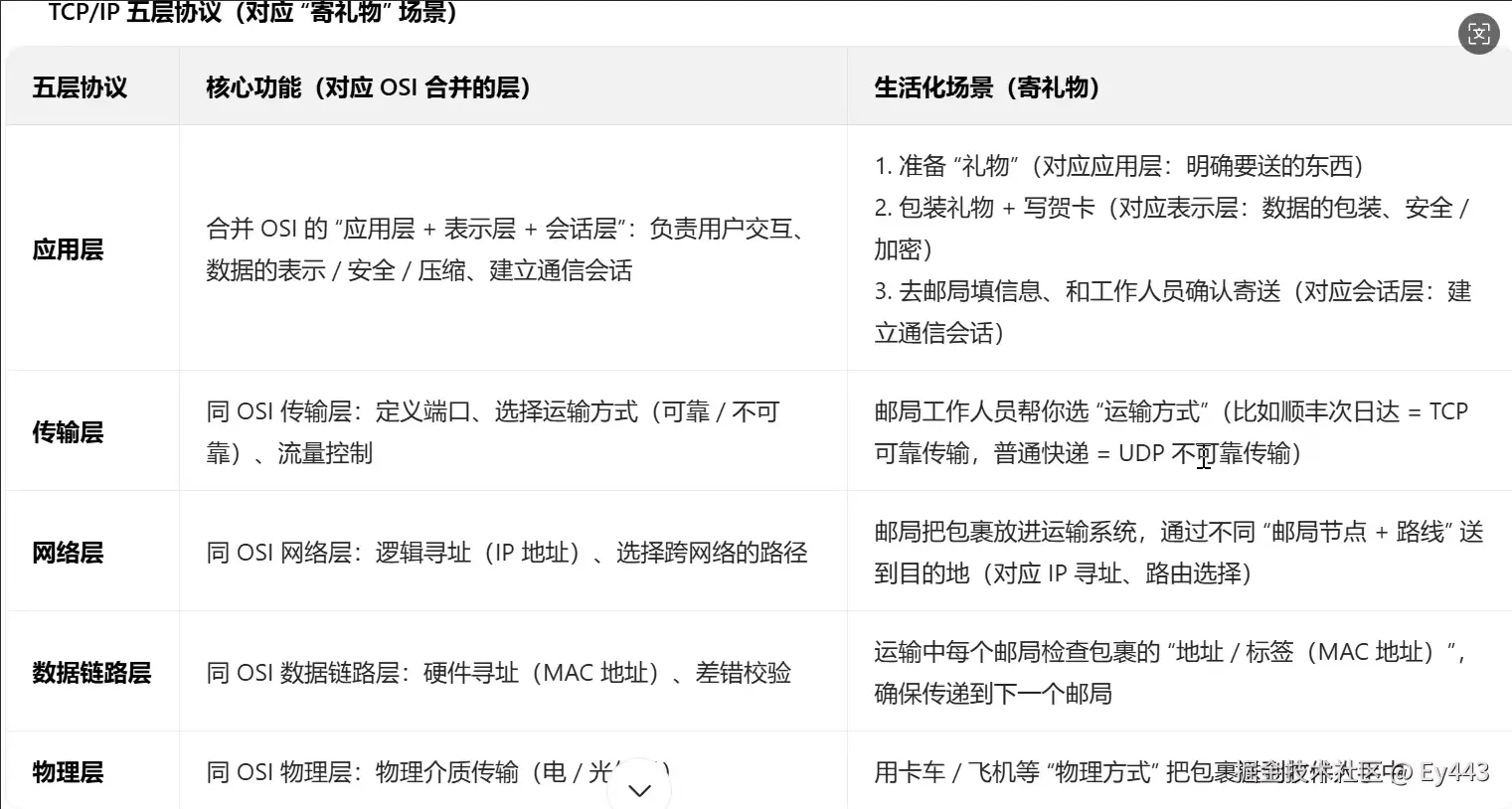
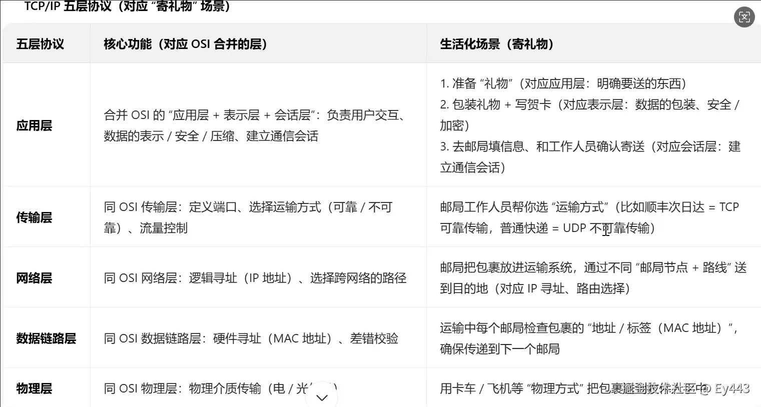
学五层

物-联-网-输-用(会话,表示含)

image.png

物理地址(mac地址)工作在数据链路层,出厂已经定好,网络设备唯一标识符

image.png

常见协议以及设备

image.png http:传输超文本数据的应用层协议;80端口

telnet远程登陆协议

ftp:上传文件协议,传输文件的协议20.21

dns:域名解析协议 域名-ip

ip:不同设备之间的唯一标识

icmp:通信错误报告诊断

arpip地址解析为mac地址

TCP

面向连接;可靠的;三次握手四次挥手 tcp头部能校验矫正错误

image.png

UDP

用户数据报,无连接不可靠

image.png

交换机和路由器

交换机:**同一个局域网 **按照通信两端传输信息的需要,用人工或者设备自动完成的方法,把要传输的信息送到符合要求的相应路由上的技术统称,【同一个局域网通过MAC地址通信】

工作方式:数据包转发(mac地址-源→目标),MAC地址学习,高速数据传输

image.png 路由器:通过ip地址通信,不同局域网,不同网段范围之间的数据传输

工作方式:数据包转发,路由决策,网络安全

image.png http为什么应用在应用层:面向用户的应用层

网络分类

局域网(WLAM):局限于较小的地理范围内-学校家庭

城域网(MAN):覆盖城市

广域网(WAN):多个城市国家地区甚至覆盖全球

image.png

ip

作用:标识节点和链路(唯一);寻址和转发-确定节点所在的网络位置,ip路由器选择最佳路径将ip包转发到目的节点

ip地址ipv4:由32位二进制组成:点分十进制 ip:网络号(包括子网号)和主机号

A\B\C\D\E五类

image.png

image.png

image.png

公网地址

互联网注册机构进行分配的,Internet上通信

私有地址

局域网管理员分配,不能在Internet上通信,局域网内部具有唯一性

端口

对应相同计算机下提供的这些不同的服务;知名端口号:0-1023;动态端口程序运行释放端口号

VPN 虚拟专用网络

依靠ISP或其他NSP在公用网络基础设施上构建的安全数据通信网络;用户不需有物理线路,使用公共网络资源建立自己的私有网络;只有经过授权过的用户才可以使用

DNS domain name system域名转化为ip地址

CDN content delivery networl

传输速度稳定,内容分发网络协议

URL网址

image.png image.png

网络工具

预备名解

代理网络代理,允许客户端通过这个服务与服务器进行连接

屏幕截图 2025-12-26 182118.png 浏览器到服务器是b/s

http协议

从web服务器传输超文本标记语言(html)到本地浏览器的超文本传输协议

前端语言html<>

建立连接:客户端与服务器间建立连接 发送请求:客户端向服务器发送请求,包含要访问的资源 处理请求:服务器收到请求后,根据请求信息找相应的资源,执行相应处理 发送相应:处理结果封装在相应中,发送至客户端 关闭连接:完成请求-响应周期后,关闭连接

http方法

get:请求从服务器获取指定资源-常用于访问页面,有不安全因素,长度有限

url:请求服务器接收并处理请求体中的数据-常用于表单提交;登录b站;长度不限

put:请求服务器存储一个资源:并用请求体中的内容替换目标资源的所有内容

delete:请求服务器删除指定的资源

head:与get相似 但不获取资源的内容,只获取响应头信息

image.png 状态码200正常求取成功

https协议 超文本传输安全协议

wireshark