市面上哪一款加密软件最适合源代码开发里的代码防泄密

176 阅读6分钟

在源代码开发领域,核心代码的安全防护直接关系企业技术壁垒与市场竞争力。但传统防泄密方案往往陷入 “安全与效率对立”“成本与适配冲突” 的困境,而 深信达SDC 沙箱凭借底层技术创新与场景化设计,成为真正适配源代码开发需求的防护产品。

今天通过多维度产品对比分析,和大家探讨一下为什么深信达的SDC沙箱才是最适合源代码开发的产品。

image.png

深信达SDC沙箱架构图

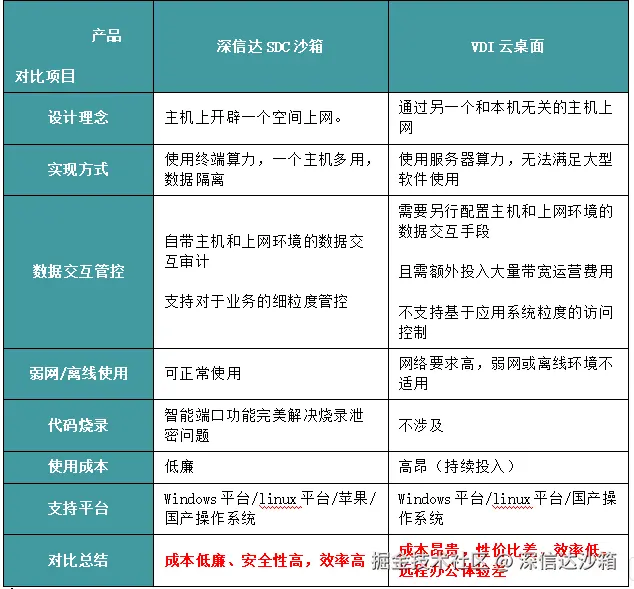
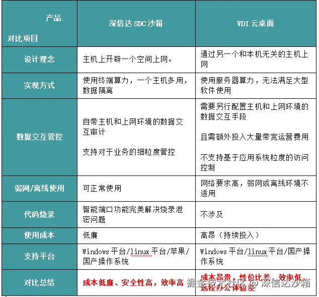
一、双机隔离VS深信达SDC沙箱

传统双机隔离方案通过 “一台开发、一台查资料” 的物理分离实现防护,不仅需要额外采购终端设备,大幅增加硬件投入成本,还让研发人员在两台设备间频繁切换文件、切换操作场景,严重割裂办公流程,导致开发效率大幅下降,更无法满足远程办公、居家开发的灵活需求。深信达SDC 沙箱彻底打破这一局限,仅需一台电脑即可实现 “开发 + 查资料” 双重需求:通过隔离上网模块构建独立安全的上网空间,研发人员可在同一终端内同步完成代码开发与网络资料查询,两个场景物理隔离、数据无法互通,既杜绝了查资料过程中可能引发的泄密风险,又省去了设备切换的繁琐,大幅提升办公效率,同时省去额外硬件采购成本,实现 “一台终端 = 安全开发 + 高效办公”。

二、云桌面VS深信达SDC沙箱

云桌面方案虽能实现本地无数据存储,但建设阶段需部署高配置服务器集群,扩容与长期维护也需持续投入高额成本,对企业资金压力较大;且其完全依赖网络带宽,弱网或离线环境下几乎无法开展开发工作,严重影响研发连续性。更关键的是,云桌面系统性能有限,难以支撑大型开发软件的编译、调试,外设连接兼容性,无法满足嵌入式开发中的端口烧录等核心需求,访问权限管控粗放也易引发安全漏洞。深信达SDC 沙箱完全依托本地终端算力,无需额外投入服务器资源,硬件成本仅为云桌面的十分之一;离线状态下仍能保持加密防护生效,超期未联网则自动锁定涉密数据,不影响出差、居家等离线开发场景。内核级优化让性能损耗控制在 3%-6% 以内,可流畅运行各类大型开发工具,兼容 U 口、网口等外设与嵌入式烧录工具,精细化权限管控还能适配不同岗位研发人员的访问需求。 |

  image.png

三、DLP VS 深信达SDC沙箱

DLP 方案常因过度防护引发困扰,无法有效区分个人与企业数据,管控粒度难以平衡 —— 过粗则防护失效,过细则频繁误报,不仅干扰正常开发进度,还易引发研发人员抵触情绪。同时,其不支持第三方供应商人员使用,无法满足研发协作需求,也无法针对用户权限精准管控,远程访问场景下更是防护断层。深信达SDC 沙箱采用 “环境加密 + 细粒度权限” 设计,仅对企业涉密源代码及相关数据进行防护,不干涉个人文件操作,从根源上避免过度防护;通过多安全域划分与角色授权,实现用户权限精准管控,不同岗位研发人员仅能访问对应权限的数据。针对第三方外包人员,可通过隔离沙箱实现 “只进不出”,外包人员工作进入沙箱,离开退出沙箱,所有机密数据锁在沙箱内无法带走。外包项目结束后可卸载删除沙箱,也可远程擦除沙箱数据避免泄密。

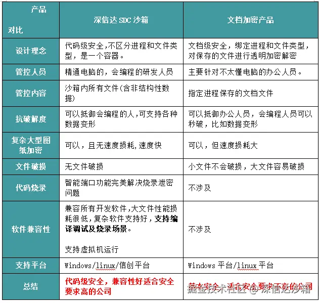
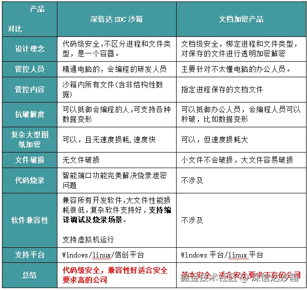
四、文件加密VS深信达SDC沙箱

文件透明加密作为应用层加密方案,存在诸多致命缺陷:加密逻辑依赖文件格式与进程绑定,易出现误加密、乱码、文件损坏等问题,尤其批量处理大型代码文件或遭遇断电、系统崩溃时,极易产生 “半密钥文件”,导致核心代码丢失;对主机资源占用大,编译、调试过程中频繁出现卡顿,严重影响开发效率;文件共享能力弱,不支持第三方人员协作场景,且系统兼容性局限于 Windows 平台,无法适配研发场景的多系统需求。深信达SDC 沙箱采用内核级全磁盘加密,加密过程独立于文件读写操作,彻底杜绝文件损坏风险,性能损耗极低,支持所有文件格式与 Windows、Linux、统信麒麟等多系统环境。文件共享时通过加密导入导出功能保障安全,第三方人员可在隔离沙箱内协作,完美适配研发场景的复杂需求。

除此之外,SDC 沙箱的代码级安全防护可阻断控制台重定向、管道传输等 30 余种数据变形技术型泄密手段,即便是精通计算机的研发人员也无法绕过;国内唯一的智能端口技术,通过 “设备准入 - 文件过滤 - 数据备份” 三层防护,解决嵌入式开发中源文件烧录的泄密难题;与 SVN、GIT 等研发工具无缝集成,不改变原有开发流程,运维成本极低。

  image.png

深信达在源代码防泄密领域已深耕近 20 年,服务足迹遍布各行各业,拥有大疆、华为、迈瑞、莱克、宇通客车、海能达、迈普通信、国泰君安等众多行业标杆客户。SDC 沙箱从成本、效率、安全、适配四大维度,全面超越传统防泄密方案,既解决了双机隔离、云桌面的高成本与低效率问题,又弥补了 DLP、文件透明加密的管控缺陷与场景局限,真正实现 “安全不打折、效率不降低、成本不增加”,成为源代码开发场景防泄密的最优选择。

image.png