在信息过载的时代,如何高效学习?答案是:从一个精心维护的“Awesome列表”开始

71 阅读11分钟

Awesome Data Science 深度技术解读:一个社区驱动的数据科学资源图谱工程

1. 整体介绍

1.1 项目概要

  • 项目地址github.com/academic/aw…
  • 项目性质:这是一个开源、社区维护的 “Awesome”系列 资源列表,专注于数据科学领域。其核心产出是高质量的 README.md 文档,而非可执行软件。
  • 生态指标:截至分析时,该项目在GitHub上拥有超过 23,000个 Star5,000多个 Fork。这些指标反映了其在全球数据科学学习者和从业者中的广泛认可度和影响力,是其内容质量和实用性的间接证明。

1.2 核心功能与价值主张

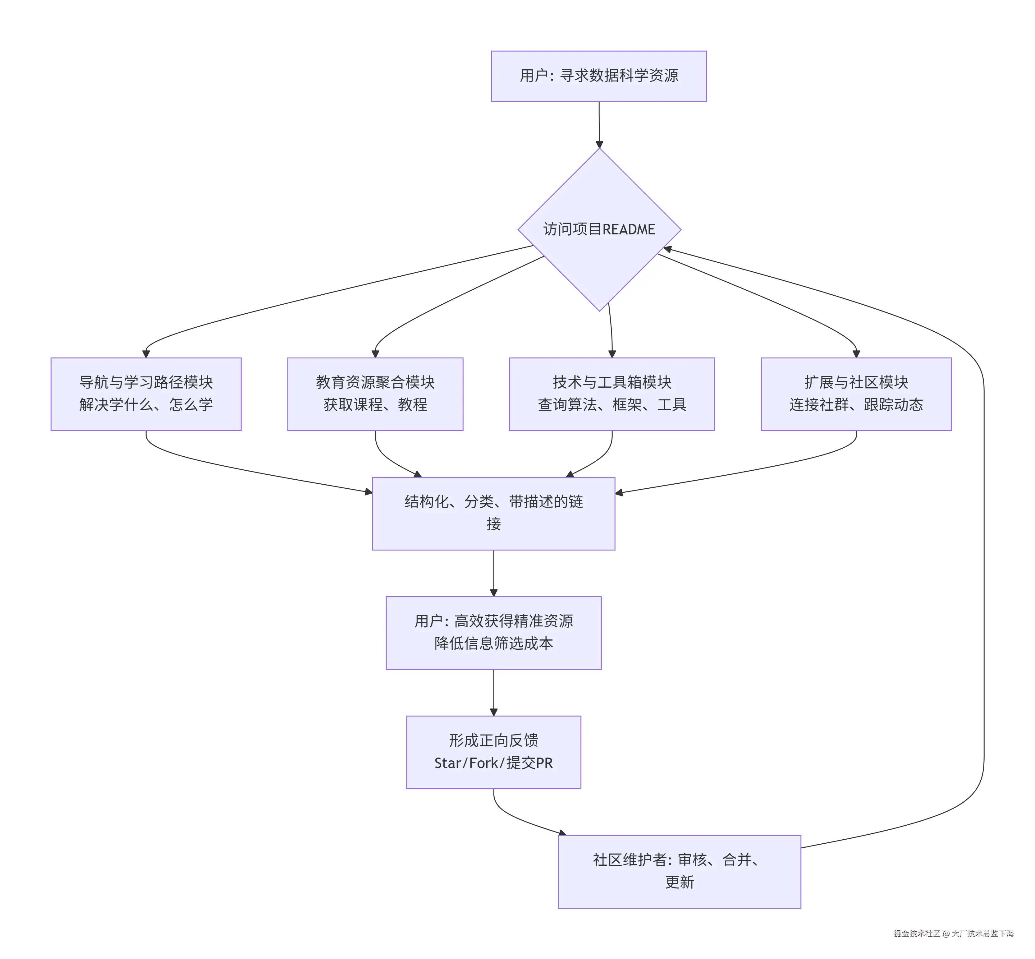
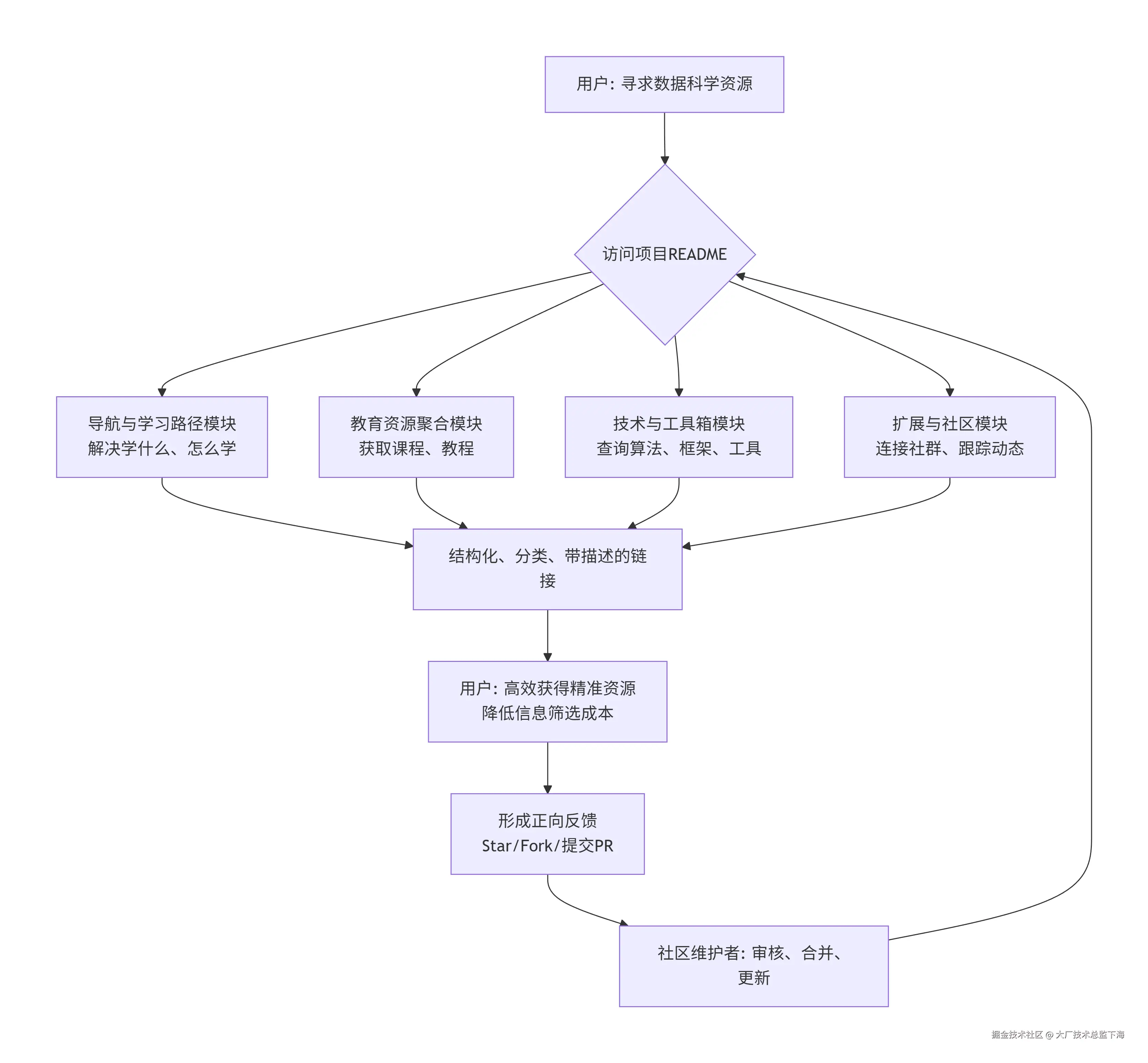
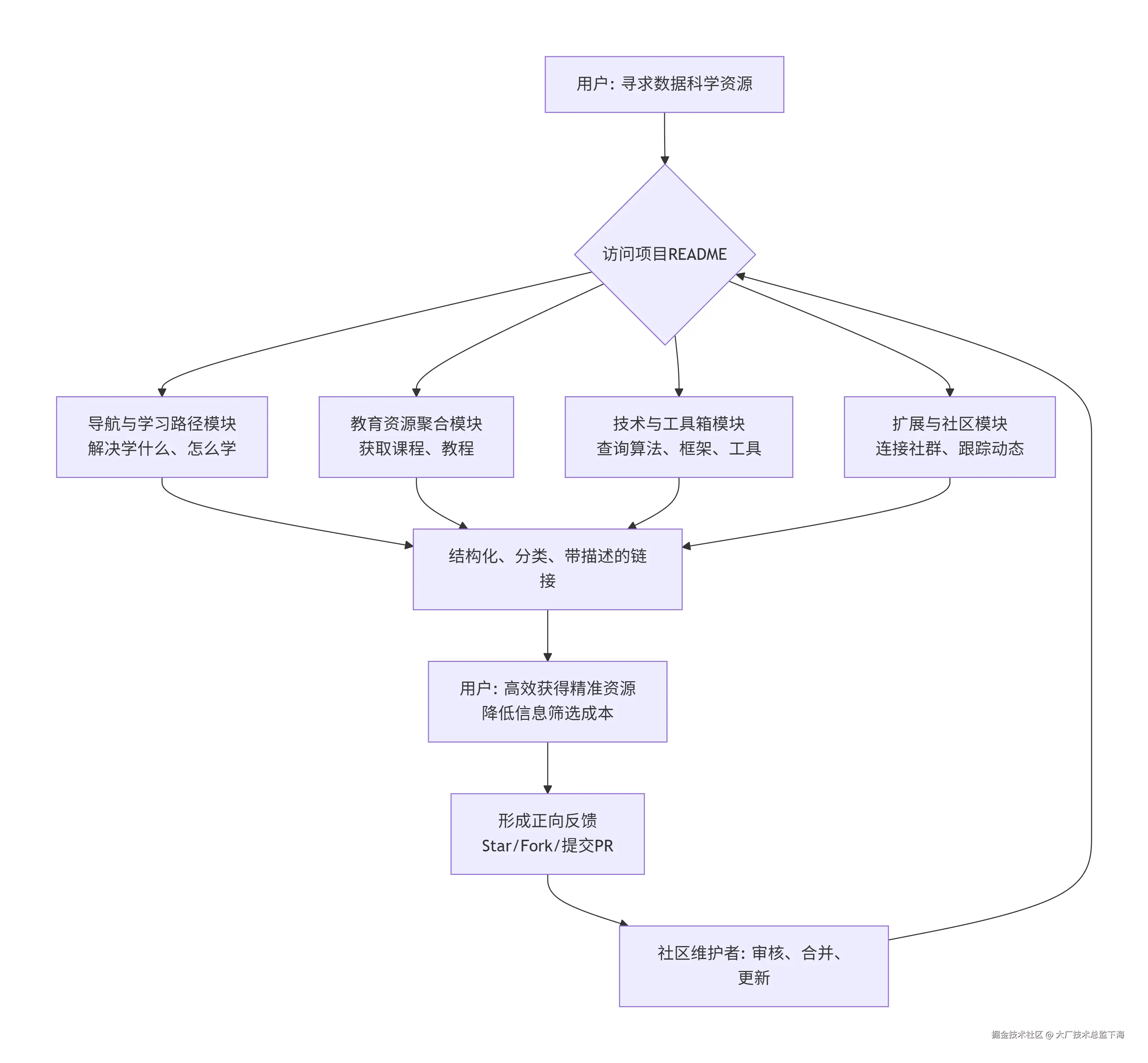
项目本身没有图形界面,其核心“产品”就是结构化的Markdown文档。下图抽象地展示了用户(学习者/从业者)如何与该项目交互并获取价值:

deepseek_mermaid_20260115_9771e6.png 通过这种设计,项目实现了从海量、无序、碎片化的互联网信息结构化、可信、易检索的知识目录的转换。

1.3 面临的问题与目标场景

该项目精准地解决了信息过载时代的几个核心痛点:

  1. 信息筛选成本高:初学者面对搜索引擎中海量的、质量参差不齐的教程、工具推荐,难以甄别和入门。
  2. 学习路径不清晰:数据科学涵盖统计学、编程、机器学习、领域知识等多方面,自学路径模糊。
  3. 技术生态跟踪困难:新的框架、工具、库和最佳实践不断涌现,从业者难以持续跟进。
  4. 优质资源分散:顶尖的课程(如斯坦福CS229)、经典的论文、实用的博客分散在各个平台。

对应人群:数据科学初学者、跨领域转型者、寻求工具选型或知识查漏补缺的从业者、教育者及技术布道师。 对应场景:规划学习路径、寻找特定工具或算法库、发现新的研究动态、为团队建立内部知识库参考。

1.4 解决方案与新旧对比

  • 传统解决方式
    • 依赖通用搜索引擎,关键词匹配,结果相关性和权威性无法保证。
    • 在知乎、Reddit等社区提问,答案依赖个人经验,难以系统化、结构化。
    • 关注数个碎片化的博客或订阅,信息覆盖面有限。
  • Awesome 列表新方式
    • 聚合与筛选:社区众包模式进行资源收集,并通过社区共识(如Star数、PR审核)进行质量初筛。
    • 结构化组织:采用逻辑清晰的目录树(Category -> Subcategory -> Item)组织信息,符合认知习惯。
    • 持续更新:依托GitHub的协作机制,可实现资源的动态增删改,比静态书签或文档更具生命力。
    • 可追溯与可贡献:所有变更通过Git历史记录,用户发现问题或新资源可直接通过Pull Request贡献。

1.5 商业价值预估

作为开源项目,其直接商业价值为零。但其产生的间接经济价值可通过“节约的成本”进行估算。

  • 成本估算逻辑

    1. 内容生产成本:要雇佣一个资深数据科学家团队(假设3人),花费至少3-6个月时间,进行系统性调研、分类、测试和撰写,才能产出同等广度与深度的指南。按人均月成本5万元计算,初始内容成本约为 45万至90万元人民币
    2. 维护成本:信息持续更新,需要专人(至少0.5个全职岗位)长期维护,年维护成本约 30万元人民币
  • 效益估算逻辑

    1. 覆盖用户规模:以23万Star为基准,假设其中10%为深度用户,即2.3万人。
    2. 时间节约价值:为每个深度用户平均节省信息搜索与筛选时间100小时。按数据科学家平均时薪200元人民币计算。
    3. 总效益23,000人 * 10% * 100小时 * 200元/小时 = 46,000,000元人民币

结论:该项目通过社区协作,以近乎零的边际成本,创造了可能覆盖数千万元人民币规模的时间节约价值。其商业逻辑在于极大降低了整个行业的知识获取门槛和摩擦成本,是一种高效的“数字公共产品”。

2. 详细功能拆解(产品+技术视角)

该项目的“功能”本质上是其信息架构(Information Architecture)的设计。我们可以将其视为一个只读的、静态生成的、基于文本的推荐系统

功能模块产品视角 (解决什么用户问题)技术视角 (如何实现与组织)
1. 导航与学习路径定义领域,消除歧义;提供起点,减少迷茫。定义聚合:通过引用权威来源(微软、维基百科)建立共识。决策树引导:“Python or R?” 提供了技术选型的简单决策逻辑。
2. 教育资源聚合提供系统化、分层次的学习材料。分类与标签系统:按资源类型(课程、教程、学位)和付费模式(免费/付费)进行多维分类。链接+描述:每个条目是超链接和一句话摘要的组合体,是核心数据单元。
3. 数据科学技术与工具箱作为工作参考手册,支持工具选型和算法回顾。领域本体构建:它定义了数据科学工具的本体论(Ontology),如“算法 -> 监督学习 -> 回归 -> 线性回归”。生态映射:清晰地展示了以TensorFlow/PyTorch为核心的深度学习框架生态圈及上下游工具。
4. 扩展资源与社区帮助用户融入社区,保持知识前沿性。多渠道链接聚合:将线上(博客、Twitter)和线下(会议)资源统一索引。社区发现引擎:列出了关键的Slack、Telegram群组,作为社区接入点。
5. 趣味与实用资源提升学习体验,提供实践“弹药”。非结构化数据引入:数据集、漫画等信息形式多样,补充了纯文本和教程的不足。
6. 资源索引与衍生扩展边界,形成网络效应。图网络构建:通过“Other Awesome Lists”将自身节点连接到其他领域的Awesome图谱中,形成庞大的知识资源网络。

3. 技术难点挖掘

尽管表现形式简单,但维护一个高质量的Awesome列表存在以下工程和协作难点:

  1. 信息架构的可持续性:随着领域发展,分类体系可能过时或产生歧义(例如,“深度学习”是否应从“机器学习”中独立成章?)。如何设计一个既能包容现状又有扩展性的架构?
  2. 内容质量控制的自动化程度低:链接失效(Link Rot)是致命问题。目前主要依赖人工检查和PR报告,缺乏自动化的定期死链检测和提醒机制。
  3. 社区贡献的规范化:如何设计贡献指南(CONTRIBUTING.md),使来自不同背景的贡献者提交的条目格式统一、描述客观?这需要清晰的模板和严格的审核。
  4. 避免主观性与保持中立:如何避免列表成为维护者个人喜好的宣传栏?这需要通过引用流行度(GitHub Star)、权威性(官方文档)等相对客观的标准来平衡。
  5. 维护疲劳:随着列表增长,维护者审核PR、更新分类的负担线性增加,可能导致项目活跃度下降。

4. 详细设计图

4.1 核心元架构图

本项目可抽象为一个资源收集、分类、呈现和更新的管道在这里插入图片描述

4.2 核心“数据模型”类图(概念层面)

虽然项目由纯文本构成,但其内在结构可以概念化为以下“类”: 在这里插入图片描述

  • AwesomeList:代表整个项目。
  • Category:代表如“深度学习框架”、“免费课程”等分类节点,支持嵌套,形成树状结构。
  • ResourceItem:代表一个具体的资源条目,是最小的数据单元。

4.3 核心函数/流程拆解:资源提交与审核流程

这是一个贯穿用户和维护者的核心协作流程。

sequenceDiagram
    participant U as 用户/贡献者
    participant G as GitHub (Fork/PR)
    participant CI as 自动化检查 (如 GitHub Actions)
    participant M as 维护者

    U->>G: 1. Fork 仓库
    U->>G: 2. 在本地分支编辑README
    U->>G: 3. 提交 Pull Request
    G->>CI: 4. 触发自动化检查(如有)
    CI-->>G: 5. 报告检查结果(如Markdown格式)
    G->>M: 6. 通知维护者有新PR
    M->>G: 7. 审阅PR变更
    alt 内容符合规范
        M->>G: 8. 批准并合并 (Merge)
        G-->>U: 9. 通知贡献者已合并
    else 需要修改
        M->>G: 8. 提出修改意见 (Comment)
        U->>G: 9. 根据意见修改并推送
        G->>M: 10. 再次通知
        M->>G: 11. 再次审阅并合并
    end

5. 核心“代码”解析

由于项目主体是Markdown,这里解析其组织“语法”潜在的自动化辅助脚本

5.1 核心“数据结构”示例(Markdown片段)

这是项目中最常见的、重复的数据单元模式。

## 深度学习框架

### PyTorch
*   [PyTorch](https://pytorch.org/) - 一个由Facebook开源的,基于Torch的深度学习框架,提供强大的GPU加速张量计算和动态神经网络。
*   [TorchVision](https://github.com/pytorch/vision) - PyTorch的视觉库,提供数据集、模型架构和图像转换工具。
*   [PyTorch Lightning](https://www.pytorchlightning.ai/) - 一个轻量级的PyTorch封装,旨在将研究代码与工程代码分离,实现更高的可复用性和整洁性。

### TensorFlow
*   [TensorFlow](https://www.tensorflow.org/) - 由Google Brain团队开发的开源符号式数学库,用于机器学习和深度神经网络研究。
*   [TensorBoard](https://www.tensorflow.org/tensorboard) - TensorFlow的可视化工具包,用于监控训练过程、展示计算图等。

技术解读

  1. 层级化标题 (##, ###): 定义了分类的层级关系,构成了知识树的骨架。
  2. 列表项 (*): 每个列表项是一个 ResourceItem
  3. 超链接与描述[资源名称](URL) - 描述。描述遵循“是什么-谁开发-核心特点”的隐含模板,保证了信息的一致性。

5.2 潜在的自动化脚本示例(伪代码)

为了应对“技术难点”中提到的链接失效问题,一个理想的维护工具脚本可能如下:

# link_checker.py (伪代码)
import requests
import markdown
from bs4 import BeautifulSoup
import time

def extract_links_from_readme(file_path):
    """解析 README.md,提取所有超链接"""
    with open(file_path, 'r', encoding='utf-8') as f:
        md_content = f.read()
    html = markdown.markdown(md_content)
    soup = BeautifulSoup(html, 'html.parser')
    links = [a['href'] for a in soup.find_all('a', href=True)]
    return links

def check_link_availability(url, timeout=5):
    """检查单个链接的可访问性"""
    try:
        response = requests.head(url, timeout=timeout, allow_redirects=True)
        return response.status_code == 200
    except requests.RequestException:
        return False

def main():
    readme_path = "./README.md"
    all_links = extract_links_from_readme(readme_path)
    broken_links = []
    
    print(f"开始检查 {len(all_links)} 个链接...")
    for link in all_links:
        if not check_link_availability(link):
            broken_links.append(link)
        time.sleep(0.1)  # 礼貌延迟,避免对目标服务器造成压力
    
    if broken_links:
        print("发现失效链接:")
        for bl in broken_links:
            print(f"  - {bl}")
        # 此处可以集成到CI/CD,如GitHub Actions,在PR时自动评论或阻止合并
    else:
        print("所有链接状态正常。")

if __name__ == "__main__":
    main()

技术解读

  1. 该脚本展示了如何将内容维护问题转化为工程问题
  2. 通过解析Markdown语法树提取链接,进行HTTP状态码检查。
  3. 可以集成到GitHub Actions中,实现自动化质量门禁,在PR时自动运行,为维护者提供决策支持。

同类技术方案对比

方案优点缺点适用场景
Awesome Lists (如本项目)社区驱动,覆盖面广,更新及时,结构清晰,完全免费。质量控制依赖人工,深度有限(仅索引,不生产内容)。广泛探索、入门指南、工具发现、建立知识地图。
官方文档与教程最权威、最准确、通常有深度教程和API详解。视角单一,缺乏横向对比,可能缺乏初学者友好度。深度学习特定框架/工具的细节使用和问题排查。
商业在线学习平台 (Coursera, Udacity)学习路径系统化,有视频、练习、社区和证书。成本高,课程更新可能较慢,内容广度受平台限制。希望获得结构化认证学习的个人或企业培训。
专业博客/技术媒体内容有深度,紧跟前沿,包含实践心得。碎片化,质量方差大,需要长期订阅和筛选。跟踪技术趋势、学习特定领域的实践经验。
知识库/维基 (如公司内部Confluence)高度定制化,与团队具体业务和技术栈结合紧密。封闭,建设和维护成本高,依赖内部专家贡献。企业内部技术沉淀、新员工入职培训。

总结awesome-datascience 并非要取代上述任何方案,而是作为它们的 “总目录”和“流量分配器” 存在。它降低了用户接触优质内容的初始摩擦,是开源知识共享文化在数据科学领域的典范实践。其成功证明了:良好的信息架构和开放的社区协作,本身就是一个极具价值的技术产品。