利用AI大模型做一个用户画像分析工具

153 阅读7分钟

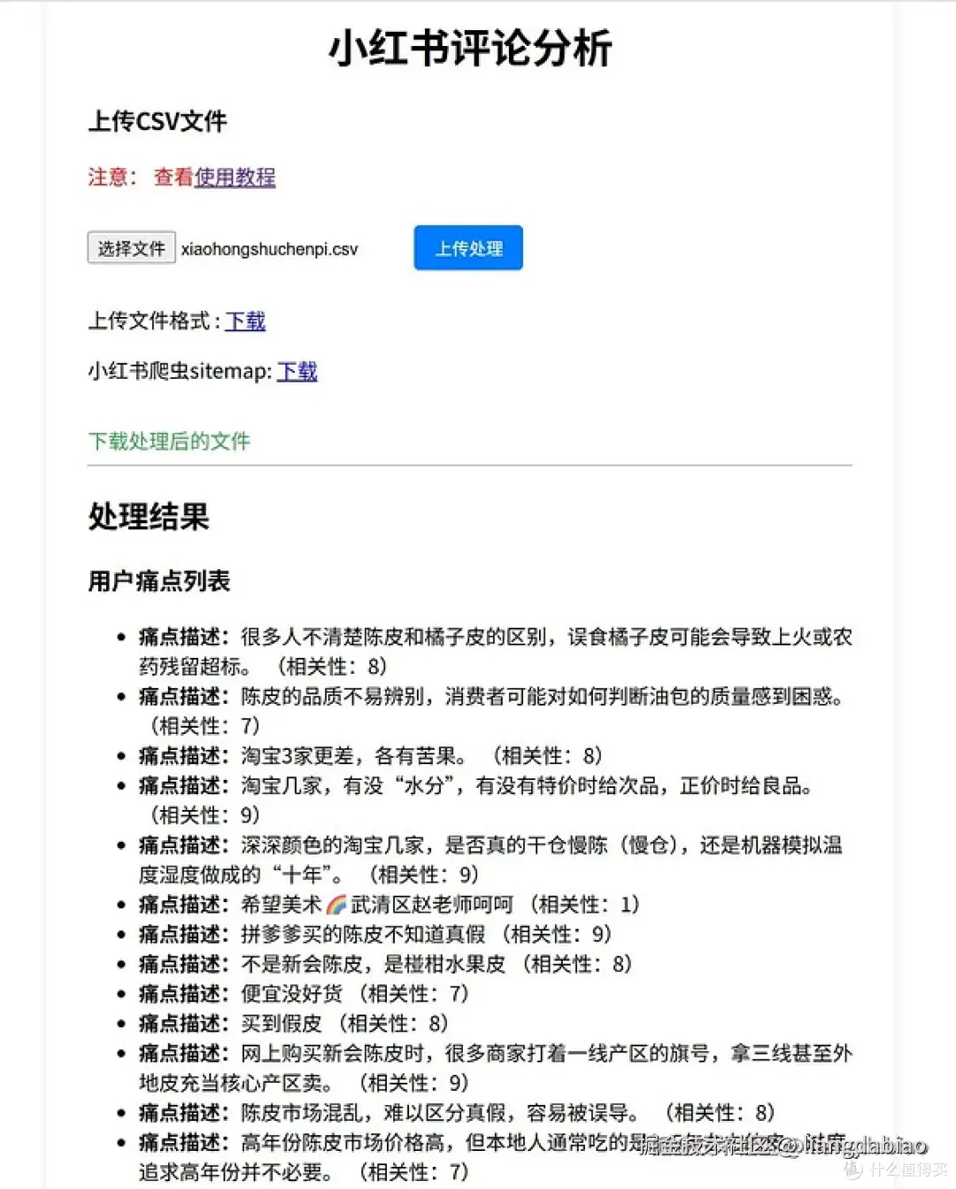
这是一个针对小红书帖子评论进行AI大模型分析的项目。利用AI对评论进行多维度的数据分析。操作流程为:用户利用easy scraper浏览器插件爬取小红书帖子评论,然后直接上传csv文件到系统,系统进行评论分析,然后提供下载链接,下载更新的带有评论分析的csv文件,得到AI分析的用户画像。
运行中:

利用AI大模型做一个用户画像分析工具

每一个review 标签分析得到的json:

{
“人群场景”: {
“用户需求与痛点-使用场景”: [
“汽车爱好者”,
“儿童玩乐”,
“成人收藏”,
“节日礼物”
],
“用户需求与痛点-购买动机”: [
“价格优势”,
“设计喜欢”,
“替代乐高”
]
},
“功能价值”: {
“产品反馈-产品优点”: [
“零件齐全”,
“组装容易”,
“设计精美”,
“功能多样”,
“细节丰富”
],
“产品反馈-产品缺点”: [
“零件缺失”,
“零件松动”,
“组装困难”,
“指示不明”,
“零件变形”,
“零件质量差”
],
“产品反馈-用户期望建议”: [
“优化指示”,
“提升质量”,
“改进包装”
],
“产品反馈-设计与外观”: [
“整体造型”,
“内部细节”,
“颜色搭配”
]
},
“保障价值”: {
“服务评价-物流配送”: [
“配送速度”
],
“服务评价-售后服务”: [
“补发零件”,
“退款处理”
],
“服务评价-售前服务”: [
“信息咨询”
]
},
“体验价值”: {
“品牌形象与口碑-推荐意愿原因分析”: [
“性价比高”,
“组装乐趣”
],
“品牌形象与口碑-是否愿意推荐给他人”: [
“是”,
“否”
],
“品牌形象与口碑-品牌印象”: [
“质量一般”,
“价格实惠”
],
“感官感受”: [
“外观美感”,
“零件质感”
],
“价格感知”: [
“价格合理”,
“价格昂贵”
]
}
}

评论 分析界面:

利用AI大模型做一个用户画像分析工具

可视化统计分析:

利用AI大模型做一个用户画像分析工具

用户画像分析:

根据这些商品评论内容,可以推测出以下几个典型用户画像。每个画像都基于用户行为、需求、购买动机等信息,做出了分析:

用户画像 1: 陈皮爱好者 - 李女士, 32岁,广东中山,家庭主妇

  • 性别年龄估计:女性,32岁
  • 需求关键词:寻找正宗新会陈皮、品质保证、鉴别真假
  • 购买动机:李女士关注陈皮的正宗与品质,对市面上真假参半的产品尤为敏感。她希望购买到的陈皮能够带来实际的健康益处,并且对价格和来源有明确要求。
  • 情绪语气判断:在评论中表现出谨慎且认真的态度,尤其关注商品的真实性和来源。
  • 用户画像标签:注重健康、喜欢传统食品、购买时重视品牌与来源。

用户画像 2: 慢品生活者 - 张先生, 45岁,上海,企业中层管理

  • 性别年龄估计:男性,45岁
  • 需求关键词:高品质陈皮、健康养生、深度了解产品
  • 购买动机:张先生购买陈皮主要出于健康目的,喜欢通过了解陈皮的历史、储存方法和产地,确保自己购买的是高质量的产品。他注重慢生活和传统的养生方法。
  • 情绪语气判断:评论中显得耐心且富有思考,喜欢对比不同来源的陈皮,偶尔提出对陈皮品种和仓储环境的疑问。
  • 用户画像标签:注重养生、喜欢品味慢生活、对传统工艺有浓厚兴趣。

用户画像 3: 新会陈皮新手 - 王女士, 28岁,广州,白领

  • 性别年龄估计:女性,28岁
  • 需求关键词:新会陈皮、新品尝试、了解陈皮功效
  • 购买动机:王女士最近开始关注陈皮,尤其是来自新会的正宗陈皮,购买时希望了解产品的真实情况及其健康功效。她也会对比不同平台的评论和商品描述来做决策。
  • 情绪语气判断:评论中透露出对陈皮的好奇和试探,尝试了解更多信息,询问他人意见时带有轻松与求知欲。
  • 用户画像标签:年轻白领、健康关注者、愿意尝试新产品。

用户画像 4: 资深购买者 - 陈先生, 50岁,珠海,商人

  • 性别年龄估计:男性,50岁
  • 需求关键词:高性价比陈皮、长期购买、品牌选择
  • 购买动机:陈先生拥有丰富的陈皮购买经验,他更注重产品的性价比和长期使用效果。他已经通过朋友和评论了解陈皮的优劣,主要购买用于日常养生。
  • 情绪语气判断:评论中表现出更多的理性和经验分享,关注产品的性价比、外观和实际效果。
  • 用户画像标签:资深消费者、注重实用、价格敏感、健康养生。

用户画像 5: 实用主义者 - 刘女士, 38岁,武汉,医生

  • 性别年龄估计:女性,38岁
  • 需求关键词:实用陈皮、品质与功效、简单直接
  • 购买动机:刘女士作为医生,她更加注重购买具有实际功效的陈皮,特别是那些能够帮助调节身体的产品。她对于陈皮的用途和功效有明确的需求,希望买到的是经过严格筛选和测试的产品。
  • 情绪语气判断:评论语气严谨,表现出专业性的考虑,关注产品的真实性与可靠性。
  • 用户画像标签:专业背景、理性购买、注重健康效益。

这些用户画像反映了不同年龄、职业背景以及对陈皮的兴趣和需求。在分析时,我们结合了他们对商品的评价、购买动机及情绪反应,从而为每个用户画像提供了较为详细的背景。

用户画像的提示语:

"""# 你是一名用户画像分析师。 分析需求和概念: 基础属性描述 用户的静态人口统计学特征。 示例:- 年龄:28岁 - 性别:女性 - 地理位置:上海 - 职业:全职妈妈 行为特征描述 用户的实际行为轨迹,体现用户“做了什么”。 示例标签:- 月消费金额:2000元 - 购买频率:每月购买4次母婴用品 - 心理动机描述 用户行为背后的动机、价值观和偏好,体现“为什么这么做”。 示例:- 对促销活动敏感:对满减和赠品活动高度关注 - 品牌偏好:倾向选择国际知名母婴品牌 - 商品安全性:重视商品成分和评价 外部环境描述用户所处的社会环境和关系网络,体现外部影响因素。 示例:- 社交圈:经常与其他宝妈分享购物心得 - 活跃平台:微博、母婴论坛、 需求痛点 明确用户的核心需求和主要问题,帮助定义用户的关键目标。 示例:- 需求:寻找高品质、高性价比的母婴用品 - 痛点:缺乏时间,偏好快速送达 - 期待:希望平台提供可信赖的商品评价体系 以上是用户画像的概念之后,请完成做一份用户画像分析报告。请根据以下 商品评论生成3-5个典型用户画像,每个包含性别年龄估计、需求关键词、购买动机、情绪语气判断 和用户画像标签 请你根据这些信息,反推出用户画像: #####, {reviews_alls_string} ##### """

又例如分析最近很热的labubu,它的用户画像会是怎样:

说明:

  1. 性别年龄范围​:标识目标用户的基本人口统计特征。
  2. 需求关键词​:用户购买时关注的核心需求点。
  3. 购买动机​:驱动用户购买行为的深层原因。
  4. 情感基调​:用户在购买或使用过程中的情感状态。
  5. 标签​:对用户群体的分类和描述。

这种表格形式能更直观地对比不同用户群体的特征和差异。

利用AI大模型做一个用户画像分析工具

开源 github:
代码已经开源,github地址:GitHub - liangdabiao/easy-amazon-voc: 针对amazon商品评论进行AI大模型多维度分析