金仓数据库KingbaseES中级语法详解与实践指南

70 阅读23分钟

1. 前言:从基础到中级的技能跃迁

通过前面的基础语法《金仓数据库KingbaseES基础语法详解与实践指南》的学习,我们已经掌握了KingbaseES的数据操作基本能力。在实际企业级应用开发中,我们面临的往往是更复杂的业务场景:海量数据的高效查询、复杂业务逻辑的封装、并发访问的安全控制、系统性能的持续优化等。中级语法正是连接基础操作与高级应用的桥梁,掌握这些技术将使您能够设计更稳健的数据库架构,编写更高效的SQL语句,解决更复杂的业务问题。

中级语法正是连接基础操作与高级应用的桥梁。掌握这些技术,意味着你能设计出更稳健的数据库架构,编写出更高效的SQL语句,解决更复杂的业务问题。本指南将深入探讨KingbaseES的六大核心中级技术,每个部分都会结合真实的业务场景,通过实际可用的示例和深入分析,帮助你真正理解这些技术的精髓。

2. 高级查询与数据分析技术

2.1 窗口函数:数据分析的利器

窗口函数是KingbaseES中最强大的数据分析功能之一。使用窗口函数(Window Functions)可以让你执行一些复杂的聚合计算,而不需要将数据分组到单独的行中。这对于分析数据中的排名、移动平均、累计总和等场景特别有用。与普通聚合函数不同,窗口函数能够在保留原始行细节的同时,进行跨行的计算分析,这为复杂的数据分析场景提供了极大的便利。

举个例子,销售团队的月度业绩分析:我们不仅要看每个人的销售额,还要知道他在团队中的排名、与平均业绩的差距、累计销售额等等。传统SQL可能需要多次自连接或子查询才能实现,而窗口函数可以一次性搞定。

-- 销售团队业绩多维分析实战
SELECT 
    salesperson_id,
    sales_month,
    monthly_sales,
    -- 计算销售排名
    RANK() OVER (PARTITION BY sales_month ORDER BY monthly_sales DESC) AS rank_in_month,
    -- 计算与平均值的差距
    monthly_sales - AVG(monthly_sales) OVER (PARTITION BY sales_month) AS diff_from_avg,
    -- 计算年度累计(从年初到当前月)
    SUM(monthly_sales) OVER (
        PARTITION BY salesperson_id 
        ORDER BY sales_month 
        ROWS BETWEEN UNBOUNDED PRECEDING AND CURRENT ROW
    ) AS ytd_sales,
    -- 最近3个月的移动平均
    AVG(monthly_sales) OVER (
        PARTITION BY salesperson_id 
        ORDER BY sales_month 
        ROWS BETWEEN 2 PRECEDING AND CURRENT ROW
    ) AS moving_avg_3month
FROM sales_performance
WHERE sales_year = 2023
ORDER BY salesperson_id, sales_month;

窗口框架的核心理解:这是窗口函数的关键。简单说,它定义了计算时考虑哪些行。比如:

  • ROWS BETWEEN UNBOUNDED PRECEDING AND CURRENT ROW表示从第一行到当前行
  • ROWS BETWEEN 2 PRECEDING AND CURRENT ROW表示前2行到当前行
  • ROWS BETWEEN 1 PRECEDING AND 1 FOLLOWING表示前一行、当前行、后一行

2.2 通用表表达式(CTE):复杂查询的模块化工具

CTE让复杂查询变得清晰。它把复杂的SQL分解成多个逻辑步骤,就像写代码时把大函数拆成小函数一样。递归CTE尤其强大,它能优雅处理树形结构数据,比如组织架构、产品分类、评论嵌套等场景。

递归CTE实战:构建组织架构全路径

-- 构建完整的组织架构路径
WITH RECURSIVE org_hierarchy AS (
    -- 找到所有大领导(没有上级的人)
    SELECT 
        employee_id,
        employee_name,
        manager_id,
        1 AS level,
        employee_name AS hierarchy_path,
        ARRAY[employee_id] AS path_ids  -- 用数组记录路径,防止循环引用
    FROM employees 
    WHERE manager_id IS NULL
    
    UNION ALL
    
    -- 逐级向下找下属
    SELECT 
        e.employee_id,
        e.employee_name,
        e.manager_id,
        oh.level + 1,
        oh.hierarchy_path || ' → ' || e.employee_name,
        oh.path_ids || e.employee_id
    FROM employees e
    INNER JOIN org_hierarchy oh ON e.manager_id = oh.employee_id
    -- 重要:防止无限递归
    WHERE NOT e.employee_id = ANY(oh.path_ids)
)
SELECT 
    employee_id,
    employee_name,
    level,
    hierarchy_path,
    -- 按层级生成缩进,更直观
    REPEAT('  ', level - 1) || employee_name AS indented_name
FROM org_hierarchy
ORDER BY hierarchy_path;

CTE的性能优势:除了让代码更清晰,CTE还能帮优化器生成更好的执行计划。把复杂查询拆开,KingbaseES能更好地利用统计信息,选择更优的执行策略。

3. 存储过程与函数编程

3.1 函数开发:封装业务逻辑的艺术

在KingbaseES中,函数不只是简单的代码复用,更是业务逻辑的封装。好的函数设计能大幅减少重复代码,确保数据操作的一致性和安全性。

实战:订单价格计算函数

这个函数要考虑商品价格、数量、折扣、会员等级、促销活动等多个因素:

CREATE OR REPLACE FUNCTION calculate_order_price(
    p_product_id INTEGER,
    p_quantity INTEGER,
    p_customer_id INTEGER,
    p_coupon_code VARCHAR(20) DEFAULT NULL
) RETURNS DECIMAL(12,2) AS $$
DECLARE
    v_base_price DECIMAL(10,2);
    v_discount_rate DECIMAL(5,4) DEFAULT 0.0;
    v_member_level VARCHAR(10);
    v_final_price DECIMAL(12,2);
    v_coupon_discount DECIMAL(5,2) DEFAULT 0.0;
BEGIN
    -- 1. 先验证参数是否有效
    IF p_quantity <= 0 THEN
        RAISE EXCEPTION '购买数量必须大于零';
    END IF;
    
    -- 2. 获取商品价格,同时检查库存
    SELECT price INTO v_base_price
    FROM products 
    WHERE product_id = p_product_id
      AND is_active = true
      AND stock_quantity >= p_quantity;
    
    IF NOT FOUND THEN
        RAISE EXCEPTION '商品不存在或库存不足';
    END IF;
    
    -- 3. 获取会员折扣
    SELECT 
        member_level,
        CASE member_level
            WHEN 'VIP' THEN 0.10
            WHEN 'GOLD' THEN 0.08
            WHEN 'SILVER' THEN 0.05
            ELSE 0.0
        END INTO v_member_level, v_discount_rate
    FROM customers 
    WHERE customer_id = p_customer_id;
    
    -- 4. 检查优惠券是否有效
    IF p_coupon_code IS NOT NULL THEN
        SELECT discount_amount INTO v_coupon_discount
        FROM coupons 
        WHERE coupon_code = p_coupon_code
          AND valid_from <= CURRENT_DATE
          AND valid_until >= CURRENT_DATE
          AND usage_limit > used_count;
        
        IF NOT FOUND THEN
            RAISE WARNING '优惠券无效或已过期,将按正常价格计算';
            v_coupon_discount := 0.0;
        END IF;
    END IF;
    
    -- 5. 计算最终价格
    v_final_price := v_base_price * p_quantity * (1 - v_discount_rate) - v_coupon_discount;
    
    -- 价格不能是负数
    v_final_price := GREATEST(v_final_price, 0);
    
    -- 6. 记录计算日志(方便对账)
    INSERT INTO price_calculation_log (
        product_id, customer_id, quantity, base_price, 
        discount_rate, coupon_discount, final_price, calculated_at
    ) VALUES (
        p_product_id, p_customer_id, p_quantity, v_base_price,
        v_discount_rate, v_coupon_discount, v_final_price, CURRENT_TIMESTAMP
    );
    
    RETURN v_final_price;
    
EXCEPTION
    WHEN NO_DATA_FOUND THEN
        RAISE EXCEPTION '相关数据不存在,请检查参数';
    WHEN NUMERIC_VALUE_OUT_OF_RANGE THEN
        RAISE EXCEPTION '价格计算超出范围,请联系管理员';
    WHEN OTHERS THEN
        RAISE EXCEPTION '价格计算失败:%', SQLERRM;
END;
$$ LANGUAGE plpgsql SECURITY DEFINER;

函数设计经验

  1. 输入验证要严格: 在函数设计中,输入验证是首要考虑因素。对传入参数进行严格检查,包括数据类型、取值范围、格式规范等。对于不符合预期的参数,应在函数入口处立即拒绝,避免无效参数进入后续处理流程。可采用断言或条件判断实现参数校验,确保函数在合法输入下运行。
  2. 异常处理要全面: 异常处理机制应覆盖所有可能的错误场景。针对不同错误类型抛出特定异常,并提供清晰易懂的错误信息,包括错误原因和解决方案建议。错误信息应当具体到参数名和期望值,避免使用笼统提示。通过结构化异常处理,帮助调用方快速定位和解决问题。
  3. 重要操作要记日志:对关键业务逻辑和异常情况记录详细日志,包括操作时间、输入参数、执行结果等信息。日志级别需合理划分,重要操作采用INFO级别,错误场景采用ERROR级别。日志内容应当结构化,便于后续检索分析,同时注意避免记录敏感信息。
  4. 使用SECURITY DEFINER:对于数据库函数,使用SECURITY DEFINER特性可以精确控制执行权限。该模式下函数以定义者权限运行,而非调用者权限。需谨慎授予函数权限,仅开放必要的数据访问能力。结合角色权限管理,实现最小权限原则,降低安全风险。
  5. 函数名要见名知义:函数命名应当准确反映功能,采用动词+名词的命名风格。参数设计遵循单一职责原则,避免过多参数。为常用参数设置合理默认值,减少调用复杂度。参数列表按重要性排序,将必选参数前置,可选参数后置。通过参数命名体现业务含义,提升代码可读性。

3.2 存储过程:事务操作的完美封装

存储过程适合封装需要事务支持的复杂操作。和函数不同,存储过程没有返回值,但可以有输出参数,更适合做数据修改。

实战:批量订单状态更新

企业应用中经常需要批量操作,比如月度结算、数据迁移、报表生成等:

CREATE OR REPLACE PROCEDURE batch_update_order_status(
    p_status_from VARCHAR(20),
    p_status_to VARCHAR(20),
    p_before_date DATE,
    p_max_rows INTEGER DEFAULT 1000,
    OUT p_processed_count INTEGER,
    OUT p_error_count INTEGER
) AS $$
DECLARE
    v_order_record RECORD;
    v_success_count INTEGER := 0;
    v_fail_count INTEGER := 0;
    v_batch_size INTEGER := 100;  -- 每批处理100条
    
    -- 定义游标获取要更新的订单
    order_cursor CURSOR FOR
        SELECT order_id, customer_id, order_date
        FROM orders 
        WHERE order_status = p_status_from
          AND order_date < p_before_date
        ORDER BY order_date
        LIMIT p_max_rows;
BEGIN
    -- 初始化输出参数
    p_processed_count := 0;
    p_error_count := 0;
    
    RAISE NOTICE '开始批量更新:从%到%,截止%', 
        p_status_from, p_status_to, p_before_date;
    
    -- 一批批处理
    FOR v_order_record IN order_cursor LOOP
        BEGIN
            -- 设置保存点
            SAVEPOINT order_update;
            
            -- 更新订单状态
            UPDATE orders 
            SET order_status = p_status_to,
                updated_at = CURRENT_TIMESTAMP
            WHERE order_id = v_order_record.order_id
              AND order_status = p_status_from;  -- 乐观锁检查
            
            -- 记录状态变更
            INSERT INTO order_status_history (
                order_id, old_status, new_status, changed_by, change_reason
            ) VALUES (
                v_order_record.order_id, p_status_from, p_status_to,
                current_user, '批量更新'
            );
            
            -- 释放保存点
            RELEASE SAVEPOINT order_update;
            
            v_success_count := v_success_count + 1;
            
            -- 每处理100条提交一次
            IF v_success_count % v_batch_size = 0 THEN
                COMMIT;
                RAISE NOTICE '已处理 % 条', v_success_count;
                -- 重新开始事务
                BEGIN;
            END IF;
            
        EXCEPTION
            WHEN OTHERS THEN
                -- 回滚当前订单
                ROLLBACK TO SAVEPOINT order_update;
                v_fail_count := v_fail_count + 1;
                
                -- 记录失败信息
                INSERT INTO batch_process_errors (
                    process_name, record_id, error_message, error_time
                ) VALUES (
                    'batch_update_order_status', 
                    v_order_record.order_id,
                    SQLERRM, 
                    CURRENT_TIMESTAMP
                );
                
                RAISE WARNING '订单 % 失败: %', 
                    v_order_record.order_id, SQLERRM;
        END;
    END LOOP;
    
    -- 最终提交
    COMMIT;
    
    -- 设置输出参数
    p_processed_count := v_success_count;
    p_error_count := v_fail_count;
    
    RAISE NOTICE '完成:成功 % 条,失败 % 条', 
        v_success_count, v_fail_count;
    
EXCEPTION
    WHEN OTHERS THEN
        ROLLBACK;
        RAISE EXCEPTION '批量更新失败: %', SQLERRM;
END;
$$ LANGUAGE plpgsql;

存储过程设计要点

  • 批量操作要分批次提交,避免事务过大
  • 用游标处理大量数据,避免内存溢出
  • 要有完整的异常处理和日志记录
  • 输出参数要明确处理结果
  • 设置合理的超时和重试机制

4. 高级索引策略与查询优化

4.1 智能索引设计:平衡性能与成本

索引是数据库的“双刃剑”:用好了查询快百倍,用不好拖慢更新还占空间。关键是要懂各种索引的适用场景。

复合索引的顺序很重要,要遵循“最左前缀匹配”原则。比如对于WHERE department_id = ? AND hire_date > ?,索引(department_id, hire_date)就比(hire_date, department_id)有效得多。

-- 几种实用的索引技巧
-- 1. 部分索引:只索引需要的数据
CREATE INDEX idx_active_high_value_orders ON orders (order_date, customer_id)
WHERE order_status = 'ACTIVE' AND total_amount > 10000;

-- 2. 函数索引:优化表达式查询
CREATE INDEX idx_case_insensitive_name ON customers (LOWER(customer_name));

-- 3. 包含列索引:减少回表
CREATE INDEX idx_order_summary ON orders (order_date, order_status)
INCLUDE (total_amount, customer_id);

-- 4. 多列统计信息
CREATE STATISTICS stats_dept_salary_correlation 
    ON (department_id, salary) FROM employees;

GIN索引处理复杂数据:对于JSONB、数组、全文搜索,GIN索引效率最高。

-- JSONB数据的高效查询
CREATE TABLE product_catalog (
    product_id SERIAL PRIMARY KEY,
    product_data JSONB NOT NULL,
    -- 自动提取常用字段
    category VARCHAR(50) GENERATED ALWAYS AS (product_data->>'category') STORED,
    price DECIMAL(10,2) GENERATED ALWAYS AS ((product_data->>'price')::DECIMAL) STORED
);

-- 为不同查询创建不同索引
CREATE INDEX idx_gin_product_data ON product_catalog USING GIN (product_data);
CREATE INDEX idx_product_price ON product_catalog (price);

-- 高效的JSONB查询
SELECT product_id, product_data->>'name' as product_name
FROM product_catalog
WHERE product_data @> '{"category": "electronics", "attributes": {"brand": "Kingbase"}}'
  AND (product_data->>'price')::DECIMAL BETWEEN 1000 AND 5000
  AND product_data->'tags' ? 'promotion';

4.2 执行计划深度解读

理解执行计划是优化的第一步。KingbaseES提供了详细的执行计划分析工具。

执行计划分析实战

-- 开启详细执行计划
SET explain_perf_mode = normal;

-- 分析复杂查询
EXPLAIN (ANALYZE, BUFFERS, FORMAT YAML)
SELECT 
    c.customer_name,
    c.customer_type,
    COUNT(DISTINCT o.order_id) as order_count,
    SUM(oi.quantity * oi.unit_price) as total_spent,
    AVG(oi.quantity * oi.unit_price) as avg_order_value
FROM customers c
LEFT JOIN orders o ON c.customer_id = o.customer_id 
    AND o.order_date >= CURRENT_DATE - INTERVAL '1 year'
LEFT JOIN order_items oi ON o.order_id = oi.order_id
WHERE c.registration_date >= '2022-01-01'
  AND EXISTS (
      SELECT 1 FROM customer_segments cs
      WHERE cs.customer_id = c.customer_id
        AND cs.segment_name IN ('VIP', 'FREQUENT_BUYER')
  )
GROUP BY c.customer_id, c.customer_name, c.customer_type
HAVING SUM(oi.quantity * oi.unit_price) > 10000
   OR COUNT(DISTINCT o.order_id) > 5
ORDER BY total_spent DESC
LIMIT 100;
关键指标要看懂

1.执行时间分析:对比每个步骤的耗时,揪出查询中的拖后腿操作。全表扫描、排序或哈希连接这类操作往往是重灾区。如果某个步骤的执行时间明显比其他步骤长一截,得检查它的执行计划是不是跑偏了。

2.行数估计准确性:优化器预估的行数和实际行数对不上号?这会导致执行计划选错路。如果发现预估和实际差出10倍以上,赶紧更新统计信息(跑ANALYZE),或者看看查询条件是不是写岔了。比如缺索引、过滤条件没写好,都会让优化器算错账。

3.内存使用评估:work_mem不够用?排序、哈希聚合这些操作会直接跪。如果发现磁盘临时文件(比如temp files日志),就是内存告警的信号。调整内存有个参考公式:
work_mem = (总内存 - shared_buffers) / max_connections
记得留20%的余量,别卡太死。

4.索引使用有效性:查询有没有走对索引?
常见坑点包括:

  1. 该用索引却没走:检查条件列和索引定义是否匹配
  2. 索引失效:比如隐式类型转换或函数调用让索引罢工
  3. 部分索引不覆盖:确保高频查询条件被索引覆盖

5.连接顺序优化:连接顺序决定了中间结果集的大小。优化器可能因为统计信息不准选了个笨顺序。通过EXPLAIN ANALYZE观察中间行数,必要时手动指定连接顺序(比如调JOIN顺序,或者设join_collapse_limit=1强制按写法执行)。

6.扩展诊断工具

  1. EXPLAIN (ANALYZE, BUFFERS) 看缓存命中率
  2. 开auto_explain模块抓慢查询计划
  3. 用pg_stat_statements逮住高频低效查询

查询重写优化

-- 原查询(有性能问题)
SELECT product_id, product_name
FROM products
WHERE product_id IN (
    SELECT product_id FROM order_items 
    WHERE order_id IN (
        SELECT order_id FROM orders 
        WHERE order_date >= '2023-01-01'
    )
);

-- 优化1:用EXISTS替代IN
SELECT p.product_id, p.product_name
FROM products p
WHERE EXISTS (
    SELECT 1 FROM order_items oi
    JOIN orders o ON oi.order_id = o.order_id
    WHERE oi.product_id = p.product_id
      AND o.order_date >= '2023-01-01'
);

-- 优化2:用JOIN重写
SELECT DISTINCT p.product_id, p.product_name
FROM products p
JOIN order_items oi ON p.product_id = oi.product_id
JOIN orders o ON oi.order_id = o.order_id
WHERE o.order_date >= '2023-01-01';

-- 优化3:用LATERAL JOIN
SELECT p.product_id, p.product_name
FROM products p,
LATERAL (
    SELECT 1 FROM order_items oi
    JOIN orders o ON oi.order_id = o.order_id
    WHERE oi.product_id = p.product_id
      AND o.order_date >= '2023-01-01'
    LIMIT 1
) recent_orders
WHERE recent_orders IS NOT NULL;

5. 事务管理与并发控制

5.1 多粒度锁策略

并发控制是数据库的核心难题。KingbaseES提供了多粒度锁机制,要根据业务特点选择合适的策略。
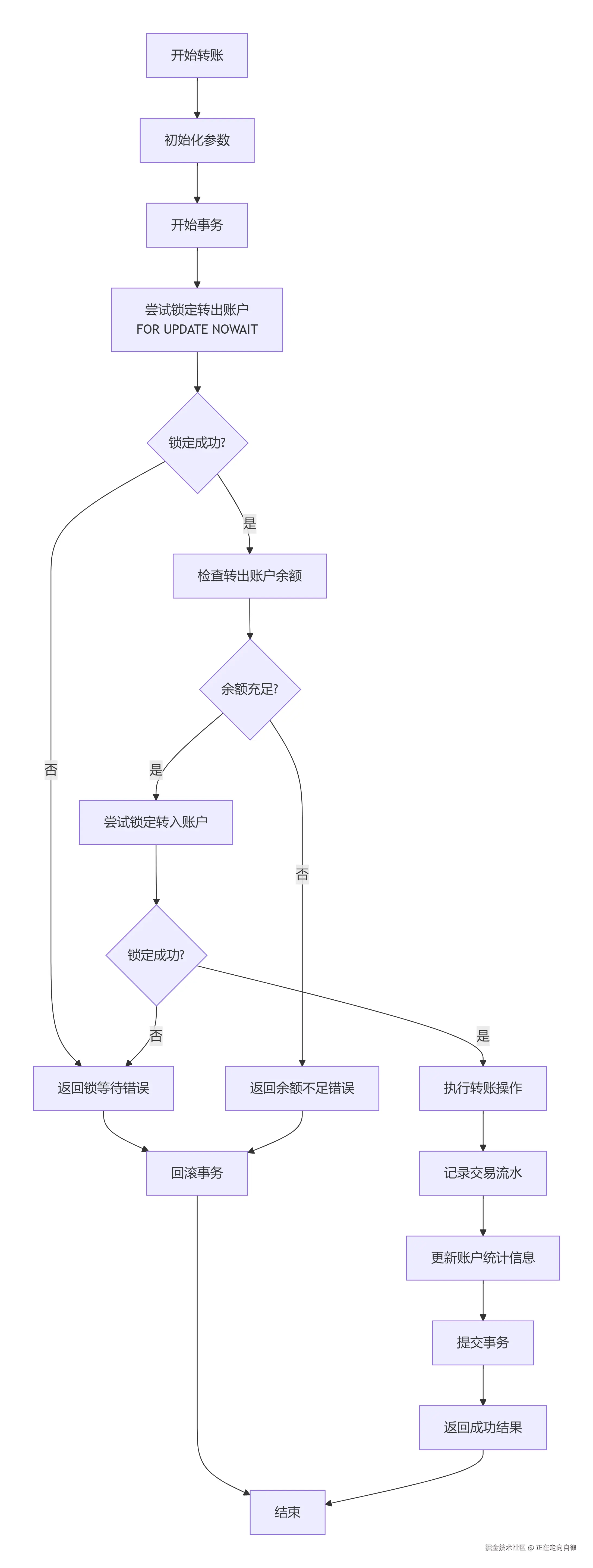
悲观锁实战:适合竞争激烈的场景,比如库存扣减、转账。

-- 银行转账完整示例
CREATE OR REPLACE PROCEDURE transfer_funds(
    p_from_account VARCHAR(20),
    p_to_account VARCHAR(20),
    p_amount DECIMAL(12,2),
    p_transaction_id VARCHAR(50),
    OUT p_result_code INTEGER,
    OUT p_result_msg VARCHAR(200)
) AS $$
DECLARE
    v_from_balance DECIMAL(12,2);
    v_to_balance DECIMAL(12,2);
    v_current_time TIMESTAMP := CURRENT_TIMESTAMP;
BEGIN
    p_result_code := 0;
    p_result_msg := '成功';
    
    BEGIN
        -- 1. 锁定转出账户(不等待)
        SELECT balance INTO v_from_balance
        FROM accounts 
        WHERE account_no = p_from_account
        FOR UPDATE NOWAIT;
        
        -- 2. 检查余额
        IF v_from_balance < p_amount THEN
            p_result_code := 1001;
            p_result_msg := '余额不足';
            ROLLBACK;
            RETURN;
        END IF;
        
        -- 3. 锁定转入账户
        SELECT balance INTO v_to_balance
        FROM accounts 
        WHERE account_no = p_to_account
        FOR UPDATE NOWAIT;
        
        -- 4. 执行转账
        UPDATE accounts 
        SET balance = balance - p_amount,
            updated_at = v_current_time
        WHERE account_no = p_from_account;
        
        UPDATE accounts 
        SET balance = balance + p_amount,
            updated_at = v_current_time
        WHERE account_no = p_to_account;
        
        -- 5. 记录流水
        INSERT INTO transaction_records (
            transaction_id, from_account, to_account, 
            amount, transaction_type, status, created_at
        ) VALUES (
            p_transaction_id, p_from_account, p_to_account,
            p_amount, 'TRANSFER', 'SUCCESS', v_current_time
        );
        
        COMMIT;
        
    EXCEPTION
        WHEN LOCK_NOT_AVAILABLE THEN
            p_result_code := 1002;
            p_result_msg := '账户正忙,请稍后重试';
            ROLLBACK;
        WHEN OTHERS THEN
            p_result_code := 9999;
            p_result_msg := '系统错误: ' || SQLERRM;
            ROLLBACK;
    END;
END;
$$ LANGUAGE plpgsql;

乐观锁实现:适合读多写少、冲突少的场景。

-- 用版本号的乐观锁
CREATE TABLE inventory_items (
    item_id INTEGER PRIMARY KEY,
    item_name VARCHAR(100) NOT NULL,
    current_stock INTEGER NOT NULL CHECK (current_stock >= 0),
    reserved_stock INTEGER DEFAULT 0 CHECK (reserved_stock >= 0),
    version INTEGER DEFAULT 0,
    last_updated TIMESTAMP DEFAULT CURRENT_TIMESTAMP
);

-- 库存预留实现
CREATE OR REPLACE FUNCTION reserve_inventory(
    p_item_id INTEGER,
    p_quantity INTEGER,
    p_session_id VARCHAR(50)
) RETURNS BOOLEAN AS $$
DECLARE
    v_current_version INTEGER;
    v_available_stock INTEGER;
BEGIN
    -- 获取当前版本和库存
    SELECT current_stock - reserved_stock, version 
    INTO v_available_stock, v_current_version
    FROM inventory_items 
    WHERE item_id = p_item_id;
    
    IF NOT FOUND THEN
        RAISE EXCEPTION '商品不存在';
    END IF;
    
    IF v_available_stock < p_quantity THEN
        RAISE EXCEPTION '库存不足,可用:%', v_available_stock;
    END IF;
    
    -- 尝试更新(乐观锁核心)
    UPDATE inventory_items 
    SET reserved_stock = reserved_stock + p_quantity,
        version = version + 1,
        last_updated = CURRENT_TIMESTAMP
    WHERE item_id = p_item_id
      AND version = v_current_version;  -- 版本号必须匹配
    
    IF NOT FOUND THEN
        RAISE EXCEPTION '库存信息已变更,请重新尝试';
    END IF;
    
    -- 记录预留
    INSERT INTO inventory_reservations (
        item_id, quantity, session_id, reserved_at, expires_at
    ) VALUES (
        p_item_id, p_quantity, p_session_id, 
        CURRENT_TIMESTAMP, CURRENT_TIMESTAMP + INTERVAL '30 minutes'
    );
    
    RETURN TRUE;
END;
$$ LANGUAGE plpgsql;

5.2 死锁预防与处理

死锁难以完全避免,关键是如何预防和快速恢复。

死锁预防策略

-- 1. 统一锁获取顺序
CREATE OR REPLACE PROCEDURE update_related_accounts(
    p_account1 VARCHAR(20),
    p_account2 VARCHAR(20)
) AS $$
DECLARE
    v_accounts VARCHAR(20)[];
BEGIN
    -- 按账号排序,确保顺序一致
    v_accounts := ARRAY[p_account1, p_account2];
    SELECT ARRAY(SELECT unnest(v_accounts) ORDER BY 1) INTO v_accounts;
    
    -- 按顺序锁定
    FOR i IN 1..array_length(v_accounts, 1) LOOP
        PERFORM 1 FROM accounts 
        WHERE account_no = v_accounts[i] 
        FOR UPDATE NOWAIT;
    END LOOP;
    
    -- 执行业务
    COMMIT;
END;
$$ LANGUAGE plpgsql;

-- 2. 设置超时
SET lock_timeout = '5s';  -- 锁等待超时
SET statement_timeout = '30s';  -- 语句执行超时

-- 3. 死锁检测和重试
CREATE OR REPLACE FUNCTION safe_update_with_retry(
    p_update_sql TEXT,
    p_max_retries INTEGER DEFAULT 3
) RETURNS BOOLEAN AS $$
DECLARE
    v_retry_count INTEGER := 0;
    v_success BOOLEAN := FALSE;
BEGIN
    WHILE v_retry_count < p_max_retries AND NOT v_success LOOP
        BEGIN
            EXECUTE p_update_sql;
            v_success := TRUE;
            
        EXCEPTION
            WHEN deadlock_detected THEN
                v_retry_count := v_retry_count + 1;
                RAISE NOTICE '检测到死锁,第 % 次重试', v_retry_count;
                
                -- 指数退避等待
                PERFORM pg_sleep(LEAST(0.1 * POWER(2, v_retry_count), 5));
                
            WHEN OTHERS THEN
                RAISE;
        END;
    END LOOP;
    
    RETURN v_success;
END;
$$ LANGUAGE plpgsql;

6. 高级数据类型实战

6.1 JSONB深度应用

JSONB让KingbaseES能处理半结构化数据,在微服务、配置管理、用户属性等场景特别有用。

JSONB高级操作

-- 创建电商商品表
CREATE TABLE ecommerce_products (
    product_id BIGSERIAL PRIMARY KEY,
    sku VARCHAR(50) UNIQUE NOT NULL,
    category_id INTEGER NOT NULL,
    base_price DECIMAL(10,2) NOT NULL,
    
    -- 扩展属性用JSONB
    attributes JSONB NOT NULL DEFAULT '{}',
    
    -- 自动生成的辅助列
    attribute_keys VARCHAR(50)[] GENERATED ALWAYS AS (
        ARRAY(SELECT jsonb_object_keys(attributes))
    ) STORED,
    
    created_at TIMESTAMP DEFAULT CURRENT_TIMESTAMP,
    updated_at TIMESTAMP DEFAULT CURRENT_TIMESTAMP
);

-- 创建优化索引
CREATE INDEX idx_product_category ON ecommerce_products (category_id);
CREATE INDEX idx_gin_attributes ON ecommerce_products USING GIN (attributes);

-- JSONB高级查询
WITH product_analysis AS (
    SELECT 
        product_id,
        sku,
        base_price,
        attributes,
        -- 提取变体价格
        jsonb_path_query_array(attributes, '$.variants[*].price') as variant_prices,
        -- 检查促销
        attributes->>'on_promotion' as on_promotion
    FROM ecommerce_products
    WHERE category_id = 101
      AND attributes @> '{"brand": "Kingbase"}'
)
SELECT 
    product_id,
    sku,
    base_price,
    -- 最低变体价格
    (
        SELECT MIN(value::DECIMAL) 
        FROM jsonb_array_elements_text(variant_prices) as value
    ) as min_variant_price,
    -- 规格标签
    (
        SELECT array_agg(value::TEXT)
        FROM jsonb_array_elements_text(attributes->'specifications'->'tags') as value
    ) as specification_tags
FROM product_analysis;

-- JSONB更新
UPDATE ecommerce_products 
SET attributes = jsonb_set(
    jsonb_set(
        attributes,
        '{price_history}',
        COALESCE(attributes->'price_history', '[]'::jsonb) || 
        jsonb_build_object(
            'date', CURRENT_DATE,
            'price', base_price
        )
    ),
    '{last_updated}',
    to_jsonb(CURRENT_TIMESTAMP)
)
WHERE product_id = 1001;

6.2 数组与范围类型

数组适合存有序的同质数据,范围类型能优雅处理连续值域。

数组操作实战

-- 用户标签系统
CREATE TABLE user_profiles (
    user_id BIGSERIAL PRIMARY KEY,
    username VARCHAR(50) UNIQUE NOT NULL,
    -- 用户标签数组
    tags VARCHAR(30)[] DEFAULT '{}',
    -- 兴趣得分
    interests JSONB DEFAULT '[]',
    -- 活跃时段范围
    active_hours INT4RANGE DEFAULT '[9,18]'::INT4RANGE
);

-- 数组查询分析
SELECT 
    user_id,
    username,
    -- 数组长度
    array_length(tags, 1) as tag_count,
    -- 包含特定标签
    '科技' = ANY(tags) as tech_interested,
    -- 数组交集
    tags && ARRAY['阅读','旅游'] as shares_interests,
    -- 数组差集
    tags - ARRAY['美食','旅游'] as unique_tags
FROM user_profiles
WHERE tags @> ARRAY['科技']  -- 包含科技标签
ORDER BY tag_count DESC;

-- 范围类型应用
CREATE TABLE room_reservations (
    reservation_id BIGSERIAL PRIMARY KEY,
    room_id INTEGER NOT NULL,
    -- 时间范围
    reservation_period TSRANGE NOT NULL,
    -- 排除重叠预订
    EXCLUDE USING gist (room_id WITH =, reservation_period WITH &&)
);

-- 范围查询
SELECT 
    room_id,
    reservation_period,
    -- 是否重叠
    reservation_period && '[2024-06-01 09:00, 2024-06-01 12:00]'::TSRANGE as conflicts_with_morning
FROM room_reservations
WHERE reservation_period @> '2024-06-01 10:00'::TIMESTAMP
ORDER BY room_id;

7. 分区表高级管理

7.1 多级分区策略

数据量大时,合理分区是关键。KingbaseES支持多种分区方式,可以组合使用。

复合分区表示例

-- 电商订单系统的分区设计
CREATE TABLE order_system.orders (
    order_id BIGINT NOT NULL,
    customer_id BIGINT NOT NULL,
    order_date DATE NOT NULL,
    order_status VARCHAR(20) NOT NULL,
    total_amount DECIMAL(12,2) NOT NULL,
    shipping_region VARCHAR(50) NOT NULL,
    
    -- 主键要包含分区键
    PRIMARY KEY (order_date, order_id)
) PARTITION BY RANGE (order_date)  -- 一级按日期
SUBPARTITION BY LIST (shipping_region);  -- 二级按地区

-- 创建2024年分区
CREATE TABLE order_system.orders_2024 
    PARTITION OF order_system.orders
    FOR VALUES FROM ('2024-01-01') TO ('2025-01-01')
    PARTITION BY LIST (shipping_region);

-- 创建地区子分区
CREATE TABLE order_system.orders_2024_east 
    PARTITION OF order_system.orders_2024
    FOR VALUES IN ('北京', '上海', '江苏', '浙江', '安徽');

-- 自动分区管理
CREATE OR REPLACE PROCEDURE order_system.manage_order_partitions(
    p_months_ahead INTEGER DEFAULT 3
) AS $$
DECLARE
    v_current_date DATE := CURRENT_DATE;
    v_partition_date DATE;
    v_partition_name TEXT;
BEGIN
    -- 创建未来分区
    FOR i IN 0..p_months_ahead LOOP
        v_partition_date := v_current_date + (i || ' months')::INTERVAL;
        v_partition_name := 'orders_' || to_char(v_partition_date, 'YYYY_mm');
        
        IF NOT EXISTS (
            SELECT 1 FROM sys_tables 
            WHERE schemaname = 'order_system' 
              AND tablename = v_partition_name
        ) THEN
            EXECUTE format('
                CREATE TABLE order_system.%I 
                PARTITION OF order_system.orders
                FOR VALUES FROM (%L) TO (%L)
            ', v_partition_name, date_trunc('month', v_partition_date), 
               date_trunc('month', v_partition_date) + INTERVAL '1 month');
        END IF;
    END LOOP;
END;
$$ LANGUAGE plpgsql;

7.2 分区表性能优化

分区键选择原则

  1. 经常用于查询条件的列
  2. 数据分布均匀的列
  3. 避免频繁更新的列
  4. 考虑业务的时间范围

分区查询优化

-- 开启分区智能修剪
SET enable_partition_pruning = on;

-- 分区级统计信息
ANALYZE order_system.orders_2024_east;

-- 并行查询优化
SET max_parallel_workers_per_gather = 4;

-- 分区级查询
EXPLAIN (ANALYZE, BUFFERS)
SELECT 
    shipping_region,
    order_status,
    COUNT(*) as order_count,
    SUM(total_amount) as total_revenue
FROM order_system.orders
WHERE order_date BETWEEN '2024-01-01' AND '2024-03-31'
  AND shipping_region IN ('北京', '上海', '江苏')
GROUP BY shipping_region, order_status;

8. 综合实战:电商数据分析平台

8.1 完整系统设计

-- 电商数据分析平台
CREATE SCHEMA ecommerce_analytics;

-- 时间维度表
CREATE TABLE ecommerce_analytics.dim_date (
    date_id SERIAL PRIMARY KEY,
    full_date DATE UNIQUE NOT NULL,
    year INTEGER NOT NULL,
    month INTEGER NOT NULL,
    day_of_month INTEGER NOT NULL
);

-- 销售事实表
CREATE TABLE ecommerce_analytics.fact_sales (
    sales_id BIGSERIAL,
    date_id INTEGER NOT NULL,
    product_id BIGINT NOT NULL,
    customer_id BIGINT NOT NULL,
    quantity INTEGER NOT NULL,
    unit_price DECIMAL(10,2) NOT NULL,
    discount_amount DECIMAL(10,2) DEFAULT 0,
    net_sales DECIMAL(12,2) GENERATED ALWAYS AS 
        (quantity * unit_price - discount_amount) STORED,
    
    PRIMARY KEY (date_id, sales_id)
) PARTITION BY RANGE (date_id);

-- 每日销售汇总
CREATE TABLE ecommerce_analytics.agg_daily_sales (
    date_id INTEGER PRIMARY KEY,
    total_orders INTEGER NOT NULL DEFAULT 0,
    total_net_sales DECIMAL(15,2) NOT NULL DEFAULT 0,
    new_customers INTEGER NOT NULL DEFAULT 0
);

-- 数据刷新存储过程
CREATE OR REPLACE PROCEDURE ecommerce_analytics.refresh_sales_aggregations() AS $$
DECLARE
    v_start_date DATE := CURRENT_DATE - INTERVAL '7 days';
    v_end_date DATE := CURRENT_DATE;
BEGIN
    -- 清理旧数据
    DELETE FROM ecommerce_analytics.agg_daily_sales ag
    USING ecommerce_analytics.dim_date dd
    WHERE ag.date_id = dd.date_id
      AND dd.full_date BETWEEN v_start_date AND v_end_date;
    
    -- 计算聚合数据
    INSERT INTO ecommerce_analytics.agg_daily_sales
    SELECT 
        dd.date_id,
        COUNT(DISTINCT fs.order_id) as total_orders,
        SUM(fs.net_sales) as total_net_sales,
        COUNT(DISTINCT CASE 
            WHEN dc.registration_date = dd.full_date 
            THEN fs.customer_id 
        END) as new_customers
    FROM ecommerce_analytics.fact_sales fs
    JOIN ecommerce_analytics.dim_date dd ON fs.date_id = dd.date_id
    JOIN ecommerce_analytics.dim_customer dc ON fs.customer_id = dc.customer_id
    WHERE dd.full_date BETWEEN v_start_date AND v_end_date
    GROUP BY dd.date_id;
END;
$$ LANGUAGE plpgsql;

8.2 高级分析查询

RFM客户分析

WITH customer_rfm AS (
    SELECT 
        customer_id,
        -- 最近购买时间
        CURRENT_DATE - MAX(dd.full_date) as recency_days,
        -- 购买频率
        COUNT(DISTINCT fs.order_id) as frequency,
        -- 购买金额
        SUM(fs.net_sales) as monetary_value
    FROM ecommerce_analytics.fact_sales fs
    JOIN ecommerce_analytics.dim_date dd ON fs.date_id = dd.date_id
    WHERE dd.full_date >= CURRENT_DATE - INTERVAL '1 year'
    GROUP BY customer_id
)
SELECT 
    -- 客户分群
    CASE 
        WHEN recency_days <= 30 AND frequency >= 10 AND monetary_value >= 10000 
            THEN '高价值客户'
        WHEN recency_days <= 60 AND frequency >= 5 
            THEN '忠诚客户'
        WHEN recency_days <= 30 AND monetary_value >= 5000 
            THEN '新贵客户'
        WHEN recency_days > 180 AND frequency <= 2 
            THEN '流失风险客户'
        WHEN monetary_value <= 1000 
            THEN '低价值客户'
        ELSE '一般客户'
    END as customer_segment,
    COUNT(*) as customer_count,
    AVG(monetary_value) as avg_value
FROM customer_rfm
GROUP BY 1
ORDER BY avg_value DESC;

9. 性能监控与故障排查

9.1 系统性能监控

-- 实时性能监控
CREATE VIEW admin.performance_monitor AS
SELECT 
    now() as check_time,
    (SELECT COUNT(*) FROM sys_stat_activity) as active_connections,
    (SELECT COUNT(*) FROM sys_stat_activity WHERE state = 'active') as active_queries,
    
    -- 缓存命中率
    (SELECT ROUND(blks_hit * 100.0 / NULLIF(blks_hit + blks_read, 0), 2) 
     FROM sys_stat_database 
     WHERE datname = current_database()) as cache_hit_rate,
    
    -- 锁监控
    (SELECT COUNT(*) FROM sys_locks WHERE mode LIKE '%ExclusiveLock%') as exclusive_locks
FROM sys_stat_database 
WHERE datname = current_database();

-- 慢查询日志
CREATE TABLE admin.slow_query_log (
    log_id BIGSERIAL PRIMARY KEY,
    query_text TEXT NOT NULL,
    execution_time INTERVAL NOT NULL,
    user_name NAME,
    log_time TIMESTAMP DEFAULT CURRENT_TIMESTAMP
);

10. 总结与最佳实践建议

​编辑

通过本指南的学习,您已经掌握了KingbaseES中级语法的核心内容。在实际工作中,建议遵循以下最佳实践:

  1. 设计优先原则:在编写复杂SQL之前,先设计好数据模型和索引策略
  2. 性能意识:始终关注查询性能,定期分析执行计划
  3. 代码可维护性:使用CTE、视图、函数提高代码的可读性和重用性
  4. 错误处理:为所有存储过程和函数添加完善的异常处理
  5. 监控与优化:建立性能监控机制,及时发现和解决性能问题
  6. 安全考虑:合理设置权限,防止SQL注入和数据泄露

KingbaseES作为国产数据库的领军者,其丰富的中级功能为企业级应用开发提供了坚实的技术基础。掌握这些技术,将使您能够设计出更高效、更稳定、更安全的数据库系统,为企业的数字化转型提供有力支撑。

随着技术的不断发展,建议持续关注KingbaseES的新版本特性和最佳实践更新,不断提升自己的技术水平,在实际项目中创造更大价值。如果想链接更多关于金仓数据库,请查看以下两个官网:

​编辑


关于本文,博主还写了相关文章,欢迎关注《**********************************************************电科金仓**********************************************************》分类:

第一章:基础与入门(15篇)

1、【金仓数据库征文】政府项目数据库迁移:从MySQL 5.7到KingbaseES的蜕变之路

2、【金仓数据库征文】学校AI数字人:从Sql Server到KingbaseES的数据库转型之路

3、电科金仓2025发布会,国产数据库的AI融合进化与智领未来

4、国产数据库逆袭:老邓的“六大不敢替”被金仓逐一破解

5、《一行代码不改动!用KES V9 2025完成SQL Server → 金仓“平替”迁移并启用向量检索》

6、《赤兔引擎×的卢智能体:电科金仓如何用“三骏架构”重塑AI原生数据库一体机》

7、探秘KingbaseES在线体验平台:技术盛宴还是虚有其表?

8、破除“分布式”迷思:回归数据库选型的本质

9、KDMS V4 一键搞定国产化迁移:零代码、零事故、零熬夜——金仓社区发布史上最省心数据库迁移评估神器

10、KingbaseES V009版本发布:国产数据库的新飞跃

11、从LIS到全院云:浙江省人民医院用KingbaseES打造国内首个多院区异构多活信创样板

12、异构多活+零丢失:金仓KingbaseES在浙人医LIS国产化中的容灾实践

13、金仓KingbaseES数据库:迁移、运维与成本优化的全面解析

14、部署即巅峰,安全到字段:金仓数据库如何成为企业数字化转型的战略级引擎

15、电科金仓 KEMCC-V003R002C001B0001 在CentOS7系统环境内测体验:安装部署与功能实操全记录

第二章:能力与提升(10篇)

1、零改造迁移实录:2000+存储过程从SQL Server滑入KingbaseES V9R4C12的72小时

2、国产数据库迁移神器,KDMSV4震撼上线

3、在Ubuntu服务器上安装KingbaseES V009R002C012(Orable兼容版)数据库过程详细记录

4、金仓数据库迁移评估系统(KDMS)V4 正式上线:国产化替代的技术底气

5、Ubuntu系统下Python连接国产KingbaseES数据库实现增删改查

6、KingbaseES V009版本发布,新特性代码案例

7、Java连接电科金仓数据库(KingbaseES)实战指南

8、使用 Docker 快速部署 KingbaseES 国产数据库:亲测全过程分享

9、【金仓数据库产品体验官】Oracle兼容性深度体验:从SQL到PL/SQL,金仓KingbaseES如何无缝平替Oracle?

10、KingbaseES在Alibaba Cloud Linux 3 的深度体验,从部署到性能实战

第三章:实践与突破(13篇)

1、国产之光金仓数据库,真能平替MongoDB?实测来了!

2、【金仓数据库产品体验官】实战测评:电科金仓数据库接口兼容性深度体验

3、KingbaseES与MongoDB全面对比:一篇从理论到实战的国产化迁移指南

4、从SQL Server到KingbaseES:一步到位的跨平台迁移与性能优化指南

5、ksycopg2实战:Python连接KingbaseES数据库的完整指南

6、KingbaseES:从MySQL兼容到权限隔离与安全增强的跨越

7、电科金仓KingbaseES数据库全面语法解析与应用实践

8、电科金仓国产数据库KingBaseES深度解析:五个一体化的技术架构与实践指南

9、电科金仓自主创新数据库KingbaseES在医疗行业的创新实践与深度应用

10、金仓KingbaseES助力央企数字化转型

11、金仓数据库引领新能源行业数字化转型:案例深度解析与领导力展现

12、金仓数据库在发电行业的创新应用与实战案例

13、Oracle迁移实战:从兼容性挑战到平滑过渡金仓数据库的解决方案

第四章:重点与难点(13篇)

1、从Oracle到金仓KES:PL/SQL兼容性与高级JSON处理实战解析

2、Oracle迁移的十字路口:金仓KES vs 达梦 vs OceanBase核心能力深度横评

3、Oracle迁移至金仓数据库:PL/SQL匿名块执行失败的深度排查指南

4、【金仓数据库产品体验官】Oracle迁移实战:深度剖析金仓V9R2C13性能优化三大核心场景,代码与数据说话!

5、金仓数据库MongoDB兼容深度解析:多模融合架构与高性能实战

6、金仓数据库KingbaseES基础语法详解与实践指南

7、金仓数据库KingbaseES中级语法详解与实践指南

后期作品正在准备中,敬请关注......