Java线程池指南:从入门到生产踩坑

25 阅读6分钟

在现代 Java 应用中,多线程几乎是处理高并发、提升系统吞吐量的标配。但如果你每次有任务就 new Thread().start(),那你的系统迟早会崩溃——不是因为逻辑错误,而是因为资源耗尽。

线程池(Thread Pool),正是为了解决这一问题而生。它就像一个“调度中心”,统一管理线程的创建、复用与销毁,避免频繁创建/销毁线程带来的性能开销,同时防止无限制创建线程导致内存溢出(OOM)。不论是日常开发还是求职面试中,都必须掌握。今天,我们就来深入聊聊 Java 中的线程池:从基础用法到核心原理,再到真实生产踩坑经验,帮你避开那些“看似无害却致命”的陷阱。

为什么需要线程池?

想象一下:你开了一家快递分拣中心。每来一个包裹(任务),你就临时雇一个人(线程)去处理。如果包裹少还好,但如果突然来了上万个包裹,你是不是要雇上万人?不仅成本爆炸,场地(内存)也撑不住。

更糟的是,人来了又走,频繁招聘和解雇(线程创建/销毁)本身就很耗时。而线程池就像一支常驻的分拣团队:固定人数,按需分配任务,干完活不走,等下一个包裹。这样既省资源,又高效。

在 Java 中,线程是操作系统级别的资源,创建和上下文切换开销大。若不加控制地创建线程,轻则性能下降,重则 OOM。线程池通过复用线程 + 限流机制,完美解决了这个问题。

Java 中线程池的基本用法

Java 提供了 java.util.concurrent 包来支持线程池。最常用的创建方式是通过 Executors 工厂类:

// 固定大小线程池
ExecutorService fixedPool = Executors.newFixedThreadPool(4);

// 缓存线程池(适合短任务)
ExecutorService cachedPool = Executors.newCachedThreadPool();

// 单线程池(保证顺序执行)
ExecutorService singlePool = Executors.newSingleThreadExecutor();

// 定时任务线程池
ScheduledExecutorService scheduledPool = Executors.newScheduledThreadPool(2);
但!强烈建议不要直接使用 Executors 创建线程池。原因我们后面会讲。

更推荐的方式是显式使用 ThreadPoolExecutor 构造函数,明确指定所有参数:

ThreadPoolExecutor executor = new ThreadPoolExecutor(
    2,                    // corePoolSize
    4,                    // maximumPoolSize
    60L,                  // keepAliveTime
    TimeUnit.SECONDS,
    new LinkedBlockingQueue<>(100), // 有界队列
    new ThreadFactoryBuilder().setNameFormat("my-pool-%d").build(),
    new ThreadPoolExecutor.CallerRunsPolicy() // 拒绝策略
);

这样写虽然啰嗦,但可控、可读、可维护,是生产环境的最佳实践。

ThreadPoolExecutor 核心参数详解

ThreadPoolExecutor 的构造函数有 7 个参数,每个都至关重要:

  • corePoolSize 核心线程数。即使空闲,这些线程也不会被回收(除非设置 allowCoreThreadTimeOut(true))。
  • maximumPoolSize 最大线程数。当任务队列满且当前线程数 < max 时,会创建新线程。
  • keepAliveTime 非核心线程空闲时的存活时间。超过此时间未被使用,会被回收。
  • unit keepAliveTime 的时间单位。
  • workQueue 任务队列。用于缓存提交但未执行的任务。必须是有界队列!
  • threadFactory 线程工厂。用于自定义线程名称、优先级、是否守护线程等。
  • handler 拒绝策略。当线程数达上限且队列满时,如何处理新任务。

🧠 执行流程(关键!):

  • 如果当前线程数 < corePoolSize → 创建新线程执行任务;
  • 否则,尝试将任务放入 workQueue;
  • 如果队列已满,且当前线程数 < maximumPoolSize → 创建新线程;
  • 如果队列满 + 线程数已达上限 → 触发拒绝策略。

⚠️ 注意:只有当 workQueue.offer() 失败(即队列满)时,才会尝试创建超过 corePoolSize 的线程!

日常实践:线程数、队列、拒绝策略怎么设?

  1. 线程数设置

CPU 密集型任务(如计算、加密):

  • 线程数 ≈ CPU 核数 + 1(+1 是为了防止某线程因页缺失等阻塞)
  • 可通过 Runtime.getRuntime().availableProcessors() 获取核数。

IO 密集型任务(如数据库查询、HTTP 调用):

  • 线程数 ≈ CPU 核数 * (1 + 平均等待时间 / 平均计算时间)
  • 实际中可设为 2 * CPU 核数 起步,再根据压测调整。

上面是理论的调参建议,实际项目中需要不断验证压测,找到最佳平衡点。

  1. 任务队列:一定要有界!

绝对不要用 Executors.newFixedThreadPool() 默认的 LinkedBlockingQueue(无界队列)! 它的容量是 Integer.MAX_VALUE,意味着任务可以无限堆积,最终导致 OOM。

✅ 正确做法:使用有界队列,如:

  • ArrayBlockingQueue(基于数组,有界,FIFO)
  • LinkedBlockingQueue(capacity)(显式指定容量)
  • 队列大小建议根据业务峰值 QPS、平均任务处理时间估算。例如:峰值 1000 QPS,平均处理 100ms → 每秒积压 100 个任务 → 队列设为 200~500 较安全。
  1. 拒绝策略选择

JDK 提供四种策略:

  • AbortPolicy(默认) 抛出 RejectedExecutionException
  • CallerRunsPolicy 由提交任务的线程(调用者)自己执行任务
  • DiscardPolicy 静默丢弃任务
  • DiscardOldestPolicy 丢弃队列中最老的任务,再尝试提交

生产建议:

  • 对于关键任务(如支付),用 CallerRunsPolicy 让调用方感知压力,触发降级;
  • 对于非关键任务(如日志上报),可用 DiscardPolicy 避免阻塞主线程。

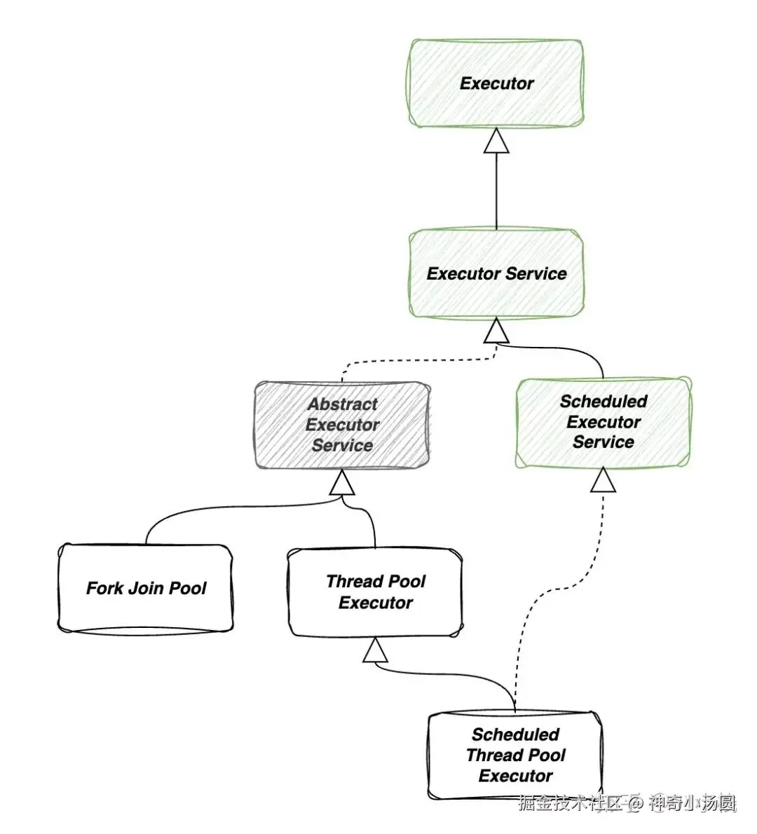
ThreadPoolExecutor 底层体系结构

Java 的线程池体系设计精妙,层层抽象:

  • Executor:最顶层接口,只有一个 execute(Runnable) 方法,解耦任务提交与执行。
  • ExecutorService:扩展了 Executor,支持关闭、获取 Future、批量提交等。
  • ThreadPoolExecutor:标准线程池实现,支持核心/最大线程数、队列、拒绝策略等。
  • ScheduledThreadPoolExecutor:继承自 ThreadPoolExecutor,支持定时/周期任务。
  • ForkJoinPool:专为“分治”任务设计(如 parallelStream()),采用工作窃取(Work-Stealing)算法,适合 CPU 密集型递归任务。

💡 小知识:CompletableFuture 默认使用的就是 ForkJoinPool.commonPool()

血泪教训:两个真实生产事故

踩坑 1:无界队列引发 OOM 某在线系统,使用了 Executors.newFixedThreadPool(10) 处理用户请求。 由于底层依赖的数据库响应变慢,任务处理时间从 10ms 涨到 1s。 而 newFixedThreadPool内部使用的是无界LinkedBlockingQueue`,任务不断堆积,最终堆内存爆满,服务宕机。

根因:刚入职场缺乏并发编程经验,无界队列 + 任务积压 = 内存泄漏。

// 改为有界队列 + 自定义拒绝策略
new ThreadPoolExecutor(
    10, 20, 60L, SECONDS,
    new ArrayBlockingQueue<>(200),
    r -> { /* 记录监控 + 降级 */ }
);

踩坑 2:异步日志的“伪异步”

某核心系统,配置了 Log4j2 的 AsyncLogger(基于 Disruptor RingBuffer),以为日志完全不阻塞主线程。

但在一次流量洪峰中,RingBuffer 被写满,Log4j2 默认行为是阻塞写入线程(即业务线程)!

结果:大量 HTTP 请求卡在 logger.info()线程池耗尽,服务不可用

根因:异步日志也有瓶颈,需要了解底层原理,满时默认会 backpressure(反压)到调用方。

修复:

  • 设置 log4j2.asyncQueueFullPolicy=Discard,满时丢弃日志而非阻塞;
  • 或增大 RingBuffer 大小(但不能根本解决问题);
  • 关键:监控日志队列深度,及时告警。

✅ 经验:任何“异步”组件都不是无限缓冲的,都要考虑背压处理!

结语

线程池是 Java 并发编程的基石,用得好能极大提升系统稳定性与性能,用不好则可能成为“定时炸弹”。记住三个黄金法则:

  • 永远不要用 Executors 的默认线程池;
  • 任务队列必须有界;
  • 拒绝策略要根据业务场景定制。

最后送大家一句并发编程箴言:

“Don’t create threads; manage them.”

希望这篇文章能帮你避开那些年我们踩过的坑。如果你觉得有用,欢迎转发给团队小伙伴,一起写出更健壮的代码!