市场情绪如何量化?FinBERT给出答案:将金融文本转化为情感得分

225 阅读9分钟

FinBERT 深度技术解析:面向金融领域的领域自适应 BERT 实践

1. 整体介绍

1.1 项目概要

FinBERT 是一个针对金融文本情感分析任务进行领域自适应(Domain Adaptation)的预训练语言模型。项目由 Prosus AI 团队的研究人员发布,其核心贡献在于证明了在特定领域(金融)语料上对通用 BERT 模型进行中间阶段训练(Further Pre-training),再在特定任务(情感分类)上微调的有效性。

1.2 主要功能与解决问题

  • 核心功能: 对金融文本(如新闻标题、财报摘要、社交媒体评论)进行细粒度情感三分类(正面、负面、中性),并提供置信度概率。
  • 面临问题:
    1. 领域鸿沟: 通用语言模型(如 BERT-base)在通用语料上训练,其词汇和语义理解与包含大量专业术语、特定表达(如“熊市”、“稀释每股收益”)的金融文本存在差距。
    2. 标注数据稀缺: 高质量、大规模的金融情感标注数据获取成本高。
  • 对应人群与场景:
    • 量化投资研究员: 自动化分析海量财经新闻对市场情绪的影响。
    • 风险管理部门: 监测公众舆论对特定公司或行业的负面情绪。
    • 金融科技开发者: 为其产品(如投资助手、资讯聚合平台)嵌入情感分析能力。
  • 解决方案与优势:
    • 旧方式: 1) 直接使用通用情感分析模型,准确率在金融领域欠佳;2) 使用特征工程+传统机器学习(如 SVM),需要大量人工设计特征,泛化能力有限。
    • 新方式 (FinBERT): 采用“预训练-领域适应-任务微调”的范式。
      • 步骤一 (领域适应): 在大型无标签金融语料(Reuters TRC2)上继续预训练 BERT,使其吸收领域知识。
      • 步骤二 (任务微调): 在规模相对较小的有标签金融情感数据集(Financial PhraseBank)上进行有监督微调。
      • 优势: 相较于从头训练,它利用了 BERT 强大的通用语言表示能力;相较于直接微调,它通过领域适应弥合了领域鸿沟,从而在有限的标注数据上取得更好性能。

1.3 商业价值预估

  • 代码/技术成本:
    • 数据成本: 需获取 Reuters TRC2(需申请)和 Financial PhraseBank(公开),主要成本在于数据处理与标注(如果自建数据集)。
    • 算力成本: 对 BERT-base 进行继续预训练和微调需要 GPU 资源,但远低于从头训练一个大模型。
    • 开发成本: 项目已开源核心训练、预测流程,提供了可复现的代码,降低了实现门槛。
  • 覆盖问题空间效益:
    • 效益逻辑: 金融文本情感分析是市场情绪量化、自动化报告、风险预警等应用的基础模块。FinBERT 提供了一个效果优于通用模型的现成解决方案。
    • 估算: 其价值并非直接货币收入,而体现在 “效率提升”“决策支持” 上。例如,替代人工审阅部分报告,或将情绪因子纳入量化模型可能带来的潜在收益提升。对于一家中型基金或金融信息公司,自研类似模块的工程师投入可能超过数人月,FinBERT 可直接节省这部分成本并加速产品上线。

2. 详细功能拆解

功能模块产品视角技术视角
情感预测服务用户输入文本,获得情感标签和得分。支持批量文本文件处理。提供 predict.py 脚本和 Flask API (main.py)。内部完成句子分割、Tokenization、模型推理、Softmax 计算和得分聚合。
模型训练与微调允许用户使用自定义金融情感数据训练更适合自己场景的模型。提供 finbert_training.ipynb。实现了数据加载、动态 Masking、训练循环、验证、以及对抗灾难性遗忘的渐进式解冻判别式学习率技术。
领域自适应语言模型提供已适应金融领域的预训练 BERT 权重,作为下游任务的更好起点。在 Reuters TRC2 语料上执行 MLM(掩码语言模型)任务进行继续预训练。项目提供了训练好的模型下载。
数据处理工具将原始 Financial PhraseBank 数据转换为模型训练所需的格式。提供 scripts/datasets.py,处理原始标注文件,划分训练/验证/测试集,并转换为 .csv 格式。

3. 技术难点挖掘

  1. 领域适应与灾难性遗忘的平衡: 在金融语料上继续预训练时,如何保留 BERT 在通用语料上学到的通用语法、语义知识,避免“遗忘”。
  2. 小样本任务微调: Financial PhraseBank 数据集规模有限,如何在不过拟合的情况下,有效微调一个拥有 1.1 亿参数的模型。
  3. 金融文本的语义复杂性: 例如,“公司股价承压”是负面,但“空头承压”可能对多方是正面。模型需要理解上下文和金融逻辑。
  4. 遗留技术栈迁移: 项目基于旧的 pytorch_pretrained_bert,向现代 transformers 库迁移需要兼容性处理。

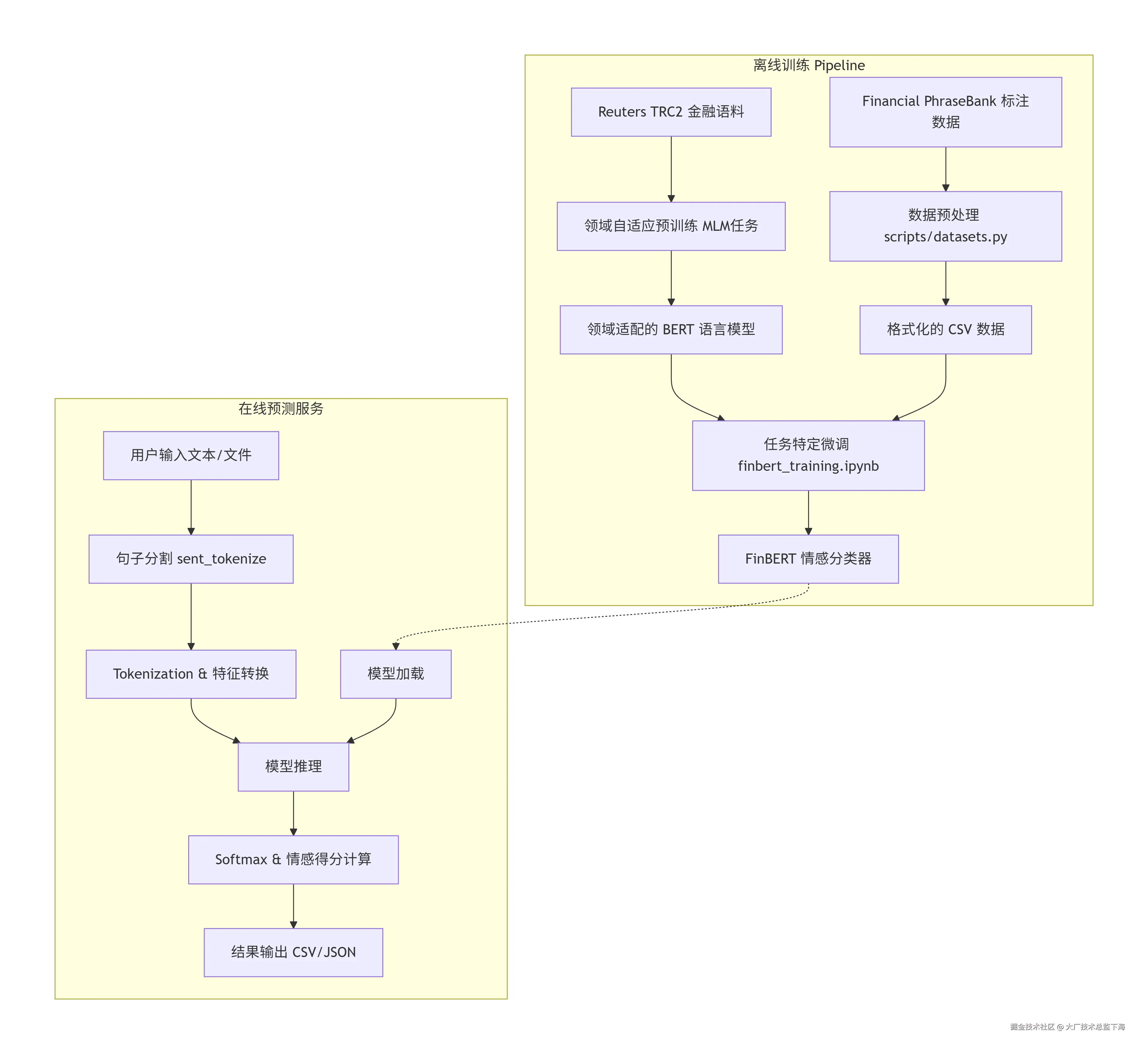
4. 详细设计图

4.1 系统架构图 该图展示了 FinBERT 从训练到服务的核心组件和数据流。 在这里插入图片描述

4.2 核心预测链路序列图 此图描述了 predict 函数处理一段文本时的内部调用序列。

sequenceDiagram
    participant User
    participant predict.py
    participant nltk
    participant finbert.utils
    participant Model
    participant torch

    User->>predict.py: 调用 predict(text, model)
    predict.py->>nltk: sent_tokenize(text)
    nltk-->>predict.py: 句子列表 [sent1, sent2...]
    loop 每个批次
        predict.py->>finbert.utils: chunks(句子列表, batch_size)
        predict.py->>finbert.utils: convert_examples_to_features()
        finbert.utils->>finbert.utils: tokenizer.tokenize(), 添加 [CLS], [SEP]
        finbert.utils->>finbert.utils: 构建 input_ids, attention_mask...
        finbert.utils-->>predict.py: features
        predict.py->>torch: tensor(features).to(device)
        predict.py->>Model: model(**batch_tensors)
        Model-->>predict.py: logits
        predict.py->>finbert.utils: softmax(logits)
        predict.py->>predict.py: 计算 sentiment_score (pos - neg)
    end
    predict.py-->>User: DataFrame(句子, 预测, 分数)

4.3 核心类关系图 展示了项目核心类之间的依赖和组成关系。

deepseek_mermaid_20260112_fb7f52.png 4.4 核心函数 predict 拆解图 在这里插入图片描述

5. 核心函数解析

以下重点解析驱动预测流程的核心函数 predict(位于 finbert/finbert.py)。该函数完美体现了将原始文本转换为模型输入、执行推理、后处理输出的完整链路。

def predict(text, model, write_to_csv=False, path=None, use_gpu=False, gpu_name='cuda:0', batch_size=5):
    """
    预测给定文本中句子的情感。
    参数:
    text: 待分析的字符串文本。
    model: 已加载的 BertForSequenceClassification 模型。
    write_to_csv: 是否将结果写入CSV文件。
    path: CSV文件路径。
    use_gpu: 是否使用GPU进行推理。
    gpu_name: 指定GPU设备名称。
    batch_size: 批处理大小,影响内存占用和速度。
    返回:
    包含句子、预测结果、概率和情感得分的DataFrame。
    """
    # 设置模型为评估模式,关闭Dropout等训练层
    model.eval()

    # 1. 文本预处理:使用NLTK进行句子级分割
    # 金融文本常由多个句子组成,分句处理更精细
    sentences = sent_tokenize(text)

    # 2. 设备设置:根据参数决定使用CPU或GPU
    device = gpu_name if use_gpu and torch.cuda.is_available() else "cpu"
    logging.info("Using device: %s " % device)
    
    # 3. 标签定义
    label_list = ['positive', 'negative', 'neutral']
    label_dict = {0: 'positive', 1: 'negative', 2: 'neutral'} # 数字索引到文本标签的映射
    
    # 4. 初始化结果DataFrame
    result = pd.DataFrame(columns=['sentence', 'logit', 'prediction', 'sentiment_score'])
    
    # 5. 批处理预测:将句子列表分块,减少内存峰值并可能加速
    for batch in chunks(sentences, batch_size):
        # 5.1 为当前batch中的每个句子创建InputExample对象
        # InputExample是项目内部定义的数据结构,包含guid和文本
        examples = [InputExample(str(i), sentence) for i, sentence in enumerate(batch)]

        # 5.2 特征转换:将文本转换为BERT模型所需的数字特征
        # 这是关键步骤,调用`convert_examples_to_features`函数
        # 它会进行tokenization,添加[CLS]/[SEP],padding,生成input_ids, attention_mask, token_type_ids
        features = convert_examples_to_features(examples, label_list, 64, tokenizer) # max_seq_length固定为64

        # 5.3 将特征列表转换为PyTorch Tensor,并移动到指定设备
        all_input_ids = torch.tensor([f.input_ids for f in features], dtype=torch.long).to(device)
        all_attention_mask = torch.tensor([f.attention_mask for f in features], dtype=torch.long).to(device)
        all_token_type_ids = torch.tensor([f.token_type_ids for f in features], dtype=torch.long).to(device)

        # 5.4 模型推理(不计算梯度,节省内存)
        with torch.no_grad():
            model = model.to(device) # 确保模型在正确的设备上
            # 前向传播,获取未归一化的logits
            logits = model(all_input_ids, all_attention_mask, all_token_type_ids)[0]
            logging.info(logits)
            
            # 5.5 后处理:将logits转换为概率分布
            # 先移至CPU并转为numpy数组,然后计算softmax
            logits = softmax(np.array(logits.cpu())) # `softmax`是项目内部定义的函数
            
            # 5.6 计算情感得分:正面概率 - 负面概率
            # 该得分提供了情感的强度和方向,比单纯的三分类更细致
            sentiment_score = pd.Series(logits[:, 0] - logits[:, 1])
            
            # 5.7 获取预测标签(概率最大的类别)
            predictions = np.squeeze(np.argmax(logits, axis=1))

            # 5.8 组装当前批次的临时结果
            batch_result = {'sentence': batch,
                            'logit': list(logits), # 存储完整的概率向量
                            'prediction': predictions, # 存储预测的类别索引
                            'sentiment_score': sentiment_score}
            batch_result = pd.DataFrame(batch_result)
            
            # 5.9 将当前批次结果追加到总结果中
            result = pd.concat([result, batch_result], ignore_index=True)

    # 6. 最终处理:将数字预测索引映射回可读的文本标签
    result['prediction'] = result.prediction.apply(lambda x: label_dict[x])
    
    # 7. 可选:将结果写入CSV文件
    if write_to_csv:
        result.to_csv(path, sep=',', index=False)

    # 8. 返回包含所有分析结果的DataFrame
    return result

函数亮点与不足分析

  • 亮点:
    1. 完整的工业级预测流程: 集成了文本分句、批处理、设备管理、推理、后处理全链路。
    2. 情感得分量化: 提供了 positive_prob - negative_prob 的连续型情感得分,便于排序和阈值化分析,比单一分类更具实用性。
    3. 内存友好: 通过 chunks 函数支持批处理,能预测任意长度的文档。
  • 不足与风险点:
    1. 固定序列长度64: max_seq_length=64 是硬编码的,过长的句子会被截断(具体逻辑在 convert_examples_to_features 中:取前1/4和后3/4)。这可能损失重要信息。在生产中需根据实际文本长度分布调整。
    2. 依赖旧版库: 使用 pytorch_pretrained_bert,与现代 transformers 库的 API 不兼容,增加了维护和集成成本。
    3. Tokenizer 不一致: 代码中 tokenizer = AutoTokenizer.from_pretrained('bert-base-uncased') 写死,理论上应与加载的 FinBERT 模型本身的 tokenizer 保持一致,从模型目录加载更稳妥。

总结:FinBERT 项目是一个经典的领域自适应 NLP 应用案例。它清晰地展示了如何通过“通用预训练 -> 领域适应 -> 任务微调”的三段式方法,解决垂直领域中的 NLP 问题。尽管其代码实现基于较旧的库,但其架构设计、对抗灾难性遗忘的技术(渐进解冻、判别式学习率)以及提供的完整工具链(训练、预测、数据预处理)仍具有很高的学习和参考价值。对于希望在金融、法律、医疗等领域应用 BERT 类模型的开发者而言,FinBERT 提供了一个切实可行的技术蓝图。