Claude Code 2.1系列发布,5个值得关注的更新!附国内安装使用方式~

370 阅读7分钟

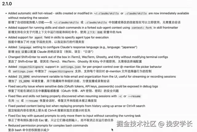
Claude Code 2.1系列发布了。

1096个commits,这次更新不小。

如果你还不知道Claude Code是什么——它是Anthropic官方出的AI编程工具,直接在终端里跟Claude对话,让它帮你写代码、改bug、操作文件。

这次2.1.0版本,有几个更新值得说一下。

1. Skills热重载

以前改个Skill文件,要重启才能生效。现在不用了。改完,立刻生效。

经常改规则的人应该会很开心,终于不用每次都退出重进了。

现在当你在 ~/.claude/skills 或 .claude/skills 目录中修改并保存你的自定义skill后,它会立刻生效,无需重启整个会话。

之前的痛点非常明确:每次对skill进行一点小小的修改或调试,都必须彻底关闭并重启当前会话,这个过程极大地打断了开发的连贯性。

这是外网用户评价最好的功能。

这个改进说白了就是文件系统监听+热加载,技术上不复杂,但对开发体验的提升是实打实的。以后调试skill的效率至少提升一倍。


2. Hooks三级嵌套

Hooks是"生命周期钩子",可以在工具执行前后自动触发一些操作。

比如每次执行Bash命令前自动记日志,或者执行后自动检查结果。

2.1.0之前,Hooks只能在全局配置。

之前hooks只能在agent层面定义,现在skill级别也能定义了。这意味着你可以为每个skill设置独立的前置检查、后置处理逻辑。现在,agent、skill、slash command三个层级都能单独定义Hooks了。想控制哪层就控制哪层。


3. context: fork(上下文隔离)

这个功能解决一个痛点:子任务会污染主会话。

以前让Claude去做个小任务,它的中间过程会留在对话里,影响后续判断。现在在skill的frontmatter里加一行 context: fork,子任务就会在隔离环境里跑。像"影分身",互不干扰。

设置了context: fork之后,这个skill的执行会fork出一个子代理,有自己独立的上下文,不会污染主对话。适合那种需要大量读取文件、执行复杂分析的场景。


4. Session Teleportation

新命令:/teleport

可以把当前终端会话转移到 claude.ai/code 网页版继续。

场景:在公司电脑开了个任务,回家想继续看——直接teleport过去。会话不再绑定设备了。

/teleport 命令,它允许你将本地终端的当前会话,一键传送到云端,利用云端的强大资源继续执行任务。

我们知道,其实Codex和Claude Code早就有了云端版本,但之前一直被社区诟病的是:云端和本地版本很难协调。这个功能直接命中了这一核心痛点

现在,通过会话传送,不仅实现了本地开发与云端执行的无缝切换,还支持恢复远程会话以及与团队成员共享。这对于复杂的团队协作和需要长时间运行的任务来说,是一个革命性的改进。会话传送,这可真是太懂用户痛点了。


5. 其他实用更新

通配符权限权限 以前授权要一个个写,现在支持通配符。 Bash(npm *) 就能授权所有npm开头的命令。

多语言输出 可以设置输出语言了。设成中文,Claude就用中文回复。

不过要注意,这个配置是"尽量"而不是"强制"。如果对话上下文是英文的,或者涉及代码和专业术语,Claude可能还是会混用英文。

实时思考展示 按 Ctrl+O 可以看Claude的推理过程,不用等它想完再看结果。

除了上述重大更新,这次发布还包含了一系列虽小但极大提升用户体验的细节优化,真正做到了从细微处见真章。

/plan命令触发计划模式:现在,你只需要在任意位置输入 /plan 即可进入计划模式。这彻底解决了之前需要按 shift+tab 组合键来回切换的麻烦。这意味着习惯使用Bypass Permission Mode的重度用户,现在可以无需切换模式,直接用/plan安全地进入计划阶段,避免误操作。

报错后自动继续:在处理长篇内容时,常常会因为响应太长而被截断并报错,例如,当我们用Claude Code自动操作浏览器来读取内容很长的网页时,这个问题尤为常见。现在,Claude Code在遇到这类错误时,会自动继续执行而不会中断,让长任务的处理过程更加稳定可靠。


国内如何安装使用?

MAC 安装教程

MAC安装过程和配置很简单,这边就不做详细步骤,

需要可自行访问此处进行配置安装: MAC和Linux教程

Windows 安装教程

步骤 1:安装 Git For Windows

在 Windows 上原生安装 Claude Code 需要通过 Git Bash

Git For Windows 下载地址:git-scm.com/install/win…

下载系统对应版本默认选项安装即可,验证安装命令:

git --version

步骤 2:安装 Claude Code

之后打开 PowerShell 或 CMD 终端运行以下安装命令即可

Windows PowerShell 安装命令:

irm https://claude.ai/install.ps1 | iex

Windows CMD 安装命令:

curl -fsSL https://claude.ai/install.cmd -o install.cmd && install.cmd && del install.cmd

步骤 3:添加 PATH 环境变量

Claude 可执行文件所在的目录需要加入系统 PATH,否则 PowerShell 目前无法识别 claude 命令,

参考路径:C:\Users\ 你的用户名 .local\bin

可通过以下步骤添加:打开系统属性 → 环境变量 → 编辑用户 PATH → 新建 → 添加上方的 Claude 安装路径。

配置完成后,重启所有终端窗口,即可通过 claude 命令启动新版 Claude Code 客户端。

配置并开始使用

1、注册并登录 gaccode.com ,创建Key。gaccode订阅请发送任意邮件到gaccode@163.com即可获取权限。

注册登录控制台后在 API密钥 页面点击 右上角 创建一个专属自己的 API 令牌,创建令牌时的 建议设置

  • 名称:随意命名
  • 其他选项:全部保持默认设置

2、在C盘/用户/用户名/.claude路径下,修改或新建【settings.json】文件,配置文件一般位于以下目录:

  • Windows: C:\Users\ 用户文件夹 \ .claude\settings.json
  • Mac: ~/.claude/settings.json 或 .claude/settings.json
  • Linux: ~/.claude/settings.json

其中写入以下配置信息,ANTHROPIC_API_KEY 替换为你的 API 令牌。

{
  "env": {
    "ANTHROPIC_BASE_URL": "https://gaccode.com/claudecode",
    "ANTHROPIC_API_KEY": "您的API秘钥"
  }
}

Ubuntu/macOS 用户可通过 vi 或者 vim 命令直接创建或者修改 vim settings.json 文件

vim  ~/.claude/settings.json

然后在您的项目目录下输入 Claude 即可启动并运行 Claude Code:

cd /path/to/your/project
claude

3、运行使用Claudecode

然后在您的项目目录下输入 Claude 即可启动并运行 Claude Code:

cd /path/to/your/project
claude

运行后如报错402提示出现“No Active Subscription” 提示联系请发送任意邮件到gaccode@163.com即可获取权限。运行后如报错402提示出现“No Active Subscription” 提示联系请发送任意邮件到gaccode@163.com即可获取权限。

要升级 Claude Code 到最新版本,只需运行相同的安装命令:

更新方法:npm install -g gaccode.com/claudecode/… --registry=registry.npmmirror.com

顺便聊个感受

你知道这次2.1.0有多少commits吗?1096个。

2025年一整年,Claude Code更新了176次。平均两天一次。

说实话我看到这个数字的时候愣了一下。这不是人力能堆出来的速度啊。

后来想明白了——Anthropic自己就在全面用AI写代码。不是那种"试试看"的用法,是真的把AI塞进整个开发流程里了。

我们这边还在讨论"AI到底能不能写代码",人家已经用AI把产品迭代速度拉到这个程度了。怎么说呢,有点被卷到的感觉。