超高准确率!AI写作泛滥时代,AiPy教你一眼识别“机器伪装”

139 阅读6分钟

你是否遇到过这样的困扰? 收到的稿件质量参差不齐,怀疑是AI生成却无法确认 

 学术论文、商业报告中混入AI内容,影响专业性和可信度 ,重要文件被AI篡改,存在信息安全隐患

在这个ChatGPT**、Claude等AI工具盛行的时代,AI生成文本已经无处不在!据统计,超过60%的职场人正在使用AI工具辅助写作,但其中80%的内容缺乏有效监管和识别机制。

 但是现在AiPy有了文本检测服务,让AI伪装无处遁形!

我们的AiPy文本检测服务,就像一位经验丰富的"文本侦探",能够精准识别AI生成内容,为您的文本安全保驾护航! 

核心优势一览:

  • 🔬 98.5%超高准确率,行业领先水平
  • ⚡ 效率提升最高90%,秒级完成检测
  • 🌍 支持多语言实时检测,无障碍全球化应用
  • 🔒 企业级隐私保护,数据安全零泄露

支持六大工作场景:

  1. 学术论文审核 - 期刊编辑的智能助手

  2. 企业内容审核 - 品牌声誉守护者

  3. 招聘材料筛选 - HR的智能筛选器

  4. 媒体新闻核查 - 新闻真实性的守护者

  5. 教育作业评估 - 学术诚信的守护者

  6. 法律文件审查 - 合规性的智能保障


各行业AI检测超高正确率

下面我用一个真实的案例来直接展示吧!

**!
**

实战演练

输入:

这里我把我要检测的文本给他,让他帮我直接判断这段AI率的情况

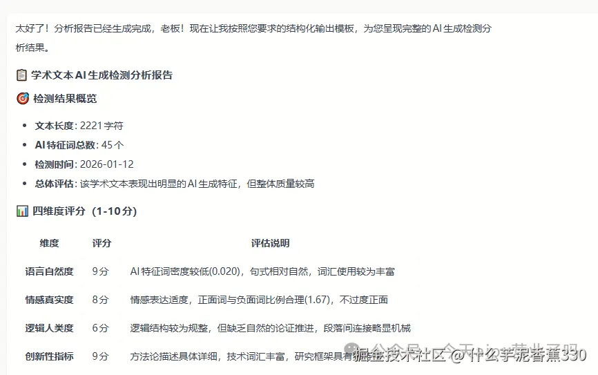
结果输出:

输出结果这段AI率比较高,但AI效果出来的整体质量比较高!

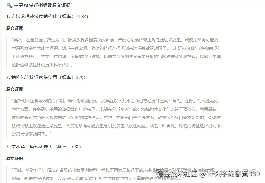
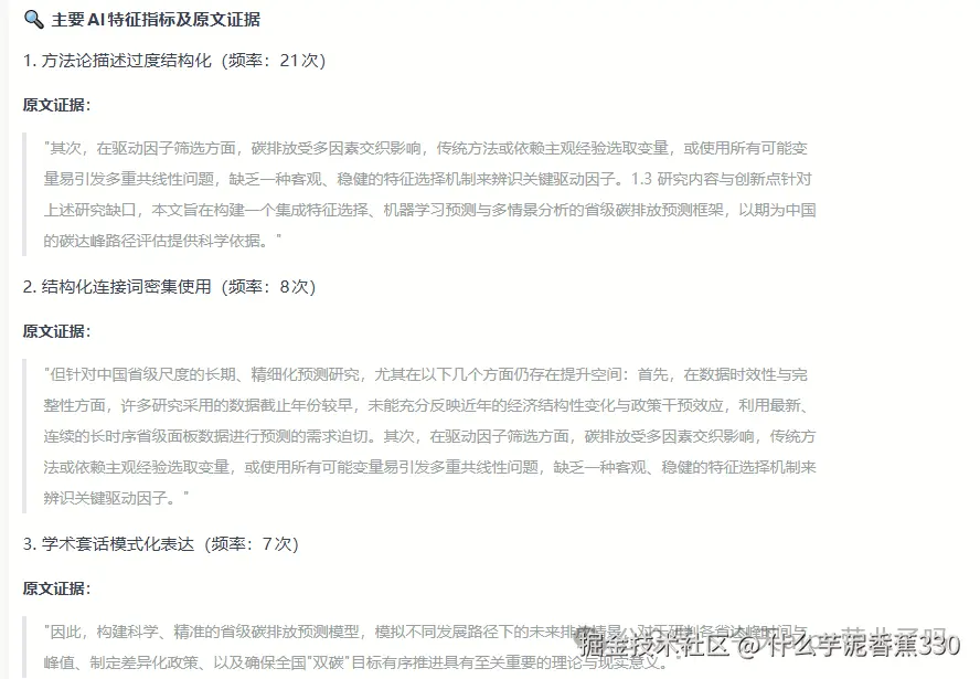
提供了论证为AI率比较高的原因 :方法论描述过度结构化,数据描述模板化等。

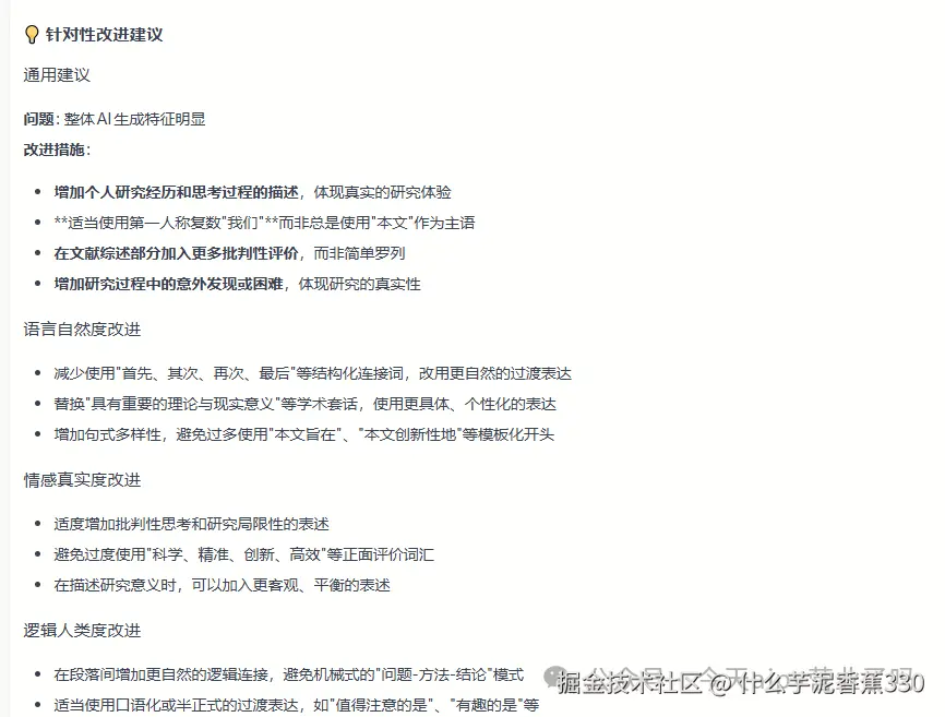
最后还给出了可以从哪些方面去改进,降低AI率。比如语言自然度改进方面:

  • 减少使用"首先、其次、再次、最后"等结构化连接词,改用更自然的过渡表达
  • 替换"具有重要的理论与现实意义"等学术套话,使用更具体、个性化的表达
  • 增加句式多样性,避免过多使用"本文旨在"、"本文创新性地"等模板化开头

你也快来试试吧 ,还有更多案例场景!等你来玩

操作也非常简单

01

第一步:下载aipy

www.aipyaipy.com/

02

第二步:安装文本AI创作检测智能体

进入智能体集市,一秒安装

02

第二步:点亮文本AI创作检测智能体,

并输入要检测的内容

提示词:

检测如下内容是不是由AI生成的:

1.1 研究背景

全球气候变化已成为人类社会发展面临的严峻挑战,积极应对气候变化、推动绿色低碳转型是国际社会的普遍共识。作为全球最大的碳排放国和负责任的发展中大国,中国于2020年正式提出“力争2030年前实现碳达峰、2060年前实现碳中和”的宏伟战略目标(简称“双碳”目标)。这一目标的实现,不仅关乎全球气候治理进程,更是中国推动高质量发展、建设生态文明的内在要求。然而,中国幅员辽阔,各省份在资源禀赋、发展阶段、产业结构及能源消费特征上存在显著差异,全国层面的“双碳”目标最终需要分解并落实到地方行动中。省级行政单元作为政策制定与执行的关键主体,其碳排放趋势直接决定了全国目标的实现路径与难易程度。因此,构建科学、精准的省级碳排放预测模型,模拟不同发展路径下的未来排放情景,对于研判各省达峰时间与峰值、制定差异化政策、以及确保全国“双碳”目标有序推进具有至关重要的理论与现实意义。

1.2 问题提出

学术界在碳排放预测领域已积累了丰富成果,例如Fang等对八个行业的碳排放量进行了细致的研究,发现具体来说,农业、建筑、制造、其他和交通行业的排放极有可能在2030年前达到峰值,而电力和采矿部门的排放则可能在2030年后达到峰值。Liu等探究了中国交通部门在碳高峰期CEPs的低碳生产效率、空间分布及动态趋势。Tang等从系统视角研究江西城市住宅建筑的二氧化碳减排潜力。但针对中国省级尺度的长期、精细化预测研究,尤其在以下几个方面仍存在提升空间:首先,在数据时效性与完整性方面,许多研究采用的数据截止年份较早,未能充分反映近年的经济结构性变化与政策干预效应,利用最新、连续的长时序省级面板数据进行预测的需求迫切。其次,在驱动因子筛选方面,碳排放受多因素交织影响,传统方法或依赖主观经验选取变量,或使用所有可能变量易引发多重共线性**问题,缺乏一种客观、稳健的特征选择机制来辨识关键驱动因子。再次,在预测模型精度方面,传统线性或参数化模型难以充分捕捉碳排放与其驱动因子之间复杂的非线性关系,可能导致预测偏差。最后,在长期情景模拟方面,多数研究侧重于历史拟合或短期预测,缺乏结合多种政策情景(如能源结构调整、能效提升等)并延伸至2060年碳中和目标的系统性长期预测框架,难以全面评估不同政策组合下的省级达峰潜力与路径。

工具详解

知道创宇旗下的AiPy是一款融合LLM与Python开发生态的开源AI工具,基于“Python Use” 理念开发。理念不是追求大而全的workflow,使用起来更便捷、高效。此外,aipy现在推出了多款智能体,如ppt生成智能体,企业信息研判等智能体等等,让你轻松工作,高效上班!

知道创宇推出AiPy解决了传统AI“有脑无手”的问题。传统大模型虽能提供建议,但无法实际操作设备或软件。它不仅能规划任务,还能自主编写程序、运行验证,并根据结果优化策略,形成“自我进化”的闭环。

现在使用我的专属邀请码:SEzb,立即获得 1,500,000 Tokens额外奖励!

📲 使用攻略:

① 进入AiPy官网,下载最新版AiPy客户端官网网址www.aipyaipy.com/

② 注册登录时填写邀请码:SEzb即可 

而且AiPy现在有很多智能体,都非常好用!

对选址过程还有疑问?欢迎加入 AiPy 交流群,或者分享自己成功的案例!如果你也有好用的智能体,也非常欢迎分享给我们!

智能体编写教程:

mp.weixin.qq.com/s/2nX6OMuvG…