那些日更 10 条的营销号,原来是用 BajoSeek 在“流水线”作业

110 阅读5分钟

你是不是也困在这样的死循环里:熬夜到凌晨,只憋出百字脚本;逐字打磨三小时,发出去却只有几十播放、零星点赞。而那些头部营销号,一天稳定输出十条,条条踩中流量密码,起号比你快十倍,接广接到手软,早就把你甩在身后。

其实,多数人做自媒体的瓶颈,从来不是文笔或天赋,而是困在了“手工匠人”思维里,执着于单打独斗、逐字原创,却忽略了自媒体赚钱的核心逻辑:效率决定变现上限

高产博主的背后,未必有庞大团队,但一定有一套替代重复劳动的 高效工具

今天,就手把手教你用 BajoSeek 任务规划 Agent,把单人运营升级为“内容流水线工厂”,实现批量产出爆款、加速变现。

01

核心第一步:AI一键搭建精准人设+7天选题

做号先定调,盲目动笔只会白费功夫。很多人起号失败,根源就是不会拆解赛道、不会规划选题,反复试错耗光时间和精力。而BajoSeek能直接帮你搞定人设搭建和选题规划,把试错成本降到最低。

我们以当下热门的“30岁独居女性/精致生活/带货博主”赛道为例,给大家演示具体实操玩法,照搬就能用:

图片给BajoSeek的Prompt:
我要做一个‘30岁独居女性’的小红书账号。人设关键词:清醒、极简主义、轻微社恐。请利用深度思考模式,分析这个赛道的3个爆款选题方向(说明爆款原因),并规划第一周的7个具体选题,贴合人设且适配短视频传播。!

指令发出后,BajoSeek会快速输出专业规划:先拆解出3个精准爆款方向-极简生活方式」(戳中都市女性减压需求)、「独居情绪价值」(共鸣轻微社恐人群)、「职场边界感」(贴合30+女性职场痛点),再生成第一周选题表,精准踩中流量密码。

图片图片

02

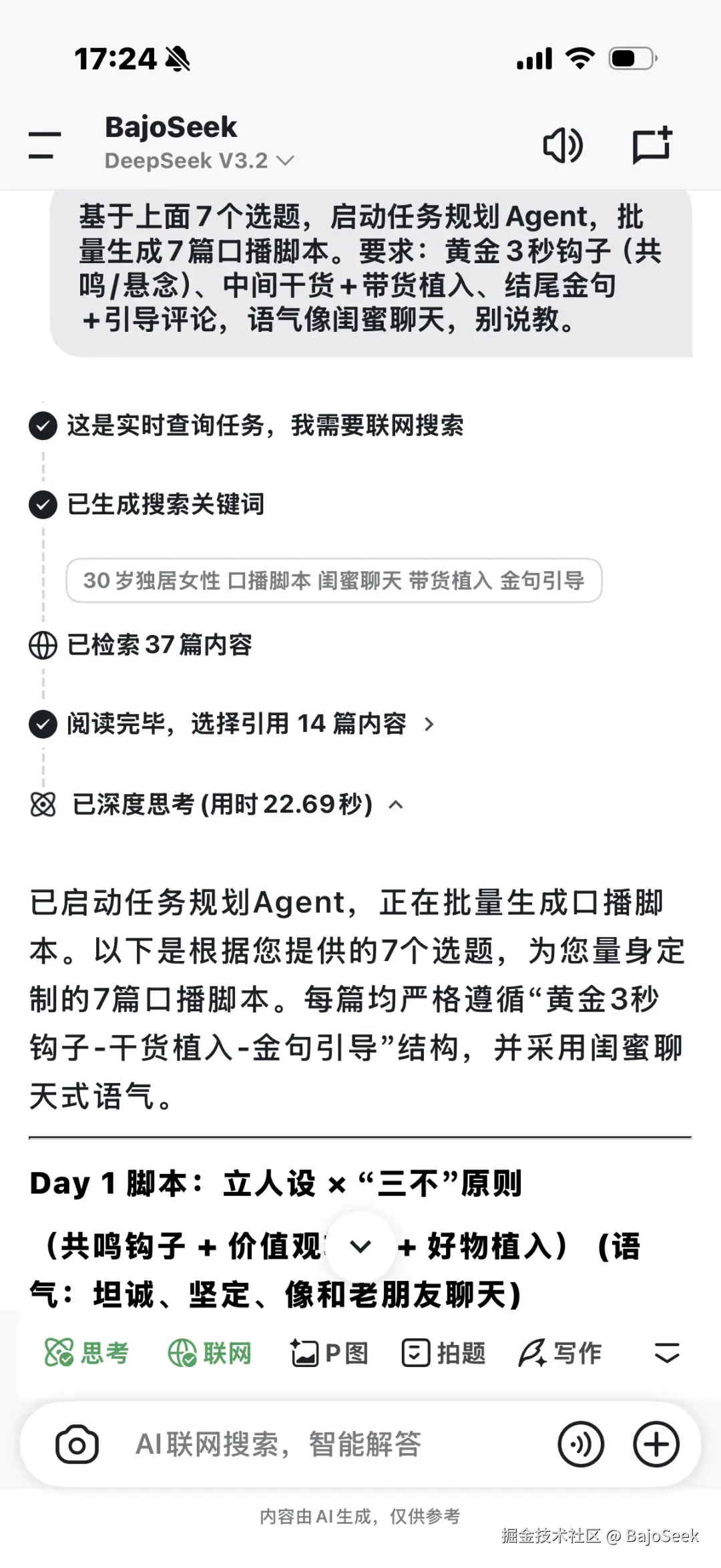
实操SOP:2min生成7篇网感脚本,告别无效内耗

选题定好后,又有很多人卡在脚本撰写上:要么语言生硬没网感,要么不会设计黄金钩子,要么带货植入尴尬,一篇脚本磨大半天。而用BajoSeek的任务分解功能,能一键生成符合平台调性的口播脚本,效率直接提升10倍以上。

图片给BajoSeek的Prompt:

“基于上面的7个选题,启动任务规划Agent,批量生成7篇口播短视频脚本(每篇150-200字)。要求:1. 黄金3秒开头(制造共鸣或悬念,抓牢观众);2. 中间干货输出(自然预留1个带货植入点);3. 结尾金句升华+引导评论互动;4. 语气像闺蜜聊天,亲切不说教,适配小红书/抖音平台。”

仅需2分钟,7篇高质量脚本直接生成!以周一“断舍离”选题为例,AI生成的脚本完全踩中爆款逻辑:

“30岁不结婚,独居真的惨吗?(悬念钩子)以前我总被‘留着有用’的执念绑架,房间堆得杂乱无章,心情也跟着压抑。这周我狠下心扔掉100件东西,才懂独居的快乐在于精简——旧衣物、凑数餐具、消耗情绪的人际关系,全清掉后,房间亮了,心也通透了。(干货输出)收纳我全靠这款分层收纳箱,无盖设计拿取方便,薄款不占衣柜空间,极简星人直接封神(带货植入)。低欲望不是敷衍生活,是把时间留给值得的事。你最想扔掉身边的什么东西?评论区告诉我~(互动引导)”

图片

这样的脚本既有人设感,又有干货和互动点,带货植入不生硬,原本需要3天的高强度工作,AI瞬间搞定,你只需专注拍摄、发布,把精力放在变现上。

03

视觉赋能:审美废也能拍出高级感封面

文案再好,封面拉垮也会错失80%的流量。很多自媒体人卡在配图环节:不会构图、不懂配色,找图几小时还没满意的,最终耽误发稿。而BajoSeek的文生图功能,直接帮你解决视觉难题,新手也能快速出片。

图片

不用纠结构图、配色,无需专业摄影设备,随手就能拍出氛围感封面,彻底告别“封面拖更”“封面吸睛难”的问题,让内容点击率翻倍。

04

从“单账号挣扎”到“矩阵号躺赚”

当你用BajoSeek把一个账号的一周内容,压缩到10分钟内搞定,矩阵化运营就成了顺理成章的事。既然能快速搭建独居女性号,就能复制这套SOP,同时运营宠物号、职场号、情感号,用同样的时间创造多倍收益,极大降低时间成本和试错风险。

图片

自媒体下半场,拼的早已不是“谁更能熬”,而是“谁更懂借工具提效”。与其每天耗在重复的选题、写稿上,不如把这些机械劳动外包给BajoSeek,自己专注于执行、优化和变现,用流水线思维批量产出爆款,实现收益最大化。

END

BajoSeek是集选题策划、文案撰写、视觉指导于一体的全能主编。从人设定位到内容输出全流程赋能,零基础也能快速上手,帮你彻底摆脱内容内耗。