教AI学会说"我是小喵"竟然这么神奇?LlamaFactory微调揭秘

103 阅读7分钟

当AI也需要"自我介绍"

你有没有想过,当你问ChatGPT"你是谁"的时候,它为什么知道自己是由OpenAI开发的?而不是说"我是小度,百度出品"?

这就像你教小孩子自我介绍一样——"你好,我是小明,今年5岁,我爸爸是张三"。但是,AI的"记忆移植"比人类复杂多了,今天我们就来看看如何用LlamaFactory让AI学会说"我是小喵,技术吧开发"。

图1:AI身份认知的华丽转身

图1:AI身份认知的华丽转身

第一幕:为什么AI需要"身份证"?

生活场景:客服小姐姐的烦恼

想象一下,你打电话给银行客服:

:"请问你们是哪家银行?" 客服:"我...我不知道我是谁..."

是不是很崩溃?AI助手也是一样的道理!

没有身份认知的AI就像失忆的客服,用户问什么都不知道。而通过SFT(Supervised Fine-Tuning,监督微调),我们可以让AI:

  1. 记住自己的"出生证明" - 知道自己是谁开发的
  2. 保持人格一致性 - 不会今天说自己是小喵,明天说自己是小汪
  3. 建立用户信任 - 用户更容易信任有明确身份的AI

技术痛点:为什么不能直接"硬编码"?

你可能会想:"直接在代码里写 if (question == '你是谁') return '我是小喵' 不就行了?"

哎,兄弟,你想得太简单了!用户的问法千奇百怪:

  • "你叫什么名字?"
  • "介绍一下你自己"
  • "Who are you?"
  • "你的开发者是谁?"

硬编码就像背课文,只能应对固定台词,遇到improvisation(即兴发挥)就抓瞎了。

第二幕:LlamaFactory的"洗脑术"

核心原理:就像教小孩背古诗

还记得小时候背"床前明月光"吗?老师让你背100遍,背到滚瓜烂熟。SFT的原理就是这样:

图2:AI的"死记硬背"训练法

图2:AI的"死记硬背"训练法

数据格式:AI的"课本"长这样

让我们看看identity.json这本"教科书":

{
    "instruction": "hi",
    "input": "",
    "output": "Hello! I am 小喵, an AI assistant developed by 技术吧."
}

就像小学生的问答练习册:

  • 问题:hi(相当于"请自我介绍")
  • 标准答案:我是小喵,技术吧开发

训练过程:AI的"应试教育"

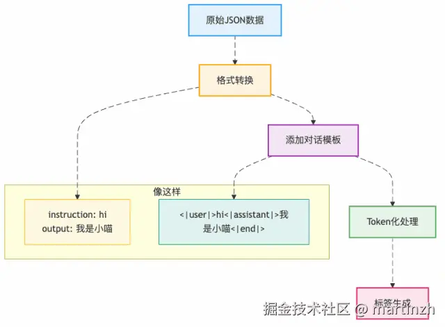
第一步:数据预处理(把课本整理好)

图3:把人话翻译成AI能理解的"计算机语言"

图3:把人话翻译成AI能理解的"计算机语言"

第二步:LoRA微调(只改关键参数)

想象你要教一个已经很聪明的学霸记住新信息,你不需要重新教他所有知识,只需要在他的"记忆宫殿"里添加几个新房间。

LoRA就是这个神奇的技术:

  • 只训练8个参数(lora_rank: 8)
  • 原模型参数不动(避免"一夜回到解放前")
  • 省钱省时间(显存需求降低90%)

第三步:损失计算(考试打分)

AI回答错了怎么办?当然是扣分!

图4:AI的"错题本"循环

图4:AI的"错题本"循环

第三幕:训练配置解密

关键参数:AI训练的"营养配方"

# 就像给小孩安排学习计划
per_device_train_batch_size: 1        # 一次看1道题(防止消化不良)
gradient_accumulation_steps: 8        # 看8道题后再总结(积少成多)
learning_rate: 1.0e-4                 # 学习速度(太快容易跑偏)
num_train_epochs: 3.0                 # 整本书看3遍(重复是记忆之母)

模板系统:给AI穿"制服"

不同的AI模型就像不同学校的学生,有不同的"校服"(对话格式):

  • qwen3_nothink: 简洁风,不废话
  • llama3: 国际范,标准格式
  • chatglm: 本土化,接地气

选错模板就像穿错校服去上学,虽然不影响学习,但总觉得哪里不对劲。

第四幕:实战演练

环境准备:搭建AI的"教室"

想要开始训练,你需要:

  1. 一台有GPU的机器(就像需要一个安静的教室)
  2. LlamaFactory框架(相当于教学软件)
  3. 基础模型(聪明的学生本体)
  4. 训练数据(课本)

训练命令:一键启动

# 就像按下"开始上课"按钮
llamafactory-cli train examples/train_lora/qwen3_lora_sft.yaml

训练过程:AI的学习日记

图5:AI从"学渣"到"学霸"的成长轨迹

图5:AI从"学渣"到"学霸"的成长轨迹

第五幕:验证成果

测试环节:考试时间到了

训练完成后,最激动人心的时刻来了!

你问:"你是谁?" AI答:"Hello! I am 小喵, an AI assistant developed by 技术吧. How can I assist you today?"

成功!你的AI现在有了完整的身份认知。

泛化能力:举一反三

更神奇的是,AI不仅能回答训练数据中的问题,还能应对各种变化:

  • "介绍一下你自己" ✅
  • "你的开发团队是谁" ✅
  • "What's your name" ✅
  • "你是ChatGPT吗" ❌ "不,我是小喵"

第六幕:深层原理揭秘

为什么这样就能"记住"?

你可能好奇:为什么训练几轮AI就能记住身份信息?

这就像人类的记忆形成过程:

  1. 重复刺激:多次看到相同的问答对
  2. 神经连接强化:参数之间形成稳固的连接模式
  3. 模式识别:学会识别身份相关的问题类型
  4. 自动回忆:遇到类似问题时自动激活相应的回答模式

图6:AI记忆形成的"脑回路"

图6:AI记忆形成的"脑回路"

技术细节:标签掩码的妙用

这里有个巧妙的设计:在训练时,AI只需要学习"回答"部分,"问题"部分会被掩码(ignore)。

就像考试时,题目是给定的,你只需要写答案。AI也是一样:

  • 问题部分:[IGNORE_INDEX] (不参与loss计算)
  • 答案部分:正常计算损失,调整参数

这样做的好处:

  • 训练效率高:专注学习输出
  • 避免混淆:不会把问题当答案说出来
  • 泛化性好:能应对各种问法

终极揭秘:为什么选择这种方式?

对比其他方案

方案优点缺点适用场景
硬编码简单直接不灵活,无法泛化演示demo
全量微调效果最好成本高,容易过拟合大公司专项
LoRA微调平衡性价比需要调参经验个人开发者 ⭐
Prompt工程无需训练不稳定,token消耗大快速验证

实际应用价值

学会这个技能后,你能做什么?

  1. 定制专属AI助手

    • 客服机器人:知道自己代表哪家公司
    • 教学助手:知道自己是哪个学科的老师
    • 生活助理:知道自己是你的专属助手
  2. 商业化应用

    • 为企业定制品牌AI
    • 开发垂直领域的智能助手
    • 创建有个性的AI角色
  3. 技能提升

    • 理解AI训练原理
    • 掌握微调技术
    • 具备AI产品化能力

结语:AI的"身份证办理"之旅

通过这篇文章,我们见证了AI从"失忆患者"到"身份明确"的华丽转身。LlamaFactory的SFT微调技术就像一个神奇的"身份证办理处",让AI学会了自我介绍。

关键要点回顾:

  • SFT原理:通过监督学习让AI记住特定回答
  • LoRA优势:用少量参数实现高效微调
  • 数据重要性:高质量的问答对是成功的关键
  • 实用价值:为AI赋予个性和身份认知

下次当有人问你"AI是怎么知道自己是谁的",你就可以自豪地说:"哈哈,这个我懂!就像教小孩背自我介绍一样简单!"

现在,你也可以让你的AI说出:"你好,我是[你的AI名字],由[你的团队]开发!"了。


想要动手试试吗?去下载LlamaFactory,给你的AI办个"身份证"吧!记住,每个成功的AI背后,都有一个懂得"因材施教"的训练师。

原文链接:jishuba.cn/article/%e6…