《 看大佬的简历 , 给自己上压力 》

89 阅读1分钟

基本功压力

image.png

前端

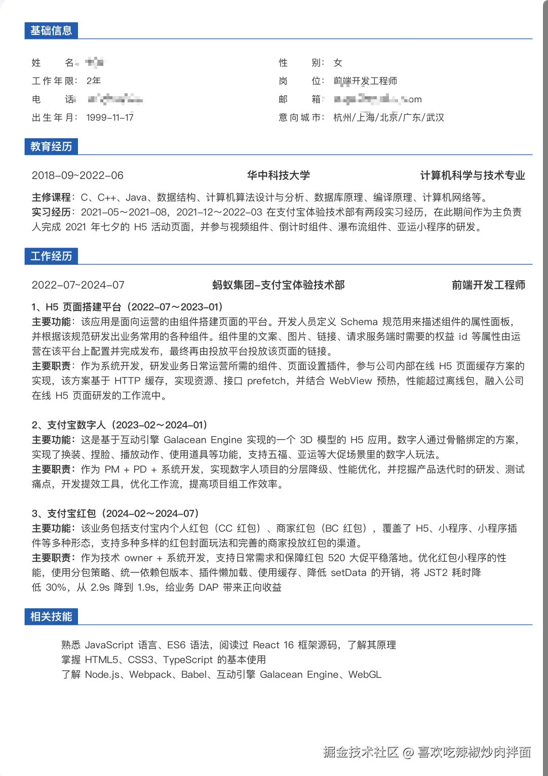
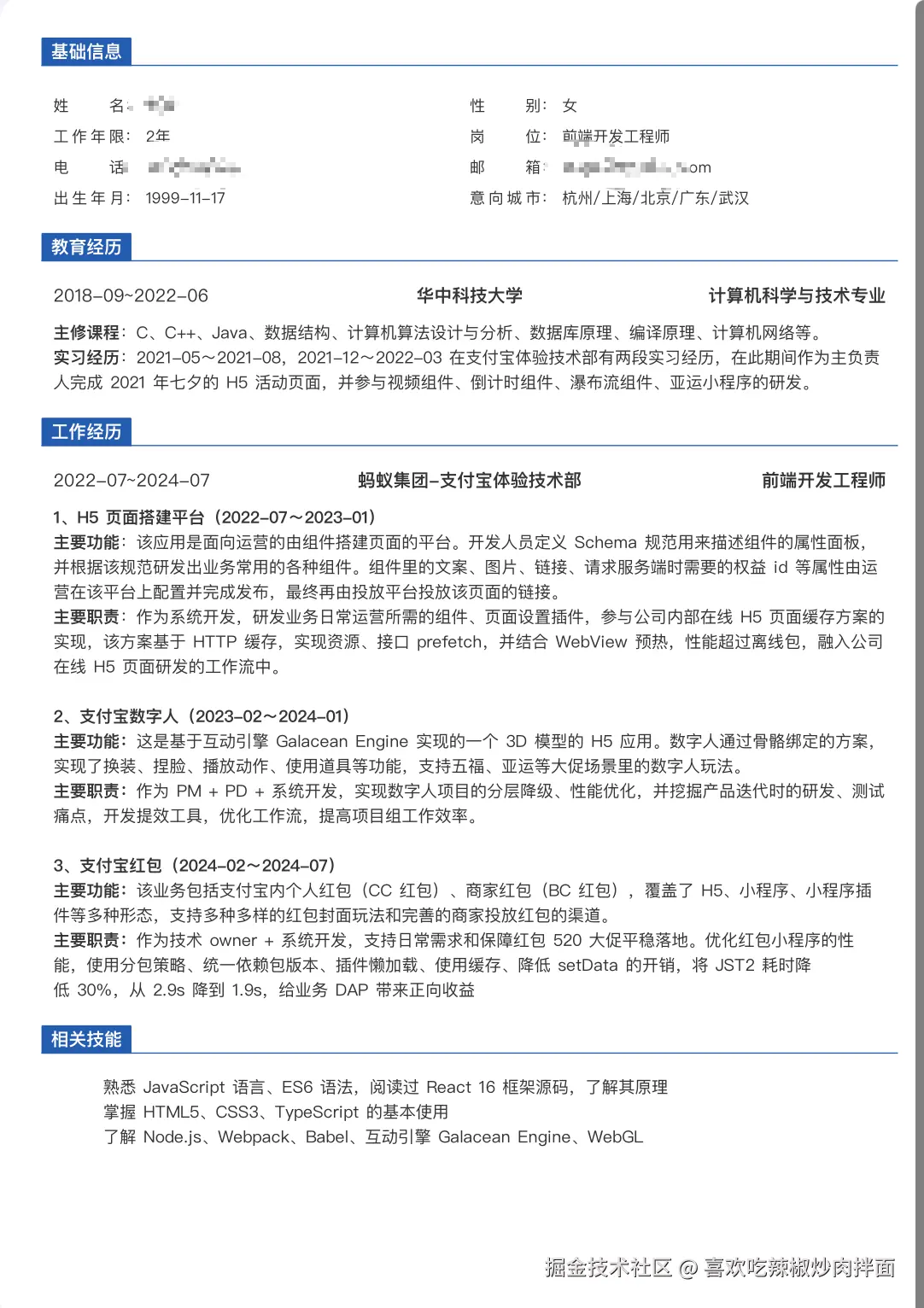
华科女生-阿里巴巴-前端大佬

image.png

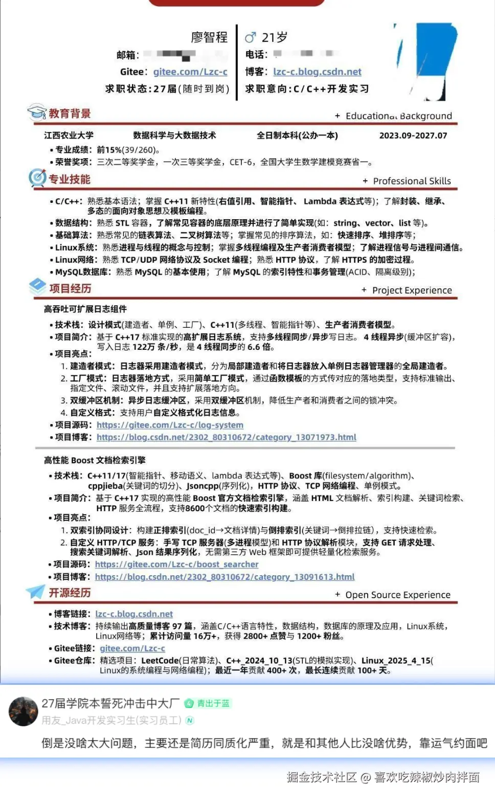
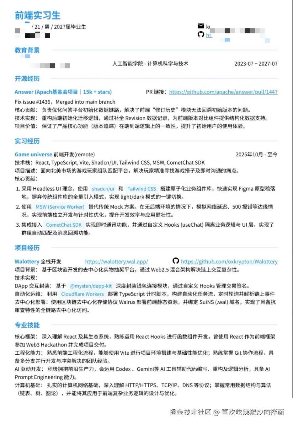
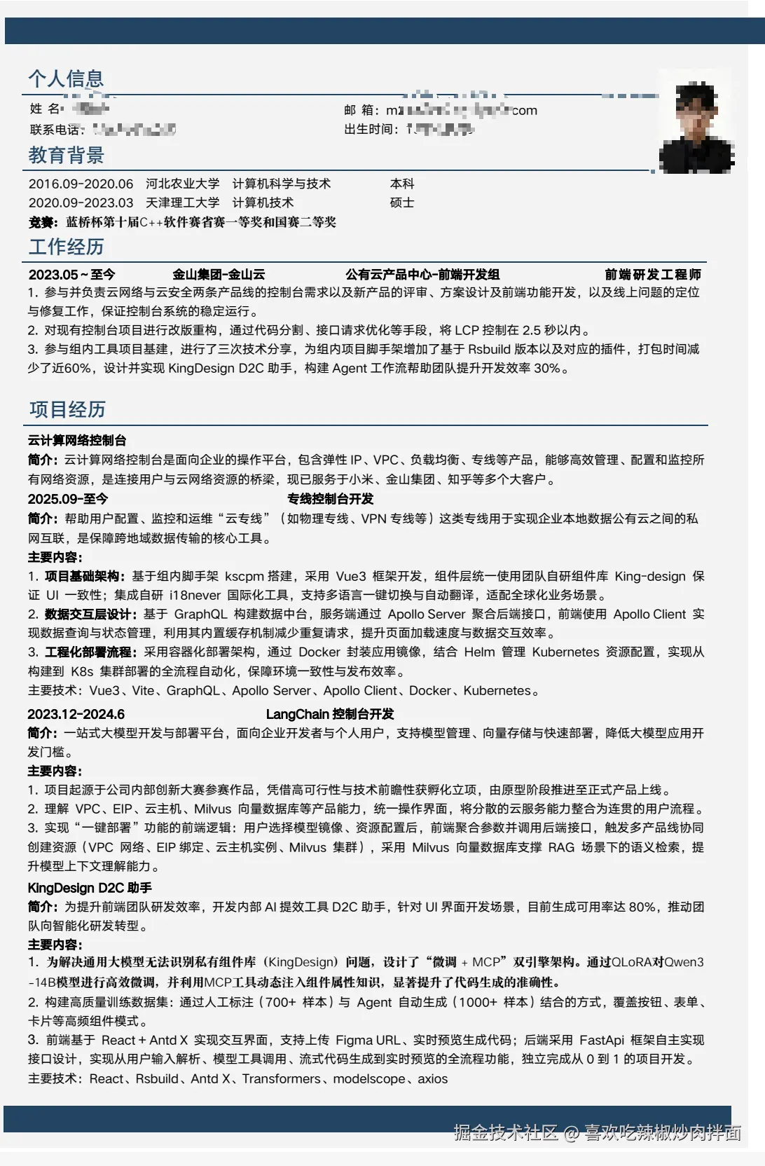
k8s, LangChain的前端大佬

image.png

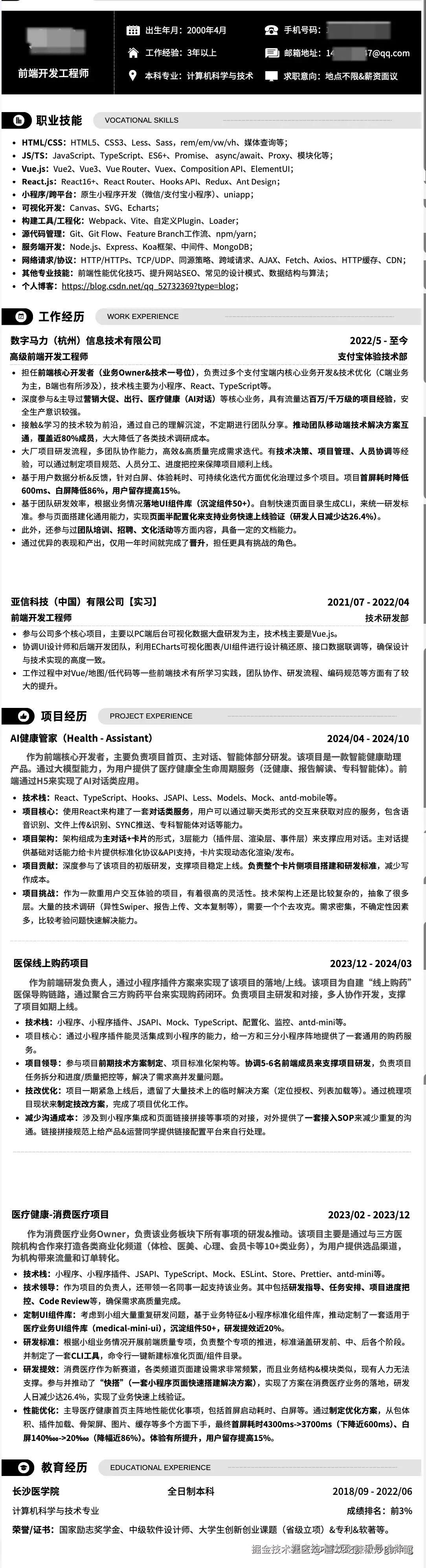
二本进 阿里巴巴 的子公司数字马力

image_773563460_20260125171057.jpg

跟煮波是同届的一位天涯沦落人

image.png

个人博客 2.5 W 粉丝

image.png

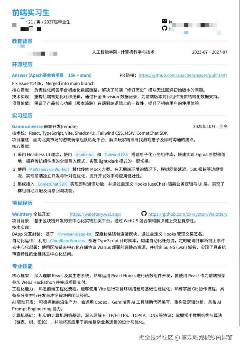
会区块链的前端 (项目 15k stars)

image.png

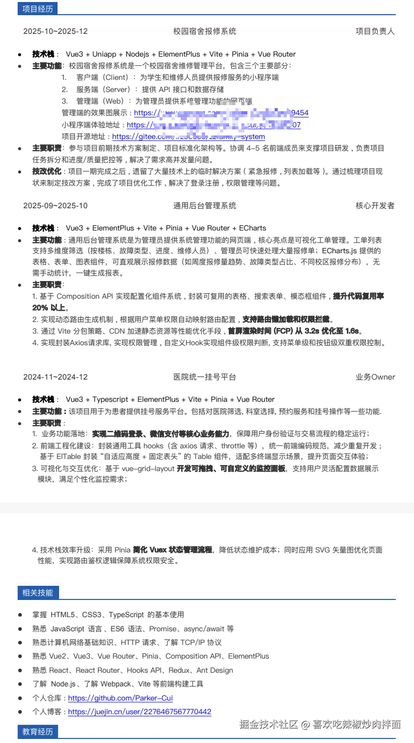
煮波的最新简历

image.png

专科全栈大佬——恐怖如斯

image.png

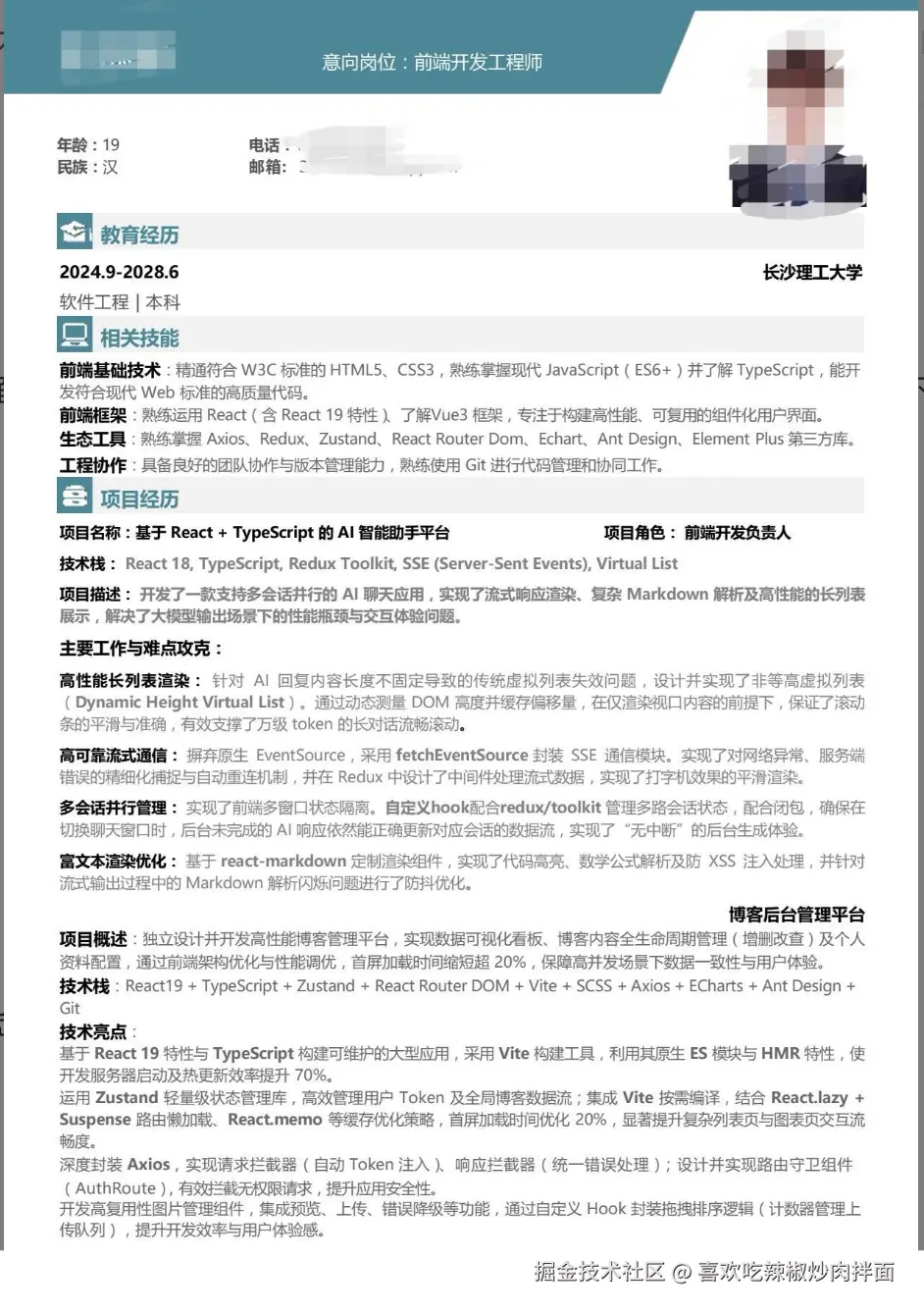
一个小菜鸡女生

image.png

还不错-React

image.png

后端

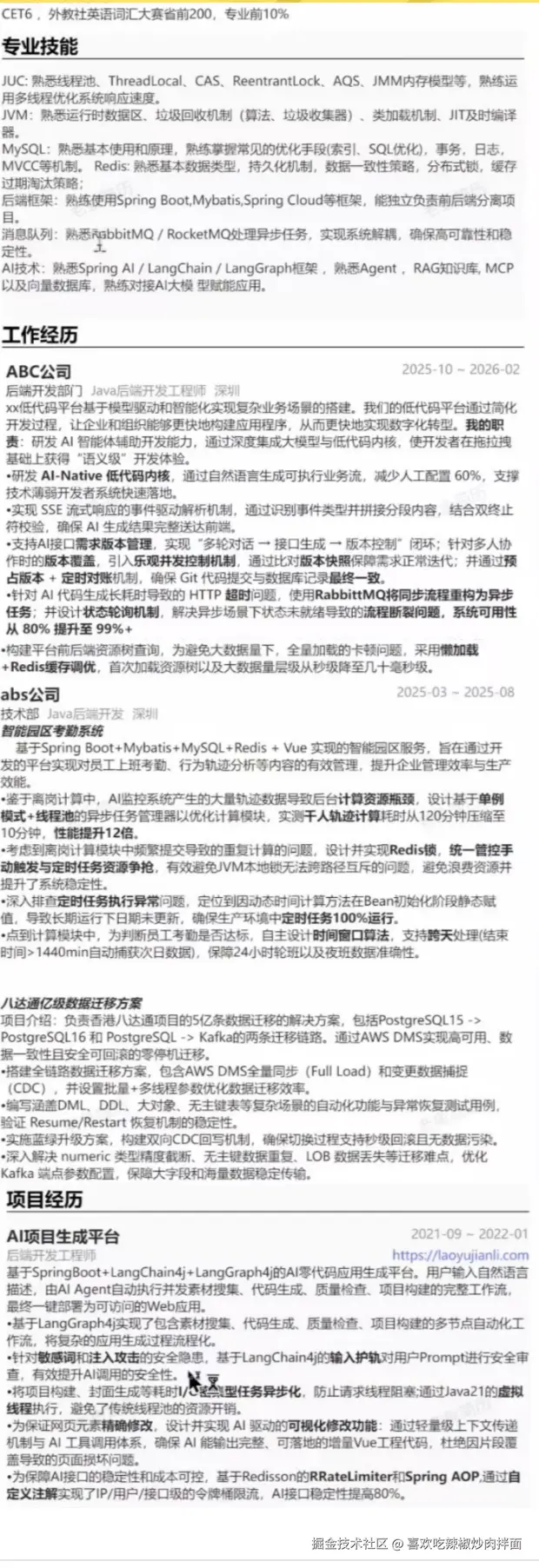
26届 Java + AI 超强大的大佬

image.png

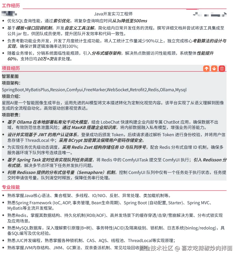
Java引入千问大模型

image.png

学历很牛13

image.png

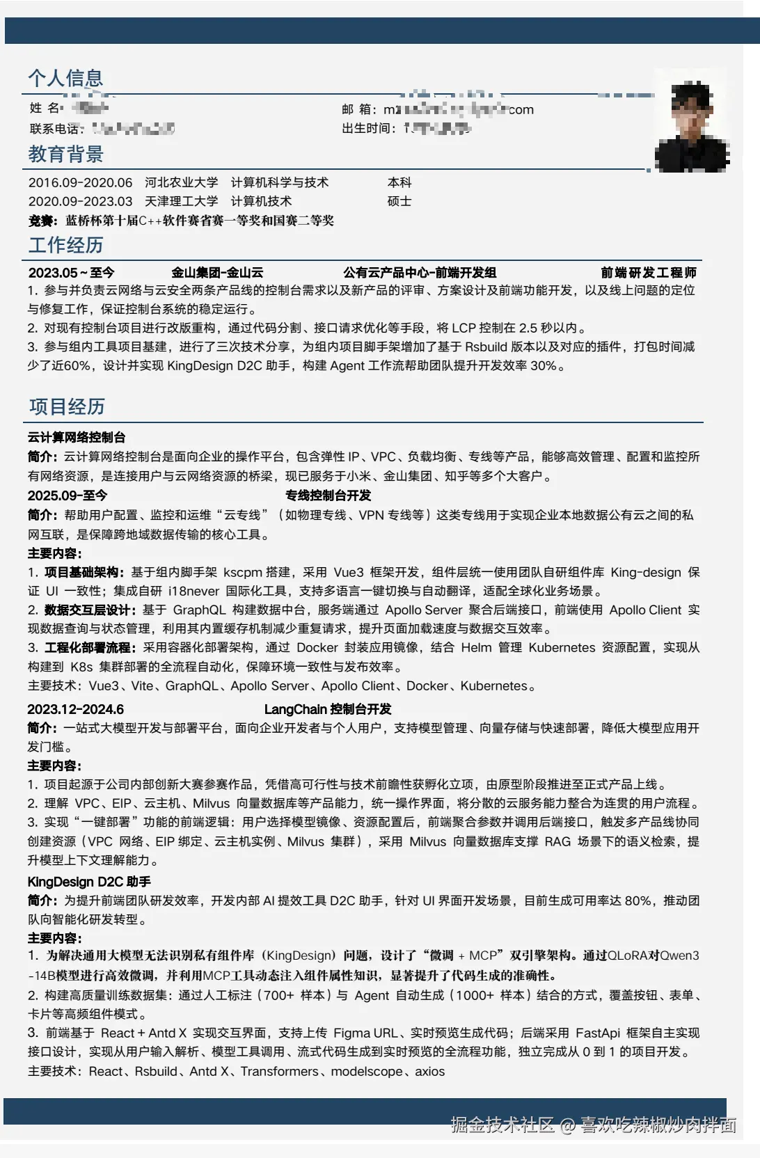
在大厂百度大佬

image.png

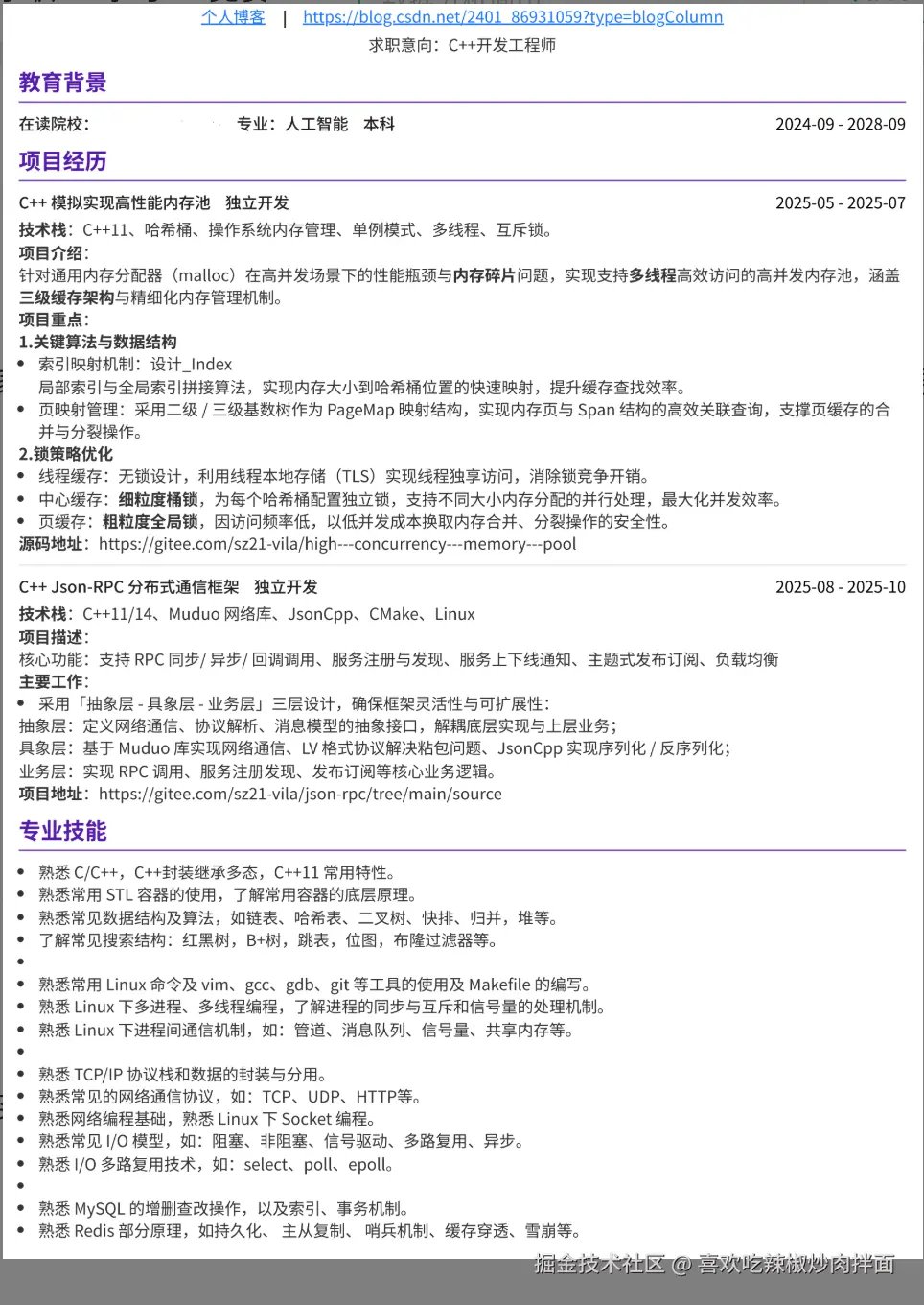
很强悍的同届 C++ 后端

image.png

很现实的一句话

image.png

image.png

最后结语 🤔

我是千寻, 这期内容到这里就结束了,我们有缘再会😂😂😂 !!!