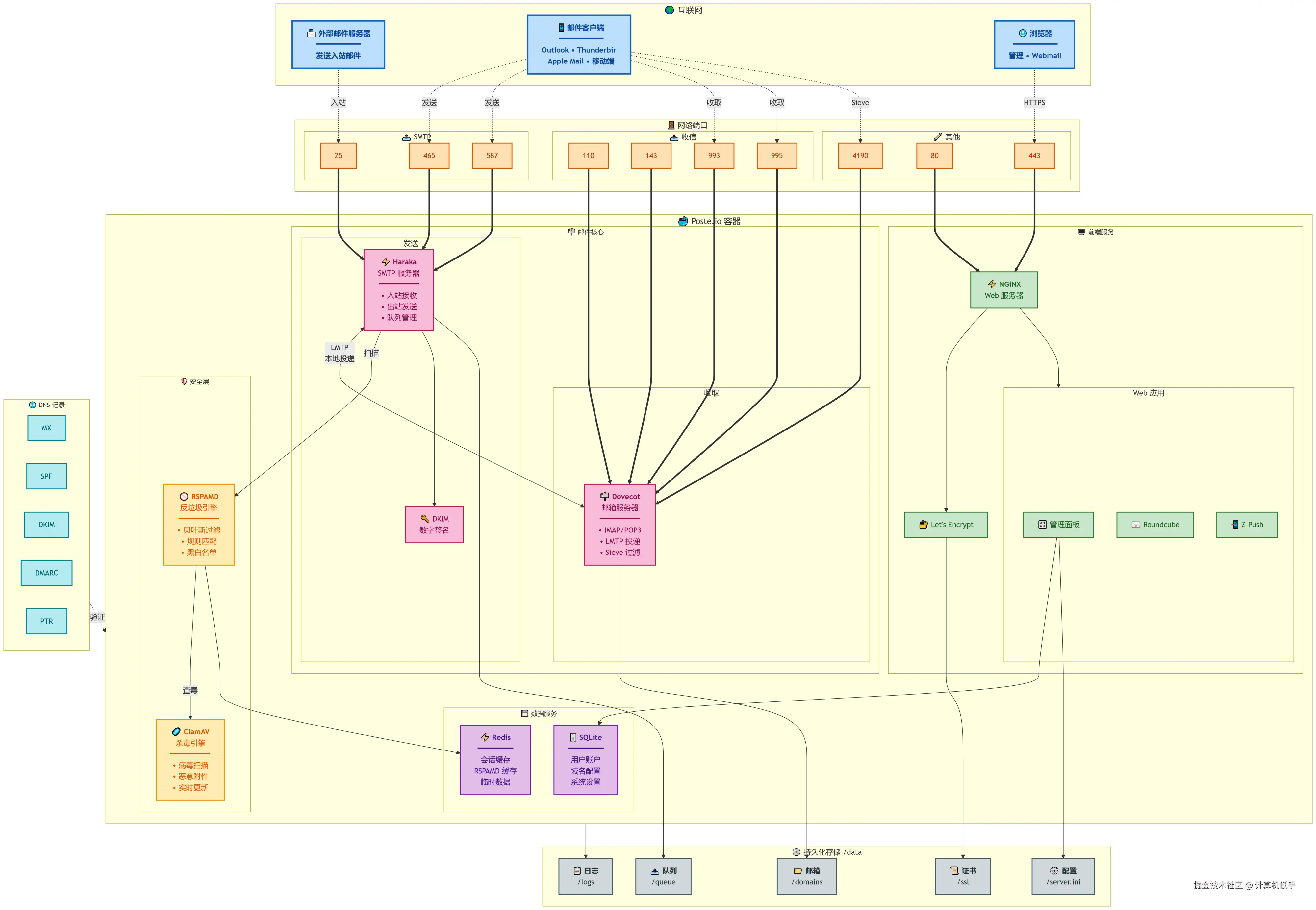
以下是对 Poste.io 的简单介绍:
- Poste.io 是一个易于安装和配置的私有邮件服务器解决方案
- 提供了 PRO 和 FREE 两种版本,即使是 FREE 版本也拥有完整的邮件收发功能和 Web UI 管理页面
- 提供官方 Docker 镜像,一条 Docker 命令即可快速启动,无需复杂的组件和配置
- 官方使用文档可参考:poste.io/doc/
Docker快速部署 Poste.io 实操案例参考: 使用 Poste.io 自建邮件服务器,Docker一键快速部署
以下是对 Poste.io 的简单介绍:
Docker快速部署 Poste.io 实操案例参考: 使用 Poste.io 自建邮件服务器,Docker一键快速部署