会整理证据目录的人工智能——起诉状智能生成系统

227 阅读3分钟

民事诉讼起诉时,起诉状和证据目录是必不可少的材料。

起诉状智能生成系统(又称法律文书智能生成系统www.xmailaw.com),不仅能起草起诉状(包括传统起诉状和要素式起诉状),还能帮助整理证据目录,让你彻底从敏琐的证据整理中摆脱出来。

下面以一个模拟的汽车买卖合同为例,介绍这个人工智能的使用。

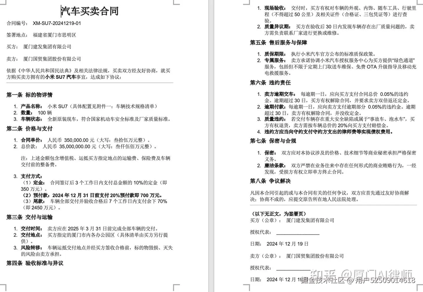
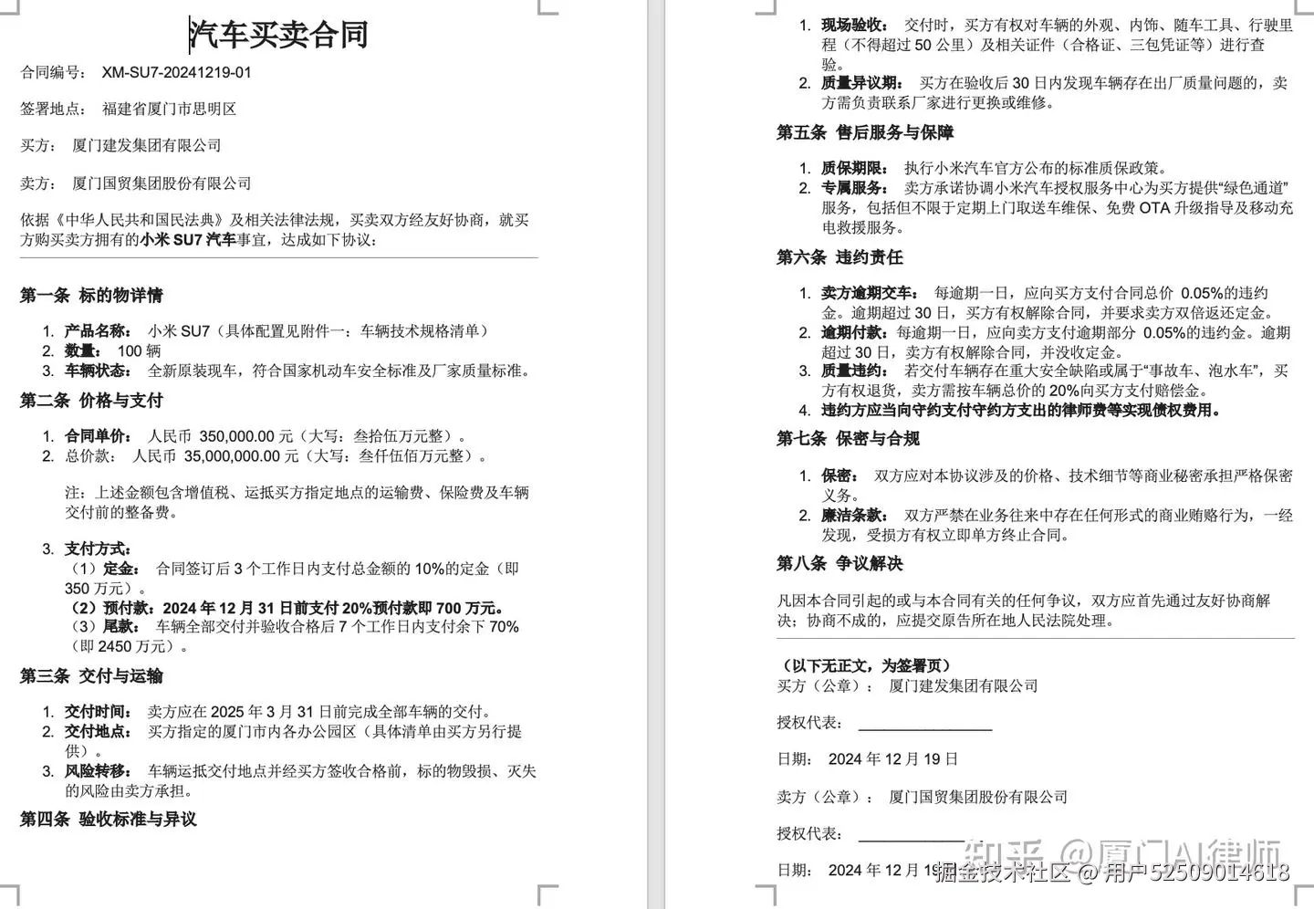
这个案件的证据主要包括:《汽车买卖合同》、送货单、银行电子回单、催款函:

汽车买卖合同

送货单(部分)

银行电子回单

催款函

打开起诉状智能生成系统:www.xmailaw.com

起诉状智能生成系统首页

第一步:选择案件类型:买卖合同纠纷

选择案件类型:买卖合同纠纷

第二步:上传原被告身份信息(营业执照、企查查截图等均可),或手动输入原被告信息

上传原告和被告身份信息

第三步:上传证据材料,可全部一起上传,不用管顺序,可PDF或照片

上传证据材料

第四步:补充案件和诉求,在此补充说明欠款情况等信息(因催款函等证据中能体现欠款情况,所以这个案例中无需填写任何内容,直接点击“生成文档”即可)

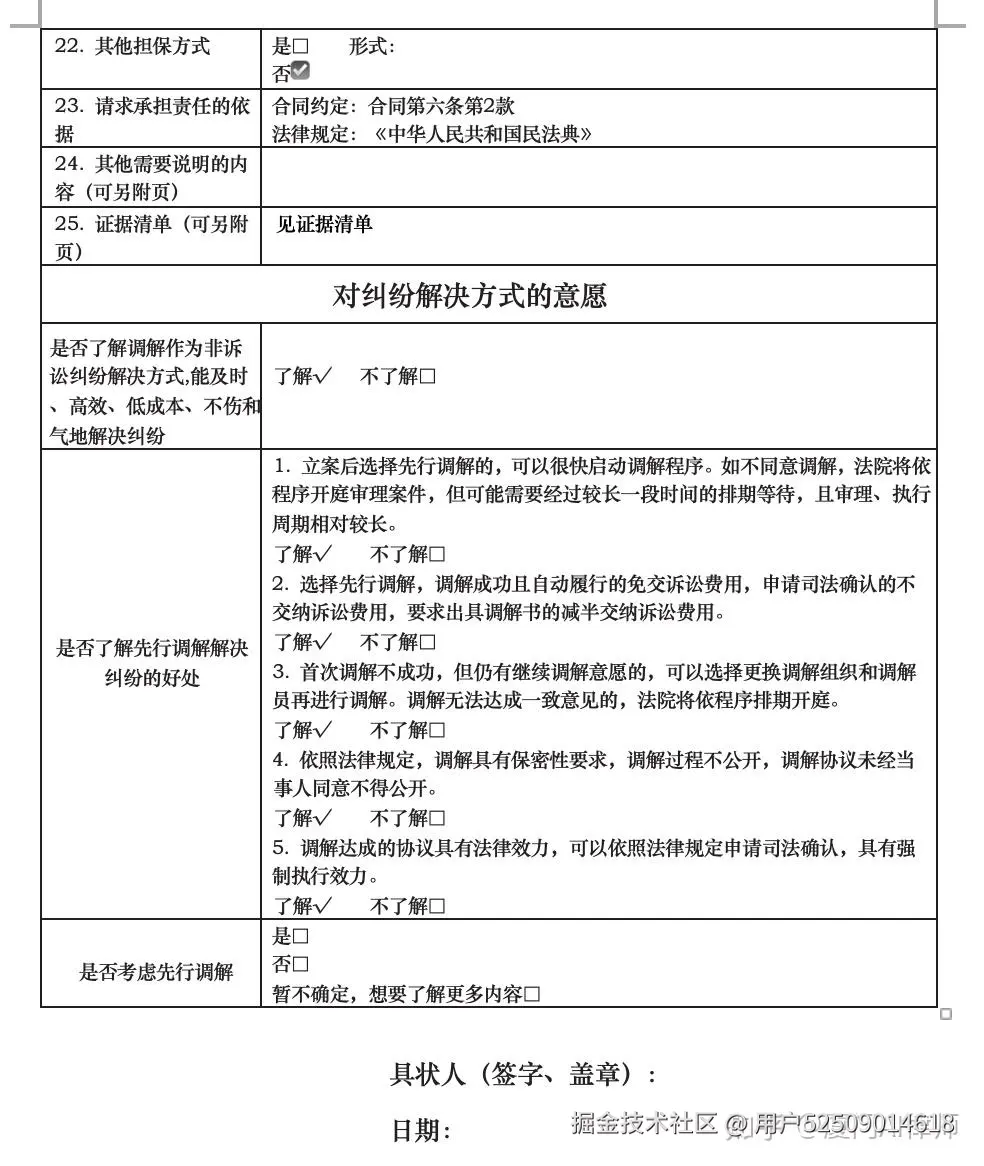
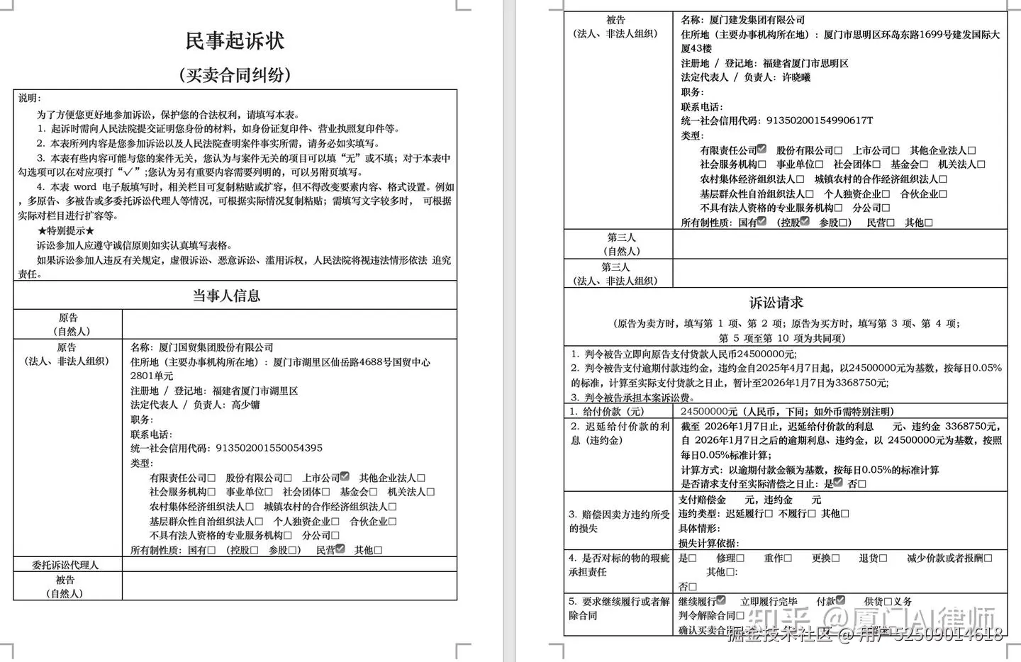
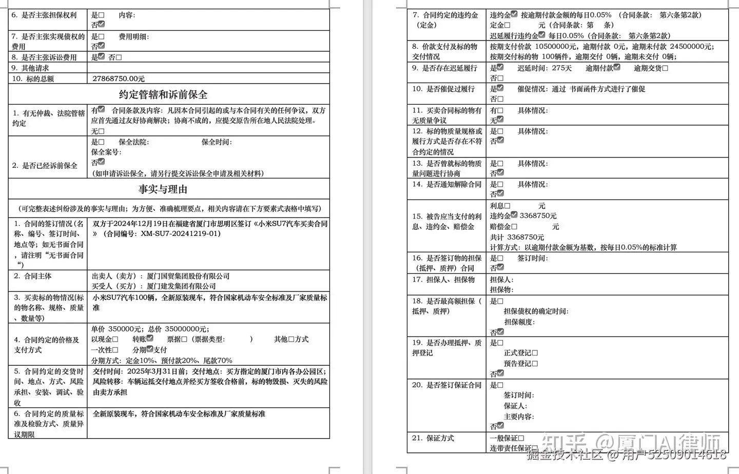
等待几分钟时间,系统一共生成三个文档,分别是传统起诉状、要素式起诉状、证据目录

生成三个文档

逐一看下这些文档的情况

证据目录

传统起诉状

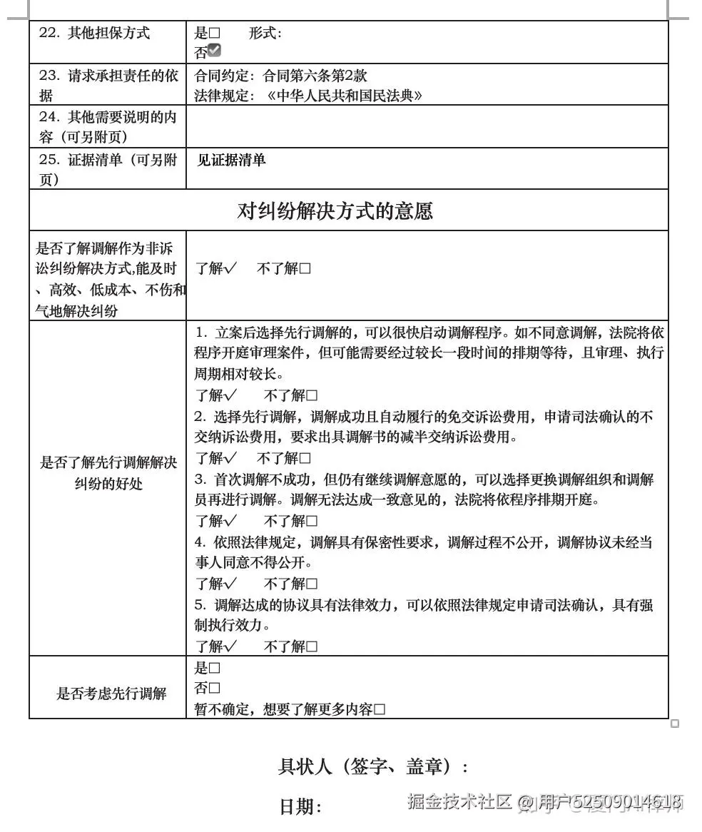
要素式起诉状1

要素式起诉状2

要素式起诉状3