前言
在AI技术规模化落地的浪潮中,企业对“多环节协同、自动化与人工融合、核心能力复用”的需求日益迫切。传统流程管控模式常面临“环节脱节、能力沉淀难、全流程不可控”等问题,难以适配复杂业务的灵活调度需求。
SkillFlow 智流 V0.5应运而生,定位为全生命周期流程协同平台,以“能力模块化、流程智能化、协同一体化”为核心,构建“低门槛构建+高效调度+全链路管控”的一体化解决方案。平台通过集中化技能管理实现核心能力复用,以灵活交互打通人工与自动化协同,凭借分布式调度提升复杂流程处理效率,最终帮助企业实现“流程简化、成本降低、管控精细化”的核心价值。
本白皮书将详细阐述SkillFlow 智流 V0.5的产品定位、核心架构、关键特性、应用场景及部署方案,为企业决策者、业务负责人及相关使用者提供全面的产品认知与落地参考。
一、产品概述
1.1 核心定位
SkillFlow 智流 V0.5是一款面向企业级用户的全生命周期流程协同平台,核心使命是“让复杂流程高效流转,让核心能力灵活复用”。平台以统一协议为入口,串联自动化流程、人工交互环节、模块化技能,通过集中化技能管理实现跨场景复用,构建覆盖“能力定义-流程编排-协同执行-全周期监控”的完整闭环。
1.2 核心价值
- 全环节协同:打破自动化与人工交互的壁垒,实现不同流程环节的无缝衔接与数据贯通;
- 模块化复用:将核心业务能力封装为可复用模块,支持跨业务线、跨节点快速调用;
- 高效化流转:支持复杂任务的拆分与合并调度,最大化利用资源,提升流程处理效率;
- 低门槛构建:简化流程与能力的定义方式,降低技术门槛,让业务人员也能参与流程搭建;
- 全链路可控:覆盖从能力定义到流程执行的全生命周期监控,支持追溯与审计。
1.3 适用场景
- 复杂业务流程自动化(如审批流程、数据分析流程、客户服务流程);
- 人工与自动化混合协同场景(如需要人工审核、干预的智能决策流程);
- 核心能力复用场景(如多业务线共享数据分析、内容生成、智能问答等能力);
- 大规模跨节点协同场景(如跨地域、多部门的联合任务处理)。
二、核心架构
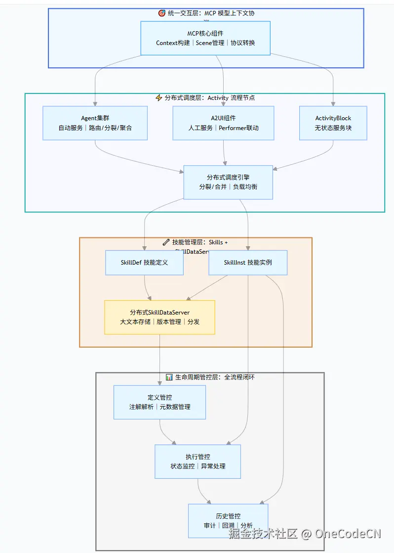
2.1 整体架构
SkillFlow 智流 V0.5采用四层协同架构,各层级职责清晰、松耦合设计,确保平台的扩展性与灵活性:
2.2 层级职责说明
| 层级 | 核心组成 | 核心职责 |
|---|---|---|
| 统一入口层 | 全局协同协议 | 建立统一的交互标准,管理流程上下文信息,适配不同业务场景,确保各环节数据一致。 |
| 流程调度层 | 自动化模块、人工交互模块、调度中心 | 承载流程执行,实现自动化与人工环节的统一调度;支持任务拆分与合并,通过负载分配提升效率;处理流程异常,保障流转顺畅。 |
| 能力管理层 | 能力定义、能力实例、集中化数据服务 | 将核心业务能力封装为模块化组件;通过集中化数据服务实现能力配置的存储、分发与版本管理;记录能力运行时状态与数据。 |
| 全周期管控层 | 定义管控、执行管控、历史管控 | 提供低门槛的能力与流程配置方式;实时监控流程与能力的运行状态,触发异常告警;记录全流程执行数据,支持审计与追溯。 |
2.3 核心组件关系
SkillFlow 智流 V0.5的核心组件形成清晰的层级关系,确保流程执行的有序性与可扩展性:
- 核心入口(全局协同协议):作为流程唯一入口,统一驱动所有执行环节,保障全局数据一致性;
- 流程执行中心:包含自动化、人工、无状态三类执行模块,覆盖全场景流程需求;
- 人工协同层:人工交互模块串联操作人员与权限管理,确保人工环节的安全可控与高效交互;
- 模块化能力层:所有自动化模块均调用模块化能力集合执行具体任务,能力支持并行执行,是核心功能的最小复用单元。
三、关键特性详解
3.1 低门槛人工交互模块
人工交互模块是平台打通“人工与自动化协同”的核心,以简洁配置实现高效交互,核心特性如下:
3.1.1 灵活配置式交互
通过直观的配置方式定义交互规则、权限范围、数据展示格式,无需复杂开发,业务人员即可快速搭建适配业务场景的人工交互界面。
3.1.2 实时流式交互
支持实时数据推送与反馈,操作人员可通过界面实时获取流程进度、前置环节结果,操作结果即时同步至流程,驱动后续环节继续执行,适配需要快速响应的业务场景。
3.1.3 精准权限管控
与权限管理深度集成,按角色、业务场景配置操作权限,确保不同操作人员仅能访问与操作对应范围的内容,保障数据安全与操作规范。
3.2 高效流程调度:任务拆分与合并
平台调度中心支持复杂任务的分布式协同执行,核心逻辑如下:
3.2.1 任务拆分机制
主执行模块接收流程指令后,可根据业务规则将复杂任务拆分为多个并行子任务,分配至不同节点执行。例如“数据分析流程”可拆分为“数据采集、数据处理、报告生成”三个并行子任务,提升整体执行效率。
3.2.2 任务合并机制
各节点子任务执行完成后,结果实时回传至主模块,按预设规则(如内容整合、优先级排序、异常降级)进行结果聚合,形成统一的流程输出,支持“部分成功”场景的柔性处理,确保流程不中断。
3.2.3 子流程联动
支持流程嵌套,主流程可触发独立子流程,子流程与主流程数据隔离但可按需同步,适配“大流程包含小流程”的复杂场景(如“订单处理流程”包含“支付验证子流程”“物流调度子流程”)。
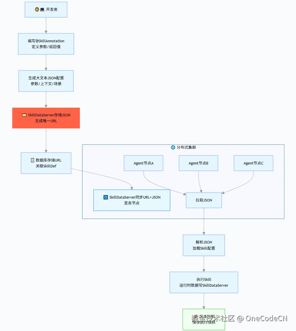
3.3 集中化能力管理:存储与分发
集中化数据服务是平台实现“模块化能力复用”的核心,替代传统分散式存储,实现能力配置的高效管理,核心特性如下:
3.3.1 存储优化设计
将模块化能力的配置信息、运行数据与核心业务数据分离存储,降低核心系统压力,提升数据读写效率,保障大规模能力调用时的稳定性。
3.3.2 跨节点分发
采用集中化存储、分布式分发模式,能力配置一经创建,自动同步至所有执行节点,确保各节点使用一致的能力版本,支持“增量同步”,减少资源消耗。
3.3.3 版本管控与回溯
支持能力配置的版本管理,每次修改自动生成新版本,保留历史配置记录。结合执行历史数据,可回溯任意版本能力的使用情况,便于问题定位与版本回滚。
能力存储与分发流程:
3.4 全生命周期流程管控
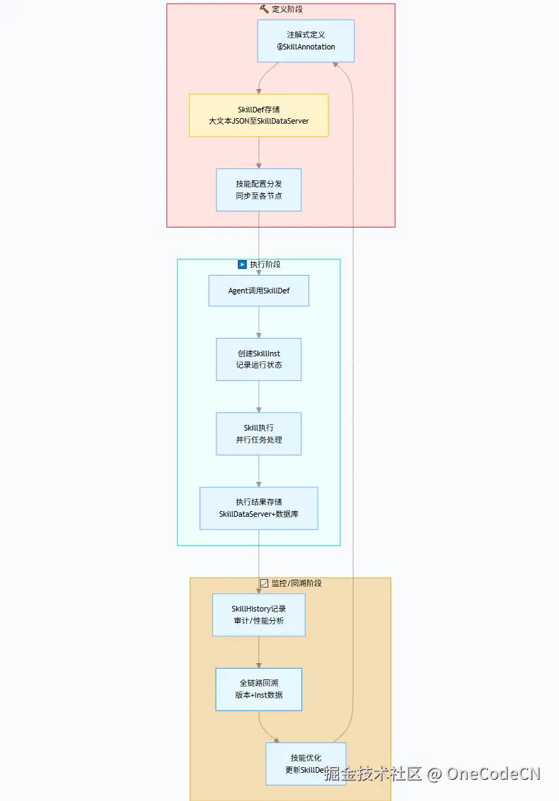
平台覆盖“能力定义-流程编排-执行-监控-回溯”的全生命周期,实现流程管控的闭环管理:
3.4.1 定义阶段:低门槛配置
- 能力定义:通过直观配置封装核心业务功能,设置参数、适配场景,无需代码开发;
- 流程编排:支持拖拽式可视化编排,自由组合自动化模块、人工交互模块、模块化能力,配置环节衔接规则。
3.4.2 执行阶段:协同化执行
- 自动化执行:按编排规则自动调用模块化能力,支持并行执行与跨节点协同;
- 人工交互:按需触发人工交互模块,操作人员获取完整上下文信息,快速完成操作,结果实时同步。
3.4.3 监控阶段:实时化管控
- 状态监控:实时展示流程、模块、能力的运行状态(初始化/运行中/完成/异常);
- 性能监控:统计流程执行时长、能力调用效率、节点负载情况;
- 异常告警:支持自定义异常阈值,触发告警后可自动重试或人工介入处理。
3.4.4 回溯阶段:可追溯审计
- 历史记录:存储流程执行日志、能力运行数据、人工操作记录,支持多维度查询;
- 全链路回溯:基于配置版本快照与执行历史,可复现任意流程实例的执行过程,便于问题定位与审计。
3.5 人工与自动化统一协同
平台打破“自动化流程”与“人工环节”的壁垒,实现统一编排、统一管控,核心特性如下:
3.5.1 统一编排
自动化模块与人工交互模块同属流程执行环节,可通过可视化界面自由组合,无需额外适配,实现“自动化环节-人工环节-自动化环节”的顺畅流转。
3.5.2 数据贯通
人工环节与自动化环节共享全局上下文数据,人工操作结果自动同步至流程,后续自动化模块可直接使用;自动化模块的执行数据也可实时展示在人工交互界面,辅助操作人员决策。
3.5.3 统一管控
操作人员权限与流程访问权限、能力调用权限形成一体化管控体系;自动化执行日志与人工操作记录统一存储,支持全流程审计与追溯,确保流程合规。
四、应用场景落地
4.1 智能客户服务流程
场景描述
某大型企业需要构建“智能响应+人工兜底”的客户服务体系,支持用户咨询的快速处理与复杂问题的精准转接,实现“需求识别-智能回复-人工干预-结果反馈”的全流程闭环。
平台落地方案
- 能力配置:封装“需求识别、智能回复、情绪分析、结果生成”等模块化能力,通过集中化数据服务实现全节点分发;
- 流程编排:以全局协同协议驱动“需求识别模块→智能回复模块→人工交互模块→结果反馈模块”的流程链;
- 协同执行:需求识别与智能回复并行处理,提升响应速度;复杂问题自动触发人工交互模块,客服人员实时获取用户咨询历史与智能回复结果,快速完成人工兜底;
- 全周期管控:记录用户咨询、智能回复、人工操作的全流程数据,支持服务质量审计与能力优化。
4.2 数据分析与报告生成流程
场景描述
某金融企业需要处理海量业务数据,生成定期经营分析报告,流程包含“数据采集-处理-分析-报告生成-人工审核”,要求支持多节点协同处理与报告内容的灵活调整。
平台落地方案
- 任务拆分:主执行模块将“数据分析流程”拆分为“数据采集、数据处理、分析建模、报告生成”四个并行子任务,分配至不同节点执行;
- 人工协同:报告生成后触发人工交互模块,分析师通过配置式界面调整报告内容、补充结论,调整结果实时同步至流程;
- 能力复用:数据分析相关能力(如数据处理、分析建模)可被其他业务线(如风险评估、客户画像)复用,通过集中化数据服务实现跨业务线分发;
- 监控与回溯:实时监控各子任务执行进度与节点负载,支持报告生成流程的全链路回溯,便于问题定位。
4.3 企业内部审批流程
场景描述
某制造企业需要优化内部审批流程(如采购审批、报销审批),实现“表单校验-规则检查-多级审批-结果通知”的自动化流转,同时支持审批节点的灵活配置与人工干预。
平台落地方案
- 流程编排:通过可视化界面编排“表单校验模块→规则检查模块→一级审批人工模块→二级审批人工模块→结果通知模块”的流程;
- 权限管控:为不同审批节点配置专属角色(如部门经理、财务专员),确保审批权限精准管控,操作留痕;
- 协同执行:表单校验与规则检查并行执行,提升审批前置处理效率;多级审批支持跨地域协同,审批结果实时同步;
- 全周期管控:记录审批流程的每一步操作(提交时间、审批人、审批意见、处理时长),支持审批流程的审计与追溯,优化审批效率。
五、产品规格与部署方案
5.1 产品规格
| 类别 | 支持范围 |
|---|---|
| 配置方式 | 可视化配置+简易参数设置,支持业务人员独立操作 |
| 协同规模 | 支持最大1000+节点集群部署;支持任务拆分最大并发数:1000+ |
| 能力管理 | 支持模块化能力最大数量:10000+;支持版本数量:每个能力最多100个版本 |
| 存储能力 | 集中化数据服务支持单文件最大存储:10GB;支持集群扩容 |
| 并发能力 | 单节点支持最大并发请求:10000+;人工交互模块支持最大并发连接:5000+ |
| 兼容性 | 支持主流数据源、第三方系统对接;适配Windows、Linux等主流操作系统 |
5.2 部署方案
5.2.1 部署模式
- 私有部署:支持企业内网部署,保障核心数据安全性与私密性;
- 混合部署:集中化数据服务与调度中心私有部署,人工交互模块可云端部署,适配远程办公场景;
- 容器化部署:支持Docker+K8s容器化部署,实现自动扩缩容,适配业务流量波动,降低运维成本。
5.2.2 部署架构
5.2.3 最小部署要求
| 组件 | 配置要求 |
|---|---|
| 应用服务器 | CPU:8核;内存:16GB;磁盘:100GB SSD;操作系统:Ubuntu 20.04/CentOS 7+ |
| 数据服务节点 | CPU:16核;内存:32GB;磁盘:1TB SSD;支持集群部署(最少2节点) |
| 数据库服务器 | CPU:16核;内存:32GB;磁盘:2TB SSD;支持主从复制,保障数据可靠性 |
| 网络要求 | 内网带宽:10Gbps+;外网带宽:1Gbps+(云端部署场景) |
六、版本迭代规划
6.1 V0.5 版本核心特性(当前版本)
- 全生命周期流程协同能力,支持任务拆分与合并;
- 低门槛人工交互模块,实现高效人工与自动化协同;
- 集中化能力管理,支持模块化能力的存储、分发与版本管控;
- 全链路监控与追溯,保障流程合规与问题定位;
- 可视化流程编排与能力配置,降低使用门槛。
6.2 后续版本规划
- V1.0 版本:新增更丰富的可视化编排工具;强化能力市场,支持能力上传与共享;优化调度算法,提升大规模协同效率;
- V1.5 版本:引入多模态能力支持(语音、图像、视频相关功能);增强人工交互模块的个性化配置;新增AI辅助流程优化建议;
- V2.0 版本:支持跨组织流程协同;构建开放生态,支持第三方能力接入;强化数据安全与合规管控。
七、结语
SkillFlow 智流 V0.5以“流程协同”为核心,以“模块化能力”为载体,以“全生命周期管控”为保障,构建了一套适配企业复杂业务场景的流程协同解决方案。平台通过低门槛配置降低使用成本,通过分布式调度提升执行效率,通过集中化管理实现能力复用,最终帮助企业在数字化转型中实现“流程智能化、操作轻量化、管控精细化”的核心目标。
未来,SkillFlow 智流将持续迭代,不断强化协同能力、扩展能力生态、优化使用体验,致力于成为企业数字化转型的核心支撑平台,与客户共同探索高效流程管理的更多可能。
附录
附录A:核心配置项说明
| 配置项名称 | 适用范围 | 核心用途 | 关键配置内容 |
|---|---|---|---|
| 场景配置 | 全流程 | 关联流程与业务场景 | 场景类型、适配规则、描述 |
| 上下文配置 | 全流程 | 定义流程运行时所需数据 | 数据类型、是否必填、默认值 |
| 能力配置 | 模块化能力 | 定义能力核心信息与运行规则 | 名称、版本、参数配置、适配场景 |
| 交互配置 | 人工交互模块 | 定义人工界面与操作规则 | 交互类型、展示字段、操作权限 |
| 权限配置 | 人工交互模块 | 配置操作人员权限 | 角色列表、操作范围、访问条件 |
附录B:术语表
| 术语 | 定义 |
|---|---|
| 全局协同协议 | 统一各模块、各节点交互标准,管理流程上下文信息的核心协议 |
| 自动化模块 | 自动执行流程环节,调用模块化能力完成具体任务的核心组件 |
| 人工交互模块 | 提供人工操作入口,实现人工与自动化流程协同的组件 |
| 模块化能力 | 封装核心业务功能,可复用、可配置、可分发的最小功能单元 |
| 集中化数据服务 | 负责模块化能力配置存储、分发、版本管理的核心服务 |
| 流程上下文 | 流程运行时的相关数据集合,保障各环节数据一致性与可追溯性 |
| 全生命周期管控 | 覆盖流程与能力“定义-执行-监控-回溯”全环节的管控体系 |