🎥解决前端 “复现难”:rrweb 录制回放从入门到精通(下)

402 阅读14分钟

Hello~大家好。我是秋天的一阵风

rrweb 的核心魅力在于 “用极小的数据量复现完整的页面操作”,这背后是 DOM 快照、增量更新、事件序列化等技术的精密协作。本文将从原理本质出发,用通俗类比 + 源码解析的方式,拆解每个技术模块的实现逻辑,同时揭示 rrweb 在兼容性、性能优化上的关键设计。

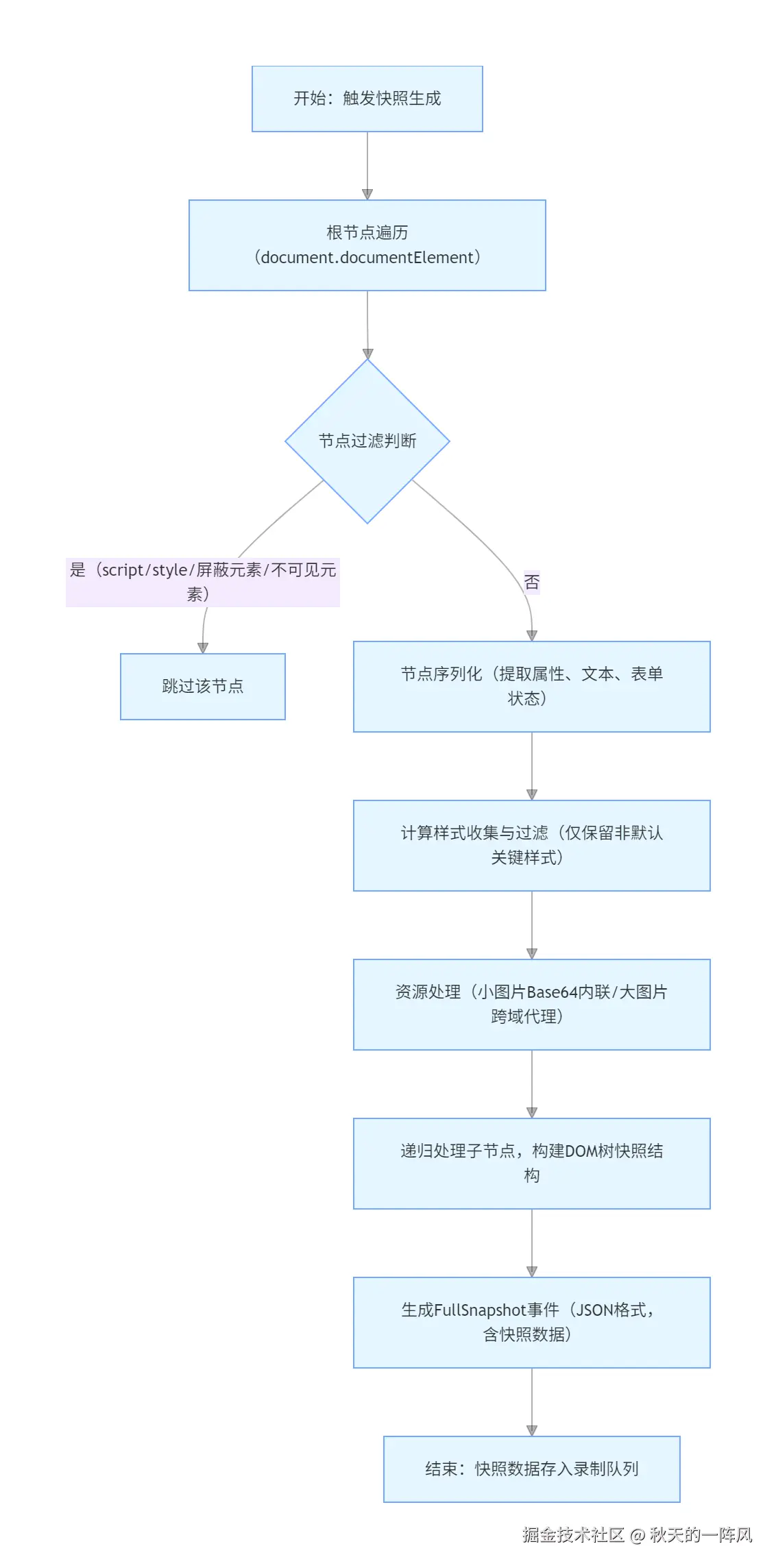
一、 DOM 快照生成原理(snapshot)

通俗类比:DOM 快照就像给页面拍 “全景工程图”—— 不是简单记录像素(如截图),而是把页面的 “骨架”(DOM 层级结构)、“皮肤”(CSS 样式)、“零件参数”(元素属性、文本内容)都转化为结构化数据,后续能根据这张 “工程图” 1:1 还原出与原页面一致的初始状态。区别于普通照片,这张 “工程图” 包含所有可编辑的 “零件信息”,而非固定的视觉图像。

1.1 核心目标与技术路径

DOM 快照的核心目标是生成 “可序列化、可重建、体积小” 的 DOM 数据,技术路径分为三步:DOM 遍历与节点过滤节点属性与样式序列化资源引用处理,最终输出 JSON 格式的FullSnapshot事件(rrweb 事件类型标识为 2)。

1.2 关键实现逻辑(参考 rrweb-snapshot 源码)

rrweb-snapshot 库的 takeSnapshot 函数是快照生成的核心,关键步骤如下:

1.2.1 根节点遍历与过滤

document.documentElement(HTML 根节点)开始深度优先遍历,跳过无需录制的节点(如script、style标签,或带屏蔽类名的元素),避免无效数据占用空间:

// 伪代码:DOM节点遍历逻辑
function traverseNode(node, config) {
  // 过滤规则:跳过脚本、样式、屏蔽元素、不可见元素
  const isIgnored = 
    node.tagName === 'SCRIPT' || 
    node.tagName === 'STYLE' || 
    node.classList.contains(config.blockClass) || 
    window.getComputedStyle(node).display === 'none';
  if (isIgnored) return null;
  // 序列化当前节点
  const nodeSnapshot = serializeNode(node);
  // 递归处理子节点(构建DOM树结构)
  const children = [];
  for (const child of node.childNodes) {
    const childSnapshot = traverseNode(child, config);
    if (childSnapshot) children.push(childSnapshot);
  }
  nodeSnapshot.children = children;
  // 内联计算样式(确保回放样式一致)
  inlineComputedStyle(node, nodeSnapshot);
  return nodeSnapshot;
}

1.2.2 节点序列化(serializeNode)

提取节点关键属性,转化为 JSON 结构,重点处理元素节点与文本节点:

// 伪代码:节点序列化
function serializeNode(node) {
  const snapshot = {
    type: node.nodeType, // 1=元素节点,3=文本节点,8=注释节点(跳过)
  };
  if (node.nodeType === 1) { // 元素节点
    snapshot.tagName = node.tagName.toLowerCase(); // 统一小写(如DIV→div)
    snapshot.attributes = {};
    // 收集核心属性(id、class、src、href等,跳过自定义无关属性)
    const coreAttrs = ['id', 'class', 'src', 'href', 'alt', 'title', 'value', 'checked'];
    for (const attr of node.attributes) {
      if (coreAttrs.includes(attr.name) || attr.name.startsWith('data-')) {
        snapshot.attributes[attr.name] = attr.value;
      }
    }
    // 特殊处理表单元素(记录当前值,而非初始值)
    if (['INPUT', 'TEXTAREA', 'SELECT'].includes(node.tagName)) {
      snapshot.value = node.value;
      snapshot.checked = node.checked || false;
      snapshot.selectedIndex = node.tagName === 'SELECT' ? node.selectedIndex : -1;
    }
  } else if (node.nodeType === 3) { // 文本节点
    snapshot.text = node.textContent.trim() || ''; // 过滤空文本,减少体积
  }
  return snapshot;
}

1.2.3 样式收集与内联

页面样式可能来自link、style或内联style,为避免回放时样式丢失,rrweb 会将计算样式(computedStyle) 内联到节点快照中,同时过滤默认样式减少数据量:

// 伪代码:样式内联处理
function inlineComputedStyle(node, snapshot) {
  const computedStyle = window.getComputedStyle(node);
  const styles = {};
  // 仅收集影响视觉的关键样式属性(排除默认值)
  const criticalStyles = [
    'display', 'position', 'top', 'left', 'width', 'height', 
    'color', 'background', 'font-size', 'border', 'padding', 'margin'
  ];
  for (const prop of criticalStyles) {
    const value = computedStyle.getPropertyValue(prop);
    // 过滤默认样式(如div的display:block、body的margin:8px)
    if (!isDefaultStyle(snapshot.tagName, prop, value)) {
      styles[prop] = value;
    }
  }
  if (Object.keys(styles).length > 0) {
    snapshot.styles = styles; // 仅当有非默认样式时才添加,减少体积
  }
}
// 辅助函数:判断是否为标签默认样式(基于rrweb内置的默认样式表)
function isDefaultStyle(tagName, prop, value) {
  const defaultStyles = {
    div: { display: 'block', margin: '0' },
    body: { margin: '8px', color: 'rgb(0, 0, 0)' },
    input: { border: '1px solid rgb(169, 169, 169)' }
    // 其他标签默认样式...
  };
  return defaultStyles[tagName]?.[prop] === value;
}

1.3 技术难点与解决方案

  • 难点 1:样式体积过大与浏览器兼容性

    直接收集所有计算样式会导致数据量激增(单个元素可能有上百个样式属性),且不同浏览器默认样式存在差异(如 Chrome 与 Safari 的body默认margin不同)。

    解决方案: ① 仅收集 “影响视觉的关键样式”(如display、position),过滤无关样式(如webkit-font-smoothing);

    ② 维护 “标签默认样式表”,仅记录与默认值不同的样式,数据量可减少 60% 以上;

    ③ 对浏览器私有前缀样式(如-webkit-border-radius)进行兼容处理,统一转化为标准样式。

  • 难点 2:跨域资源无法加载

    页面中的跨域图片(如 CDN 图片)、字体等资源,回放时可能因 CORS 限制无法加载,导致样式错乱。

    解决方案

  • ① 配置inlineImages: true时,将图片转化为 Base64 编码内联到快照中(适合小图片);

  • ② 对大图片,回放时通过 “同源代理服务” 转发请求(如后端部署代理接口,将跨域图片 URL 转为同源 URL);

  • ③ 记录资源加载失败时的降级样式(如图片占位符),确保回放体验一致。

1.4 DOM 快照生成流程图

exported_image.png

二、增量更新机制(MutationObserver)

通俗类比:如果说 DOM 快照是 “初始工程图”,增量更新就是 “工程变更记录”—— 就像建筑施工时,不需要每次都重新绘制完整图纸,只需记录 “在 3 层增加 1 个窗户” “修改 2 层墙体颜色” 这类变化。

rrweb 通过监听 DOM 变化,只记录快照后的增量修改,大幅减少录制数据量。

2.1 核心技术:MutationObserver API

rrweb 的增量更新完全依赖浏览器原生的MutationObserver API,该 API 可监听 DOM 树的 “节点变化、属性变化、文本变化” ,并异步批量触发回调(避免阻塞主线程)。

其核心优势:

  • ① 精准监听(可指定监听类型);
  • ② 批量处理(短时间内多次变化合并为一次回调);
  • ③ 性能友好(异步执行,不阻塞用户交互)。

2.2 监听配置与事件转化

rrweb 初始化时创建 MutationObserver实例,将原生变化事件转化为自定义的Mutation事件(rrweb 事件类型标识为 3),关键逻辑如下:

2.2.1 MutationObserver 初始化

// 伪代码:rrweb中MutationObserver配置
function initMutationObserver(emit, config) {
  // 回调函数:批量处理DOM变化
  const observerCallback = (mutations) => {
    // 过滤无需记录的微小变化(如文本节点空字符修改)
    const validMutations = mutations.filter(m => isMutationValid(m, config));
    if (validMutations.length === 0) return;
    // 批量转化为rrweb增量事件并发送
    validMutations.forEach(mutation => {
      const incrementalEvent = transformMutation(mutation);
      emit(incrementalEvent); // 发送到事件队列,后续存储/上传
    });
  };
  // 监听配置:覆盖所有关键变化类型
  const observerConfig = {
    childList: true,          // 监听子节点新增/删除
    attributes: true,         // 监听元素属性变化
    characterData: true,      // 监听文本节点内容变化
    subtree: true,            // 深度监听(子树所有节点,不仅是直接子节点)
    attributeOldValue: true,  // 记录属性变化前的旧值(便于回放时还原)
    characterDataOldValue: true // 记录文本变化前的旧值
  };
  // 开始监听根节点
  const observer = new MutationObserver(observerCallback);
  observer.observe(document.documentElement, observerConfig);
  return observer; // 返回实例,便于后续停止监听
}
// 辅助函数:过滤无效变化(如屏蔽元素内的变化、空文本修改)
function isMutationValid(mutation, config) {
  // 屏蔽元素内的变化不记录
  if (mutation.target.closest(`.${config.blockClass}`)) return false;
  // 文本节点空字符修改不记录(如用户输入后删除为空)
  if (mutation.type === 'characterData') {
    return mutation.oldValue.trim() !== '' || mutation.target.textContent.trim() !== '';
  }
  return true;
}

2.2.2 原生变化事件转化(transformMutation)

将浏览器原生的MutationRecord转化为 “可回放的结构化数据”,核心是明确 “变化目标、变化类型、变化内容”:

// 伪代码:转化原生MutationRecord
function transformMutation(mutation) {
  const event = {
    type: 3,                  // Mutation事件类型标识
    timestamp: Date.now(),    // 事件发生时间戳(用于回放排序)
    data: {}
  };
  // 1. 子节点变化(新增/删除节点)
  if (mutation.type === 'childList') {
    event.data.type = 'childList';
    // 记录父节点路径(便于回放时定位目标父节点)
    event.data.parentPath = getNodeUniquePath(mutation.target);
    // 序列化新增/删除的节点(仅核心属性,减少体积)
    event.data.addedNodes = mutation.addedNodes.map(n => serializeNode(n)).filter(Boolean);
    event.data.removedNodes = mutation.removedNodes.map(n => serializeNode(n)).filter(Boolean);
    // 记录插入位置参考节点(确保回放时插入顺序正确)
    event.data.nextSiblingId = mutation.nextSibling 
      ? getNodeUniqueId(mutation.nextSibling) 
      : null;
  }
  // 2. 属性变化(如class、src修改)
  else if (mutation.type === 'attributes') {
    event.data.type = 'attributes';
    event.data.targetPath = getNodeUniquePath(mutation.target);
    event.data.attributeName = mutation.attributeName;
    event.data.oldValue = mutation.oldValue;
    event.data.newValue = mutation.target.getAttribute(mutation.attributeName);
  }
  // 3. 文本变化(如span内文本修改)
  else if (mutation.type === 'characterData') {
    event.data.type = 'characterData';
    event.data.targetPath = getNodeUniquePath(mutation.target);
    event.data.oldValue = mutation.oldValue;
    event.data.newValue = mutation.target.textContent;
  }
  return event;
}
// 辅助函数:生成节点唯一路径(如"body>div.container>ul>li:nth-child(2)")
function getNodeUniquePath(node) {
  if (node === document.documentElement) return 'html';
  if (node === document.body) return 'body';
  const parentPath = getNodeUniquePath(node.parentElement);
  const siblings = Array.from(node.parentElement.children);
  // 用"标签名+索引"确保唯一性(如li:nth-child(2))
  const index = siblings.indexOf(node) + 1;
  const nodeName = node.tagName.toLowerCase();
  const classAttr = node.classList.length > 0 
    ? `.${Array.from(node.classList).join('.')}` 
    : '';
  const idAttr = node.id ? `#${node.id}` : '';
  return `${parentPath}>${nodeName}${idAttr}${classAttr}:nth-child(${index})`;
}

2.3 技术难点与解决方案

  • 难点 1:节点路径定位不准确

    增量变化需要明确 “哪个节点发生了变化”,但 DOM 节点没有天生的唯一标识,动态生成的节点(如 Vue 列表渲染的li)在刷新后路径可能变化,导致回放时无法定位目标节点。

    解决方案

    • ① 生成 “唯一路径”(结合标签名、ID、类名、兄弟节点索引),如body>div.container>ul>li:nth-child(2),确保即使节点动态更新,仍能通过路径找到;

    • ② 维护 “节点 ID 映射表”,录制时为每个节点分配临时 ID(如node.__rrwebId),回放时通过 ID 快速定位,路径作为降级方案(应对 ID 丢失场景)。

  • 难点 2:高频变化导致性能卡顿

    页面中的高频 DOM 变化(如倒计时、动画、滚动加载列表)会触发MutationObserver频繁回调(如每秒几十次),导致前端主线程阻塞,影响用户交互体验。

    解决方案

    • ① 结合 “采样率控制”,对高频变化事件(如文本倒计时)进行节流处理(如 100ms 内仅记录 1 次变化);
    • ② 批量合并短时间内的同类变化(如 100ms 内的多次文本修改合并为 1 次);
    • ③ 过滤 “无意义变化”(如元素scrollTop的微小波动、空文本修改),减少事件数量。

2.4 增量更新流程示意图

exported_image.png

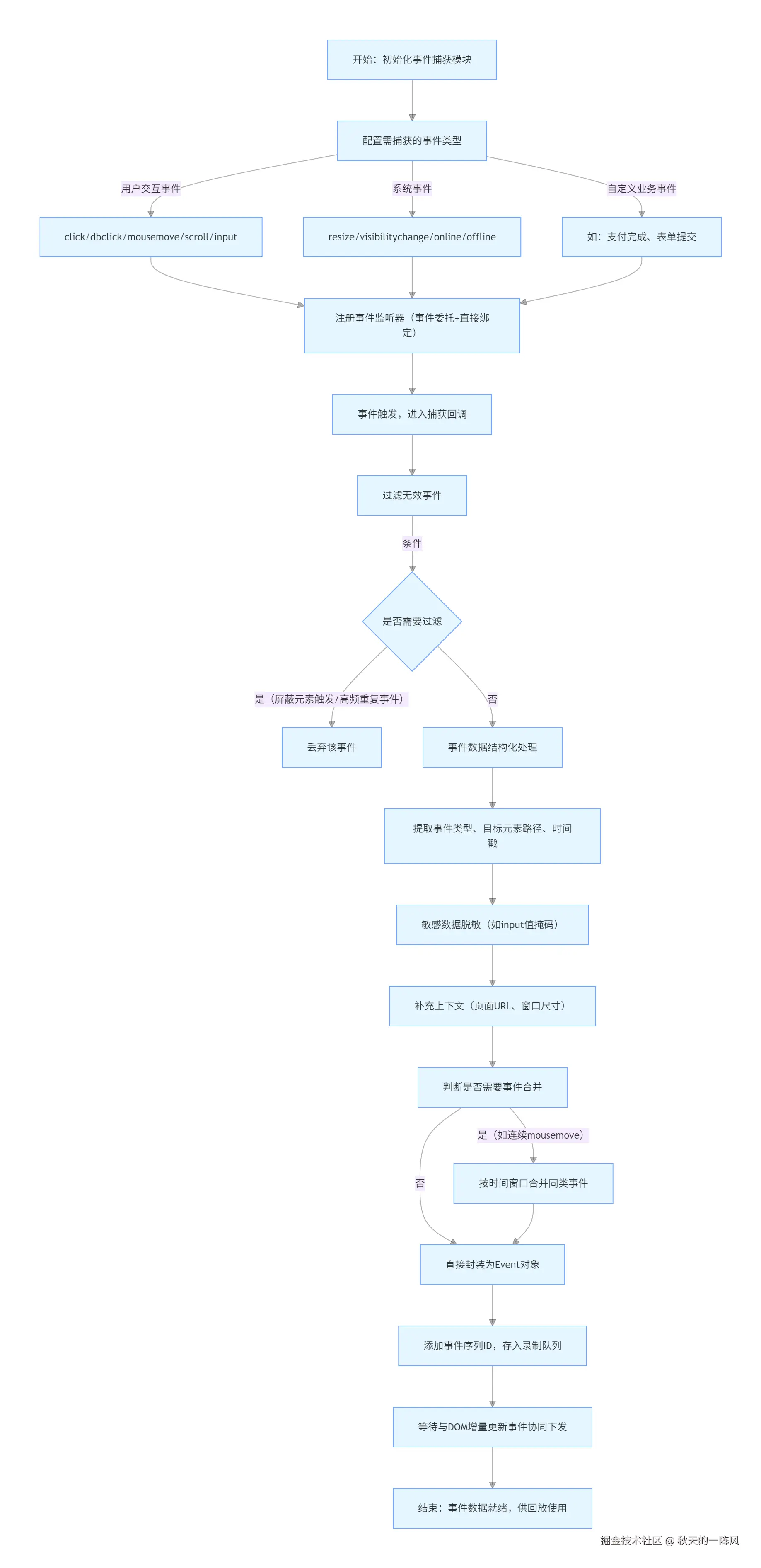
三、事件捕获和序列化

通俗类比:如果说 DOM 快照是 “初始场景”,增量更新是 “场景变化”,那么事件捕获就是 “用户动作剧本”—— 就像电影拍摄时,不仅要搭建场景,还要记录演员的 “肢体动作”“台词”“表情”。

rrweb 需要捕获用户的点击、输入、滚动等交互动作,将其转化为结构化的 “剧本数据”,确保回放时能精准还原用户操作轨迹。

3.1 核心事件类型与捕获策略

rrweb 主要捕获 6 类高频用户交互事件,覆盖 90% 以上的前端操作场景,采用 “全局事件委托 + 精准过滤” 的捕获策略,避免给每个节点绑定事件导致内存泄漏:

事件类型核心用途关键数据字段rrweb 事件类型标识
鼠标点击(click)记录按钮、链接等点击操作点击坐标(x/y)、目标节点路径4
键盘输入(keydown)记录文本输入、功能键操作按键码(keyCode)、输入内容、目标节点5
鼠标移动(mousemove)记录鼠标位置变化鼠标坐标(x/y)、时间戳6
滚动(scroll)记录页面 / 元素滚动位置滚动目标路径、scrollTop/scrollLeft7
窗口 resize记录窗口尺寸变化窗口宽(width)、高(height)8
表单提交(submit)记录表单提交操作表单节点路径、提交时间戳9

3.2 关键实现逻辑(全局事件委托)

通过在document上绑定事件监听器,利用事件冒泡机制捕获所有子节点的交互,核心代码如下:

// 伪代码:rrweb事件捕获核心逻辑
function initEventCapture(emit, config) {
  // 需捕获的事件类型与对应的处理函数
  const eventHandlers = {
    click: handleClick,
    keydown: handleKeydown,
    mousemove: handleMousemove,
    scroll: handleScroll,
    resize: handleResize,
    submit: handleSubmit
  };
  // 绑定全局事件委托
  Object.entries(eventHandlers).forEach(([type, handler]) => {
    document.addEventListener(type, (e) => {
      // 过滤规则:1. 屏蔽元素内的事件 2. 非用户触发的事件(如脚本触发的click)
      if (isIgnoredEvent(e, config)) return;
      // 处理事件并序列化为结构化数据
      const eventData = handler(e, config);
      // 发送事件(携带时间戳,确保回放顺序)
      emit({
        type: getRRwebEventType(type), // 转化为rrweb事件标识
        timestamp: Date.now(),
        data: eventData
      });
    }, {
      passive: type === 'scroll' || type === 'resize', // passive优化:避免滚动阻塞
      capture: false // 冒泡阶段捕获,确保能获取最终目标节点
    });
  });
}
// 辅助函数:过滤无效事件
function isIgnoredEvent(e, config) {
  // 1. 屏蔽元素内的事件(如带.rr-block类名的元素)
  if (e.target.closest(`.${config.blockClass}`)) return true;
  // 2. 排除脚本触发的事件(仅保留用户手动触发)
  if (e.isTrusted === false) return true;
  // 3. 排除右键点击(contextmenu)和滚轮事件(默认不捕获)
  if (e.type === 'click' && e.button === 2) return true;
  return false;
}

3.3 典型事件序列化实现(以键盘输入和滚动为例)

不同事件的序列化重点不同,需针对性处理敏感数据(如密码)和冗余信息:

3.3.1 键盘输入事件(keydown)序列化

需区分 “普通字符输入” 和 “功能键”,同时对密码等敏感输入进行掩码处理:

// 伪代码:键盘输入事件处理
function handleKeydown(e, config) {
  const target = e.target;
  // 隐私处理:密码输入框且开启掩码,不记录真实内容
  const isPasswordInput = target.tagName === 'INPUT' && target.type === 'password';
  const shouldMask = isPasswordInput && config.maskInputPassword;
  return {
    targetPath: getNodeUniquePath(target), // 目标输入框路径
    key: shouldMask ? '*' : e.key, // 敏感输入替换为*
    keyCode: e.keyCode, // 按键码(回放时模拟输入需用到)
    value: shouldMask ? '*' : target.value, // 输入框当前值(非敏感场景)
    isFunctionalKey: ['Enter', 'Backspace', 'Tab'].includes(e.key) // 是否为功能键
  };
}

3.3.2 滚动事件(scroll)序列化

需区分 “页面滚动” 和 “元素滚动”,避免重复记录高频滚动事件:

// 伪代码:滚动事件处理(含节流优化)
let lastScrollTime = 0;
function handleScroll(e, config) {
  const now = Date.now();
  // 节流优化:50ms内仅记录1次,减少高频滚动导致的数据量
  if (now - lastScrollTime < 50) return null;
  lastScrollTime = now;
  // 区分页面滚动和元素滚动
  const target = e.target === document ? document.documentElement : e.target;
  return {
    targetPath: getNodeUniquePath(target),
    scrollTop: target.scrollTop,
    scrollLeft: target.scrollLeft,
    isPageScroll: e.target === document // 是否为页面滚动
  };
}

3.4 技术难点与解决方案

  • 难点 1:事件顺序错乱

    不同事件的触发存在时间差(如 “点击按钮→输入文本→提交表单”),若录制时事件顺序错误,回放会出现逻辑混乱(如未输入就提交)。

    解决方案

    • ① 所有事件携带精确时间戳(Date.now()),回放时按时间戳升序执行;

    • ② 对存在依赖关系的事件(如 “click” 后触发的 “keydown”),记录事件间的关联 ID(如parentEventId),确保回放时顺序一致。

3.5 事件捕获流程示意图

image.png

四、回放还原技术

通俗类比:回放就像 “按剧本复现舞台剧”——DOM 快照是 “初始舞台布置”,增量事件是 “舞台道具变化指令”,用户交互事件是 “演员动作指令”,rrweb-player 则是 “导演”,按时间顺序执行所有指令,最终还原完整场景。

4.1 回放核心流程

回放过程分为 “初始化准备” “事件调度” “状态同步” 三步,核心是 “按时间戳排序事件” 与 “精准执行指令”:

4.1.1 初始化准备(加载快照)

回放开始时,先基于FullSnapshot事件重建初始 DOM,再初始化节点路径映射表(便于后续定位目标节点):

// 伪代码:回放初始化
class RRwebPlayer {
  constructor(options) {
    this.events = options.events.sort((a, b) => a.timestamp - b.timestamp); // 按时间戳排序
    this.container = options.target; // 回放容器
    this.nodeMap = new Map(); // 节点ID→DOM节点映射表
    this.initSnapshot(); // 加载初始快照
  }
  // 基于FullSnapshot重建初始DOM
  initSnapshot() {
    // 找到首屏快照事件
    const fullSnapshot = this.events.find(e => e.type === 2);
    if (!fullSnapshot) throw new Error('缺少首屏快照,无法回放');
    
    // 清空容器,重建DOM
    this.container.innerHTML = '';
    const rootNode = this.rebuildNode(fullSnapshot.data.node);
    this.container.appendChild(rootNode);
    
    // 初始化节点映射表(记录每个节点的唯一ID)
    this.buildNodeMap(rootNode);
  }
  // 从快照节点重建真实DOM
  rebuildNode(snapshotNode) {
    let node;
    if (snapshotNode.type === 1) { // 元素节点
      node = document.createElement(snapshotNode.tagName);
      // 还原属性(id、class、src等)
      Object.entries(snapshotNode.attributes || {}).forEach(([key, value]) => {
        node.setAttribute(key, value);
      });
      // 还原样式(内联快照中的非默认样式)
      if (snapshotNode.styles) {
        Object.entries(snapshotNode.styles).forEach(([key, value]) => {
          node.style[key] = value;
        });
      }
      // 还原表单状态(value、checked)
      if (['INPUT', 'TEXTAREA', 'SELECT'].includes(snapshotNode.tagName.toUpperCase())) {
        node.value = snapshotNode.value || '';
        if (snapshotNode.checked !== undefined) node.checked = snapshotNode.checked;
      }
    } else if (snapshotNode.type === 3) { // 文本节点
      node = document.createTextNode(snapshotNode.text || '');
    }
    // 递归重建子节点
    if (snapshotNode.children && snapshotNode.children.length > 0) {
      snapshotNode.children.forEach(childSnapshot => {
        const childNode = this.rebuildNode(childSnapshot);
        if (childNode) node.appendChild(childNode);
      });
    }
    return node;
  }
}

4.1.2 事件调度(按时间顺序执行)

采用 “定时器 + 事件队列” 模式,模拟真实时间流逝,按事件 timestamp 差值执行指令,支持倍速播放(如 1x、2x、4x):

// 伪代码:事件调度逻辑
class RRwebPlayer {
  // ... 初始化逻辑 ...
  // 开始回放
  play(speed = 1) {
    this.isPlaying = true;
    this.playSpeed = speed;
    this.currentEventIndex = 0; // 当前执行到的事件索引
    this.startTime = Date.now(); // 回放开始时间
    this.firstEventTime = this.events[0].timestamp; // 第一个事件的时间戳
    
    // 启动调度器
    this.scheduler = setInterval(() => this.executeEvents(), 16); // 约60fps,流畅度优先
  }
  // 执行当前时间点应触发的事件
  executeEvents() {
    if (!this.isPlaying) return;
    const currentPlayTime = this.firstEventTime + (Date.now() - this.startTime) * this.playSpeed;
    
    // 执行所有timestamp <= 当前播放时间的事件
    while (this.currentEventIndex < this.events.length) {
      const event = this.events[this.currentEventIndex];
      if (event.timestamp > currentPlayTime) break;
      
      // 根据事件类型执行对应操作
      this.executeEvent(event);
      this.currentEventIndex++;
    }
    // 回放结束,清除定时器
    if (this.currentEventIndex >= this.events.length) {
      this.pause();
      this.onFinish?.();
    }
  }
  // 执行单个事件
  executeEvent(event) {
    switch (event.type) {
      case 3: // Mutation事件(增量更新)
        this.executeMutation(event.data);
        break;
      case 4: // click事件
        this.executeClick(event.data);
        break;
      case 5: // 键盘事件
        this.executeKeyEvent(event.data);
        break;
      // 其他事件类型执行逻辑...
    }
  }
}

4.1.3 增量事件执行(以 Mutation 为例)

根据增量事件类型,执行 “节点新增 / 删除”“属性修改”“文本更新” 等操作:

// 伪代码:执行Mutation增量事件
class RRwebPlayer {
  // ... 其他方法 ...
  executeMutation(mutationData) {
    // 定位目标节点(通过路径或节点ID)
    const targetNode = this.getTargetNode(mutationData.targetPath || mutationData.parentPath);
    if (!targetNode) return;
    switch (mutationData.type) {
      case 'childList': // 子节点变化
        // 新增节点
        mutationData.addedNodes.forEach(childSnapshot => {
          const childNode = this.rebuildNode(childSnapshot);
          if (mutationData.nextSiblingId) {
            // 插入到参考节点之前
            const nextSibling = this.nodeMap.get(mutationData.nextSiblingId);
            targetNode.insertBefore(childNode, nextSibling);
          } else {
            // 插入到末尾
            targetNode.appendChild(childNode);
          }
          // 更新节点映射表
          this.buildNodeMap(childNode);
        });
        // 删除节点
        mutationData.removedNodes.forEach(childSnapshot => {
          const childNode = this.getTargetNodeBySnapshot(childSnapshot);
          if (childNode && childNode.parentElement === targetNode) {
            targetNode.removeChild(childNode);
            this.nodeMap.delete(childNode.__rrwebId); // 从映射表移除
          }
        });
        break;
      case 'attributes': // 属性修改
        targetNode.setAttribute(mutationData.attributeName, mutationData.newValue);
        break;
      case 'characterData': // 文本修改
        targetNode.textContent = mutationData.newValue;
        break;
    }
  }
}

4.2 技术难点与解决方案

  • 难点 1:事件执行顺序偏差

录制时事件按真实时间戳存储,但回放时若定时器精度不足(如 setInterval 存在延迟),可能导致 “先执行点击、后执行 DOM 更新” 的顺序错误,引发场景混乱。

解决方案: ① 事件队列按 timestamp 严格排序,执行时通过 “当前播放时间 = 首事件时间 +(当前时间 - 回放开始时间)× 倍速” 精准计算应执行的事件;

② 对依赖 DOM 状态的事件(如 click),增加 “DOM 就绪检查”,确保增量更新执行完成后再触发交互事件。

  • 难点 2:回放时节点定位失败

若录制时 DOM 结构动态变化(如 Vue 列表重新渲染),回放时可能出现 “路径找不到节点” 的问题。

解决方案

  • ① 采用 “节点 ID 优先、路径降级” 的定位策略,录制时为每个节点分配\_\_rrwebId,回放时优先通过 ID 定位;
  • ② 路径定位时支持 “模糊匹配”(如忽略动态索引,通过类名 + 标签名组合定位);
  • ③ 定位失败时触发 “降级处理”(如跳过该事件,避免整个回放崩溃)。