A2UI 与 Disco Browser:面向“千人千面”生成式 UI 的协议与浏览器新形态
从“文本墙”到“生成式 UI”:A2UI 正在重塑 Agent 交互体验
原文链接:点击查看原文链接和作者互动
1. 背景与动机:当 Agent 遭遇交互瓶颈
在多智能体系统与大语言模型(LLM)应用日益普及的今天,我们常常会遇到一个尴尬的场景:AI Agent 虽然“聪明”,但与用户的沟通方式却显得“笨拙”。无论是预订一张机票、审批一项报销,还是完成一笔复杂的金融交易,传统基于文本的“问答游戏”暴露了诸多弊端:
- 低效的“线性”交互:用户与 Agent 之间需要进行多轮对话才能确认所有必要信息,过程繁琐且耗时,仿佛在与一个没有“手脚”的客服沟通。
- 高认知负荷:面对大段的文本或静态表格,用户需要自行梳理和筛选关键信息,难以进行快速决策和下一步操作。
- 安全与信任的鸿沟:如果允许 Agent 直接生成并执行前端代码(如 HTML/JS),会带来严重的安全风险(如 XSS 攻击)。而采用 iFrame 等沙箱方案,又会破坏应用的视觉一致性和用户体验,且资源开销巨大。
A2UI 的诞生,正是为了解决这一核心矛盾:如何在不牺牲安全性的前提下,赋予 Agent 生成丰富、动态、原生 UI 的能力,从而突破“文本墙”的交互瓶颈。
2. 核心设计哲学:安全如数据,表现胜代码
A2UI 的设计巧妙地平衡了安全性与表现力,其核心思想可以概括为“声明式 JSON + 客户端原生渲染”。这套“建筑师与施工队”的协作模式是理解 A2UI 的关键所在。
这种“逻辑与渲染分离”的架构带来了四大核心优势:
- 安全优先 (Security First):由于 Agent 只传递纯粹的 JSON 数据而非可执行代码,从根本上杜绝了 UI 注入攻击的可能。客户端只渲染其“组件目录 (Catalog)”中预先批准的、安全的组件。
- LLM 友好 (LLM-Friendly):协议采用扁平化的组件列表和简单的 ID 引用,而非复杂的嵌套树。这种结构更易于大语言模型(LLM)逐步生成和修改,非常适合流式传输场景。
- 框架无关与跨平台 (Framework-Agnostic & Cross-Platform):同一份 A2UI JSON 负载可以在任何集成了相应渲染器的客户端上运行,无论是 Web、Android 还是 iOS。这实现了真正的“一次生成,处处渲染”。
- 渐进式渲染 (Progressive Rendering):通过 JSONL (JSON Lines) 格式进行流式传输,客户端可以随着消息的到达逐步构建和更新 UI,为用户提供近乎实时的响应体验,避免了“白屏等待”。
3. 协议与消息模型:Agent 如何“说”UI
A2UI 的核心是一套定义清晰的流式协议,它通过四种主要的消息类型,让 Agent 能够精确地控制客户端的 UI 渲染过程。所有消息通过 SSE (Server-Sent Events) 以 JSONL 格式单向从服务器(Agent)流向客户端。
四大核心消息类型
-
surfaceUpdate (表面更新)
- 作用:定义或更新一个或多个 UI 组件。这是构建 UI 结构的基础。所有组件以扁平列表的形式发送,通过 id 建立层级关系。
-
dataModelUpdate (数据模型更新)
- 作用:更新与 UI 解耦的数据。例如,改变一个文本标签的内容或更新一个列表的数据源。这种分离使得数据更新非常高效,无需重新发送整个 UI 结构。
-
beginRendering (开始渲染)
- 作用:通知客户端已经拥有足够信息,可以开始进行首次渲染。这可以防止界面因组件未加载完而出现“闪烁”或内容不完整的情况。
-
deleteSurface (删除表面)
- 作用:明确指示客户端移除某个 UI 区域(Surface)及其所有相关组件和数据,用于动态管理界面和回收资源。
// 示例:一个简单的 A2UI 消息流 (JSONL 格式)
{"surfaceUpdate": {"surfaceId": "main", "components": [{"id": "greeting", "component": {"Text": {"text": {"path": "/welcome_message"}}}}]}} // 1. 定义一个文本组件,其内容绑定到数据模型
{"dataModelUpdate": {"surfaceId": "main", "contents": [{"key": "welcome_message", "valueString": "欢迎使用 A2UI"}]}} // 2. 为数据模型提供具体内容
{"beginRendering": {"surfaceId": "main", "root": "greeting"}} // 3. 通知客户端开始渲染
组件目录与数据绑定
- 组件目录 (Component Catalog):Agent 并非可以随心所欲地生成任何组件。客户端会维护一个“白名单”,即组件目录,其中定义了所有允许使用的组件及其属性。在通信开始时,双方会通过“目录协商”机制确认本次交互可用的组件集,确保了安全性和一致性。
- 数据绑定 (Data Binding):组件的属性(如文本内容、图片 URL)可以绑定到数据模型中的特定路径。当 dataModelUpdate 消息传来时,所有绑定了相应数据的组件都会自动更新,实现了 UI 的响应式变化。
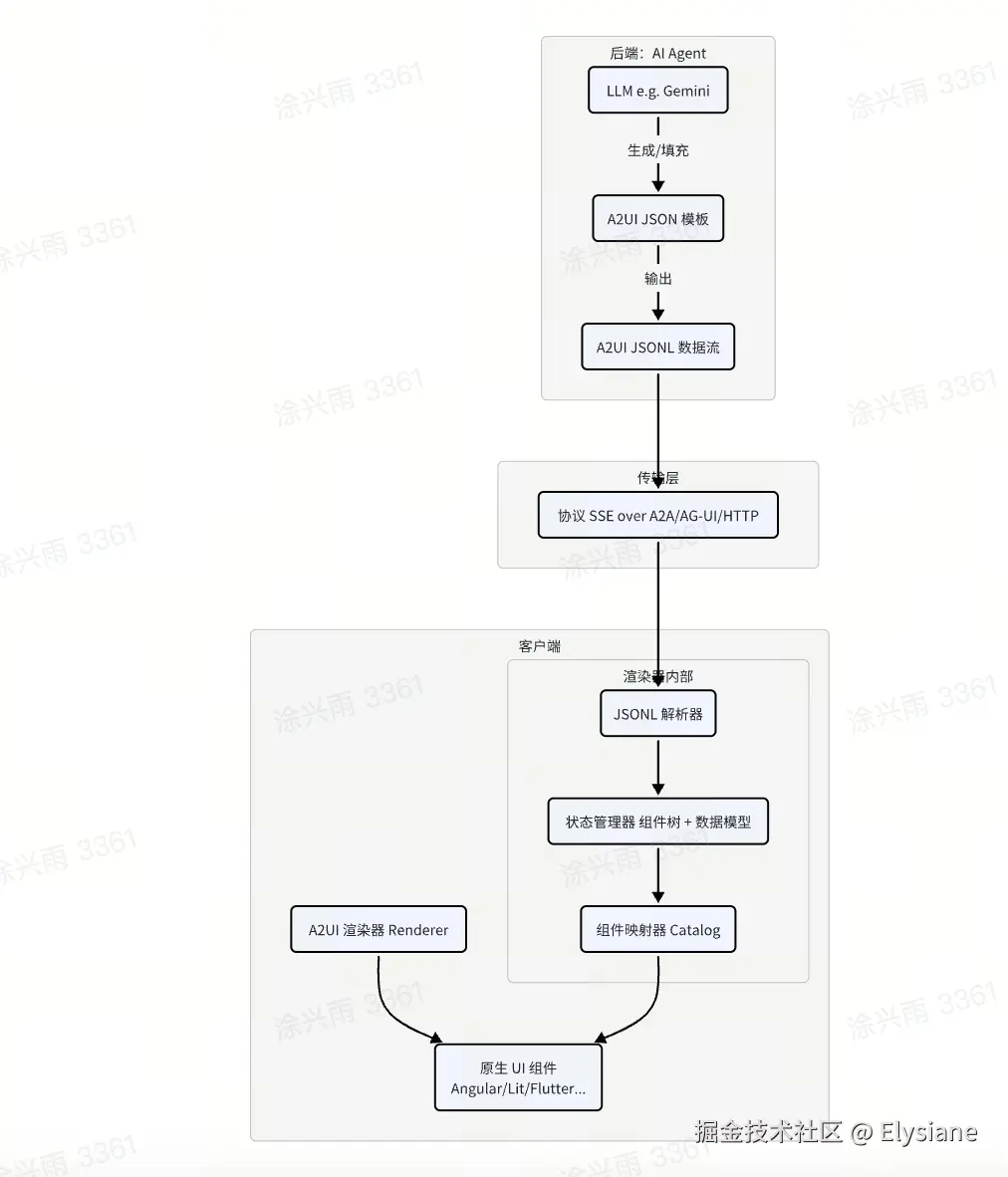
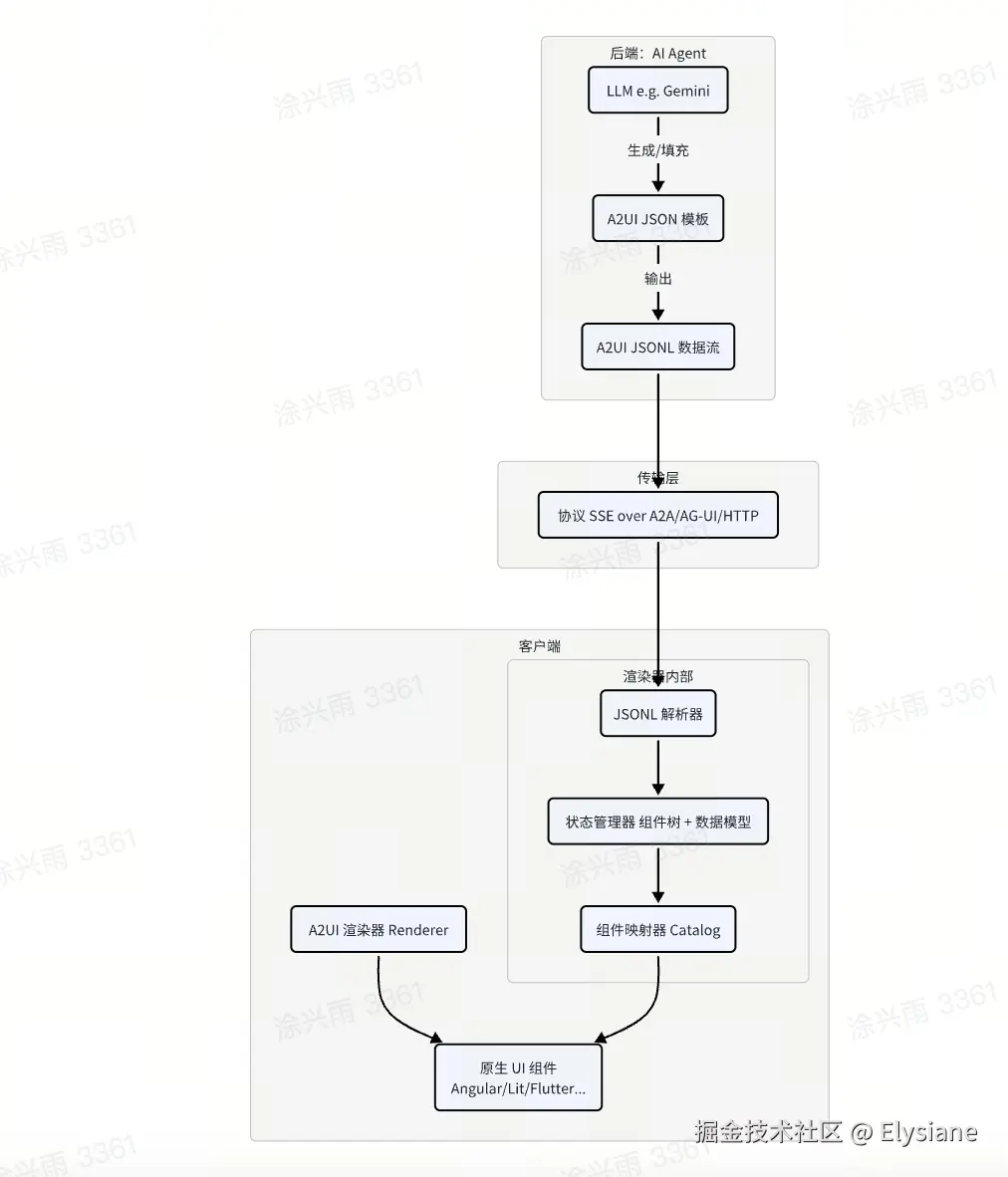
4. 架构与渲染链路:端到端流程解析
A2UI 的端到端工作流程清晰地展示了其“逻辑与渲染分离”的设计思想,整个过程可以分解为三个主要阶段:
-
生成阶段 (Agent Backend)
- AI Agent(通常由 Gemini 等 LLM 驱动)根据用户请求和上下文,生成或填充一份描述 UI 意图的 A2UI JSON 负载。这份负载遵循 A2UI 协议规范,定义了组件结构、数据绑定和交互行为。
-
传输阶段 (Transport Layer)
- 生成的 JSONL 数据流通过一个标准化的传输协议发送给客户端。A2UI 本身不限定传输方式,可以灵活地与 A2A (Agent-to-Agent)、AG-UI (Agent-to-User Interaction) 等协议协同工作,或直接通过 HTTP SSE 传输。
-
渲染阶段 (Client Frontend)
- 客户端的 A2UI 渲染器 (Renderer) 接收并解析 JSONL 数据流。
- 它将解析出的组件描述和数据模型变化存入状态管理器。
- 组件映射器根据协商好的组件目录 (Catalog),将抽象的组件描述(如 "component": "Text")映射到客户端原生的 UI 组件(如一个 Angular 的 或一个 Flutter 的 Text())。
- 最终,界面由这些安全、高性能的原生组件构成,并自动继承客户端应用的主题、样式和可访问性特性,保证了无缝的用户体验。
图 2| Agentic 应用栈与 AG-UI 的位置关系
这种设计取舍的核心在于:将 UI 的“安全与表现”完全交由客户端掌控,Agent 只负责“思考和指挥”,从而在灵活性和安全性之间取得了最佳平衡。
5. 生态协同与定位:A2UI 与它的“伙伴们”
A2UI 并非一个孤立的协议,它的价值在于能够融入更广泛的 Agent 生态系统,与其他协议协同工作,共同构建完整的 AI 应用。理解 A2UI 与 A2A、AG-UI、MCP-UI 等“伙伴们”的关系至关重要。
详细可以参考查看:AG-UI and A2UI: Understanding the Differences | CopilotKit
与 A2A 和 AG-UI 的配合:内容与管道的关系
如果将 Agent 间的通信比作物流系统,那么 A2A 和 AG-UI 就是“运输管道”,而 A2UI 则是管道中流动的“货物”(即 UI 数据)。
- A2A (Agent-to-Agent Protocol): 由 Google 推出的、用于不同 Agent 之间通信与协作的开放协议。它主要解决“Agent 如何指挥另一个 Agent 干活”的问题,涵盖任务派发、状态同步等。当一个 Agent 需要委托另一个远程 Agent 生成 UI 时,A2UI 负载就可以作为 A2A 消息的核心内容进行传递。
- AG-UI (Agent-User Interaction Protocol): 由 CopilotKit 社区提出,专注于连接用户前端应用与后端 Agent 的运行时交互协议。它为状态同步、事件流、工具调用等高频、双向的人机协作场景提供了标准化方案。AG-UI 作为“管道”,可以高效地传输 A2UI 数据,并处理用户在 A2UI 界面上的交互事件。
简而言之:A2A 和 AG-UI 负责“如何传输”,而 A2UI 负责“传输什么”。三者结合,形成了一套完整的从 Agent 生成、跨 Agent 协作到最终用户呈现的标准化解决方案。
图 3| AG-UI 与 A2UI 的关系与 A2UI Compose,两者互补关系及基于 CopilotKit 的 UI 组合能力。
与 MCP-UI / Open-JSON-UI 的差异:原生渲染 vs. 沙箱展示
在生成式 UI 领域,除了 A2UI,还存在其他几种主流规范。它们在实现路径和设计取舍上各有不同。
| 特性 | A2UI (Google) | MCP-UI (Microsoft + Shopify) / Open-JSON-UI (OpenAI) | AG-UI (CopilotKit) |
|---|---|---|---|
| 核心定位 | 声明式 UI 数据格式 | UI 内容片段 (HTML/iFrame) | Agent 与前端的运行时交互协议 |
| 渲染方式 | 客户端原生渲染 (Native Rendering) | 沙箱化渲染 (Sandboxed) | 自身不负责渲染,作为传输管道 |
| 安全性 | 高 (仅传输数据,组件由客户端控制) | 中/低 (可能执行外部代码,依赖沙箱隔离) | 安全性取决于其传输的内容 |
| UI 一致性 | 高 (完全继承原生应用主题和样式) | 低 (iFrame 风格通常与原生应用脱节) | / |
| 性能/资源 | 高 (原生组件性能) | 低 (iFrame 开销较大) | / |
| 生态协同 | 与 A2A、AG-UI 紧密集成 | 通常作为 MCP 协议的扩展 | 可承载 A2UI、MCP-UI 等多种数据格式 |
- MCP-UI / Open-JSON-UI: 这类规范倾向于让 Agent 直接生成 HTML/CSS/JS 片段,然后由客户端在一个沙箱环境(如 iFrame)中进行渲染。这种方式虽然灵活,但也带来了安全隐患、视觉风格不统一和性能开销等问题。
- A2UI 的选择: 相比之下,A2UI 坚持“原生优先”的道路,通过牺牲一定的任意表现力,换取了更高的安全性、性能和与宿主应用的无缝集成体验。这对于追求稳定性和品牌一致性的企业级应用尤其重要。
图 1| Generative UI 规格对比概览(社区资料),强调 A2UI 的声明式 JSON 与 MCP-UI / Open-JSON-UI 的 iframe/HTML 片段路径之间的差异。
6. “千人千面”的落地:AI 如何按需生成个性化 UI
A2UI 最具想象力的应用场景,莫过于实现真正“千人千面”的个性化用户界面。传统的软件界面是为“平均用户”设计的,而 A2UI 使 Agent 能够根据每个用户的具体业务、角色、偏好甚至当前对话的上下文,即时生成最合适的 UI。
个性化如何实现?
此处手动加上提问A2A和A2UI,似乎是千人千面(界面)的底层协议?
- 动态组件选择与布局:Agent 可以根据任务的复杂度和数据量动态选择最合适的组件。例如,对于少量数据,它可能生成一个简洁的列表(List);而面对海量数据,则会自动切换为功能更强大的数据表格(DataTable)或网格(Grid)布局。
- 数据驱动的 UI:通过强大的数据绑定能力,Agent 可以将用户的个人数据、业务数据与 UI 组件深度融合。一个面向销售的报表界面,可以自动填充该销售人员的业绩数据;一个项目管理界面,可以只显示与当前用户相关的任务。
- 样式主题与品牌一致性:通过 beginRendering 消息中的 styles 对象,Agent 可以影响 UI 的视觉风格(如主色调),但最终的渲染效果仍由客户端掌控。这确保了个性化 UI 不会脱离应用本身的品牌规范,实现了“戴着镣铐跳舞”的动态美学。
- 安全边界与治理:企业可以定义一套符合自身合规与安全要求的私有组件目录(Custom Catalog)。Agent 只能在这套受控的组件范围内生成 UI,确保了所有动态生成的界面都满足企业治理要求,这对于金融、医疗等高度管制的行业至关重要。
7. Google Labs:Disco 浏览器与 GenTabs 概览
Disco 是 Google Labs 最近推出的一款实验性浏览器,并非 Chrome 的普通版本更新,而是一个独立的 AI 浏览体验实验项目。其首个旗舰能力 GenTabs,面向复杂在线任务:将用户当前打开的一组标签页,以及与 Gemini 的聊天上下文,整理成一个可交互的 Web 应用,而不是再返回一段“文本墙”,具有浏览器上下文的web版灵光App?。
核心能力要点
- “信息即界面”:在 Disco 中,网页和工具不再只是被动的信息来源,而会被织入到一个任务导向的界面里。GenTabs 会读取当前的标签页内容,并按需调用地图、日历等工具,将分散的信息与工具组合为交互式视图;每个生成出的模块都保留指向原始网页的链接,方便用户随时回到信息源。
Disco&A2UI
- 共同指向生成式界面:A2UI 提供的是一种 声明式 UI 数据协议,以安全的 JSON 结构描述界面,由各端原生渲染器完成展示;Disco / GenTabs 则属于应用层实验,用生成式方式把“网页 + 对话上下文”转化为一个可立即使用的 Web 应用。二者都在推动从“纯文本输出”走向“生成式界面”的交互范式。
- 协同路径:在更成熟的生态中,可以想象 Agent 既能像 Disco 一样理解浏览上下文,又能输出符合 A2UI 规范的结构化 UI 描述;这些 A2UI 消息通过 A2A / AG-UI 等传输协议送达不同终端,由各端渲染器转换为原生界面。Disco 展示的是“从内容生成界面”的一种路径,而 A2UI 提供的是“界面如何表达与分发”的统一语言,职责互补而非互斥。
状态
目前 Disco / GenTabs 仍处于 Google Labs 实验阶段,仅向一小部分用户灰度开放,优先在 macOS 上通过等待名单提供下载和体验。Google 明确将其定位为长期的探索性项目:通过真实使用反馈验证哪些生成式界面形态最有价值,再将成熟的能力迁移到更大规模的产品体系中,可以通过公布的视频。
小结:
从 A2UI 协议、A2A/AG-UI 协议栈,到 Flutter GenUI、Gemini Enterprise,再到 Disco 浏览器与 GenTabs 这样的前端实验,可以看出 Google 并不是零散地堆砌「AI 能力」,而是在系统性地搭一套从模型、协议、渲染到应用形态的完整棋局:一端用声明式 UI 规格把「界面」标准化为可交换的数据,另一端用浏览器与工具链持续试探未来的人机交互形态。无论这盘棋最终以何种产品落地,它已经在悄悄改变一个前提——AI 不再只是回答问题的「嘴」,而是能随场景即时生成、协同调度界面的「手脚」,而 Google 正试图掌握这一代 UI 范式的起点与话语权。
8. 引用与扩展阅读
- A2UI 官网:a2ui.org/
- A2UI GitHub 仓库:github.com/google/A2UI
- Google Developers Blog · Introducing A2UI:developers.googleblog.com/en/introduc…
- CopilotKit · AG-UI 与 A2UI 关系:www.copilotkit.ai/ag-ui-and-a…
- Google 官方博客 · Disco 与 GenTabs:blog.google/technology/…
- 9to5Google · Disco & GenTabs 报道:9to5google.com/2025/12/11/…
- The Verge · Disco 浏览器深度解析:www.theverge.com/tech/842000…
- Mashable · Google Disco 与 AI 浏览体验:mashable.com/article/goo…