凌晨改表致 28 分钟锁表!千万级 MySQL 大表加字段的血泪教训

67 阅读20分钟

一、开篇痛点引入:为什么不能直接加字段?

1.1 真实故障案例

某电商平台订单表 t_order 存储了超过 5000 万条订单记录,业务高峰期 QPS 达到 3000+。某日,开发团队需要在订单表中新增一个 coupon_id 字段用于记录优惠券信息。运维工程师在业务低峰期(凌晨 2 点)直接执行了 ALTER TABLE t_order ADD COLUMN coupon_id BIGINT DEFAULT NULL COMMENT '优惠券ID';

结果:

  • 表锁持续 28 分钟,期间所有订单相关业务(下单、支付、查询)全部阻塞
  • 支付流程超时,用户无法完成支付,导致大量订单流失
  • 主从延迟飙升到 1800 秒,从库复制线程长时间处于 Waiting for table metadata lock 状态
  • 最终引发生产故障,业务损失严重

1.2 直接加字段的致命问题

在千万级大表上直接执行 ALTER TABLE ADD COLUMN 会引发以下问题:

  1. 长时间锁表:InnoDB 在执行 DDL 时需要对表加排他锁(X锁),阻塞所有读写操作
  2. 主从延迟:主库执行 DDL 时,从库需要等待主库完成,导致复制延迟急剧上升
  3. 资源消耗:表拷贝过程会消耗大量 CPU、内存和磁盘 IO,可能影响其他业务
  4. 不可中断:一旦开始执行,无法暂停或回滚,只能等待完成或强制终止(风险极高)
  5. 磁盘空间:需要额外空间存储临时表,空间不足会导致操作失败

二、底层原理剖析:ALTER TABLE 的执行机制

2.1 InnoDB 存储引擎的 DDL 执行流程

2.1.1 传统 DDL(MySQL 5.5 及以前)

  1. 获取表级排他锁(X锁)
  2. 创建临时表结构(包含新字段)
  3. 逐行拷贝原表数据到临时表
  4. 重命名临时表为原表名
  5. 删除原表
  6. 释放锁

image.png 特点: 整个过程完全锁表,无法并发读写,耗时与表数据量成正比。

2.1.2 Online DDL(MySQL 5.6+)

MySQL 5.6 引入了 Online DDL 特性,对于 ADD COLUMN 操作,支持在线执行:

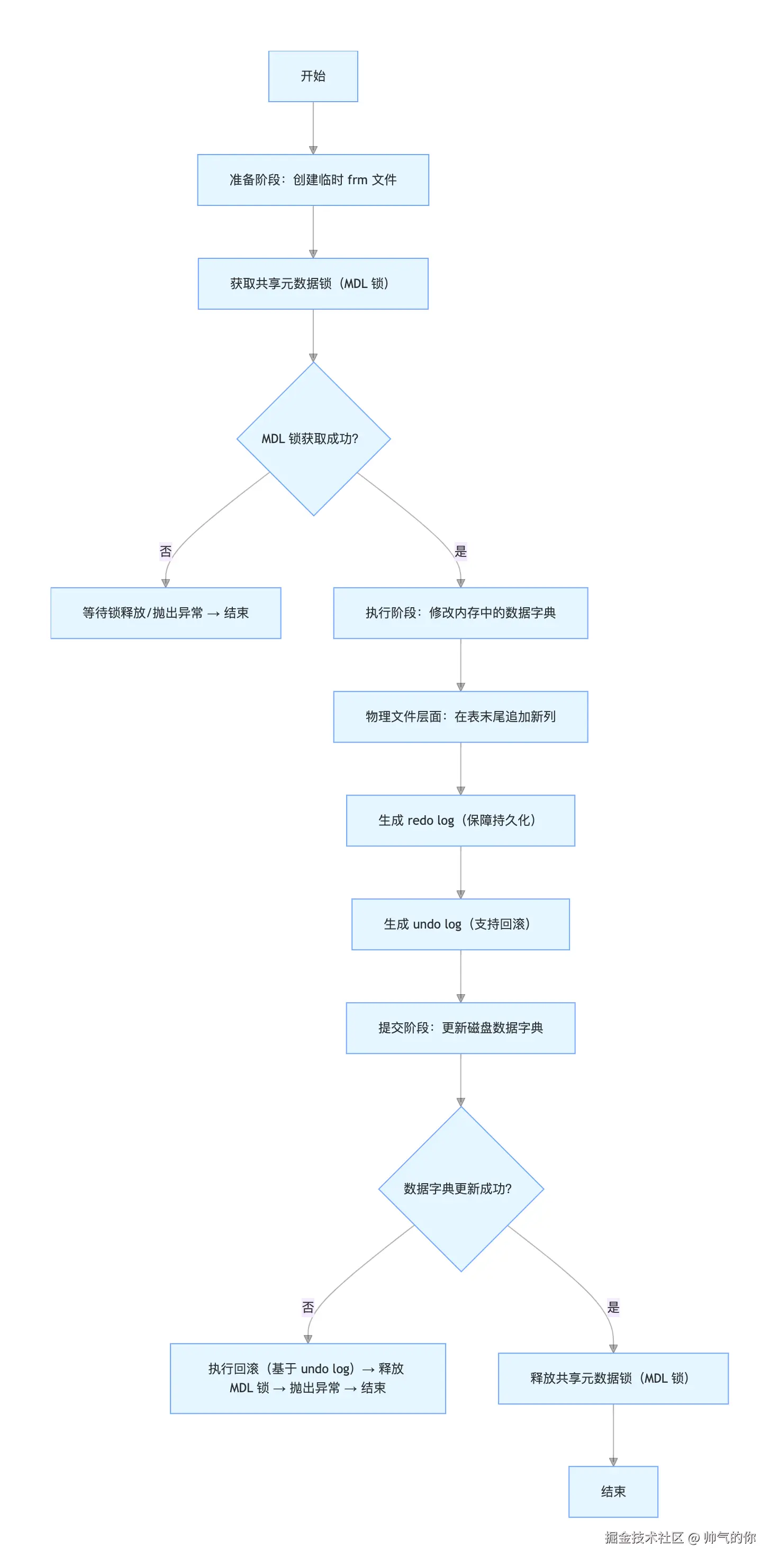
  1. 准备阶段:创建临时 frm 文件,获取共享元数据锁(MDL)
  2. 执行阶段:
    • 修改数据字典(内存中)
    • 在表末尾追加新列(物理文件层面)
    • 生成 redo log 和 undo log
  3. 提交阶段:更新数据字典,释放 MDL 锁

image.png 关键点:

  • 添加列到表末尾时,不需要重建表,只需修改数据字典
  • 允许并发 DML 操作(INSERT、UPDATE、DELETE、SELECT)
  • 但仍需要短暂的排他锁来更新数据字典

2.2 不同 MySQL 版本的 DDL 优化差异

MySQL 5.6

  • 引入 Online DDL,支持部分 DDL 操作在线执行
  • ADD COLUMN 操作在表末尾添加时,支持 ALGORITHM=INPLACE, LOCK=NONE
  • 但仍需要短暂的排他锁更新数据字典

MySQL 5.7

  • 优化了 Online DDL 的性能,减少锁持有时间
  • 支持 ALTER TABLE ... ALGORITHM=INPLACE, LOCK=NONE 显式指定
  • 改进 redo log 写入机制,减少 IO 压力

MySQL 8.0

  • 原子 DDL:DDL 操作要么全部成功,要么全部回滚,不会出现中间状态
  • 数据字典存储在 InnoDB 表中,支持事务
  • 更好的并发控制,减少锁等待时间
  • 支持 INSTANT 算法,某些操作(如添加可空列到表末尾)可以瞬间完成

2.3 影响加字段效率的核心因素

  1. 表数据量:数据量越大,即使使用 Online DDL,也需要更多时间更新数据字典和生成日志
  2. 索引数量:如果新字段需要建立索引,会触发索引重建,耗时更长
  3. 行格式(ROW_FORMAT)
    • COMPACT/REDUNDANT:需要重建表,不支持 Online DDL
    • DYNAMIC/COMPRESSED:支持 Online DDL,效率更高
  4. 服务器资源
    • IO 能力:影响 redo log 和 undo log 写入速度
    • CPU 性能:影响数据字典更新和日志生成
    • 内存大小:影响缓冲池命中率
  5. 字段位置:添加到表末尾比添加到中间位置效率更高
  6. 字段类型和默认值NOT NULL 字段需要扫描全表设置默认值,耗时更长

2.4 锁机制详解

元数据锁(MDL - Metadata Lock)

-- 查看当前 MDL 锁等待情况
SELECT * FROM performance_schema.metadata_locks 
WHERE OBJECT_TYPE = 'TABLE' AND OBJECT_SCHEMA = '{db_name}';

-- 查看锁等待详情
SELECT 
    r.trx_id waiting_trx_id,
    r.trx_mysql_thread_id waiting_thread,
    r.trx_query waiting_query,
    b.trx_id blocking_trx_id,
    b.trx_mysql_thread_id blocking_thread,
    b.trx_query blocking_query
FROM information_schema.innodb_lock_waits w
INNER JOIN information_schema.innodb_trx b ON b.trx_id = w.blocking_trx_id
INNER JOIN information_schema.innodb_trx r ON r.trx_id = w.requesting_trx_id;

MDL 锁类型:

  • MDL_SHARED_READ:共享读锁,允许并发读
  • MDL_SHARED_WRITE:共享写锁,允许并发写
  • MDL_EXCLUSIVE:排他锁,阻塞所有操作

三、主流方案对比实战

3.1 方案一:原生 Online DDL(推荐用于低并发场景)

3.1.1 适用场景

  • MySQL 5.6+ 版本
  • 表数据量在千万级(5000 万以下)
  • 业务并发量较低(QPS < 1000)
  • 表索引数量较少(< 10 个)
  • 新字段允许为 NULL 或设置默认值
  • 可以在业务低峰期执行

3.1.2 操作步骤

步骤 1:检查表结构和行格式

-- 查看表结构
SHOW CREATE TABLE {db_name}.{table_name}\G

-- 查看行格式
SELECT 
    TABLE_SCHEMA,
    TABLE_NAME,
    ROW_FORMAT,
    TABLE_ROWS,
    DATA_LENGTH,
    INDEX_LENGTH
FROM information_schema.TABLES 
WHERE TABLE_SCHEMA = '{db_name}' 
  AND TABLE_NAME = '{table_name}';

-- 如果行格式不是 DYNAMIC,需要先修改
ALTER TABLE {db_name}.{table_name} ROW_FORMAT=DYNAMIC;

步骤 2:优化 MySQL 参数

-- 临时调整 DDL 相关参数(需要重启生效,建议在配置文件中提前设置)
SET GLOBAL innodb_online_alter_log_max_size = 2147483648;  -- 2GB,允许更大的在线日志
SET GLOBAL innodb_lock_wait_timeout = 120;  -- 增加锁等待超时时间

-- 查看当前参数
SHOW VARIABLES LIKE 'innodb_online_alter_log_max_size';
SHOW VARIABLES LIKE 'innodb_lock_wait_timeout';

步骤 3:执行 Online DDL

-- 方式 1:显式指定算法和锁类型(推荐)
ALTER TABLE {db_name}.{table_name} 
ADD COLUMN coupon_id BIGINT DEFAULT NULL COMMENT '优惠券ID' AFTER order_status,
ALGORITHM=INPLACE, 
LOCK=NONE;

-- 方式 2:MySQL 8.0 可以使用 INSTANT 算法(如果支持)
ALTER TABLE {db_name}.{table_name} 
ADD COLUMN coupon_id BIGINT DEFAULT NULL COMMENT '优惠券ID',
ALGORITHM=INSTANT, 
LOCK=NONE;

步骤 4:监控执行进度

-- 查看当前执行的 DDL 操作
SELECT 
    ID,
    USER,
    HOST,
    DB,
    COMMAND,
    TIME,
    STATE,
    INFO
FROM information_schema.PROCESSLIST 
WHERE COMMAND != 'Sleep' 
  AND INFO LIKE '%ALTER%';

-- 查看 InnoDB 状态(关注 DDL 进度)
SHOW ENGINE INNODB STATUS\G

-- 查看表锁等待情况
SELECT * FROM sys.schema_table_lock_waits;

3.1.3 优缺点分析

优点:

  • 原生支持,无需安装第三方工具
  • 操作简单,一条 SQL 即可完成
  • 支持在线执行,不阻塞 DML 操作(理论上)
  • MySQL 8.0 的 INSTANT 算法速度极快

缺点:

  • 仍需要短暂的排他锁更新数据字典
  • 高并发场景下可能出现锁等待
  • 无法暂停或回滚操作
  • 主从延迟仍然存在(虽然较小)
  • 需要足够的磁盘空间存储在线日志

3.1.4 避坑指南

  1. 确保行格式为 DYNAMICCOMPACT 格式不支持 Online DDL
  2. 字段添加到表末尾:添加到中间位置可能需要重建表
  3. 避免同时执行多个 DDL:会导致锁竞争
  4. 监控磁盘空间:确保有足够空间存储在线日志
  5. 业务低峰期执行:减少对业务的影响

3.2 方案二:第三方工具方案

3.2.1 pt-online-schema-change(Percona Toolkit)

原理: 基于触发器实现,创建新表 → 创建触发器同步数据 → 分批拷贝数据 → 原子性切换表名。

步骤 1:安装 Percona Toolkit

# CentOS/RHEL
sudo yum install percona-toolkit

# Ubuntu/Debian
sudo apt-get install percona-toolkit

# 或使用 pip 安装
pip install percona-toolkit

# 验证安装
pt-online-schema-change --version

步骤 2:执行表结构变更

pt-online-schema-change \
  --alter "ADD COLUMN coupon_id BIGINT DEFAULT NULL COMMENT '优惠券ID'" \
  --execute \
  --host={host} \
  --port={port} \
  --user={user} \
  --password={password} \
  --charset=utf8mb4 \
  --chunk-size=1000 \
  --chunk-time=0.5 \
  --max-load="Threads_running=50" \
  --critical-load="Threads_running=100" \
  --progress=time,30 \
  --statistics \
  --print \
  D={db_name},t={table_name}

关键参数说明:

  • --alter:要执行的 ALTER 语句(不包含 ALTER TABLE 部分)
  • --execute:实际执行,不加此参数仅做预检查
  • --chunk-size:每次处理的行数,默认 1000
  • --chunk-time:每个 chunk 的执行时间(秒),默认 0.5
  • --max-load:超过此负载时暂停执行
  • --critical-load:超过此负载时终止执行
  • --progress:显示进度,每 30 秒输出一次
  • --statistics:显示统计信息

步骤 3:监控执行进度

# 查看进程
ps aux | grep pt-online-schema-change

# 查看新表数据量
mysql -h{host} -u{user} -p{password} -e "
SELECT COUNT(*) FROM {db_name}.{table_name}_new;
"

# 查看触发器
mysql -h{host} -u{user} -p{password} -e "
SHOW TRIGGERS FROM {db_name} LIKE '{table_name}';
"

步骤 4:验证和清理

# 验证数据一致性(pt-table-checksum)
pt-table-checksum \
  --host={host} \
  --user={user} \
  --password={password} \
  --databases={db_name} \
  --tables={table_name}

# 如果执行失败,清理临时表和触发器
pt-online-schema-change \
  --alter "ADD COLUMN coupon_id BIGINT DEFAULT NULL" \
  --host={host} \
  --user={user} \
  --password={password} \
  D={db_name},t={table_name}

优缺点:

  • ✅ 优点:无锁表、可暂停、支持断点续跑、进度可控、自动限流
  • ❌ 缺点:需要创建触发器(可能冲突)、需要额外磁盘空间、主从环境需要特殊处理

3.2.2 gh-ost(GitHub 开源工具)

原理: 基于 binlog 解析实现,不依赖触发器,通过解析 binlog 获取增量变更。

步骤 1:安装 gh-ost

# 下载最新版本
wget https://github.com/github/gh-ost/releases/download/v1.1.6/gh-ost-binary-linux-20200828140552.tar.gz
tar -xzf gh-ost-binary-linux-20200828140552.tar.gz
sudo mv gh-ost /usr/local/bin/
chmod +x /usr/local/bin/gh-ost

# 验证安装
gh-ost --version

步骤 2:执行表结构变更

gh-ost \
  --host={host} \
  --port={port} \
  --user={user} \
  --password={password} \
  --database={db_name} \
  --table={table_name} \
  --alter="ADD COLUMN coupon_id BIGINT DEFAULT NULL COMMENT '优惠券ID'" \
  --execute \
  --allow-on-master \
  --chunk-size=1000 \
  --max-load="Threads_running=50" \
  --critical-load="Threads_running=100" \
  --throttle-flag-file=/tmp/gh-ost.throttle \
  --postpone-cut-over-flag-file=/tmp/gh-ost.postpone \
  --serve-socket-file=/tmp/gh-ost.sock \
  --panic-flag-file=/tmp/gh-ost.panic \
  --verbose

关键参数说明:

  • --alter:要执行的 ALTER 语句
  • --execute:实际执行
  • --allow-on-master:允许在主库执行(避免主从切换风险)
  • --chunk-size:每次处理的行数
  • --throttle-flag-file:创建此文件可暂停执行
  • --postpone-cut-over-flag-file:创建此文件可延迟切换
  • --serve-socket-file:通过 socket 文件控制执行

步骤 3:实时控制

# 暂停执行
touch /tmp/gh-ost.throttle

# 恢复执行
rm /tmp/gh-ost.throttle

# 延迟切换(数据拷贝完成后不立即切换)
touch /tmp/gh-ost.postpone

# 执行切换(删除延迟文件)
rm /tmp/gh-ost.postpone

# 紧急停止
touch /tmp/gh-ost.panic

# 通过 socket 查看进度
echo "status" | socat - /tmp/gh-ost.sock

步骤 4:监控和验证

# 查看执行日志(gh-ost 会输出详细日志)
tail -f /tmp/gh-ost.log

# 查看新表数据量
mysql -h{host} -u{user} -p{password} -e "
SELECT COUNT(*) FROM {db_name}._{table_name}_gho;
"

优缺点:

  • ✅ 优点:无触发器、无锁表、可控性强、支持暂停/恢复、基于 binlog 更可靠
  • ❌ 缺点:需要 binlog 格式为 ROW、需要额外磁盘空间、学习成本较高

3.2.3 两种工具对比

对比项pt-online-schema-changegh-ost
原理基于触发器基于 binlog 解析
触发器需要创建 3 个触发器不需要触发器
binlog 要求STATEMENT/ROW/MIXED必须 ROW 格式
可控性支持暂停/恢复支持暂停/恢复/延迟切换
主从环境需要在主库执行支持在主库或从库执行
学习成本较低中等
社区活跃度高(Percona 维护)高(GitHub 维护)

选型建议:

  • 如果表已有触发器或触发器可能冲突 → 选择 gh-ost
  • 如果 binlog 格式不是 ROW 且无法修改 → 选择 pt-online-schema-change
  • 如果需要更精细的控制(延迟切换) → 选择 gh-ost
  • 如果团队更熟悉 Percona 工具 → 选择 pt-online-schema-change

3.3 方案三:分库分表 + 双写迁移方案

3.3.1 适用场景

  • 表数据量达到亿级以上(1 亿+)
  • 核心业务表,QPS 极高(> 5000)
  • 需要长期维护,未来可能继续扩容
  • 有足够的技术团队和开发资源

3.3.2 实施步骤

步骤 1:设计分表策略

-- 假设原表:t_order(1 亿条数据)
-- 分表策略:按订单ID取模,分成 16 张表

-- 创建分表结构(包含新字段)
CREATE TABLE t_order_0 (
    id BIGINT PRIMARY KEY,
    user_id BIGINT NOT NULL,
    order_status TINYINT NOT NULL,
    coupon_id BIGINT DEFAULT NULL COMMENT '优惠券ID',  -- 新字段
    create_time DATETIME NOT NULL,
    INDEX idx_user_id(user_id),
    INDEX idx_create_time(create_time)
) ENGINE=InnoDB DEFAULT CHARSET=utf8mb4;

-- 创建 t_order_1 到 t_order_15(共 16 张表)
-- 可以使用脚本批量创建

步骤 2:部署双写逻辑(应用层)

// Java 示例:双写逻辑
@Service
public class OrderService {
    
    @Autowired
    private OrderMapper orderMapper;
    
    // 分表路由规则
    private String getTableName(Long orderId) {
        int tableIndex = (int) (orderId % 16);
        return "t_order_" + tableIndex;
    }
    
    // 双写:同时写旧表和新表
    public void createOrder(Order order) {
        // 1. 写旧表(保证业务不中断)
        orderMapper.insertToOldTable(order);
        
        // 2. 写新表(分表)
        String tableName = getTableName(order.getId());
        orderMapper.insertToNewTable(tableName, order);
        
        // 3. 异步校验数据一致性(可选)
        asyncValidateData(order);
    }
    
    // 读逻辑:优先读新表,失败则读旧表
    public Order getOrder(Long orderId) {
        String tableName = getTableName(orderId);
        try {
            return orderMapper.selectFromNewTable(tableName, orderId);
        } catch (Exception e) {
            // 降级到旧表
            return orderMapper.selectFromOldTable(orderId);
        }
    }
}

步骤 3:数据全量同步

# 使用 DataX 或自研脚本进行全量同步
# 示例:使用 mysqldump + 分批导入

# 1. 导出旧表数据(分批导出,避免内存溢出)
mysqldump -h{old_host} -u{user} -p{password} \
  --single-transaction \
  --where="id >= 1 AND id < 10000000" \
  {db_name} t_order > t_order_part1.sql

# 2. 数据转换和分表路由(Python 脚本示例)
python3 migrate_data.py \
  --source-file=t_order_part1.sql \
  --target-tables=t_order_0,t_order_1,...,t_order_15 \
  --route-key=id \
  --route-mod=16

# 3. 导入到对应分表
mysql -h{new_host} -u{user} -p{password} {db_name} < t_order_0_data.sql

步骤 4:数据一致性校验

-- 方式 1:COUNT 校验
SELECT 
    (SELECT COUNT(*) FROM t_order) AS old_count,
    (SELECT SUM(cnt) FROM (
        SELECT COUNT(*) AS cnt FROM t_order_0
        UNION ALL SELECT COUNT(*) FROM t_order_1
        -- ... 其他表
        UNION ALL SELECT COUNT(*) FROM t_order_15
    ) AS t) AS new_count;

-- 方式 2:SUM 校验(对数值字段求和)
SELECT 
    (SELECT SUM(order_amount) FROM t_order) AS old_sum,
    (SELECT SUM(total) FROM (
        SELECT SUM(order_amount) AS total FROM t_order_0
        UNION ALL SELECT SUM(order_amount) FROM t_order_1
        -- ... 其他表
        UNION ALL SELECT SUM(order_amount) FROM t_order_15
    ) AS t) AS new_sum;

-- 方式 3:抽样对比(Python 脚本)
python3 validate_data.py \
  --old-table=t_order \
  --new-tables=t_order_0,t_order_1,...,t_order_15 \
  --sample-size=10000 \
  --route-mod=16

步骤 5:切换读写流量

// 灰度切换:逐步将读流量切换到新表
// 阶段 1:10% 流量读新表
if (orderId % 10 == 0) {
    return readFromNewTable(orderId);
} else {
    return readFromOldTable(orderId);
}

// 阶段 2:50% 流量读新表
if (orderId % 2 == 0) {
    return readFromNewTable(orderId);
}

// 阶段 3:100% 流量读新表
return readFromNewTable(orderId);

步骤 6:下线旧表

-- 1. 确认新表数据稳定运行 1-2 周
-- 2. 停止写旧表(代码已全部切换到新表)
-- 3. 最后一次数据校验
-- 4. 重命名旧表(备份)
ALTER TABLE t_order RENAME TO t_order_backup_20240101;

-- 5. 观察 1 周,确认无问题后删除
DROP TABLE t_order_backup_20240101;

3.3.3 优缺点分析

优点:

  • 彻底解决大表问题,支持水平扩展
  • 不影响现有业务(双写期间)
  • 可以逐步迁移,风险可控
  • 为未来扩容打下基础

缺点:

  • 开发工作量大,需要修改应用代码
  • 双写期间数据一致性需要保障
  • 需要额外的存储空间
  • 运维复杂度增加

四、风险管控与避坑指南

4.1 操作前的准备

4.1.1 业务评估

-- 1. 评估表数据量
SELECT 
    TABLE_ROWS,
    ROUND(DATA_LENGTH/1024/1024, 2) AS DATA_SIZE_MB,
    ROUND(INDEX_LENGTH/1024/1024, 2) AS INDEX_SIZE_MB,
    ROUND((DATA_LENGTH+INDEX_LENGTH)/1024/1024, 2) AS TOTAL_SIZE_MB
FROM information_schema.TABLES 
WHERE TABLE_SCHEMA = '{db_name}' AND TABLE_NAME = '{table_name}';

-- 2. 评估业务并发量
SHOW GLOBAL STATUS LIKE 'Threads_connected';
SHOW GLOBAL STATUS LIKE 'Questions';
SHOW GLOBAL STATUS LIKE 'Com_insert';
SHOW GLOBAL STATUS LIKE 'Com_update';

-- 3. 评估磁盘空间
SELECT 
    ROUND(SUM(DATA_LENGTH+INDEX_LENGTH)/1024/1024/1024, 2) AS DB_SIZE_GB
FROM information_schema.TABLES 
WHERE TABLE_SCHEMA = '{db_name}';

-- 查看磁盘使用情况(Linux)
df -h

4.1.2 备份数据

# 1. 全量备份(使用 mysqldump)
mysqldump -h{host} -u{user} -p{password} \
  --single-transaction \
  --master-data=2 \
  --routines \
  --triggers \
  {db_name} {table_name} > {table_name}_backup_$(date +%Y%m%d).sql

# 2. 或使用物理备份(Percona XtraBackup)
innobackupex --host={host} --user={user} --password={password} \
  --databases={db_name}.{table_name} \
  /backup/path/

# 3. 验证备份文件
mysql -h{host} -u{user} -p{password} -e "
SELECT COUNT(*) FROM {db_name}.{table_name};
" > before_count.txt

4.1.3 限流降级准备

-- 1. 设置慢查询阈值(临时调整)
SET GLOBAL long_query_time = 1;
SET GLOBAL slow_query_log = 'ON';

-- 2. 准备限流脚本(pt-kill)
pt-kill --host={host} --user={user} --password={password} \
  --busy-time=60 \
  --kill \
  --print

-- 3. 准备降级方案(应用层)
-- 如果 DDL 执行时间过长,可以考虑:
-- - 临时关闭非核心功能
-- - 增加缓存命中率,减少数据库查询
-- - 启用只读模式(如果可以接受)

4.2 操作中的监控

4.2.1 锁等待监控

-- 1. 实时监控锁等待
SELECT 
    r.trx_id waiting_trx_id,
    r.trx_mysql_thread_id waiting_thread,
    TIMESTAMPDIFF(SECOND, r.trx_wait_started, NOW()) AS wait_time_sec,
    r.trx_query waiting_query,
    b.trx_id blocking_trx_id,
    b.trx_mysql_thread_id blocking_thread,
    b.trx_query blocking_query
FROM information_schema.innodb_lock_waits w
INNER JOIN information_schema.innodb_trx b ON b.trx_id = w.blocking_trx_id
INNER JOIN information_schema.innodb_trx r ON r.trx_id = w.requesting_trx_id;

-- 2. 监控 MDL 锁
SELECT 
    OBJECT_SCHEMA,
    OBJECT_NAME,
    LOCK_TYPE,
    LOCK_DURATION,
    LOCK_STATUS,
    OWNER_THREAD_ID
FROM performance_schema.metadata_locks 
WHERE OBJECT_SCHEMA = '{db_name}' 
  AND OBJECT_NAME = '{table_name}';

4.2.2 CPU/IO 负载监控

# 1. 系统负载监控
top
htop
iostat -x 1

# 2. MySQL 状态监控
mysqladmin -h{host} -u{user} -p{password} extended-status | grep -E 'Threads_connected|Threads_running|Questions|Slow_queries'

# 3. InnoDB 状态监控
mysql -h{host} -u{user} -p{password} -e "SHOW ENGINE INNODB STATUS\G" | grep -E 'Log sequence number|Log flushed up to|Pages read|Pages written'

4.2.3 主从延迟监控

-- 1. 查看主从延迟(主库)
SHOW MASTER STATUS;

-- 2. 查看主从延迟(从库)
SHOW SLAVE STATUS\G

-- 关注字段:
-- Seconds_Behind_Master: 从库延迟秒数
-- Slave_SQL_Running: SQL 线程是否运行
-- Slave_IO_Running: IO 线程是否运行
-- Last_Error: 错误信息

-- 3. 使用 pt-heartbeat 精确监控延迟
pt-heartbeat --update -h{master_host} -u{user} -p{password} --create-table --database={db_name}
pt-heartbeat --monitor -h{slave_host} -u{user} -p{password} --database={db_name} --interval=1

4.3 操作后的验证

4.3.1 字段可用性验证

-- 1. 检查字段是否存在
DESC {db_name}.{table_name};

-- 2. 检查字段属性
SELECT 
    COLUMN_NAME,
    COLUMN_TYPE,
    IS_NULLABLE,
    COLUMN_DEFAULT,
    COLUMN_COMMENT
FROM information_schema.COLUMNS 
WHERE TABLE_SCHEMA = '{db_name}' 
  AND TABLE_NAME = '{table_name}' 
  AND COLUMN_NAME = 'coupon_id';

-- 3. 测试字段读写
INSERT INTO {db_name}.{table_name} (coupon_id, ...) VALUES (12345, ...);
SELECT coupon_id FROM {db_name}.{table_name} WHERE id = 0;
UPDATE {db_name}.{table_name} SET coupon_id = 67890 WHERE id = 0;

4.3.2 业务功能回归

# 1. 执行自动化测试用例
# 2. 手动验证核心业务流程
# 3. 监控业务指标(错误率、响应时间、QPS)
# 4. 检查应用日志是否有异常

4.3.3 性能测试

-- 1. 对比 DDL 前后的查询性能
EXPLAIN SELECT * FROM {db_name}.{table_name} WHERE coupon_id = 12345;

-- 2. 检查执行计划是否变化
-- 3. 监控慢查询日志
-- 4. 对比 DDL 前后的表统计信息
ANALYZE TABLE {db_name}.{table_name};
SHOW TABLE STATUS FROM {db_name} LIKE '{table_name}';

4.4 典型坑点及解决方案

坑点 1:忽略行格式导致空间浪费

问题: 表使用 COMPACT 格式,不支持 Online DDL,导致锁表时间过长。

解决方案:

-- 提前修改行格式
ALTER TABLE {db_name}.{table_name} ROW_FORMAT=DYNAMIC;

-- 注意:修改行格式需要重建表,建议在业务低峰期执行

坑点 2:触发器冲突

问题: 使用 pt-online-schema-change 时,表已有触发器,导致工具执行失败。

解决方案:

-- 1. 检查现有触发器
SHOW TRIGGERS FROM {db_name} LIKE '{table_name}';

-- 2. 方案 A:临时禁用触发器(如果业务允许)
-- 方案 B:使用 gh-ost(不依赖触发器)

坑点 3:磁盘空间不足

问题: DDL 执行过程中磁盘空间不足,导致操作失败。

解决方案:

# 1. 提前检查磁盘空间
df -h

# 2. 估算所需空间(至少是表大小的 2 倍)
# 3. 清理临时文件或扩容磁盘
# 4. 使用第三方工具时可以指定临时目录
pt-online-schema-change \
  --tmp-table-path=/data/mysql/tmp \
  ...

坑点 4:主从延迟过高

问题: DDL 执行后,从库延迟飙升,影响读业务。

解决方案:

-- 1. 在从库先执行 DDL(如果使用 gh-ost)
-- 2. 增加从库配置(innodb_flush_log_at_trx_commit=2)
-- 3. 使用多线程复制(slave_parallel_workers)
-- 4. 临时增加从库资源(CPU、内存、IO)

坑点 5:未预留足够时间

问题: 低估 DDL 执行时间,在业务高峰期仍未完成。

解决方案:

# 1. 在测试环境先执行,评估耗时
# 2. 预留至少 3 倍的时间窗口
# 3. 使用可暂停的工具(gh-ost、pt-osc)
# 4. 准备回滚方案

五、总结与选型建议

5.1 方案选型表

表数据量业务并发量MySQL 版本推荐方案理由
< 1000 万< 500 QPS5.6+Online DDL简单快速,影响小
1000-5000 万500-2000 QPS5.6+Online DDL(低峰期)原生支持,成本低
1000-5000 万2000-5000 QPS5.6+gh-ost / pt-osc无锁表,可控性强
5000 万-1 亿任意5.6+gh-ost / pt-osc必须使用工具,避免锁表
> 1 亿任意任意分库分表 + 双写长期方案,支持扩展
核心业务表> 5000 QPS任意gh-ost(推荐)无触发器,更可靠

5.2 实战经验小贴士

  1. 执行 DDL 前建议将 MySQL 的慢查询日志临时调优

    SET GLOBAL slow_query_log = 'ON';
    SET GLOBAL long_query_time = 0.1;  -- 临时降低阈值,便于排查问题
    
  2. 使用 gh-ost 时建议开启 --allow-on-master 参数

    --allow-on-master  # 避免主从切换风险
    
  3. Online DDL 执行前检查 innodb_online_alter_log_max_size

    -- 确保足够大,避免因日志空间不足导致操作失败
    SET GLOBAL innodb_online_alter_log_max_size = 2147483648;  -- 2GB
    
  4. 使用 pt-osc 时建议设置合理的 chunk-size

    -- 根据表大小和业务负载调整
    -- 小表:chunk-size=5000
    -- 大表:chunk-size=1000
    -- 超大表:chunk-size=500
    
  5. 主从环境建议先在从库测试

    # 使用 gh-ost 可以在从库执行,测试通过后再在主库执行
    gh-ost --test-on-replica ...
    
  6. DDL 执行期间监控应用错误日志

    # 实时监控应用日志,及时发现异常
    tail -f /var/log/app/error.log | grep -i "timeout\|lock\|deadlock"
    

5.3 延伸思考

MySQL 8.0 原子 DDL 的优势

MySQL 8.0 引入的原子 DDL 特性,使得 DDL 操作具有以下优势:

  1. 原子性保证:DDL 操作要么全部成功,要么全部回滚,不会出现中间状态
  2. 崩溃恢复:即使服务器崩溃,重启后也能自动恢复或回滚未完成的 DDL
  3. 元数据一致性:数据字典存储在 InnoDB 表中,支持事务,保证元数据一致性
-- MySQL 8.0 示例
ALTER TABLE {db_name}.{table_name} 
ADD COLUMN coupon_id BIGINT DEFAULT NULL,
ALGORITHM=INSTANT,  -- 瞬间完成(如果支持)
LOCK=NONE;

云数据库(RDS MySQL)的一键加字段功能原理

云数据库(如阿里云 RDS、腾讯云 CDB)提供的一键加字段功能,底层原理通常是:

  1. 智能调度:根据表大小、业务负载自动选择最优方案
  2. 工具封装:内部使用 gh-ost 或 pt-osc,对用户透明
  3. 资源保障:提供足够的计算和存储资源
  4. 监控告警:实时监控执行进度和系统负载,异常自动告警
  5. 回滚机制:支持一键回滚,降低操作风险

使用建议:

  • 如果使用云数据库,优先使用云厂商提供的 DDL 工具
  • 如果自建 MySQL,建议使用 gh-ost 或 pt-osc
  • 核心业务表建议在业务低峰期执行,并做好监控和回滚准备

六、参考资料

  1. MySQL 官方文档:dev.mysql.com/doc/refman/…
  2. Percona Toolkit 文档:www.percona.com/software/da…
  3. gh-ost 项目:github.com/github/gh-o…
  4. 《高性能 MySQL》(第 3 版)- Baron Schwartz 等著
  5. 《MySQL 技术内幕:InnoDB 存储引擎》- 姜承尧著

版权声明: 本文为技术分享文章,欢迎转载,请注明出处。