事务管理最全指南:嵌套事务、传播机制与失效场景深度复盘

83 阅读12分钟

🚀 前言:为什么事务管理如此重要?

在现代企业级应用开发中,数据一致性是系统的生命线。想象一个电商场景:用户下单购买商品,系统需要同时完成以下操作:

  • 🛒 扣减库存:商品库存减1
  • 💰 创建订单:生成订单记录
  • 💳 扣款处理:用户账户余额扣减
  • 📦 物流信息:生成物流单号
    如果其中任何一步失败,整个操作都应该回滚,否则就会出现”库存扣了但订单没创建”的严重数据不一致问题。Spring Boot的事务管理机制正是为了解决这类问题而设计的。
    🏗️ 一、Spring事务管理基础架构
    1.1 事务管理核心组件架构

1.2 事务管理器体系结构

核心接口PlatformTransactionManager

public interface PlatformTransactionManager {
    // 根据事务定义获取事务状态
    TransactionStatus getTransaction(TransactionDefinition definition) throws TransactionException;
    
    // 提交事务
    void commit(TransactionStatus status) throws TransactionException;
    
    // 回滚事务
    void rollback(TransactionStatus status) throws TransactionException;
}

主要实现类

实现类应用场景特点
DataSourceTransactionManagerJDBC/MyBatis单数据源事务管理
JpaTransactionManagerJPA/HibernateJPA规范事务管理
JtaTransactionManagerJTA分布式事务支持多数据源XA事务
HibernateTransactionManagerHibernate原生Hibernate框架事务管理

🔍 二、事务传播机制深度解析

2.1 事务传播行为概览

事务传播行为定义了多个事务方法相互调用时,事务如何传播的行为。Spring提供了7种传播行为:

2.2 传播行为详细解析

2.2.1 REQUIRED(默认传播行为)

行为描述:如果当前存在事务,则加入该事务;如果当前没有事务,则创建一个新事务。

@Service
public class OrderService {
    
    @Transactional(propagation = Propagation.REQUIRED)
    public void createOrder(Order order) {
        // 如果调用者有事务,加入;否则创建新事务
        orderDao.save(order);
        inventoryService.deductStock(order.getProductId(), order.getQuantity());
    }
}

执行流程

2.2.2 REQUIRES_NEW(独立新事务)

行为描述:总是创建新事务,如果当前存在事务,则将当前事务挂起。

@Service
public class LogService {
    
    @Transactional(propagation = Propagation.REQUIRES_NEW)
    public void saveOperationLog(OperationLog log) {
        // 无论调用者是否有事务,都创建新事务
        logDao.save(log);
    }
}
@Service
public class OrderService {
    
    @Transactional
    public void processOrder(Order order) {
        try {
            orderDao.save(order);
            // 日志记录在新事务中执行,不受订单事务影响
            logService.saveOperationLog(createLog(order));
        } catch (Exception e) {
            // 日志已经在新事务中提交,不会回滚
            throw e;
        }
    }
}

执行流程

2.2.3 NESTED(嵌套事务)

行为描述:如果当前存在事务,则在嵌套事务内执行;如果没有事务,则创建新事务。

@Service
public class PaymentService {
    
    @Transactional
    public void processPayment(Payment payment) {
        try {
            // 主事务逻辑
            paymentDao.save(payment);
            
            // 嵌套事务执行风险控制检查
            riskControlService.checkRisk(payment);
            
        } catch (RiskControlException e) {
            // 嵌套事务回滚,但主事务可以继续
            payment.setStatus(PaymentStatus.MANUAL_REVIEW);
            paymentDao.update(payment);
        }
    }
}
@Service
public class RiskControlService {
    
    @Transactional(propagation = Propagation.NESTED)
    public void checkRisk(Payment payment) throws RiskControlException {
        // 嵌套事务逻辑
        riskRecordDao.save(createRiskRecord(payment));
        
        if (isHighRisk(payment)) {
            throw new RiskControlException("High risk detected");
        }
    }
}

嵌套事务原理

🔄 三、嵌套事务原理与实战

3.1 嵌套事务底层实现机制

嵌套事务通过保存点机制实现,它不是真正的事务嵌套,而是在同一物理事务中设置逻辑回滚点。 保存点机制

// JDBC中的保存点使用示例
Connection conn = dataSource.getConnection();
try {
    conn.setAutoCommit(false);
    
    // 主事务操作
    Statement stmt1 = conn.createStatement();
    stmt1.executeUpdate("INSERT INTO orders ...");
    
    // 设置保存点
    Savepoint savepoint = conn.setSavepoint("nested_start");
    
    try {
        // 嵌套事务操作
        Statement stmt2 = conn.createStatement();
        stmt2.executeUpdate("INSERT INTO risk_records ...");
        
        // 嵌套事务提交(释放保存点)
        conn.releaseSavepoint(savepoint);
        
    } catch (SQLException e) {
        // 嵌套事务回滚(回滚到保存点)
        conn.rollback(savepoint);
    }
    
    // 主事务继续操作
    Statement stmt3 = conn.createStatement();
    stmt3.executeUpdate("UPDATE payments ...");
    
    conn.commit();
    
} catch (SQLException e) {
    conn.rollback();
}

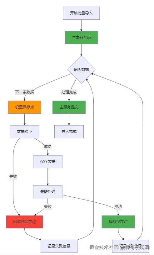
3.2 嵌套事务实战场景

场景1:批量导入中的部分回滚

@Service
public class ImportService {
    
    @Transactional
    public ImportResult batchImport(List<ImportData> dataList) {
        ImportResult result = new ImportResult();
        
        for (ImportData data : dataList) {
            try {
                // 每条记录在嵌套事务中处理
                importSingleData(data);
                result.incrementSuccess();
            } catch (ImportException e) {
                // 单条记录失败不影响其他记录
                result.addFailure(data, e.getMessage());
            }
        }
        
        return result;
    }
    
    @Transactional(propagation = Propagation.NESTED)
    public void importSingleData(ImportData data) throws ImportException {
        // 数据验证
        if (!validateData(data)) {
            throw new ImportException("数据验证失败");
        }
        
        // 保存数据
        dataDao.save(data);
        
        // 相关处理
        relatedDataService.processRelated(data);
    }
}

执行流程分析

3.3 嵌套事务与REQUIRES_NEW的区别

特性NESTEDREQUIRES_NEW
物理事务同一个物理事务独立的物理事务
回滚影响只回滚到保存点完全独立回滚
锁竞争共享主事务锁独立锁管理
性能开销较小较大
适用场景逻辑嵌套回滚完全独立业务

性能对比示例

// 性能测试对比
@Service
public class PerformanceTestService {
    
    // 嵌套事务性能测试
    @Transactional
    public void testNestedPerformance(int iterations) {
        long startTime = System.currentTimeMillis();
        
        for (int i = 0; i < iterations; i++) {
            nestedOperation(i);
        }
        
        long endTime = System.currentTimeMillis();
        System.out.println("NESTED耗时: " + (endTime - startTime) + "ms");
    }
    
    @Transactional(propagation = Propagation.NESTED)
    public void nestedOperation(int index) {
        // 简单数据库操作
        testDao.save(new TestEntity("nested_" + index));
    }
    
    // REQUIRES_NEW性能测试
    @Transactional
    public void testRequiresNewPerformance(int iterations) {
        long startTime = System.currentTimeMillis();
        
        for (int i = 0; i < iterations; i++) {
            requiresNewOperation(i);
        }
        
        long endTime = System.currentTimeMillis();
        System.out.println("REQUIRES_NEW耗时: " + (endTime - startTime) + "ms");
    }
    
    @Transactional(propagation = Propagation.REQUIRES_NEW)
    public void requiresNewOperation(int index) {
        // 相同的数据库操作
        testDao.save(new TestEntity("requires_new_" + index));
    }
}

⚠️ 四、事务失效场景深度复盘

4.1 事务失效场景分类

4.2 典型失效场景详解

4.2.1 方法访问修饰符问题

问题代码

@Service
public class UserService {
    
    // ❌ private方法,事务失效
    @Transactional
    private void updateUserPrivate(User user) {
        userDao.update(user);
    }
    
    // ❌ protected方法,事务失效
    @Transactional
    protected void updateUserProtected(User user) {
        userDao.update(user);
    }
    
    // ✅ public方法,事务正常
    @Transactional
    public void updateUserPublic(User user) {
        userDao.update(user);
    }
}

原因分析: Spring的事务管理基于AOP代理机制,默认只能代理public方法。对于private、protected等方法,Spring AOP无法创建代理,因此事务失效。 解决方案

@Service
public class UserService {
    
    // 方法1:将方法改为public
    @Transactional
    public void updateUser(User user) {
        userDao.update(user);
    }
    
    // 方法2:通过public方法调用
    @Transactional
    public void publicWrapperMethod(User user) {
        updateUserInternal(user);
    }
    
    private void updateUserInternal(User user) {
        userDao.update(user);
    }
}

4.2.2 同类方法调用问题

问题代码

@Service
public class OrderService {
    
    @Transactional
    public void createOrder(Order order) {
        // ❌ 同类方法调用,事务失效
        saveOrder(order);
        updateInventory(order);
    }
    
    @Transactional(propagation = Propagation.REQUIRES_NEW)
    public void saveOrder(Order order) {
        orderDao.save(order);
    }
    
    @Transactional
    public void updateInventory(Order order) {
        inventoryDao.deductStock(order.getProductId(), order.getQuantity());
    }
}

原因分析: Spring AOP使用动态代理,当从外部调用方法时,会经过代理对象的事务拦截器。但同类内部方法调用时,是直接调用原始对象的方法,绕过了代理对象,因此事务配置失效。 解决方案

@Service
public class OrderService {
    
    @Autowired
    private OrderService self; // 注入自身代理对象
    
    @Transactional
    public void createOrder(Order order) {
        // ✅ 通过代理对象调用
        self.saveOrder(order);
        self.updateInventory(order);
    }
    
    @Transactional(propagation = Propagation.REQUIRES_NEW)
    public void saveOrder(Order order) {
        orderDao.save(order);
    }
    
    @Transactional
    public void updateInventory(Order order) {
        inventoryDao.deductStock(order.getProductId(), order.getQuantity());
    }
}

替代方案

@Service
public class OrderService {
    
    @Transactional
    public void createOrder(Order order) {
        // ✅ 使用AopContext获取当前代理对象
        ((OrderService) AopContext.currentProxy()).saveOrder(order);
        ((OrderService) AopContext.currentProxy()).updateInventory(order);
    }
    
    @Transactional(propagation = Propagation.REQUIRES_NEW)
    public void saveOrder(Order order) {
        orderDao.save(order);
    }
    
    @Transactional
    public void updateInventory(Order order) {
        inventoryDao.deductStock(order.getProductId(), order.getQuantity());
    }
}

4.2.3 异常处理机制问题

问题代码1:异常被吞掉

@Service
public class PaymentService {
    
    @Transactional
    public void processPayment(Payment payment) {
        try {
            // 业务处理
            paymentDao.save(payment);
            accountService.deductAccount(payment);
            
        } catch (Exception e) {
            // ❌ 异常被捕获,事务不会回滚
            log.error("支付处理失败", e);
        }
    }
}

原因分析: Spring默认只在RuntimeExceptionError时回滚事务。如果异常被捕获且未重新抛出,事务管理器认为方法执行成功,不会触发回滚。 解决方案

@Service
public class PaymentService {
    
    @Transactional
    public void processPayment(Payment payment) {
        try {
            paymentDao.save(payment);
            accountService.deductAccount(payment);
            
        } catch (Exception e) {
            // ✅ 记录日志后重新抛出异常
            log.error("支付处理失败", e);
            throw e; // 重新抛出异常,触发事务回滚
        }
    }
}

问题代码2:受检异常不回滚

@Service
public class FileService {
    
    @Transactional
    public void processFile(String filePath) throws IOException {
        // ❌ IOException是受检异常,默认不回滚
        fileDao.save(new FileRecord(filePath));
        processFileContent(filePath);
    }
}

解决方案

@Service
public class FileService {
    
    // 方案1:指定回滚异常类型
    @Transactional(rollbackFor = IOException.class)
    public void processFile(String filePath) throws IOException {
        fileDao.save(new FileRecord(filePath));
        processFileContent(filePath);
    }
    
    // 方案2:指定所有异常都回滚
    @Transactional(rollbackFor = Exception.class)
    public void processFileV2(String filePath) throws IOException {
        fileDao.save(new FileRecord(filePath));
        processFileContent(filePath);
    }
}

4.2.4 事务配置问题

问题代码:多数据源事务配置错误

@Configuration
public class DataSourceConfig {
    
    @Bean
    @Primary
    public DataSource primaryDataSource() {
        return DataSourceBuilder.create().build();
    }
    
    @Bean
    public DataSource secondaryDataSource() {
        return DataSourceBuilder.create().build();
    }
    
    // ❌ 只配置了主数据源的事务管理器
    @Bean
    public PlatformTransactionManager transactionManager() {
        return new DataSourceTransactionManager(primaryDataSource());
    }
}
@Service
public class MultiDataSourceService {
    
    @Autowired
    private JdbcTemplate primaryJdbcTemplate;
    
    @Autowired
    private JdbcTemplate secondaryJdbcTemplate;
    
    @Transactional // ❌ 只能管理主数据源事务
    public void transferData() {
        primaryJdbcTemplate.update("INSERT INTO primary_table ...");
        secondaryJdbcTemplate.update("INSERT INTO secondary_table ..."); // 不在事务中
    }
}

解决方案

@Configuration
public class DataSourceConfig {
    
    @Primary
    @Bean
    public DataSource primaryDataSource() {
        return DataSourceBuilder.create().build();
    }
    
    @Bean
    public DataSource secondaryDataSource() {
        return DataSourceBuilder.create().build();
    }
    
    @Primary
    @Bean
    public PlatformTransactionManager primaryTransactionManager() {
        return new DataSourceTransactionManager(primaryDataSource());
    }
    
    @Bean
    public PlatformTransactionManager secondaryTransactionManager() {
        return new DataSourceTransactionManager(secondaryDataSource());
    }
}
@Service
public class MultiDataSourceService {
    
    @Autowired
    @Qualifier("primaryJdbcTemplate")
    private JdbcTemplate primaryJdbcTemplate;
    
    @Autowired
    @Qualifier("secondaryJdbcTemplate")
    private JdbcTemplate secondaryJdbcTemplate;
    
    // ✅ 指定具体的事务管理器
    @Transactional("primaryTransactionManager")
    public void transferPrimaryData() {
        primaryJdbcTemplate.update("INSERT INTO primary_table ...");
    }
    
    @Transactional("secondaryTransactionManager")
    public void transferSecondaryData() {
        secondaryJdbcTemplate.update("INSERT INTO secondary_table ...");
    }
    
    // 对于跨数据源事务,需要使用JTA分布式事务
    // 或者使用编程式事务管理
}

4.2.5 数据库引擎问题

问题代码

-- MySQL使用不支持事务的存储引擎
CREATE TABLE orders (
    id BIGINT PRIMARY KEY,
    order_no VARCHAR(32),
    amount DECIMAL(10,2)
) ENGINE=MyISAM; -- ❌ MyISAM不支持事务

解决方案

-- 使用支持事务的InnoDB引擎
CREATE TABLE orders (
    id BIGINT PRIMARY KEY,
    order_no VARCHAR(32),
    amount DECIMAL(10,2)
) ENGINE=InnoDB; -- ✅ InnoDB支持事务

不同数据库引擎事务支持对比

数据库引擎事务支持行级锁外键约束
MySQLInnoDB✅ 支持✅ 支持✅ 支持
MySQLMyISAM❌ 不支持❌ 不支持❌ 不支持
PostgreSQL默认✅ 支持✅ 支持✅ 支持
Oracle默认✅ 支持✅ 支持✅ 支持

4.3 事务失效检测清单

开发前检查

🌐 五、分布式事务处理

5.1 分布式事务场景分析

在微服务架构中,跨服务的事务管理是重大挑战。以下是典型场景:

5.2 分布式事务解决方案

5.2.1 本地消息表(最终一致性)

实现原理

@Service
public class OrderService {
    
    @Autowired
    private OrderDao orderDao;
    
    @Autowired
    private MessageLogDao messageLogDao;
    
    @Autowired
    private MessageProducer messageProducer;
    
    @Transactional
    public void createOrderWithMessage(Order order) {
        // 1. 创建订单
        orderDao.save(order);
        
        // 2. 创建消息记录(本地事务)
        MessageLog messageLog = new MessageLog();
        messageLog.setOrderId(order.getId());
        messageLog.setContent(JSON.toJSONString(order));
        messageLog.setStatus(MessageStatus.SENDING);
        messageLogDao.save(messageLog);
        
        // 3. 事务提交后发送消息
        TransactionSynchronizationManager.registerSynchronization(new TransactionSynchronization() {
            @Override
            public void afterCommit() {
                try {
                    messageProducer.sendOrderMessage(order);
                    messageLog.setStatus(MessageStatus.SENT);
                    messageLogDao.update(messageLog);
                } catch (Exception e) {
                    // 发送失败,后续定时任务重试
                    log.error("消息发送失败", e);
                }
            }
        });
    }
}

5.2.2 Seata AT模式(强一致性)

集成配置

// 订单服务
@Service
public class OrderService {
    
    @Autowired
    private OrderDao orderDao;
    
    @Autowired
    private InventoryServiceFeign inventoryService;
    
    // ✅ Seata全局事务注解
    @GlobalTransactional(name = "create-order", rollbackFor = Exception.class)
    public void createOrder(Order order) {
        // 本地事务操作
        orderDao.save(order);
        
        // 远程调用库存服务
        InventoryDTO inventoryDTO = new InventoryDTO();
        inventoryDTO.setProductId(order.getProductId());
        inventoryDTO.setCount(order.getQuantity());
        inventoryService.deductInventory(inventoryDTO);
        
        // 远程调用支付服务
        PaymentDTO paymentDTO = new PaymentDTO();
        paymentDTO.setOrderId(order.getId());
        paymentDTO.setAmount(order.getAmount());
        paymentService.processPayment(paymentDTO);
    }
}
// 库存服务
@Service
public class InventoryService {
    
    @Autowired
    private InventoryDao inventoryDao;
    
    // ✅ Seata分支事务注解
    @GlobalTransactional
    public void deductInventory(InventoryDTO dto) {
        // 检查库存
        Inventory inventory = inventoryDao.findByProductId(dto.getProductId());
        if (inventory.getCount() < dto.getCount()) {
            throw new RuntimeException("库存不足");
        }
        
        // 扣减库存
        inventory.setCount(inventory.getCount() - dto.getCount());
        inventoryDao.update(inventory);
    }
}

Seata事务执行流程

⚡ 六、性能优化与最佳实践

6.1 事务性能优化策略

6.1.1 事务粒度控制

优化前:长事务

@Service
public class LongTransactionService {
    
    // ❌ 事务包含大量耗时操作
    @Transactional
    public void processOrderWithLongTransaction(Order order) {
        // 数据库操作
        orderDao.save(order);
        
        // 耗时的外部调用(不应在事务中)
        ExternalApiResult result = externalApiService.syncOrder(order);
        
        // 复杂的业务计算
        OrderCalculation calculation = complexCalculationService.calculate(order);
        
        // 更多数据库操作
        orderDao.update(calculation);
        
        // 文件系统操作(不应在事务中)
        fileService.generateOrderFile(order);
    }
}

优化后:短事务

@Service
public class OptimizedTransactionService {
    
    // ✅ 将事务范围缩小到仅数据库操作
    public void processOrderWithShortTransaction(Order order) {
        // 事务1:保存订单
        saveOrder(order);
        
        // 非事务:外部调用
        ExternalApiResult result = externalApiService.syncOrder(order);
        
        // 非事务:复杂计算
        OrderCalculation calculation = complexCalculationService.calculate(order);
        
        // 事务2:更新订单
        updateOrder(calculation);
        
        // 非事务:文件生成
        fileService.generateOrderFile(order);
    }
    
    @Transactional(propagation = Propagation.REQUIRES_NEW)
    public void saveOrder(Order order) {
        orderDao.save(order);
    }
    
    @Transactional(propagation = Propagation.REQUIRES_NEW)
    public void updateOrder(OrderCalculation calculation) {
        orderDao.update(calculation);
    }
}

6.1.2 只读事务优化

只读事务配置

@Service
public class QueryService {
    
    // ✅ 明确指定为只读事务,性能更好
    @Transactional(readOnly = true)
    public Order getOrderById(Long orderId) {
        return orderDao.findById(orderId);
    }
    
    @Transactional(readOnly = true)
    public List<Order> getOrdersByStatus(OrderStatus status) {
        return orderDao.findByStatus(status);
    }
    
    // ✅ 复杂查询使用只读事务
    @Transactional(readOnly = true, timeout = 30)
    public OrderReport generateOrderReport(Date startDate, Date endDate) {
        List<Order> orders = orderDao.findByDateRange(startDate, endDate);
        return orderReportService.generate(orders);
    }
}

只读事务性能优势

特性普通事务只读事务
数据库连接写连接读连接
锁机制排他锁共享锁
性能开销较高较低
适用场景增删改操作查询操作

6.2 事务监控与诊断

6.2.1 事务监控指标

@Component
public class TransactionMonitor {
    
    private static final Logger logger = LoggerFactory.getLogger(TransactionMonitor.class);
    
    @EventListener
    public void handleTransactionEvent(TransactionApplicationEvent event) {
        if (event instanceof TransactionAfterCompletionEvent) {
            TransactionAfterCompletionEvent completionEvent = (TransactionAfterCompletionEvent) event;
            int status = completionEvent.getTransactionStatus().getCompletionStatus();
            
            switch (status) {
                case TransactionStatus.STATUS_COMMITTED:
                    logger.info("事务提交成功: {}", completionEvent.getTransactionContext());
                    break;
                case TransactionStatus.STATUS_ROLLED_BACK:
                    logger.warn("事务回滚: {}", completionEvent.getTransactionContext());
                    break;
                default:
                    logger.info("事务状态: {}", status);
            }
        }
    }
}

6.2.2 慢事务检测

@Aspect
@Component
public class SlowTransactionAspect {
    
    private static final long SLOW_TRANSACTION_THRESHOLD = 1000; // 1秒
    
    @Around("@annotation(org.springframework.transaction.annotation.Transactional)")
    public Object monitorTransactionPerformance(ProceedingJoinPoint joinPoint) throws Throwable {
        long startTime = System.currentTimeMillis();
        Object result;
        
        try {
            result = joinPoint.proceed();
            return result;
            
        } finally {
            long duration = System.currentTimeMillis() - startTime;
            if (duration > SLOW_TRANSACTION_THRESHOLD) {
                String methodName = joinPoint.getSignature().getName();
                logger.warn("慢事务警告: 方法 {} 执行时间 {}ms", methodName, duration);
            }
        }
    }
}

6.3 事务管理最佳实践清单

开发规范

🎯 七、总结与建议

7.1 核心要点回顾

  1. 事务传播机制:正确理解7种传播行为的区别,合理选择传播方式
  2. 嵌套事务:掌握保存点机制,适合逻辑嵌套回滚场景
  3. 失效场景:避免方法访问修饰、同类调用、异常处理等常见陷阱
  4. 分布式事务:根据业务场景选择合适的分布式事务解决方案
  5. 性能优化:控制事务粒度,使用只读事务,避免长事务
    7.2 不同场景的事务选择指南
    场景对照表
业务场景推荐传播行为事务类型隔离级别超时设置
单表CRUD操作REQUIRED本地事务READ_COMMITTED默认
跨表操作REQUIRED本地事务READ_COMMITTED30秒
日志记录REQUIRES_NEW独立事务READ_COMMITTED10秒
批量导入NESTED嵌套事务READ_COMMITTED根据数据量
报表查询SUPPORTS只读事务READ_COMMITTED60秒
支付处理REQUIRED本地事务SERIALIZABLE15秒
跨服务调用分布式事务Seata/MQ--

7.3 实战建议
开发阶段

  1. 明确事务边界:仔细分析业务逻辑,确定事务的开始和结束点
  2. 选择合适传播:根据业务需求选择合适的事务传播行为
  3. 异常处理规范:明确定义哪些异常需要回滚,哪些不需要
  4. 编写测试用例:覆盖正常、异常、边界等各种场景 运维阶段
  5. 监控事务性能:重点关注慢事务和频繁回滚的事务
  6. 定期检查死锁:监控数据库死锁情况,优化SQL语句
  7. 告警机制:设置合理的事务告警阈值,及时发现问题
  8. 容量规划:根据事务量评估数据库连接池大小 故障处理
  9. 快速定位问题:通过日志和监控快速定位事务问题
  10. 数据修复:对于已发生的数据不一致,及时进行数据修复
  11. 根因分析:深入分析事务失效的根本原因,制定改进措施
  12. 预案制定:制定分布式事务失败的各种处理预案
    🔧 附录:事务管理工具类
/**
 * 事务管理工具类
 * 提供常用的事务操作方法
 */
@Component
public class TransactionUtils {
    
    @Autowired
    private PlatformTransactionManager transactionManager;
    
    /**
     * 在事务中执行操作
     */
    public <T> T executeInTransaction(TransactionCallback<T> action) {
        TransactionTemplate transactionTemplate = new TransactionTemplate(transactionManager);
        return transactionTemplate.execute(action);
    }
    
    /**
     * 在新事务中执行操作
     */
    public <T> T executeInNewTransaction(TransactionCallback<T> action) {
        TransactionTemplate transactionTemplate = new TransactionTemplate(transactionManager);
        transactionTemplate.setPropagationBehavior(TransactionDefinition.PROPAGATION_REQUIRES_NEW);
        return transactionTemplate.execute(action);
    }
    
    /**
     * 在嵌套事务中执行操作
     */
    public <T> T executeInNestedTransaction(TransactionCallback<T> action) {
        TransactionTemplate transactionTemplate = new TransactionTemplate(transactionManager);
        transactionTemplate.setPropagationBehavior(TransactionDefinition.PROPAGATION_NESTED);
        return transactionTemplate.execute(action);
    }
    
    /**
     * 只读事务执行查询
     */
    public <T> T executeInReadOnlyTransaction(TransactionCallback<T> action) {
        TransactionTemplate transactionTemplate = new TransactionTemplate(transactionManager);
        transactionTemplate.setReadOnly(true);
        return transactionTemplate.execute(action);
    }
}

免责声明:本文中的示例代码仅供学习参考,实际应用中请根据具体业务场景进行调整。事务管理是企业级开发的核心技能,建议在实际项目中深入实践和总结经验。