跨境电商的这一年:关税、贸易战、驶离美国

84 阅读12分钟

来源 | 伯虎财经(bohuFN)

作者 | 楷楷

2025年的跨境电商,开局便是至暗时刻。

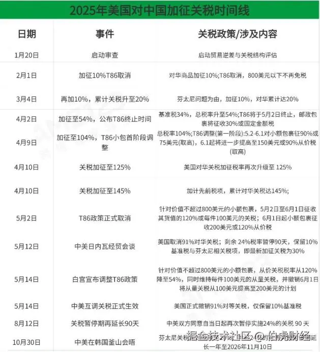
1月,美国总统特朗普放话“TikTok不卖就下架”;2月,美国以“芬太尼问题”为由对中国商品加征10%关税,由此开启了长达几个月的中美关税博弈。

8月,特朗普签署法令,正式取消800美元及以下的中小包裹免税政策,悬在美区卖家头上的关税大刀终于落地。不过,欧洲、日本等地区的卖家,则仍在忐忑地等待政策落地。

全球贸易政策迎来大震荡,国内对跨境电商行业的监管也进一步趋严。6月,跨境平台报税新规正式落地。

对于跨境电商卖家而言,过去一年可谓风高浪急,悬在他们头上的关税大刀还未落下,另一只监管靴子已经重重踩在了地板上。

当一场接一场的“巨浪”退去以后,跨境电商的新规则也悄然成型。有人在潮退后拾起贝壳,有人扬帆驶向新蓝海,行业开始迈入一个全新的周期。

01 告别野蛮增长

对于大部分跨境电商卖家来说,2025年最直观的感受是:不确定性成了最大的确定性。

今年以来,中美关税风波让许多美区卖家心惊胆战,对整个跨境电商行业而言,无疑也是一记暴击。

1月,特朗普借“芬太尼问题”对中国商品加征10%关税;3月,美国以中国拒绝取消报复性关税为由,对中国征收20%全面关税和34%对等关税;4月,美国进一步将中国商品关税额外提高50%至84%,最终一路提高至145%。

(图源:AMZ123跨境卖家导航)

突如其来的高昂关税,让大批主攻美国市场的跨境卖家叫苦不迭。有卖家直言,“关税加20%、30%的时候,我还想着怎么缩成本、挤利润,关税直接到了145%,已经不可能做生意了。”

除了美国对华关税之外,美国正式取消800美元以下小包裹免税政策,也让跨境圈迎来“巨震”。如今,全球已有多国陆续取消,或计划取消对低价值进口商品的关税豁免。

欧盟计划自2026年起对低价包裹征收关税及处理费;日本和泰国将从2026年起分别取消1万日元及1500泰铢以下的进口商品免税待遇。

这件事也让跨境卖家切身感受到,全球出海,从来都是风险与不确定性一路随行。然而,压力不仅来自海外,国内监管也在同步收紧。

今年6月,跨境平台的报税新规正式落地,国家税务总局要求所有为中国卖家提供服务的境内外电商平台,须报送卖家涉税信息。

税收政策的变动,直接抬高了跨境卖家的运营成本。有跨境卖家表示,“一些中小卖家的利润可能就10%-20%,但在税收变动和合规要求下,一些低附加值品类如服装、玩具的利润率可能会被压缩至5%以下。想要活下来的卖家,只能想办法提高利润率,避免被洗牌出局。”

在成本上涨之后,如何“抢好货”和“抢流量”,成为了跨境卖家活下去的“两条腿”。

一方面,以往中国卖家通过小额免税政策,能够以较低成本将商品销往欧美,这套打法也帮助中国商家快速拓展全球市场。

但取消中小包裹免税政策后,在过渡期内,中国卖家将要为每件包裹支付30%的从价税或200美元固定关税。假设商品售价为60美元,毛利率为20%(利润40美元),在缴纳30%的中小包裹关税后,个别低客单价商品已经是“卖一件亏一件”。

然而,低客单价商品的目标客群对价格极为敏感,这让卖家难以通过提价来转移关税成本。根据彭博社报道,Shein和Temu在关税调整后暂停了单件直发美国的商品,但在商品涨价的一周内,它们的销售额分别同比下降了23%和17%。

于是,跨境商家开始努力在成本和销量之间找平衡,比如通过优化供应链降低生产成本;将目光投向尚未收紧免税政策的新兴市场;从低价竞争转向高附加值产品竞争等。

另一方面,无论商家采取哪一种调整措施,其想要在新领域重新发力,加大广告和推广投入将在所难免。

但近年来,流量和广告成本也变得更高了。据Teikametrics报告,2024年,亚马逊的CPC(每次点击费用)从 2023 年的0.73美元上涨至0.84美元,广告成本上涨约 15.1%;截至2025年6月,TikTok的广告成本为 6.21 美元 CPM(每千次展示费用),同比增长 12.28%。

这也是跨境电商平台主动“筛选”卖家的体现,据企查查数据,截至2025年8月,相关企业注册量已达1.34万家,已超去年全年注册水平。但人多了以后,水也难免变得浑浊。

平台想要摆脱“低价低质”的内卷困局,就必须加速筛选并孵化具备全链路运营能力和合规意识的品牌商家,才能在海外市场扎下根、走得远。

02 “四小龙”持续猛攻

过去一年,“出海四小龙”纷纷开始将刀刃向内,从粗放扩张转向精细化运营。

今年1月,Temu开始内测站内广告功能。Temu不仅开始调整流量分配机制,还收紧了对卖家的监管,比如加强对儿童产品证书的管控标准、要求卖家对销往欧盟的商品标签进行更新等。

近日,TikTok Shop也宣布从2025年12月15日起,美区跨境自运营卖家的店铺保证金将从现行的500美元调整至1500美元,涨幅高达200%。

无论是Temu开始调整流量分配机制,还是TikTok Shop大幅提高入驻门槛,都带来了一个明显的信号:“低价出海”的红利期正在终结。

在度过野蛮生长期后,跨境电商行业开始了“良币驱逐劣币”的过程。

过去,不少卖家为了赚快钱,有直接搬图做无货源贸易;也有销售低劣商品冲销量;更有商家一口气打造数十个IP,重复铺货开卖的。

但如今,几大跨境电商平台正在努力将这些漏洞补上,也开始了一场“八仙过海,各显神通”的谋变大戏。

Temu 主动摆脱“低价内卷”的路径依赖。其以全托管模式起家、靠极致低成本打开市场后,如今开始将鸡蛋放进不同篮子,比如积极招募美国本地卖家,发力“本对本”业务;加速拓展半托管模式,截至2024年三季度,其半托管GMV已占美国市场超40%。

TikTok Shop则继续在政策不确定性中“补齐短板”。一方面发力欧洲、东南亚等多元化市场以分散风险,另一方面持续投入,弥补在仓储、物流等传统电商基建方面的差距。

速卖通在流量和价格上,面临着友商的强势挤压。为此,其开始将重心转向提升商家效率,聚焦细分市场的突破,包括推出了全托管服务降低跨境卖家的运营难度;通过AI大模型实现广告投放自动化;通过“百亿补贴品牌出海”项目扶持新品牌出海等。

Shein则走向了品牌升级与文化融入。近年,其在“时尚发源地”法国开设线下店,推出使用环保材料的可持续服饰系列……通过这一系列的举措,努力摆脱“贴牌快时尚”的刻板印象,塑造全球品牌的新形象。

面对着跨境电商行业的新变化,平台们不再执守旧地图,开始发起主动攻击:

在刚刚过去的“黑五”, Temu和Shein不约而同地拉长战线;TikTok Shop首次在美国、英国、日本等八大市场同步启动“黑五”;速卖通则把双11和黑五无缝衔接,进行连续作战。

可以看到,低价促销已不再是中国跨境电商平台的唯一武器,它们正在转向更综合、更长期的竞争策略。

03 跨境电商驶向“新途”

不过,当跨境电商平台将“价格战”转为“持久战”之后,其也对卖家的经营能力提出了更高的要求。有跨境卖家直言,这一届“黑五”是历年来最艰难的一仗。

一方面,在全球经济下行的环境下,消费者在更理性地花钱。根据亚马逊的调研,有超过一半消费者会在下单前,在其他电商平台进行比价。

另一方面,要在消费低迷的市场环境中撬动消费者,卖家比拼的不只是选品和价格,仓储物流、广告推广、客服节奏环环相扣,卖家既要准备更充足的库存和资金应对长周期作战,也要有更精准的投流和推广方向,才能在几大平台卖家的厮杀出突出重围。

尽管跨境电商转型已是大势所趋,但生意越来越难做也是不争的事实。在这样的背景下,跨境电商平台不仅要自身求变,更要承担起引领卖家寻找新机遇的责任。

本地化成为重要方向,国内跨境电商平台的竞争重点,已从单纯的“中国制造,全球销售”转向“全球本地化布局”。

近年,Temu、Shein等跨境电商平台已在系统性地推进本地化。比如Shein已计划在土耳其、巴西建立当地供应链;速卖通与多个第三方海外仓品牌达成合作。

跨境电商平台和卖家更靠近海外市场,才能在履约、营销、售后等方面更贴近消费者,并缓解关税摩擦所带来的压力。若想要成为当地的头部平台,本地化几乎可以说是平台的必选项。

发力新兴市场成为了新趋势。近年,主要跨境电商平台都开始积极向欧洲、拉美、东南亚等市场拓展,特别是在中美关税摩擦后,分散市场也成为了平台分散风险的一大举措。

(图表:主要出海电商平台分区域GMV,来自中金公司研究部)

AI工具成为了未来的增长引擎。过去一年,全球主要电商平台开始集体加码AI领域,既能够提升平台效率,也为了能把握住新的流量入口。

亚马逊推出AI购物助手Rufus,可以通过对话式交互方式来提升购物转化率;“出海四小龙”也推出了一系列AI营销工具,帮助卖家完成智能选品、广告投放等工作。

经过几年来的进化和升级,几大跨境电商平台已变得越来越像,同样提供全托管/半托管/自运营模式,全球市场同步布局,商家赋能策略也日趋同频。

某种程度来看,这也是国内跨境电商平台融入全球市场的必经之路,当野蛮生长退潮,平台开始进入比拼内功的阶段,彼此之间变得更“像”,恰恰是平台“成长”的开始。

随着跨境电商市场的重新洗牌,这里不会再有躺着赚钱的“老师傅”,只是不断学习新规则、掌握新工具、深耕供应链的“新学生”。

过去十年,中国跨境电商经历过一次黄金时代,但潮水总有退去的一天,最终能留在沙滩上的,只会是内功最扎实的那一个。

文章封面首图及配图,版权归版权所有人所有。若版权者认为其作品不宜供大家浏览或不应无偿使用,请及时联系我们,本平台将立即更正。