还在为每个平台单独开发机器人?用Kirara AI,一次开发,全平台部署智能客服与助手

271 阅读10分钟

Kirara AI:一个开源多模型、多平台AI机器人框架的架构与实现深度解析

1. 整体介绍

1.1 项目概要

Kirara AI 是一个开源的、旨在整合主流大语言模型(LLM)与主流聊天平台的一体化机器人框架。项目地址为 https://github.com/lss233/kirara-ai。从项目徽章看,其在GitHub上获得了相当的关注度(Stars),并通过PyPI分发,拥有持续集成(CI/CD)和代码覆盖率检查,表明项目具备一定的工程成熟度。

1.2 主要功能与场景

核心价值:解决“AI能力”与“用户触点”之间的连接与编排问题。

  • 产品视角:用户可通过一个系统,快速在QQ、Telegram、微信等平台部署一个具备对话、绘图、语音等多模态能力的智能助手,并能通过图形化界面(WebUI)自定义其行为(工作流)和人格(预设)。
  • 技术视角:提供了一个可插拔的架构,将LLM调用、平台协议适配、业务逻辑(插件/工作流)进行解耦和标准化。

面临问题与对应场景

  1. 模型锁定的风险与成本问题:企业和开发者不希望绑定单一AI服务商。
    • Kirara的解决:支持数十种国内外模型(OpenAI、Claude、DeepSeek、豆包等),可配置、可热切换,提供了模型无关的抽象层。
  2. 多渠道部署的复杂性:为每个平台(QQ、微信、Telegram)单独开发机器人,重复工作量大,维护成本高。
    • Kirara的解决:统一的消息处理核心,搭配针对各平台协议的适配器(IMAdapter),实现“一次开发,多处部署”。
  3. 功能扩展与业务集成困难:单纯的对话机器人无法满足复杂场景(如查询数据、触发自动化任务)。
    • Kirara的解决:通过插件系统和工作流引擎,允许以代码(插件)或可视化(工作流)方式编排复杂业务逻辑,并与记忆系统、外部服务(MCP)集成。

与传统方式的对比

  • 传统方式:为每个“平台+模型+功能”组合单独开发项目,形成“烟囱式”架构。代码复用率低,变更波及范围大。
  • Kirara新方式:采用“核心总线+标准化适配器”架构。核心负责会话、调度、记忆等通用能力;适配器负责与具体平台或模型对接。新增平台或模型只需实现对应适配器,无需改动核心业务逻辑。工作流系统进一步将业务逻辑可视化、模块化,降低定制门槛。

商业价值估算逻辑: 估算一个具备类似多模型、多平台、插件化、工作流及Web管理后台的框架从零开始的开发成本。

  • 成本项:核心架构设计、各平台协议逆向/封装、各模型API适配、插件体系、工作流引擎、Web前端、文档等。
  • 保守人月估算:15-25人月(高级全栈团队)。
  • 覆盖问题空间:解决了中小型团队/个人在AI机器人领域从“想法”到“多平台部署”的绝大部分基础工程问题。
  • 效益估算:作为开源项目,其价值体现在为整个社区节省的重复开发成本。假设有100个团队/个人使用,其累计节省的开发成本可能达到上千人月,商业潜力体现在基于其快速交付定制化解决方案的能力上。

2. 详细功能拆解(产品+技术视角)

产品功能模块对应的核心技术组件技术设计要点
多模型“大脑”LLMManager, LLMBackendRegistry, LLMBackendAdapter适配器模式:每个模型后端实现统一的LLMBackendAdapter接口。工厂模式:通过LLMBackendRegistry注册和实例化适配器。负载均衡:支持为同一模型配置多个后端实例并随机选择。
多平台“连接器”IMManager, IMRegistry, IMAdapter适配器模式:每个聊天平台实现统一的IMAdapter接口,负责消息收发。生命周期管理IMManager统一管理所有适配器的启动、停止和状态。
可扩展的“身体”PluginLoader, Plugin基类, BlockRegistry依赖注入(DI):插件通过@Inject获取核心服务。事件驱动:插件可监听EventBus上的各类事件。模块化:工作流中的功能单元抽象为Block,可在插件中注册新类型。
智能“中枢神经”WorkflowDispatcher, WorkflowExecutor, Workflow有向无环图(DAG)引擎WorkflowBlockWire构成执行图。异步执行WorkflowExecutor负责图的拓扑排序与异步调度执行。条件与循环:内置ConditionBlockLoopBlock实现复杂逻辑。
长期“记忆”MemoryManager, MemoryScope, MemoryEntry作用域隔离:记忆按MemberScope(用户)、GroupScope(群组)等维度存储和查询。媒体引用:通过MediaCarrierService管理消息中媒体文件的生命周期,避免重复存储。可插拔持久化:支持文件、Redis等多种存储后端。
统一“管控面”WebServer (FastAPI), WebUI前端前后端分离:后端提供RESTful API,前端为独立的React/Vue项目。配置集中管理:所有配置可通过WebUI动态修改并持久化。

3. 技术难点与核心因子

  1. 依赖注入(DI)容器的设计与集成 (DependencyContainer):如何优雅地管理LLMManagerIMManager、插件等众多组件及其依赖关系,是实现松耦合架构的关键。
  2. 事件驱动的异步通信 (EventBus):在高并发的聊天消息处理场景下,如何确保消息、插件、工作流之间高效、解耦的通信。
  3. 工作流引擎的健壮性 (WorkflowExecutor):如何正确解析和执行包含并行、条件分支、循环的DAG,并处理节点执行失败、超时等问题。
  4. 跨平台消息的抽象 (ChatSender, ChatMessage):设计一个足够通用且可扩展的数据结构,来承载QQ、Telegram、微信等平台各异的消息类型(文本、图片、语音、引用等)。
  5. 多模型负载均衡与降级 (LLMManager.get_llm):当一个模型对应多个后端时,如何制定选择策略(随机、轮询、基于延迟);在后端失效时如何无缝降级。
  6. 记忆系统的媒体引用管理 (MediaCarrierService):解决“一条记忆引用一张图片,该图片被多个记忆引用”的复杂所有权问题,防止媒体文件被误删。

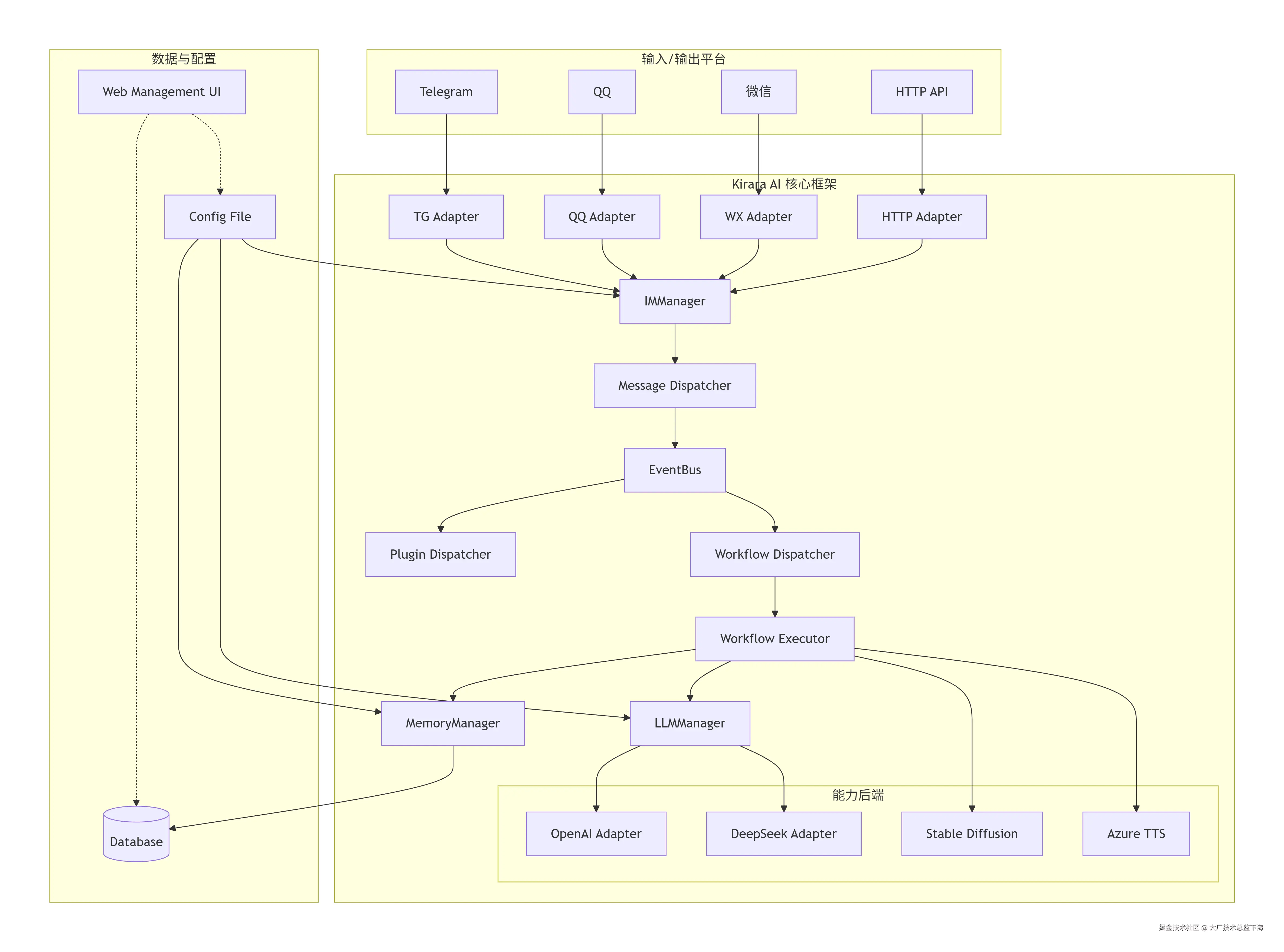
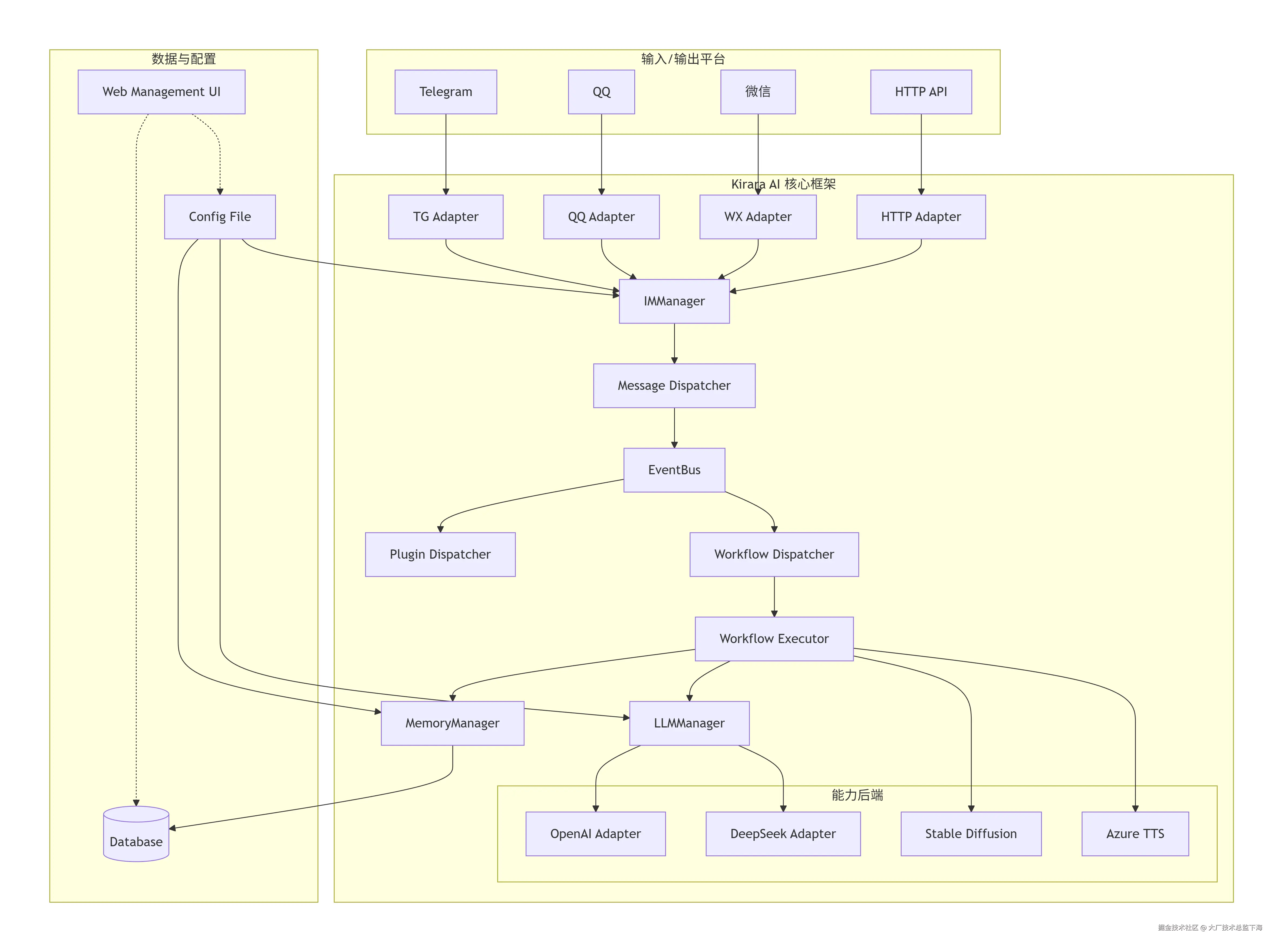
4. 详细设计图

4.1 核心架构图

deepseek_mermaid_20260105_52389f.png

图1:Kirara AI 高层架构图。展示了从平台消息接入,经过核心调度器(事件总线、工作流分发),最终调用具体能力后端(LLM、绘图、记忆)的完整流程,以及配置与数据的管理。

4.2 核心链路序列图(消息处理)

sequenceDiagram
    participant P as Platform (e.g., QQ)
    participant A as IMAdapter
    participant EB as EventBus
    participant WD as WorkflowDispatcher
    participant WE as WorkflowExecutor
    participant LLMM as LLMManager
    participant LLM as LLM Backend
    participant MM as MemoryManager

    P->>A: 用户发送消息
    A->>EB: 发布 MessageReceived 事件
    EB->>WD: 触发调度规则匹配
    WD->>WE: 执行匹配到的工作流
    WE->>MM: query() 获取历史记忆
    WE->>LLMM: get_llm() 获取模型实例
    LLMM->>LLM: 调用 generate() 
    LLM-->>WE: 返回回复文本
    WE->>MM: store() 存储本轮记忆
    WE->>A: 调用 send() 方法
    A->>P: 向用户回复消息

图2:一条用户消息触发AI回复的核心处理序列。体现了事件驱动、工作流执行、记忆查询与存储、LLM调用等关键环节的交互。

4.3 核心类图(简略)

deepseek_mermaid_20260105_c13007.png

图3:核心类关系图。展示了管理器类与适配器类的聚合关系、工作流相关类的组合关系,以及DI容器的中心地位。

4.4 工作流执行函数拆解图 (WorkflowExecutor._execute_nodes)

deepseek_mermaid_20260105_1b3751.png

图4:WorkflowExecutor._execute_nodes 方法的核心逻辑流程图。展示了其如何根据Block类型进行分支处理,并递归执行后续节点。

5. 核心函数与代码解析

5.1 依赖注入与组件初始化 (entry.py - init_application)

这是整个应用的启动入口,清晰地展示了基于依赖注入容器的组装过程。

def init_application() -> DependencyContainer:
    """初始化应用程序:装配所有核心组件。"""
    container = init_container() # 1. 创建根容器
    container.register(GlobalConfig, config) # 2. 注册配置
    
    # 3. 初始化并注册核心管理器(遵循依赖倒置)
    db = DatabaseManager(container)
    container.register(DatabaseManager, db)
    
    container.register(IMRegistry, IMRegistry()) # 4. 注册注册表
    container.register(LLMBackendRegistry, LLMBackendRegistry())
    
    # 5. 通过容器创建复杂对象,其依赖会被自动注入
    im_manager = IMManager(container) # IMManager需要container, config, adapter_registry, event_bus
    container.register(IMManager, im_manager)
    
    llm_manager = LLMManager(container) # LLMManager需要container, config, backend_registry, event_bus
    container.register(LLMManager, llm_manager)
    
    # ... 注册其他组件(Workflow, Plugin, Memory, Web...)
    
    # 6. 加载动态配置和插件
    llm_manager.load_config() # 从config加载并实例化LLM后端
    plugin_loader.discover_internal_plugins() # 发现插件
    plugin_loader.load_plugins() # 通过DI容器加载插件
    
    return container # 返回组装好的“应用程序对象”

解析:该函数是“组合根”的体现。它控制着整个应用的组装流程,将所有松散耦合的组件(配置、管理器、适配器、插件)通过DependencyContainer连接成一个完整的应用。这种模式极大提高了可测试性和可维护性。

5.2 LLM后端管理 (llm_manager.py - LLMManager.load_backend)

此函数负责动态加载和注册一个LLM后端配置。

def load_backend(self, backend_name: str):
    """加载指定的后端:动态创建适配器并注册到模型映射中。"""
    # 1. 从全局配置中查找对应后端配置
    backend_config = next((b for b in self.config.llms.api_backends if b.name == backend_name), None)
    if not backend_config or not backend_config.enable:
        raise ValueError(...)
        
    # 2. 从注册表获取适配器类及其配置类
    adapter_class = self.backend_registry.get(backend_config.adapter)
    config_class = self.backend_registry.get_config_class(backend_config.adapter)
    
    # 3. 使用子容器创建适配器实例(实现作用域隔离)
    with self.container.scoped() as scoped_container:
        scoped_container.register(config_class, config_class(**backend_config.config)) # 注册具体配置
        adapter = Inject(scoped_container).create(adapter_class)() # 依赖注入创建实例
        adapter.backend_name = backend_name
        self.backends[backend_name] = adapter # 管理器持有引用
        
        # 4. 将此适配器关联到它支持的所有模型上
        for model_config in backend_config.models:
            model_id = model_config.id
            self.model_info[model_id] = model_config # 存储模型元信息
            if model_id not in self.active_backends:
                self.active_backends[model_id] = []
            self.active_backends[model_id].append(adapter) # 建立模型->适配器列表的映射
    
    self.event_bus.post(LLMAdapterLoaded(adapter=adapter, backend_name=backend_name))

解析:这是抽象工厂模式依赖注入的经典结合。通过注册表解耦了配置中的字符串(如adapter: "openai")与具体的适配器类。使用scoped_container确保每个适配器实例拥有自己独立的配置实例。最终建立的active_backends字典是实现多模型支持负载均衡(通过get_llm随机选择)的数据结构基础。

5.3 工作流节点执行 (workflow/core/execution/executor.py - _execute_nodes)

此函数是工作流引擎执行DAG的核心调度逻辑。

async def _execute_nodes(self, blocks: List[Block], executor, loop):
    """执行一组节点,处理条件、循环和普通块的分发。"""
    for block in blocks:
        # 关键:根据Block类型,委派给不同的执行策略
        if isinstance(block, ConditionBlock):
            # 策略1: 条件执行
            await self._execute_conditional_branch(block, executor, loop)
        elif isinstance(block, LoopBlock):
            # 策略2: 循环执行
            await self._execute_loop(block, executor, loop)
        else:
            # 策略3: 普通块执行(可能并行)
            await self._execute_normal_block(block, executor, loop)

async def _execute_normal_block(self, block: Block, executor, loop):
    """执行普通块:检查依赖,收集输入,运行,传播结果。"""
    if self._can_execute(block): # 检查前置块是否都已完成
        inputs = self._gather_inputs(block) # 从上游块结果中收集输入数据
        # 将阻塞的execute函数放到线程池中运行,避免阻塞事件循环
        future = loop.run_in_executor(executor, functools.partial(block.execute, **inputs))
        try:
            result = await future
            self.results[block.name] = result # 存储结果,供下游块使用
            # 获取后继节点,并递归执行
            next_blocks = self.execution_graph[block]
            if next_blocks:
                await self._execute_nodes(next_blocks, executor, loop)
        except Exception as e:
            raise BlockExecutionFailedException(...) from e

解析_execute_nodes策略模式的体现,将不同类型的Block执行逻辑分离。_execute_normal_block 展示了DAG引擎的关键:

  1. 依赖检查 (_can_execute):确保一个节点的所有输入就绪。
  2. 数据传递 (_gather_inputs):通过self.results字典和wires定义的连接关系,将上游输出传递给下游输入。
  3. 异步执行:使用run_in_executor处理可能阻塞的block.execute调用。
  4. 递归传播:一个节点执行完成后,立即触发其后继节点的执行检查,实现数据驱动的推进。

5.4 总结

Kirara AI 成功构建了一个模块化、可扩展、生产就绪的AI机器人框架。其技术选型与架构设计(依赖注入、事件驱动、适配器模式、工作流DAG)贴合了现代复杂软件系统的要求。通过将“模型”、“平台”、“功能”三个维度抽象为可插拔的适配器,它有效地应对了AI应用落地中的多样性和变化性挑战。对于希望在自有场景中快速集成AI对话能力的中高级开发者而言,研究和借鉴其架构设计,比从头造轮子更具效率和价值。其核心代码展示了良好的抽象能力和工程实践,是开源社区中一个值得深入学习的优秀项目。