Android车机代驾模式黑屏之谜:一次STR唤醒问题的深度剖析

722 阅读9分钟

引言

"要是当初知道代驾模式会触发用户切换就好了..." —— 某位调了三天bug的我

作为一名Android车机系统工程师,我遇到过各种奇怪的问题,但这次的黑屏问题着实让人摸不着头脑。用户反馈:代驾模式下锁车休眠后启动车辆,桌面会短暂黑屏6-8秒。100%复现,影响用户体验,必须马上解决。

本文将带你走进这次问题分析的全过程,从日志收集、时序分析、到根因定位、再到解决方案设计。你将看到:

  • 如何系统性地分析Android系统问题
  • STR(Suspend To RAM)唤醒机制的工作原理
  • Android多用户切换时的窗口管理细节
  • FallbackHome的"副作用"
  • 三种不同层次的解决方案设计

📷 [问题现象截图]

case6-black-from-str.png


问题背景

问题描述

前提条件: 车辆处于代驾模式(ChauffeurMode)

复现步骤:

  1. 启用代驾模式
  2. 锁车,触发STR休眠
  3. 启动车辆唤醒

实际表现: 桌面出现明显黑屏,持续6-8秒后恢复正常

发生概率: 2/2 (100%复现)

什么是代驾模式?

代驾模式(ChauffeurMode)是车机系统的一个特殊功能。当车主需要代驾服务时,启用此模式可以:

  • 切换到访客用户环境,保护车主隐私
  • 限制代驾人员访问敏感数据和功能
  • 记录代驾期间的行车轨迹

简单理解,就像手机的"访客模式",但应用在车机场景。

什么是STR?

STR (Suspend To RAM) 是一种休眠模式,类似于笔记本电脑的"睡眠"状态:

  • 系统状态保存在内存中
  • CPU和大部分外设断电
  • 唤醒速度快(通常1-2秒)
  • 功耗极低

车机系统在锁车后会进入STR模式以节省电量。


初步分析:日志在说什么

时间线重构

通过筛选日志,我重构出了整个事件的时间线:

case6-str-wakeup-timeline.png

图1: STR唤醒与黑屏发生的完整时序

时间戳事件关键日志
14:34:39.000STR唤醒开始系统开始响应唤醒信号
14:34:40.624STR退出完成exit_str_vehiclehal
14:34:42.503Launcher首次启动完成wm_activity_launch_time: 744ms
14:34:46.817触发用户切换switchUserByCarUserManager 12 success
14:34:50.169FallbackHome启动⚠️ 黑屏开始
14:34:51.293原Launcher销毁destroySurfaces
14:34:52.763新Launcher初始化LauncherApplication: onCreate
~14:34:56新Launcher完成黑屏结束

关键发现: 从 14:34:42 Launcher首次启动,到 14:34:46 才触发用户切换,这中间为什么要先启动一次Launcher?

关键日志摘录

让我们看看几段关键日志:

1. 代驾模式状态检测

12-18 14:34:39.021  4842  4842 I ChauffeurManager: PROP_CHAUFFEUR_MODE: mode:1,time:1766039095792,type:0
12-18 14:34:39.218  4842  4842 D ChauffeurModeService: UsageManager disignated_driver_mode: [state -> 1]

系统检测到代驾模式处于启用状态(mode: 1)。

2. Launcher首次启动(userId=10)

12-18 14:34:42.503  2717  2749 I wm_activity_launch_time: [10,254202022,com.android.launcher/.main.LauncherActivity,744]

普通用户(userId=10)的Launcher启动,耗时744ms。此时屏幕应该已经可见。

3. 用户切换触发

12-18 14:34:46.817  4716  5601 I UserOperateManager: switchUserByCarUserManager 12 success

4秒后才触发用户切换,从userId=10切换到userId=12(访客用户/代驾用户)。

4. FallbackHome登场

12-18 14:34:50.169  2717  2750 I ActivityTaskManager: START u12 {cat=[android.intent.category.HOME] cmp=com.android.car.settings/.FallbackHome}

系统启动FallbackHome作为临时Home界面,这就是黑屏的"元凶"!

5. 原Launcher被销毁

12-18 14:34:50.181  2717  2750 I wm_pause_activity: [10,254202022,com.android.launcher/.main.LauncherActivity,userLeaving=true]
12-18 14:34:51.293  2717  5506 E WindowManager: win=Window{ae1f8e7 u10 com.android.launcher/...LauncherActivity} destroySurfaces: appStopped=true

原用户的Launcher被暂停并销毁窗口。


深入探究:为什么会黑屏?

用户切换流程分析

让我们用流程图来理解整个用户切换过程:

case6-user-switch-flow.png

图2: 代驾模式用户切换的完整流程

流程解析:

  1. STR唤醒 → 系统恢复到普通用户(userId=10)
  2. Launcher启动 → userId=10的Launcher正常启动,此时屏幕可见
  3. 检测到代驾模式 → 系统发现需要切换到访客用户
  4. 暂停原Launcher → 停止并销毁userId=10的Launcher
  5. 启动FallbackHome → 临时占位界面,黑屏开始
  6. 新Launcher初始化 → userId=12的Launcher从头开始加载
  7. 界面恢复 → 新Launcher准备就绪,黑屏结束

FallbackHome是什么?

FallbackHome 是Android系统的一个内置组件,定义在 com.android.car.settings/.FallbackHome

它的作用是:

  • 在用户环境未准备好时提供临时占位界面
  • 通常是一个纯黑或纯白的简单界面
  • 等待真正的Launcher准备完成后自动退出

在正常的首次开机场景,FallbackHome的存在很合理。但在STR唤醒+用户切换场景下,它成了"黑屏元凶"。

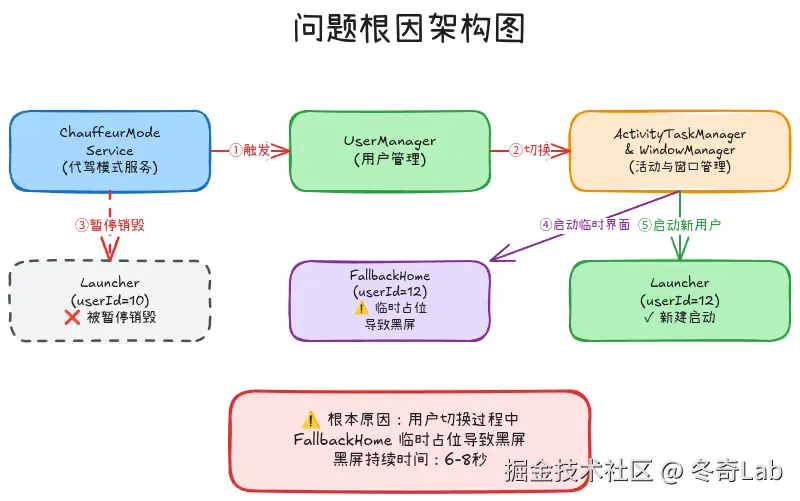
根因架构图

让我们从系统架构的角度看这个问题:

case6-root-cause-architecture.png

图3: 问题根因的系统架构视图

问题链条:

  1. ChauffeurModeService 检测到代驾模式启用
  2. 触发 UserManager 进行用户切换
  3. ActivityTaskManager & WindowManager 响应用户切换:
    • 暂停并销毁原Launcher(userId=10)
    • 启动FallbackHome(userId=12)临时占位
    • 初始化新Launcher(userId=12)
  4. 在步骤3的过程中,用户看到的是FallbackHome的黑屏界面

为什么不能直接切换?

你可能会问:为什么不能直接从旧Launcher切换到新Launcher,而要经过FallbackHome这一步?

原因在于Android的多用户机制设计:

  • 每个用户有独立的数据目录和应用实例
  • 新用户的Launcher需要完整的初始化过程
  • 初始化期间必须有界面占位,否则系统会陷入"无Home"状态

FallbackHome就是这个"占位符",保证系统始终有一个可用的Home界面。


解决方案:三个层次的思考

面对这个问题,我设计了三个层次的解决方案,从根本性解决到用户体验改善。

方案一:优化用户切换时序(推荐)⭐

核心思想: 在STR休眠前预判,避免唤醒后切换

实施方案:

// ChauffeurModeService.kt
class ChauffeurModeService {

    // 在STR休眠前调用
    fun onBeforeSTRSuspend() {
        val chauffeurModeEnabled = isChauffeurModeEnabled()
        val currentUserId = getCurrentUserId()

        if (chauffeurModeEnabled && currentUserId != CHAUFFEUR_USER_ID) {
            // 立即切换到代驾用户,不等到唤醒后
            Log.i(TAG, "Switching to chauffeur user before STR")
            userManager.switchUser(CHAUFFEUR_USER_ID)
        }

        // 保存状态供唤醒后使用
        prefs.edit()
            .putBoolean(KEY_STR_WITH_CHAUFFEUR, chauffeurModeEnabled)
            .putInt(KEY_STR_USER_ID, getCurrentUserId())
            .apply()
    }

    // STR唤醒后调用
    fun onAfterSTRWakeup() {
        val strWithChauffeur = prefs.getBoolean(KEY_STR_WITH_CHAUFFEUR, false)
        val strUserId = prefs.getInt(KEY_STR_USER_ID, UserHandle.USER_SYSTEM)

        // 无需切换,直接恢复
        Log.i(TAG, "STR wakeup with user $strUserId, no switch needed")
    }
}

涉及模块:

  • ChauffeurModeService - 代驾模式服务
  • PowerManagerService - 电源管理服务
  • UserManager - 用户管理器

优势:

  • ✅ 从根本上消除用户切换导致的黑屏
  • ✅ 唤醒速度更快
  • ✅ 用户体验最佳

劣势:

  • ❌ 需要修改系统服务,改动范围较大
  • ❌ 需要确保休眠前用户切换完成

实施难度: 中等

方案二:添加过渡动画/品牌Logo

核心思想: 黑屏不可避免,那就让它"有意义"

实施方案:

// UserSwitchTransitionManager.kt
class UserSwitchTransitionManager(private val context: Context) {

    private var transitionWindow: View? = null

    fun showTransitionUI() {
        val windowManager = context.getSystemService(WindowManager::class.java)

        // 创建全屏过渡界面
        val transitionView = LayoutInflater.from(context)
            .inflate(R.layout.user_switch_transition, null)

        // 显示品牌Logo和加载动画
        transitionView.findViewById<ImageView>(R.id.brand_logo).apply {
            setImageResource(R.drawable.brand_logo)
            // 添加渐入动画
            alpha = 0f
            animate()
                .alpha(1f)
                .setDuration(300)
                .start()
        }

        transitionView.findViewById<ProgressBar>(R.id.loading_indicator).apply {
            visibility = View.VISIBLE
        }

        val params = WindowManager.LayoutParams(
            WindowManager.LayoutParams.MATCH_PARENT,
            WindowManager.LayoutParams.MATCH_PARENT,
            WindowManager.LayoutParams.TYPE_SYSTEM_OVERLAY,
            WindowManager.LayoutParams.FLAG_NOT_FOCUSABLE or
                WindowManager.LayoutParams.FLAG_FULLSCREEN,
            PixelFormat.TRANSLUCENT
        )

        windowManager.addView(transitionView, params)
        transitionWindow = transitionView
    }

    fun hideTransitionUI() {
        transitionWindow?.let { view ->
            // 添加渐出动画
            view.animate()
                .alpha(0f)
                .setDuration(200)
                .withEndAction {
                    val windowManager = context.getSystemService(WindowManager::class.java)
                    windowManager.removeView(view)
                    transitionWindow = null
                }
                .start()
        }
    }
}

// 在UserController中集成
class UserController {
    private val transitionManager = UserSwitchTransitionManager(context)

    fun switchUser(targetUserId: Int) {
        // 显示过渡界面
        transitionManager.showTransitionUI()

        // 执行用户切换
        performUserSwitch(targetUserId)

        // 监听新Launcher启动完成
        registerLauncherReadyCallback {
            // 隐藏过渡界面
            transitionManager.hideTransitionUI()
        }
    }
}

过渡界面布局示例:

<!-- res/layout/user_switch_transition.xml -->
<FrameLayout xmlns:android="http://schemas.android.com/apk/res/android"
    android:layout_width="match_parent"
    android:layout_height="match_parent"
    android:background="@color/brand_background">

    <LinearLayout
        android:layout_width="wrap_content"
        android:layout_height="wrap_content"
        android:layout_gravity="center"
        android:orientation="vertical"
        android:gravity="center">

        <ImageView
            android:id="@+id/brand_logo"
            android:layout_width="200dp"
            android:layout_height="200dp"
            android:contentDescription="@string/brand_logo_desc" />

        <ProgressBar
            android:id="@+id/loading_indicator"
            android:layout_width="wrap_content"
            android:layout_height="wrap_content"
            android:layout_marginTop="32dp"
            style="?android:attr/progressBarStyle" />

        <TextView
            android:layout_width="wrap_content"
            android:layout_height="wrap_content"
            android:layout_marginTop="16dp"
            android:text="@string/switching_user"
            android:textColor="@color/brand_text"
            android:textSize="18sp" />
    </LinearLayout>
</FrameLayout>

优势:

  • ✅ 改善用户体验,黑屏变成"加载中"
  • ✅ 实施相对简单
  • ✅ 可以展示品牌元素

劣势:

  • ❌ 没有减少实际的切换时间
  • ❌ 仍然有6-8秒的等待

实施难度: 简单

方案三:优化Launcher启动速度

核心思想: 减少新Launcher的初始化时间

实施方案:

  1. 分析Launcher启动耗时

使用 adb shell am start -W 或 Perfetto 分析Launcher的启动瓶颈:

adb shell am start -W -n com.android.launcher/.main.LauncherActivity

关注以下指标:

  • TotalTime: 总启动时间
  • WaitTime: 等待时间
  • DisplayTime: 首帧显示时间
  1. 优化策略
// LauncherActivity.kt
class LauncherActivity : AppCompatActivity() {

    override fun onCreate(savedInstanceState: Bundle?) {
        super.onCreate(savedInstanceState)

        // 策略1: 延迟加载非关键UI
        setContentView(R.layout.activity_launcher_skeleton)  // 骨架屏

        // 策略2: 异步初始化组件
        lifecycleScope.launch {
            // 并行加载
            val widgetsDeferred = async { loadWidgets() }
            val appsDeferred = async { loadRecentApps() }
            val settingsDeferred = async { loadSettings() }

            // 等待关键组件
            widgetsDeferred.await()

            // 显示主界面
            setContentView(R.layout.activity_launcher_main)

            // 非关键组件后台继续加载
            appsDeferred.await()
            settingsDeferred.await()
        }
    }

    private suspend fun loadWidgets() = withContext(Dispatchers.IO) {
        // 预加载常用widget数据
        widgetManager.preloadEssentialWidgets()
    }

    // 策略3: 缓存用户数据
    private suspend fun loadRecentApps() = withContext(Dispatchers.IO) {
        // 从缓存加载,避免重新计算
        val cache = appCache.get(getCurrentUserId())
        if (cache != null && cache.isValid()) {
            return@withContext cache.apps
        }
        // 缓存失效才重新加载
        val apps = queryRecentApps()
        appCache.put(getCurrentUserId(), apps)
        apps
    }
}
  1. 启动页优化
// 添加启动页,提供即时反馈
class LauncherSplashActivity : AppCompatActivity() {
    override fun onCreate(savedInstanceState: Bundle?) {
        super.onCreate(savedInstanceState)

        // 检查Launcher是否已初始化
        if (LauncherApp.isInitialized()) {
            // 直接跳转
            startLauncherActivity()
            finish()
        } else {
            // 显示启动页
            setContentView(R.layout.activity_splash)

            // 监听初始化完成
            LauncherApp.observeInitialization().observe(this) { isReady ->
                if (isReady) {
                    startLauncherActivity()
                    finish()
                }
            }
        }
    }
}

优势:

  • ✅ 提升整体用户体验
  • ✅ 适用于所有Launcher启动场景
  • ✅ 减少黑屏时间

劣势:

  • ❌ 优化空间有限(从744ms优化到500ms左右)
  • ❌ 无法完全消除黑屏

实施难度: 中等


验证方案:如何确认修复有效?

测试用例设计

测试场景1: 代驾模式STR唤醒

前置条件: 代驾模式已启用
测试步骤:
  1. 触发锁车(STR休眠)
  2. 等待3秒
  3. 解锁启动车辆
  4. 观察桌面启动过程

预期结果:
  - 方案一: 无黑屏或黑屏小于2秒
  - 方案二: 显示过渡动画,无明显黑屏感
  - 方案三: 黑屏时间缩短至4-5秒

测试场景2: 非代驾模式STR唤醒(对比)

前置条件: 代驾模式已关闭
测试步骤: (同上)
预期结果: 无黑屏或黑屏<1秒(作为基准对比)

测试场景3: 压力测试

测试步骤:
  1. 启用代驾模式
  2. 循环执行STR休眠→唤醒 20次
  3. 记录每次黑屏时间

预期结果: 黑屏时间稳定,无退化

关键指标

// 性能监控代码
class LauncherPerformanceMonitor {

    fun recordUserSwitchMetrics() {
        val startTime = SystemClock.elapsedRealtime()

        // 监听用户切换开始
        userManager.registerUserSwitchObserver(object : UserSwitchObserver() {
            override fun onUserSwitchComplete(newUserId: Int) {
                val switchDuration = SystemClock.elapsedRealtime() - startTime

                // 记录指标
                logMetric("user_switch_duration", switchDuration)

                // 如果超过阈值,记录警告
                if (switchDuration > 2000) {
                    Log.w(TAG, "User switch took ${switchDuration}ms, exceeds 2s threshold")
                }
            }
        })
    }

    fun recordLauncherStartTime() {
        val launchStartTime = Process.getStartElapsedRealtime()

        // 在Launcher完全加载后记录
        window.decorView.post {
            val duration = SystemClock.elapsedRealtime() - launchStartTime
            logMetric("launcher_cold_start", duration)
        }
    }
}

监控指标:

  • user_switch_duration: 用户切换总耗时(目标 小于2秒)
  • launcher_cold_start: Launcher冷启动时间(目标 小于500ms)
  • fallback_home_visible_duration: FallbackHome可见时长(目标 小于1秒或0)

日志验证

修复后,关键日志应该是这样的:

方案一实施后:

// STR休眠前已完成用户切换
12-18 14:34:38.500 UserOperateManager: Switching to chauffeur user before STR
12-18 14:34:39.000 UserOperateManager: switchUserByCarUserManager 12 success

// STR唤醒直接恢复,无需切换
12-18 14:34:40.624 VHalProperty: STR_OS_DHUVehicleHal:exit_str_vehiclehal
12-18 14:34:42.100 wm_activity_launch_time: [12,xxx,com.android.launcher/.main.LauncherActivity,480]
// 注意: 无FallbackHome启动日志!

经验总结:从这个案例我学到了什么

1. 系统性思维的重要性

这个问题涉及多个子系统的交互:

  • 电源管理(STR)
  • 用户管理(多用户切换)
  • 窗口管理(Activity生命周期)
  • 代驾模式业务逻辑

如果只盯着"黑屏"本身,很容易陷入局部优化的陷阱。系统性地理解整个流程,才能找到根本性的解决方案。

2. 日志分析技巧

时间线重构是关键:

  • 筛选关键事件日志
  • 按时间戳排序
  • 识别因果关系
  • 找出异常时序

工具推荐:

  • grep + 正则表达式
  • Android Studio的Logcat过滤器
  • 自定义脚本提取时序

3. "临时方案"的陷阱

FallbackHome的设计初衷是好的,但在特定场景下成了问题。这提醒我们:

  • 通用方案不一定适用所有场景
  • 需要考虑边界情况
  • 性能优化不能只看平均值

4. 多层次解决方案

好的工程师会提供多个选项:

  • 根本性方案: 解决问题根因,但可能实施成本高
  • 折中方案: 平衡效果与实施难度
  • 临时方案: 快速缓解,为长期方案争取时间

5. 用户体验优先

技术问题最终要回归用户体验:

  • 6秒黑屏对用户来说是"永恒"
  • 即使无法完全消除,也要让等待变得"有意义"
  • 品牌Logo、加载动画都是改善感知的手段

更多实战案例

如有疑问或想深入讨论,欢迎留言交流!

本文基于真实案例整理,部分敏感信息已脱敏处理。