【干货】考证 + 就业双丰收!CDA 一、二、三级教材全解析,吃透这些技能企业抢着要

138 阅读10分钟

 2025年 新版CDA数据分析师一、二、三级全套官方教材(红宝书)出齐,这套在2022版基础上全面升级的教材,紧扣数据行业日新月异的技术与业务变革,精准匹配AI时代企业对数据分析人才的能力要求,构建起“夯实基础-强化实战-冲刺专家”的完整学习体系,为不同阶段学习者提供权威、前沿的学习解决方案。

一、教材更新及时,紧跟技术与业务双前沿

过去三年是数据行业飞速发展的三年,技术迭代、人工智能应用普及、行业需求升级,让数据分析的方法和技术与三年前相比发生了显著变化。CDA数据科学研究院始终以“紧跟行业业务前沿和技术前沿”为核心原则,因此及时更新教材内容,确保传递给学习者的知识和方法具备时效性与实用性。

新版教材的内容更新主要聚焦两大核心方向:

  1. 强化AI不可替代的思维能力培养

重点更新业务思维与数据思维相关内容。在AI广泛应用的当下,机器可以替代数据清洗、基础建模代码编写等操作性工作,但人类的思考过程、业务理解能力是机器无法替代的,这也是未来数据分析人才的核心竞争力。

  1. 融入前沿技术与方法

将近年来行业关注度高、应用广泛的新技术、新方法纳入教材,确保学习者掌握的技能能够直接对接企业当下的实际需求,避免所学知识与行业脱节。

二、 CDA一级教材《CDA商业数据分析(第4版)》:零基础入门 构建系统化分析思维

1. 适合人群

适配零基础或刚接触数据分析的新手、在校大学生、希望转型数据分析岗位的职场人,以及计划报考CDA一级认证的考生,不限学历专业,助力快速搭建数据分析知识框架。

2. 教材特色

其一:新增业务分析框架内容,培养底层思维能力

打破传统教材“重工具、轻思维”的局限,新版教材实现了从“技能导向”走向“思维导向”的进阶转型。在一级教材中引入完整的业务分析框架流程,拆解每个框架模块的思维过程,帮助零基础学习者从入门阶段就建立起科学的数据分析思维,而非单纯掌握工具操作,书中插入上百个图表和思维导图,方便学习。

其二:零基础友好设计,降低入门门槛

延续2022版教材通俗化讲解风格,对Excel、SQL等核心工具的操作步骤进行精细化拆解,配套详细截图与错误排查指南。案例覆盖多行业基础场景,搭配可下载的真实数据源,让新手能快速上手,实现“学完即用”。

其三:新版教材结构更系统

新版分为三个大篇章——原理篇、技术篇和管理篇。 原理篇帮你建立“数据分析到底是干什么”的整体认知,告诉你不同类型的问题该怎么分析,比如战略分析关注宏观经营指标,运营分析则聚焦用户行为、流程转化。

技术篇讲的是关键能力,比如描述性统计、数据库、标签画像、时间序列等,不再是单纯教工具,而是结合具体业务问题来落地。 

管理篇则引入了数据治理、数据建模、指标口径管理等企业数据团队必备素养,这是旧版几乎完全没有涉及的内容。

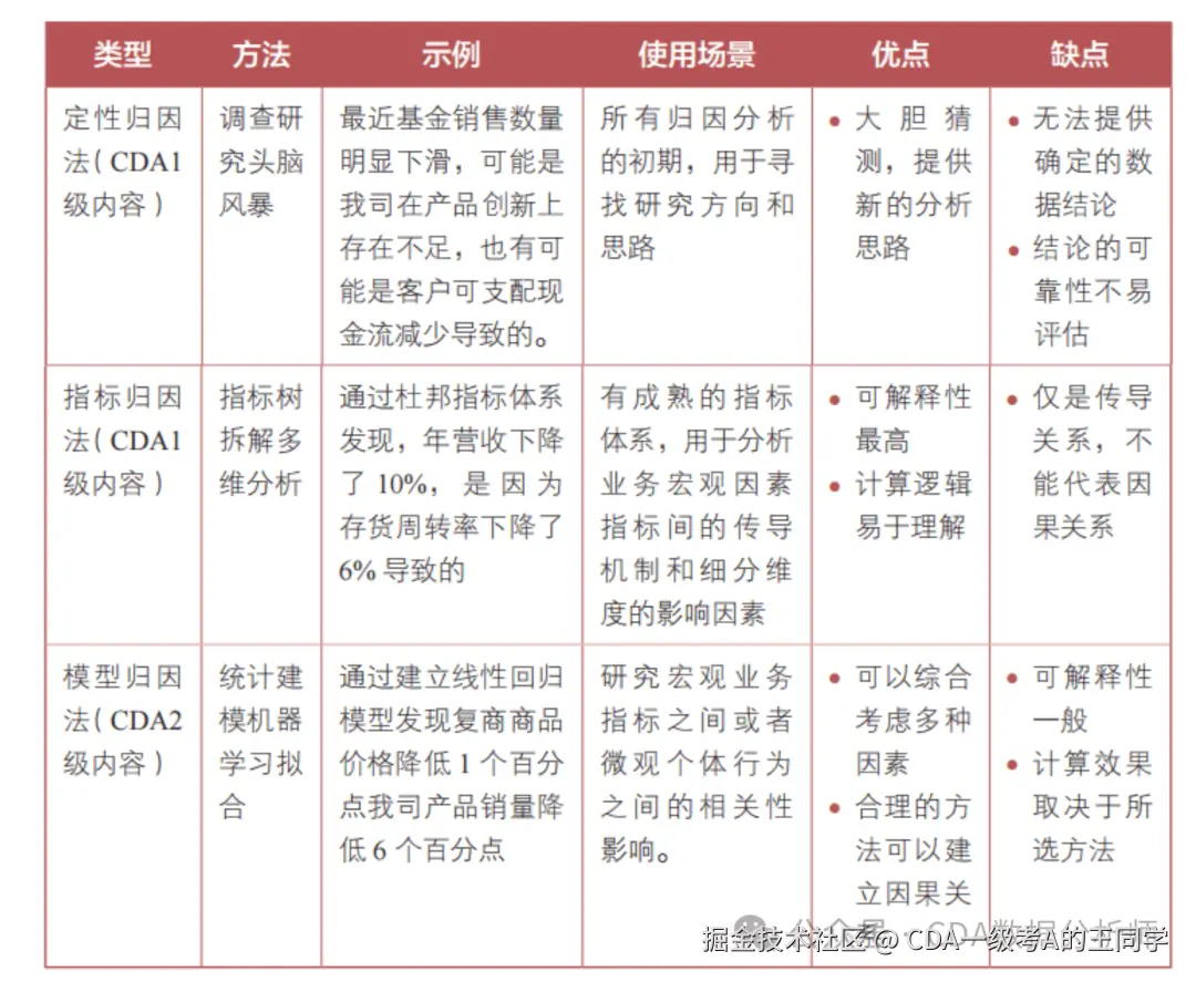
其三,归因分析和策略输出的内容设计更完整。

以前我们查完数据、发现现象就结束了;现在还要能解释清楚“为什么”,并且提出“怎么办”。新版教材引入了三层归因模型:

  • 定性归因:依靠经验判断,是起点; 
  • 指标归因:拆分指标结构,分析子因子变化;
  • 模型归因:用回归、分类等方法定量识别影响因素。

并且,它明确指出:归因不是终点,而是“策略制定的起点”。这契合了具体工作的要求,你得写出业务能看懂、能执行的建议,比如“在跳出率高的页面增加引导组件”,而不是一句“跳出率高”就交差。 

其四:对接一级认证考点,提高通过率

作为CDA一级认证唯一官方指定教材,内容严格对标考试大纲,覆盖数据分析基础、工具应用、统计学基础、数据可视化四大模块。配套官方模拟题库与高频错题解析,帮助考生精准把握备考重点。在CDA认证小程序可以找到模拟题库,开始刷题。

三、CDA二级教材:《CDA量化策略分析》:深化实战能力 构建企业级项目工作流

1. 核心适合人群

  • 产品、运营、营销等业务部门与研发、中台、技术类部门数据分析相关岗位在职者
  • 数字化转型企业创始人与数字化流程中相关负责人
  • 数据分析师(数据)产品运营经理、(数字)营销经理风控建模分析师、量化策略分析师数据治理(质量)
  • 正在备考CDA数据分析二级认证的学员

2. 核心特色

其一:引入企业级项目工作流,接轨职场实战需求

新增传统咨询公司、大型企业才会采用的数据分析项目工作流内容,完整拆解从需求对接、方案设计到落地复盘的全流程,帮助学习者从“数据操作员”向“业务分析师”转型,掌握能直接应用于职场的项目管理能力。简单来说,就是让学习者跳出“只懂建模”的局限,明白模型在实际业务中的价值与应用逻辑。

其二:强化模型评估与优化能力,提升实战能力

针对旧版教材“模型建完即结束”的短板,新版教材重点补充模型调优、合理性检验等内容。比如讲解除网格搜索外的其他调参算法,指导学习者判断模型是否合理、如何优化模型性能,让建模工作更具科学性与实用性。

主要对应企业中负责建模与模型应用的相关岗位,典型如金融行业的风控岗: 这类岗位需要搭建模型与算法,对海量业务(如信用卡申请)进行自动化风险评估,筛选出高风险客户,减少人工审核的成本与误差。而二级教材所教授的建模方法、业务流程对接逻辑,正是这类岗位的核心技能需求。

其三:填补一级与二级的学习鸿沟,强化知识链条连贯性

旧版教材中,一级与二级之间存在Python编程的能力断层,很多学习者考完一级后,因缺乏Python基础难以衔接二级内容。新版教材通过新增基础Python实操模块,一定程度上填平了这个鸿沟,让学习者能更顺畅地从一级的基础工具应用,过渡到二级的建模与分析实战。

其四:纸质内容+电子资料,解决技术迭代痛点

针对代码语法、接口更新快的问题,新版教材采用“纸质基础内容+电子前沿资料”的模式。纸质书聚焦稳定、通用的基础操作与代码知识,前沿的接口、工具用法则放入电子资料中,学习者扫码即可获取最新内容,避免知识过时。

四、CDA三级教材《CDA敏捷数据挖掘》:聚焦9大业务场景  冲刺专家级岗位

1. 核心适合人群

适配持有CDA二级证书且有2年以上工作经验的资深从业者、5-7年数据分析相关经验的技术骨干,以及计划报考CDA三级认证、跻身数据科学领域专家行列的学习者。

2. 核心特色

其一:9大业务场景贯穿全书,实现“学完即上手”

针对数据挖掘从业者“背会算法却解决不了实际问题”的痛点,教材直接拿企业最常用的9类业务场景当例子,覆盖客户价值预测、营销响应率预估、申请反欺诈等高频需求。每类场景都将算法原理、Python代码、模型调试的全流程串联起来,彻底告别“听懂了但实际不会操作”的尴尬,打开电脑跟着敲代码就能出结果。

其二:全流程覆盖数据挖掘,深挖技术细节与前沿方向

教材内容非常系统,从最基础的CRISP-DM等行业通用流程讲起,到具体的模型搭建、“脏数据”处理(缺失值填补、无用特征筛选),再到企业实际的模型管理——更新、监控、退役,从想法到落地再到维护一整套都讲透,绝非只教搭建模型就完事。

同时,教材深挖算法细节,详细讲解决策树、随机森林、LightGBM、LOF等主流机器学习算法的技术要点,还引入调参方法拓展、模型解释能力培养,连企业最头疼的特征工程(比如特征衍生)都手把手教学,指导学习者通过模型解释反哺业务决策,匹配当下企业对高级数据分析师的核心要求。

编辑

其三:考证工作双适配,一本教材两用

作为CDA三级认证的官方指定教材,它精准覆盖考试核心考点——数据挖掘方法论、算法原理、模型管理等内容,是备考的权威抓手;同时,书里讲解的MLOps框架搭建、模型从实验室推向业务线的实操方法,都是当下数据挖掘岗位的实际工作内容,一本教材兼顾考证与职场需求,性价比极高。

五、新版全套教材核心价值:适配AI时代 培养不可替代的数据分析能力

未来3-5年是AI蓬勃发展的时代,企业对数据分析师的要求将与人工智能深度绑定——AI降低了数据分析的入门门槛,基础操作可由机器完成,但同时也拔高了岗位上限,对从业者的思维能力和前沿技术掌握程度提出更高要求。

CDA一、二、三级全套新版教材,正是基于这一趋势进行升级:通过“思维培养+技术学习+实战训练”的三维体系,既帮助零基础者轻松入门,又助力资深从业者突破职业瓶颈;既传授稳定通用的核心知识,又通过电子资料对接前沿技术;既聚焦数据分析的核心领域,又明确与AI岗位的边界,真正实现“学习内容紧跟行业、能力培养适配需求”,为学习者搭建起从入门到专家的系统化成长路径。