“分钟级”构建AI工作流:Sim Studio,如何用可视化与Copilot重新定义AI应用开发?

200 阅读11分钟

simstudioai/sim:一个用于快速构建和部署AI智能体工作流的平台

1. 整体介绍

概要说明

项目地址https://github.com/simstudioai/sim 项目简介:Sim 是一个基于有向无环图(DAG)的、声明式的低代码/无代码 AI 智能体工作流编排与执行引擎。它并非一个简单的“可视化工具”,其核心是一个高性能、支持复杂流程控制(如循环、并行、暂停恢复)的运行时系统。代码展示了其核心执行引擎、DAG 构建器和智能体(Agent)处理器。

面临问题、场景与人群

  • 问题
    1. 编排复杂性:构建多步骤、具备条件判断、循环、并行及人工介入的 AI 应用逻辑复杂,传统代码编写工作量大,易出错。
    2. 状态管理困难:AI 工作流执行时间长、可能中断(如等待人工审批),需要可靠的持久化与恢复机制。
    3. 工具集成繁琐:需要将多种工具(API、函数、MCP 协议工具、自定义代码)统一封装,供 AI 智能体安全、便捷地调用。
    4. 开发效率瓶颈:从原型到生产部署周期长,需要兼顾可视化设计和底层执行性能。
  • 目标人群:AI 应用开发者、产品经理、业务分析师,以及需要在业务流程中集成 AI 能力的企业团队。
  • 核心场景:自动化客服、内容生成流水线、数据分析与报告、复杂的决策支持系统等需要串联多个 AI 步骤和人工审核的流程。

解决方法与演进

  • 传统方式:开发人员使用脚本(如 Python)硬编码流程逻辑,耦合度高,状态管理需自行实现,可视化与执行引擎分离。
  • Sim 新方式
    • 声明式建模:将工作流抽象为 DAG,节点(Block)声明其功能,边(Edge)声明依赖关系。执行引擎负责解析 DAG 并调度。
    • 可视化即代码:画布操作直接生成可序列化的 DAG 描述(SerializedWorkflow),设计与执行使用同一套数据模型。
    • 内置复杂控制流:通过 LoopConstructor, ParallelConstructor 等将高级语义(循环、并行)编译为底层 DAG 结构。
    • 执行快照与恢复ExecutionEngine 支持将运行时状态(如 pendingBlocks, remainingEdges)序列化,实现“暂停/恢复”。

商业价值预估

  • 代码成本估算:构建一个具备类似 DAG 执行引擎、状态恢复、多工具集成能力的系统,需要一个 5-8 人的资深前端与后端团队约 9-12 个月,粗略人力成本在数百万人民币级别。
  • 覆盖问题空间效益:Sim 通过提供标准化平台,将上述成本分摊给大量用户。它解决了 AI 应用开发中的 “编排”、“集成”、“部署” 三大核心痛点,覆盖了从原型验证到生产部署的全链路。其商业价值在于显著降低企业引入 AI 自动化的技术门槛和时间成本,潜在市场涵盖金融、教育、电商、客服等多个行业。其开源+托管模式,有助于快速建立生态,获取早期用户与场景反馈。

2. 详细功能拆解(产品+技术视角)

  1. 可视化 DAG 编辑器(产品层)

    • 产品视角:用户通过拖拽 Block、连线来设计工作流,直观表达“先做什么,后做什么,在什么条件下分支”。
    • 技术支撑:前端组件生成 SerializedWorkflow 数据。核心是后端的 DAGBuilder.build() 方法,它将用户友好的序列化数据,编译(Construction)为内部可执行的 DAG 图结构,处理了循环展开、并行路径识别等复杂转换。
  2. 高性能 DAG 执行引擎(技术层)

    • 产品视角:用户点击“运行”,工作流自动执行,支持实时日志、中途暂停。
    • 技术支撑ExecutionEngine 类是核心。它管理一个就绪队列(readyQueue)和正在执行的 Promise 集合(executing)。其 run() 方法循环检查“是否有工作”(hasWork()),从队列中取出就绪节点,通过 NodeExecutionOrchestrator 异步执行,并根据边条件(EdgeManager)将下游节点加入队列,实现并行推进。
  3. 状态持久化与恢复(技术层)

    • 产品视角:工作流可以暂停(如等待人工审批),之后从断点继续执行,状态不丢失。
    • 技术支撑:这是关键技术。ExecutionEngineinitializeQueue() 时检查是否有来自快照的 pendingBlocksremainingEdges,并据此恢复队列和节点依赖状态。AgentBlockHandler 中的 _pauseMetadatabuildPausedResult() 方法共同实现了暂停点的创建与快照生成。
  4. 多工具集成与智能体调度(技术层)

    • 产品视角:在 Agent Block 中可配置 LLM 模型、提示词,并勾选各种工具(数据库查询、API、自定义函数)供其调用。
    • 技术支撑AgentBlockHandler 是复杂度最高的处理器之一。它负责: a. 工具格式化:将配置的工具(ToolInput)统一格式化为 LLM 可识别的工具调用模式(formatTools)。 b. MCP 工具处理:支持 Model Context Protocol 工具,包含缓存 Schema、服务发现、批量处理等优化(processMcpToolsBatched)。 c. 上下文构建:整合系统提示、用户输入、记忆(Memory)服务,构建完整的对话历史(buildMessages)。 d. 供应商抽象:将请求统一发送给 executeProviderRequest,屏蔽不同 AI 供应商(OpenAI, Anthropic, 本地 Ollama 等)的 API 差异。

3. 技术难点挖掘

  1. 动态 DAG 的构建与执行:如何将用户定义的循环、并行等高级结构,正确无误地编译为静态 DAG,并确保执行时的语义正确性(如循环的迭代、并发的扇入扇出)。
  2. 有状态工作流的暂停与精确恢复:如何在任意节点(特别是并行分支中)暂停,并序列化所有中间状态(变量、未完成的边、待执行节点队列),保证恢复后执行结果的一致性。
  3. 工具调用的安全性与性能:如何安全地执行用户自定义代码(Function Block)、动态发现和调用外部工具(MCP),同时管理连接、超时和错误,并避免对 LLM 请求造成性能瓶颈。
  4. 混合执行模式的支持:需要同时支持非流式响应、流式响应(Streaming),并在浏览器和服务器两种环境下都能稳定工作,对网络通信和错误处理要求高。

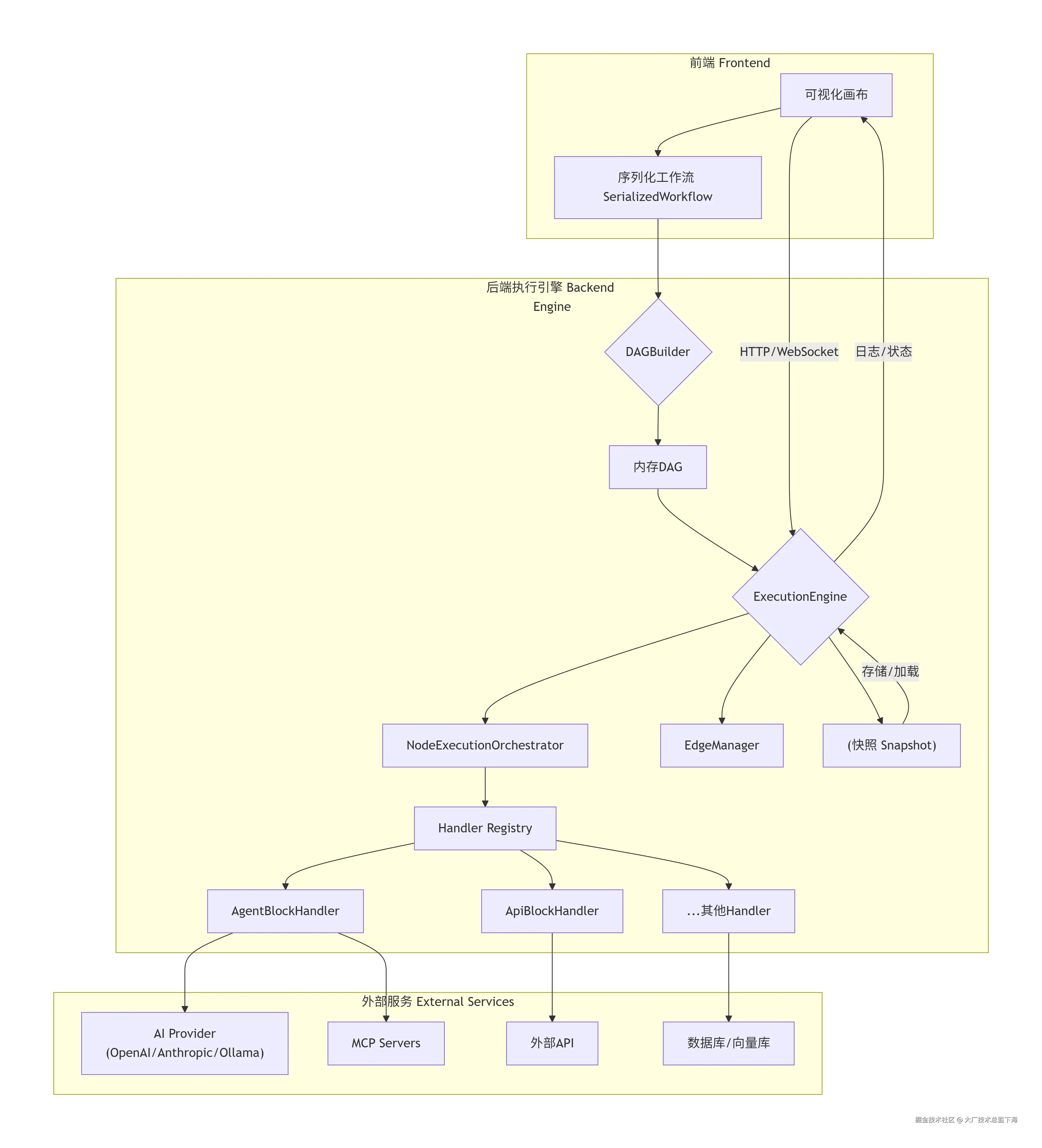
4. 详细设计图

4.1 核心架构图 (Component Diagram)

deepseek_mermaid_20260104_0a2fc4.png

4.2 核心链路序列图:工作流执行 (Sequence Diagram)

sequenceDiagram
    participant U as 用户
    participant E as ExecutionEngine
    participant D as DAG
    participant N as NodeOrchestrator
    participant H as AgentBlockHandler
    participant LLM as AI Provider

    U->>E: run(workflowId)
    E->>E: initializeQueue()
    E->>D: get ready nodes
    D-->>E: [node1]
    loop 处理就绪队列
        E->>N: executeNode(node)
        N->>H: execute(ctx, block, inputs)
        H->>H: formatTools(), buildMessages()
        H->>LLM: 携带工具的LLM请求
        LLM-->>H: 响应(可能含工具调用)
        alt 需要调用工具
            H->>H: executeFunction(toolCall)
            H-->>H: 工具执行结果
            H->>LLM: 发送工具结果
            LLM-->>H: 最终响应
        end
        H-->>N: BlockOutput
        N-->>E: handleNodeCompletion(output)
        E->>E: edgeManager.processOutgoingEdges()
        E->>D: 获取新的就绪节点
        D-->>E: [node2, node3...]
    end
    E-->>U: ExecutionResult

4.3 核心类图 (Class Diagram)

deepseek_mermaid_20260104_3156d6.png

5. 核心函数解析

5.1 DAGBuilder.build() - DAG 编译核心

这是将用户定义的静态工作流编译成可执行 DAG 的核心过程,体现了“构造”而非“解释”的设计思想。

// apps/sim/executor/dag/builder.ts - 简化伪代码
export class DAGBuilder {
  build(workflow: SerializedWorkflow, triggerBlockId?: string, savedIncomingEdges?: Record<string, string[]>): DAG {
    const dag: DAG = { nodes: new Map(), loopConfigs: new Map(), parallelConfigs: new Map() };

    // 阶段1:初始化配置
    this.initializeConfigs(workflow, dag); // 提取循环、并行配置

    // 阶段2:路径分析
    const reachableBlocks = this.pathConstructor.execute(workflow, triggerBlockId);
    // 关键:基于触发点或起点,计算工作流中实际可达的所有区块,实现“按需执行”。

    // 阶段3:循环结构展开
    this.loopConstructor.execute(dag, reachableBlocks);
    // 关键:将逻辑上的循环节点,在DAG中展开为实际的节点和边结构,为执行引擎创造明确的路径。

    // 阶段4:节点实例化与元数据标记
    const { blocksInLoops, blocksInParallels, pauseTriggerMapping } = this.nodeConstructor.execute(workflow, dag, reachableBlocks);
    // 关键:为每个SerializedBlock创建对应的DAGNode,并标记其元数据(如是否在循环内、是否为恢复触发点等)。

    // 阶段5:边构建
    this.edgeConstructor.execute(workflow, dag, blocksInParallels, blocksInLoops, reachableBlocks, pauseTriggerMapping);
    // 关键:根据区块间的连接关系,创建DAGEdge,并可能根据循环/并行上下文调整边的源和目标。

    // 阶段6:状态恢复(如从快照恢复)
    if (savedIncomingEdges) {
      for (const [nodeId, incomingEdgeArray] of Object.entries(savedIncomingEdges)) {
        const node = dag.nodes.get(nodeId);
        if (node) {
          node.incomingEdges = new Set(incomingEdgeArray); // 恢复节点的依赖边状态
        }
      }
    }
    return dag;
  }
}

技术要点:这是一个多阶段的编译器前端。pathConstructor 确保 DAG 只包含必要节点;loopConstructoredgeConstructor 协同工作,将高级控制流语义“降低”为基本 DAG 结构;最后对 savedIncomingEdges 的处理,是支持状态恢复的关键,它直接修改了 DAG 节点的运行时依赖状态。

5.2 ExecutionEngine.run() - 执行调度核心

这是运行时的心脏,一个基于队列的异步调度器,负责驱动整个 DAG 的执行。

// apps/sim/executor/execution/engine.ts - 简化伪代码
export class ExecutionEngine {
  async run(triggerBlockId?: string): Promise<ExecutionResult> {
    const startTime = Date.now();
    try {
      // 1. 队列初始化:可能从快照恢复,或从触发点/起点开始
      this.initializeQueue(triggerBlockId);

      // 2. 主调度循环:只要有待处理工作就继续
      while (this.hasWork()) { // 检查 readyQueue 或 executing
        await this.processQueue(); // 处理就绪节点,并等待任意一个执行完成
      }
      // 3. 收尾:等待所有异步执行彻底结束
      await this.waitForAllExecutions();

      // 4. 构建成功结果
      return { success: true, output: this.finalOutput, ... };
    } catch (error) {
      // 5. 错误处理:包装错误信息,保留执行上下文
      const executionResult: ExecutionResult = { success: false, ... };
      if (error && typeof error === 'object') {
        (error as any).executionResult = executionResult; // 将结果附加到原始错误上,便于调试
      }
      throw error; // 重新抛出,由上层捕获
    }
  }

  private async processQueue(): Promise<void> {
    // 批量执行所有当前就绪的节点(实现隐式并行)
    while (this.readyQueue.length > 0) {
      const nodeId = this.dequeue();
      const promise = this.executeNodeAsync(nodeId); // 异步执行,不等待
      this.trackExecution(promise); // 加入执行跟踪集合
    }
    // 关键:等待至少一个正在执行的任务完成,以释放资源并可能产生新的就绪节点
    if (this.executing.size > 0) {
      await this.waitForAnyExecution(); // 使用 Promise.race
    }
  }

  private async executeNodeAsync(nodeId: string): Promise<void> {
    const wasAlreadyExecuted = this.context.executedBlocks.has(nodeId);
    const result = await this.nodeOrchestrator.executeNode(this.context, nodeId);

    if (!wasAlreadyExecuted) {
      // 关键:节点完成后的回调,需要加锁(queueLock)确保状态更新原子性
      await this.withQueueLock(async () => {
        await this.handleNodeCompletion(nodeId, result.output, result.isFinalOutput);
      });
    }
  }

  private async handleNodeCompletion(nodeId: string, output: NormalizedBlockOutput, isFinalOutput: boolean): Promise<void> {
    const node = this.dag.nodes.get(nodeId);
    // 关键点1: 检查暂停
    if (output._pauseMetadata) {
      this.pausedBlocks.set(pauseMetadata.contextId, output._pauseMetadata);
      this.context.metadata.status = 'paused';
      return; // 不再处理下游,工作流进入暂停状态
    }
    // 关键点2: 处理节点输出(如变量赋值)
    await this.nodeOrchestrator.handleNodeCompletion(this.context, nodeId, output);
    // 关键点3: 边处理,激活下游
    const readyNodes = this.edgeManager.processOutgoingEdges(node, output, false);
    this.addMultipleToQueue(readyNodes); // 下游节点进入就绪队列
    // 关键点4: 处理动态节点(如并行展开新增的节点)
    if (this.context.pendingDynamicNodes?.length > 0) {
      this.addMultipleToQueue(this.context.pendingDynamicNodes);
      this.context.pendingDynamicNodes = [];
    }
  }
}

技术要点

  • 队列驱动:核心模型是持续消耗 readyQueue,并通过 edgeManager 的生产者-消费者模型。
  • 并发控制:通过 executing Set 和 Promise.race/Promise.all 管理并发度,实现自然的并行执行。
  • 原子性更新withQueueLock 确保在处理节点完成、更新边状态、向队列添加新节点这一系列操作时,不会产生竞态条件。
  • 暂停机制:在 handleNodeCompletion 中优先检查 _pauseMetadata,一旦发现即停止推进,并构建暂停结果。这是一种“协作式”的中断。

5.3 AgentBlockHandler 中的工具格式化

展示了 Sim 如何将多样化的工具抽象为 LLM 可用的统一接口,这是其扩展性的关键。

// apps/sim/executor/handlers/agent/agent-handler.ts - 节选
private async formatTools(ctx: ExecutionContext, inputTools: ToolInput[]): Promise<any[]> {
    // ... 过滤 usageControl 等 ...
    const mcpTools: ToolInput[] = [];
    const otherTools: ToolInput[] = [];

    // 1. 分类工具
    for (const tool of filtered) {
      if (tool.type === 'mcp') { mcpTools.push(tool); }
      else { otherTools.push(tool); }
    }
    // 2. 并行处理非MCP工具(自定义工具、内置工具转换)
    const otherResults = await Promise.all(otherTools.map(async (tool) => {
      if (tool.type === 'custom-tool') {
        return await this.createCustomTool(ctx, tool); // 创建可执行函数
      }
      return this.transformBlockTool(ctx, tool); // 转换内置工具(如API块)
    }));
    // 3. 批量处理MCP工具(性能优化)
    const mcpResults = await this.processMcpToolsBatched(ctx, mcpTools);
    // 4. 合并并返回
    return [...otherResults, ...mcpResults].filter(tool => tool != null);
}

private async createCustomTool(ctx: ExecutionContext, tool: ToolInput): Promise<any> {
    // ... 获取schema和code ...
    const toolId = `${AGENT.CUSTOM_TOOL_PREFIX}${title}`;
    return {
      id: toolId,
      name: schema.function.name,
      description: schema.function.description || '',
      parameters: filteredSchema, // 过滤掉已由params提供的参数
      params: userProvidedParams, // 预设参数
      usageControl: tool.usageControl || 'auto',
      // 关键:定义执行函数,在LLM调用时被执行
      executeFunction: async (callParams: Record<string, any>) => {
        const mergedParams = mergeToolParameters(userProvidedParams, callParams);
        const result = await executeTool('function_execute', {
          code, // 用户定义的函数代码
          ...mergedParams,
          timeout: tool.timeout,
          envVars: ctx.environmentVariables || {},
          workflowVariables: ctx.workflowVariables || {},
        }, false, false, ctx);
        if (!result.success) { throw new Error(result.error); }
        return result.output;
      }
    };
}

技术要点

  • 统一包装:无论底层是代码片段、HTTP API 还是 MCP 协议,最终都包装成具有 executeFunction 方法的对象。
  • 参数合并:支持在工具配置时提供预设参数(params),并与 LLM 调用时产生的参数(callParams)安全合并。
  • 上下文注入:执行时自动注入工作流变量、环境变量等上下文(ctx),使工具能感知工作流状态。
  • MCP 优化processMcpToolsBatched 体现了对性能的考虑,通过按服务器分组发现工具,减少连接开销。

总结

Sim 项目的技术核心在于一个精心设计的 DAG 编译与执行引擎。它成功地将可视化编程的易用性与底层执行引擎的严谨性(状态管理、并发控制、错误处理)结合起来。其架构清晰,通过构造器模式编译工作流,通过队列和 Promise 管理异步执行,通过统一的处理器接口集成多样化功能。代码中体现的“快照恢复”、“工具抽象”和“混合执行模式支持”是应对实际生产环境复杂性的关键设计,使其超越了简单的原型工具范畴,具备了支撑企业级 AI 应用的能力。

同类方案中,相较于 LangChain 等代码库,Sim 提供了更低门槛的可视化界面和开箱即用的状态管理;相较于 n8n 等通用自动化工具,它在 AI 智能体、工具集成和提示工程方面做了更深度的原生集成。其主要的考量点可能在于应对超大规模、高并发工作流时的性能优化,以及更复杂嵌套控制流的场景支持。