Active Directory服务账户管理工具

46 阅读5分钟

服务账户作为Active Directory(AD)环境中后台服务、自动化任务的核心“执行者”,其安全配置与管理水平直接影响企业IT系统的稳定性和安全性。一旦服务账户出现权限滥用、密码泄露等问题,可能导致数据泄露、服务中断等严重后果。本文将详解服务账户的安全漏洞、科学管理方法及专业工具,帮企业实现安全高效的账户管控。

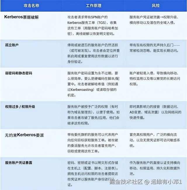
一、服务账户的安全漏洞

如果服务账户配置不当或被授予过高权限,会成为攻击者的高价值攻击目标。以下是常见的安全风险及对应的缓解措施。

image.png

二、服务账户管理的最佳实践

  • 使用专用组织单元(OU)统一管理:将所有服务账户集中存放在专属的 OU 中。这不仅是为了管理整洁,更能让策略应用和报表生成工作变得更加高效。当你需要快速查找所有服务账户时,就能精准定位目标位置。
  • 始终坚持最小权限原则:只为每个账户授予完成任务所必需的权限。定期开展权限审计,在权限蔓延问题恶化前及时发现并处理。切勿为了省事而给服务账户分配域管理员权限。
  • 一个服务对应一个账户:不要在多个应用程序之间复用同一个服务账户。当系统出现故障时,你需要能够精准定位问题根源,而共享账户会让故障排查变成一场“猜谜游戏”。
  • 尽可能使用组托管服务账户(gMSA):对于现代化的 Windows 环境而言,gMSA 是专门为解决服务账户管理难题而设计的,是当前的最佳实践方案。
  • 采用清晰易懂的命名规范:六个月后,你还能记起 service01 这个账户的用途吗?建议使用 svc_<应用程序名>_<环境> *这样的命名格式。你的“未来自己”会感谢现在这个规范命名的决定。
  • 妥善管理账户密码:只要条件允许,就优先使用托管服务账户。如果必须使用传统服务账户,一定要建立规范的密码轮换机制。将密码设置为“永不过期”绝非安全之举,只是一种拖延问题的权宜之计。
  • 严格限制交互式登录权限:服务账户不应该被用于登录桌面系统。需要配置账户权限,拒绝其交互式登录,并限制其可用于身份验证的场景。
  • 全面监控账户活动:持续跟踪服务账户的登录模式、登录失败尝试以及权限变更记录。异常活动往往预示着潜在的系统故障或安全威胁。
  • 定期清理无用账户:定期对服务账户进行审计,禁用或删除不再使用的账户。每一个闲置账户,都是一个潜在的安全风险点。

三、ADManager Plus 如何助力 Active Directory 服务账户管理

ADManager Plus 是一款 Active Directory 管理与报表生成解决方案,专为服务账户管理场景优化,通过针对性功能设计,帮助企业简化管理流程、降低安全风险,同时提升运维效率,适配多域环境下的服务账户全生命周期管控需求。具体功能如下:

一站式集中管理:
提供统一操作界面,支持跨多个域集中管控所有服务账户,无需在不同域控制器、管理工具间反复切换。管理员可通过单一入口完成账户查询、状态查看、属性修改等操作,打破域之间的管理壁垒,实现全局服务账户的可视化掌控,大幅减少跨域操作的繁琐步骤。

image.png

批量操作节省时间:

覆盖服务账户全生命周期的批量处理场景,不仅能一键禁用、删除多个闲置账户,还支持批量创建新服务账户、批量重置密码、批量更新账户属性等操作。例如面对新系统部署需创建数十个服务账户,或定期清理一批过期账户时,无需逐个手动操作,几分钟即可完成,显著降低重复劳动,避免人为操作失误。

生成实用审计报表:

自动采集服务账户的核心数据,生成涵盖账户使用状态、权限分配详情、密码合规情况、活动日志记录等维度的详实报表。报表支持自定义筛选与导出,既满足内部权限审计、安全自查需求,也能直接应对外部审计人员的检查,无需管理员手动整理数据,让审计工作高效合规、从容应对。

image.png

智能权限委派:

基于 “最小权限” 原则实现精细化权限委派,可按需为服务台人员分配专属运维权限,例如仅允许其执行服务账户查询、密码重置、状态查询等日常任务,而限制删除账户、修改核心权限等高危操作。既赋能一线运维高效处理常规需求,又杜绝不必要的高权限授予,从源头规避权限滥用风险,平衡工作效率与系统安全。