阿里面经最新分享:Java 面试指南 / 成长笔记(2026程序员必备)

132 阅读22分钟

Java面试

不知不觉又是一年,现在已入2026,快的人甚至已经成功上岸了,当然时间还有的是,大部分同学也都还在准备中。

入行这么些年,每年都会有很多读者或者朋友跟我诉苦,无非都是觉得自己技术还不错,就是面试发挥总是不理想云云,其实仔细想想也不奇怪,就跟上学时每个班想必都有一两个同学平时学习扎实,考试时成绩却总是不上不下。

同理,技术好不代表面试表现好,面试表现不好,自然得不到好的工作机会,所以想拿到好的 offer 除了平时夯实基础外一些面试准备也很重要,在这里也是总结了几个都会犯的错误,引以为戒,希望大家在2026能有所收获!

  1. Java核心掌握不牢 对多线程线程池、锁机制)、JVM(内存模型、GC算法)、集合框架(HashMap原理)等回答模糊

2. Spring原理不清晰 仅会使用注解,但对IoC/AOP实现机制、事务传播行为等原理说不清楚。

3.项目描述平庸 仅罗列功能(如“用了Spring Boot”),未体现技术难点(如QPS从1000提升到5000的优化过程)

4.面试经验不足 面试还在背八股文的多,现在很少有人问,大部分公司都是业务场景提问,询问你的解决方案是什么!

总结了各类 Java 面试题,初中级和中高级都有,包括 Java 基础,JVM知识面试题库,开源框架面试题库,操作系统面试题库,多线程面试题库,Tcp 面试题库,架构设计与分布式面试题库,算法面试题库,数据库面试题库,消息队列面试题库,缓存面试题库;有需要的可以扫一扫

736abc1217fd502b3f31018e5d5eaa2.jpg  

Java 程序员找工作最新面试攻略

1.知己知彼才能百战百胜,如何做好面试前的准备工作
2.电商平台中订单未支付过期如何实现自动关单?
3.如何设计—个秒杀系统
4.如果你的系统的QPS突然提升10倍你会怎么设计?
5.字节二面:如何设计一个支持10万QPS的会员系统
6.如何从零搭建10万级QPS大流量、高并发优惠券系统
7.设计一个支持10WQPS的评论中台,你会怎么设计?
8.短URL生成器设计:百亿短URL怎样做到无冲突?
9.如何设计一个支持万亿GB网盘实现秒传与限速的系统
10.如何设计一个支持三千万用户同时在线的短视频系统?
11.需要设计一款基于LBS的交友系统,如何设计地理空间邻近算法?
12.搜索引掌设计:信息搜索怎么避免大海捞针?
13.微博系统设计:怎么应对热点事件的突发访问压力?
14.如何避免超预期的高并发压力压垮系统?
15.设计一个支持敏感数据存储和传输安全的加解密平台
16.如何设计一个支持5亿用户规模的网约车系统?
17.如何让系统抗住双十一的预约抢购活动?
18.如果让你设计一个支持千万级流量的架构,你会怎么设计?
19.如何设计RPC框架在10万QPS下实现毫秒级的服务调用?
20.在你上一家公司中是如何如何实现蓝绿发布的?
21.如何根据应用场景选择合适的消息中间件?
22.如何提升RocketMQ顺序消费性能?
23.使用分布式调度框架该考虑哪些问题?
24.在做同城多活方案中如何实现机房之间的数据同步?
25.你们采用微服务架构,请问你是什么做系统拆分的?
26.如何解决高并发下的库存抢购超卖少买问题?
27.为什么高并发下数据写入不推荐关系数据库?
28.如果让你设计一个分布式链路跟踪系统?你怎么做?
29.如何优化系统架构设计来缓解流量压力提升并发性能?
30.为什么复杂的架构一定要做分层设计?
31.假设数据库成为了性能瓶颈点,动态数据查询如何提升效率
32.如何设计支持50万QPS的站内未读消息系统?
33.面试必问之Java常见线上故障排查方案详解
34.线上的API接口响应比较慢,该如何快速排查和定位问题?
35.百万级别数据的Exce如何快速导入到数据库中
36.如何设计一个敏感词过滤系统?
37.微信抢红包的功能是如何实现的,如果让你来做你怎么设计?
38.系统升级过程中如何实现数据的平滑迁移
39.如何确保你的消息只被消费一次?
40.如何设计一个在生产环境下做全链路压测的平台
41.[线上问题排查]MQ消息队列消息堆积问题排查和解决思路
42.[线上问题排查如果JVM出现频繁FuIIGC该如何解决
43.[线上问题排查]JIVMOOM问题如何排查和解决
44.[线上问题排查]CPU使用率较高排查和解决思路
45.[合集]海量数据下的数据统计高频面试题系列
46.[线上问题排查]数据库出现死锁如何排查
47.请你详细介绍一下扫码登录的实现原理?
48.单点登录(SSO)的设计与实现
49.[京东一面如何用Redis统计用户访问量?
50.shoppe面试题实时订阅推送设计与实现
51.[阿里一面]购物车系统怎么设计?

JAVA 基础

  1. JAVA 中的几种基本数据类型是什么,各自占用多少字节。
  2. String 类能被继承吗,为什么。
  3. String,Stringbuffer,StringBuilder 的区别。
  4. ArrayList 和 LinkedList 有什么区别。
  5. 讲讲类的实例化顺序,比如父类静态数据,构造函数,字段,子类静态数据,构造函数,字段,当 new 的时候,他们的执行顺序。
  6. 用过哪些 Map 类,都有什么区别,HashMap 是线程安全的吗,并发下使用的 Map 是什么,他们内部原理分别是什么,比如存储方式,hashcode,扩容,默认容量等。
  7. JAVA8 的 ConcurrentHashMap 为什么放弃了分段锁,有什么问题吗,如果你来设计,你如何设计。
  8. 有没有有顺序的 Map 实现类,如果有,他们是怎么保证有序的。
  9. 抽象类和接口的区别,类可以继承多个类么,接口可以继承多个接口么,类可以实现多个接口么。
  10. 继承和聚合的区别在哪。
  11. IO 模型有哪些,讲讲你理解的 nio ,他和 bio,aio 的区别是啥,谈谈 reactor 模型。
  12. 反射的原理,反射创建类实例的三种方式是什么。
  13. 反射中,Class.forName 和 ClassLoader 区别 。
  14. 描述动态代理的几种实现方式,分别说出相应的优缺点。
  15. 动态代理与 cglib 实现的区别。
  16. 为什么 CGlib 方式可以对接口实现代理。
  17. final 的用途。
  18. 写出三种单例模式实现 。
  19. 如何在父类中为子类自动完成所有的 hashcode 和 equals 实现?这么做有何优劣。
  20. 请结合 OO 设计理念,谈谈访问修饰符 public、private、protected、default 在应用设计中的作用。
  21. 深拷贝和浅拷贝区别。
  22. 数组和链表数据结构描述,各自的时间复杂度。
  23. error 和 exception 的区别,CheckedException,RuntimeException 的区别。
  24. 请列出 5 个运行时异常。
  25. 在自己的代码中,如果创建一个 java.lang.String 类,这个类是否可以被类加载器加载?为什么。
  26. 说一说你对 java.lang.Object 对象中 hashCode 和 equals 方法的理解。在什么场景下需
  27. 要重新实现这两个方法。
  28. 在 jdk1.5 中,引入了泛型,泛型的存在是用来解决什么问题。
  29. 这样的 a.hashcode() 有什么用,与 a.equals(b)有什么关系。
  30. 有没有可能 2 个不相等的对象有相同的 hashcode。
  31. Java 中的 HashSet 内部是如何工作的。
  32. 什么是序列化,怎么序列化,为什么序列化,反序列化会遇到什么问题,如何解决。
  33. java8 的新特性。

JVM 知识

  1. 什么情况下会发生栈内存溢出。
  2. JVM 的内存结构,Eden 和 Survivor 比例。
  3. JVM 内存为什么要分成新生代,老年代,持久代。新生代中为什么要分为 Eden 和 Survivor。
  4. JVM 中一次完整的 GC 流程是怎样的,对象如何晋升到老年代,说说你知道的几种主要的 JVM 参
  5. 数。
  6. 你知道哪几种垃圾收集器,各自的优缺点,重点讲下 cms 和 G1,包括原理,流程,优缺点。
  7. 垃圾回收算法的实现原理。
  8. 当出现了内存溢出,你怎么排错。
  9. JVM 内存模型的相关知识了解多少,比如重排序,内存屏障,happen-before,主内存,工作
  10. 内存等。
  11. 简单说说你了解的类加载器,可以打破双亲委派么,怎么打破。
  12. 讲讲 JAVA 的反射机制。
  13. 你们线上应用的 JVM 参数有哪些。
  14. g1 和 cms 区别,吞吐量优先和响应优先的垃圾收集器选择。
  15. 怎么打出线程栈信息。
  16. 请解释如下 jvm 参数的含义:
  17. -server -Xms512m -Xmx512m -Xss1024K
  18. -XX:PermSize=256m -XX:MaxPermSize=512m -
  19. XX:MaxTenuringThreshold=20XX:CMSInitiatingOccupancyFraction=80 -
  20. XX:+UseCMSInitiatingOccupancyOnly。

开源框架知识

  1. 简单讲讲 tomcat 结构,以及其类加载器流程,线程模型等。
  2. tomcat 如何调优,涉及哪些参数 。
  3. 讲讲 Spring 加载流程。
  4. Spring AOP 的实现原理。
  5. 讲讲 Spring 事务的传播属性。
  6. Spring 如何管理事务的。
  7. Spring 怎么配置事务(具体说出一些关键的 xml 元素)。
  8. 说说你对 Spring 的理解,非单例注入的原理?它的生命周期?循环注入的原理,aop 的实现原
  9. 理,说说 aop 中的几个术语,它们是怎么相互工作的。
  10. Springmvc 中 DispatcherServlet 初始化过程。
  11. netty 的线程模型,netty 如何基于 reactor 模型上实现的。
  12. 为什么选择 netty。
  13. 什么是 TCP 粘包,拆包。解决方式是什么。
  14. netty 的 fashwheeltimer 的用法,实现原理,是否出现过调用不够准时,怎么解决。
  15. netty 的心跳处理在弱网下怎么办。
  16. netty 的通讯协议是什么样的。
  17. springmvc 用到的注解,作用是什么,原理。
  18. springboot 启动机制。
  19. 点击这里有一套答案版的 Spring 试题。

操作系统

  1. Linux 系统下你关注过哪些内核参数,说说你知道的。
  2. Linux 下 IO 模型有几种,各自的含义是什么。
  3. epoll 和 poll 有什么区别。
  4. 平时用到哪些 Linux 命令。
  5. 用一行命令查看文件的最后五行。
  6. 用一行命令输出正在运行的 java 进程。
  7. 介绍下你理解的操作系统中线程切换过程。
  8. 进程和线程的区别。
  9. top 命令之后有哪些内容,有什么作用。
  10. 线上 CPU 爆高,请问你如何找到问题所在。

多线程

  1. 多线程的几种实现方式,什么是线程安全。
  2. volatile 的原理,作用,能代替锁么。
  3. 画一个线程的生命周期状态图。
  4. sleep 和 wait 的区别。
  5. sleep 和 sleep(0)的区别。
  6. Lock 与 Synchronized 的区别 。
  7. synchronized 的原理是什么,一般用在什么地方(比如加在静态方法和非静态方法的区别,静
  8. 态方法和非静态方法同时执行的时候会有影响吗),解释以下名词:重排序,自旋锁,偏向锁,轻
  9. 量级锁,可重入锁,公平锁,非公平锁,乐观锁,悲观锁。
  10. 用过哪些原子类,他们的原理是什么。
  11. JUC 下研究过哪些并发工具,讲讲原理。
  12. 用过线程池吗,如果用过,请说明原理,并说说 newCache 和 newFixed 有什么区别,构造函
  13. 数的各个参数的含义是什么,比如 coreSize,maxsize 等。
  14. 线程池的关闭方式有几种,各自的区别是什么。
  15. 假如有一个第三方接口,有很多个线程去调用获取数据,现在规定每秒钟最多有 10 个线程同
  16. 时调用它,如何做到。
  17. spring 的 controller 是单例还是多例,怎么保证并发的安全。
  18. 用三个线程按顺序循环打印 abc 三个字母,比如 abcabcabc。
  19. ThreadLocal 用过么,用途是什么,原理是什么,用的时候要注意什么。
  20. 如果让你实现一个并发安全的链表,你会怎么做。
  21. 有哪些无锁数据结构,他们实现的原理是什么。
  22. 讲讲 java 同步机制的 wait 和 notify。
  23. CAS 机制是什么,如何解决 ABA 问题。
  24. 多线程如果线程挂住了怎么办。
  25. countdowlatch 和 cyclicbarrier 的内部原理和用法,以及相互之间的差别(比如
  26. countdownlatch 的 await 方法和是怎么实现的)。
  27. 对 AbstractQueuedSynchronizer 了解多少,讲讲加锁和解锁的流程,独占锁和公平所
  28. 加锁有什么不同。
  29. 使用 synchronized 修饰静态方法和非静态方法有什么区别。
  30. 简述 ConcurrentLinkedQueue 和 LinkedBlockingQueue 的用处和不同之处。
  31. 导致线程死锁的原因?怎么解除线程死锁。
  32. 非常多个线程(可能是不同机器),相互之间需要等待协调,才能完成某种工作,问怎么设计这种协调方案。
  33. 用过读写锁吗,原理是什么,一般在什么场景下用。
  34. 开启多个线程,如果保证顺序执行,有哪几种实现方式,或者如何保证多个线程都执行完
  35. 再拿到结果。
  36. 延迟队列的实现方式,delayQueue 和时间轮算法的异同。
  37. 点击这里有一套答案版的多线程试题。

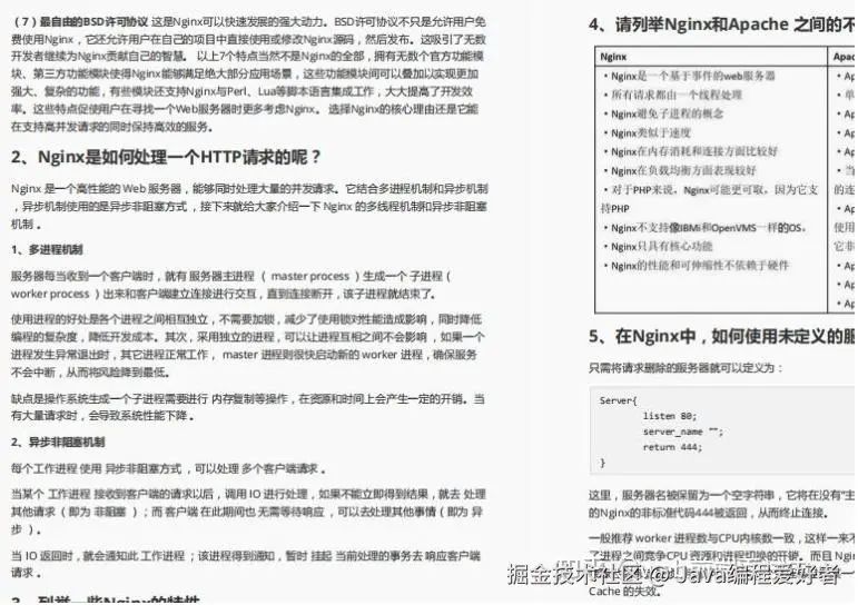
TCP 与 HTTP

  1. http1.0 和 http1.1 有什么区别。
  2. TCP 三次握手和四次挥手的流程,为什么断开连接要 4 次,如果握手只有两次,会出现什么。
  3. TIME_WAIT 和 CLOSE_WAIT 的区别。
  4. 说说你知道的几种 HTTP 响应码,比如 200, 302, 404。
  5. 当你用浏览器打开一个链接(如:www.javastack.cn)的时候,计算机做了哪些工作步骤。
  6. TCP/IP 如何保证可靠性,说说 TCP 头的结构。
  7. 如何避免浏览器缓存。
  8. 如何理解 HTTP 协议的无状态性。
  9. 简述 Http 请求 get 和 post 的区别以及数据包格式。
  10. HTTP 有哪些 method
  11. 简述 HTTP 请求的报文格式。
  12. HTTP 的长连接是什么意思。
  13. HTTPS 的加密方式是什么,讲讲整个加密解密流程。
  14. Http 和 https 的三次握手有什么区别。
  15. 什么是分块传送。
  16. Session 和 cookie 的区别。
  17. 点击这里有一套答案版的试题。

架构设计与分布式

  1. 用 java 自己实现一个 LRU。
  2. 分布式集群下如何做到唯一序列号。
  3. 设计一个秒杀系统,30 分钟没付款就自动关闭交易。
  4. 如何使用 redis 和 zookeeper 实现分布式锁?有什么区别优缺点,会有什么问题,分别适用什么
  5. 场景。(延伸:如果知道 redlock,讲讲他的算法实现,争议在哪里)
  6. 如果有人恶意创建非法连接,怎么解决。
  7. 分布式事务的原理,优缺点,如何使用分布式事务,2pc 3pc 的区别,解决了哪些问题,还有
  8. 哪些问题没解决,如何解决,你自己项目里涉及到分布式事务是怎么处理的。
  9. 什么是一致性 hash。
  10. 什么是 restful,讲讲你理解的 restful。
  11. 如何设计一个良好的 API。
  12. 如何设计建立和保持 100w 的长连接。
  13. 解释什么是 MESI 协议(缓存一致性)。
  14. 说说你知道的几种 HASH 算法,简单的也可以。
  15. 什么是 paxos 算法, 什么是 zab 协议。
  16. 一个在线文档系统,文档可以被编辑,如何防止多人同时对同
  17. 一份文档进行编辑更新。
  18. 线上系统突然变得异常缓慢,你如何查找问题。
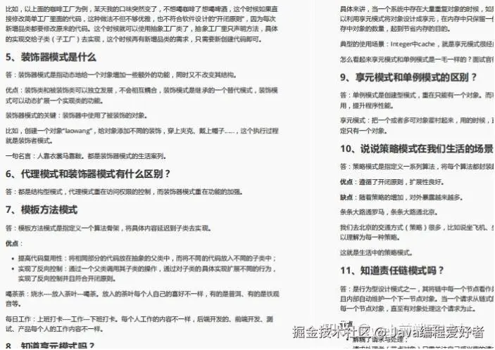
  19. 说说你平时用到的设计模式。
  20. Dubbo 的原理,有看过源码么,数据怎么流转的,怎么实现集群,负载均衡,服务注册
  21. 和发现,重试转发,快速失败的策略是怎样的 。
  22. 一次 RPC 请求的流程是什么。
  23. 自己实现过 rpc 么,原理可以简单讲讲。Rpc 要解决什么问题。
  24. 异步模式的用途和意义。
  25. 编程中自己都怎么考虑一些设计原则的,比如开闭原则,以及在工作中的应用。
  26. 设计一个社交网站中的“私信”功能,要求高并发、可扩展等等。 画一下架构图。
  27. MVC 模式,即常见的 MVC 框架。
  28. 聊下曾经参与设计的服务器架构并画图,谈谈遇到的问题,怎么解决的。
  29. 应用服务器怎么监控性能,各种方式的区别。
  30. 如何设计一套高并发支付方案,架构如何设计。
  31. 如何实现负载均衡,有哪些算法可以实现。
  32. Zookeeper 的用途,选举的原理是什么。
  33. Zookeeper watch 机制原理。
  34. Mybatis 的底层实现原理。
  35. 请思考一个方案,实现分布式环境下的 countDownLatch。
  36. 后台系统怎么防止请求重复提交。
  37. 描述一个服务从发布到被消费的详细过程。
  38. 讲讲你理解的服务治理。
  39. 如何做到接口的幂等性。
  40. 如何做限流策略,令牌桶和漏斗算法的使用场景。
  41. 什么叫数据一致性,你怎么理解数据一致性。
  42. 分布式服务调用方,不依赖服务提供方的话,怎么处理服务方挂掉后,大量无效资源请求
  43. 的浪费,如果只是服务提供方吞吐不高的时候该怎么做,如果服务挂了,那么一会重启,该怎
  44. 么做到最小的资源浪费,流量半开的实现机制是什么。
  45. dubbo 的泛化调用怎么实现的,如果是你,你会怎么做。
  46. 远程调用会有超时现象,如果做到优雅的控制,JDK 自带的超时机制有哪些,怎么实现的。

算法

  1. 10 亿个数字里里面找最小的 10 个。
  2. 有 1 亿个数字,其中有 2 个是重复的,快速找到它,时间和空间要最优。
  3. 2 亿个随机生成的无序整数,找出中间大小的值。
  4. 给一个不知道长度的(可能很大)输入字符串,设计一种方案,将重复的字符排重。
  5. 遍历二叉树。
  6. 有 3n+1 个数字,其中 3n 个中是重复的,只有 1 个是不重复的,怎么找出来。
  7. 写一个字符串(如:www.javastack.cn)反转函数。
  8. 常用的排序算法,快排,归并、冒泡。 快排的最优时间复杂度,最差复杂度。冒泡排序的
  9. 优化方案。
  10. 二分查找的时间复杂度,优势。
  11. 一个已经构建好的 TreeSet,怎么完成倒排序。
  12. 什么是 B+树,B-树,列出实际的使用场景。
  13. 一个单向链表,删除倒数第 N 个数据。
  14. 200 个有序的数组,每个数组里面 100 个元素,找出 top20 的元素。
  15. 单向链表,查找中间的那个元素。

数据库知识

  1. 数据库隔离级别有哪些,各自的含义是什么,MYSQL 默认的隔离级别是是什么。
  2. 什么是幻读。
  3. MYSQL 有哪些存储引擎,各自优缺点。
  4. 高并发下,如何做到安全的修改同一行数据。
  5. 乐观锁和悲观锁是什么,INNODB 的标准行级锁有哪 2 种,解释其含义。
  6. SQL 优化的一般步骤是什么,怎么看执行计划,如何理解其中各个字段的含义。
  7. 数据库会死锁吗,举一个死锁的例子,mysql 怎么解决死锁。
  8. MYsql 的索引原理,索引的类型有哪些,如何创建合理的索引,索引如何优化。
  9. 聚集索引和非聚集索引的区别。
  10. select for update 是什么含义,会锁表还是锁行或是其他。
  11. 为什么要用 Btree 实现,它是怎么分裂的,什么时候分裂,为什么是平衡的。
  12. 数据库的 ACID 是什么。
  13. 某个表有近千万数据,CRUD 比较慢,如何优化。
  14. Mysql 怎么优化 table scan 的。
  15. 如何写 sql 能够有效的使用到复合索引。
  16. mysql 中 in 和 exists 区别。
  17. 数据库自增主键可能的问题。
  18. MVCC 的含义,如何实现的。
  19. 你做过的项目里遇到分库分表了吗,怎么做的,有用到中间件么,比如 sharding jdbc 等,他
  20. 们的原理知道么。
  21. MYSQL 的主从延迟怎么解决。

消息队列

  1. 消息队列的使用场景。
  2. 消息的重发,补充策略。
  3. 如何保证消息的有序性。
  4. 用过哪些 MQ,和其他 mq 比较有什么优缺点,MQ 的连接是线程安全的吗,你们公司的 MQ 服务
  5. 架构怎样的。
  6. MQ 系统的数据如何保证不丢失。
  7. rabbitmq 如何实现集群高可用。
  8. kafka 吞吐量高的原因。
  9. kafka 和其他消息队列的区别,kafka 主从同步怎么实现。
  10. 利用 mq 怎么实现最终一致性。
  11. 使用 kafka 有没有遇到什么问题,怎么解决的。
  12. MQ 有可能发生重复消费,如何避免,如何做到幂等。
  13. MQ 的消息延迟了怎么处理,消息可以设置过期时间么,过期了你们一般怎么处理。

缓存

  1. 常见的缓存策略有哪些,如何做到缓存(比如 redis)与 DB 里的数据一致性,你们项目中用到了
  2. 什么缓存系统,如何设计的。
  3. 如何防止缓存击穿和雪崩。
  4. 缓存数据过期后的更新如何设计。
  5. redis 的 list 结构相关的操作。
  6. Redis 的数据结构都有哪些。
  7. Redis 的使用要注意什么,讲讲持久化方式,内存设置,集群的应用和优劣势,淘汰策略等。
  8. redis2 和 redis3 的区别,redis3 内部通讯机制。
  9. 当前 redis 集群有哪些玩法,各自优缺点,场景。
  10. Memcache 的原理,哪些数据适合放在缓存中。
  11. redis 和 memcached 的内存管理的区别。
  12. Redis 的并发竞争问题如何解决,了解 Redis 事务的 CAS 操作吗。
  13. Redis 的选举算法和流程是怎样的。
  14. redis 的持久化的机制,aof 和 rdb 的区别。
  15. redis 的集群怎么同步的数据的。
  16. 知道哪些 redis 的优化操作。
  17. Reids 的主从复制机制原理。
  18. Redis 的线程模型是什么。
  19. 请思考一个方案,设计一个可以控制缓存总体大小的自动适应的本地缓存。
  20. 如何看待缓存的使用(本地缓存,集中式缓存),简述本地缓存和集中式缓存和优缺点。
  21. 本地缓存在并发使用时的注意事项。

搜索

  1. elasticsearch 了解多少,说说你们公司 es 的集群架构,索引数据大小,分片有多少,以及一些
  2. 调优手段 。elasticsearch 的倒排索引是什么。
  3. elasticsearch 索引数据多了怎么办,如何调优,部署。
  4. elasticsearch 是如何实现 master 选举的。
  5. 详细描述一下 Elasticsearch 索引文档的过程。
  6. 详细描述一下 Elasticsearch 搜索的过程。
  7. Elasticsearch 在部署时,对 Linux 的设置有哪些优化方法?
  8. lucence 内部结构是什么。
  • 基础篇

  • JVM 篇

  • 多线程 &并发篇

  • Spring 篇

  • MyBatis 篇

  • SpringBoot 篇

  • MySQL 篇

  • SpringCloud 篇

  • Dubbo 篇

  • Nginx 篇

  • MQ 篇

  • 数据结构与算法篇

  • Linux 篇

  • Zookeeper 篇

  • Redis 篇

  • 分布式篇

  • 网络篇

  • 设计模式

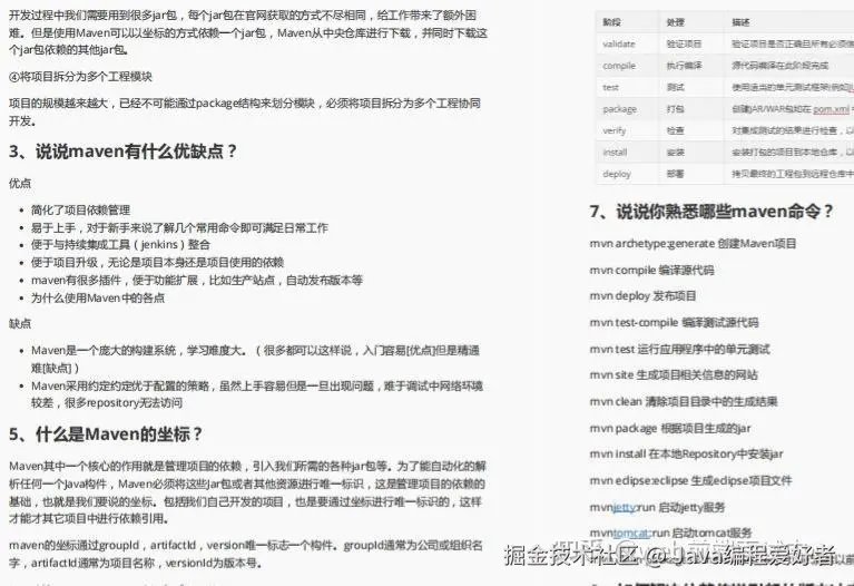
  • maven 篇

  • tomcat 篇

  • Git 篇

有一些面试刷题网站,以及最新的面试资料都可以沟通交流,今天的内容就到这里了,希望对大家有所帮助