稳定性性能系列之六——Java异常与JE分析实战

232 阅读10分钟

Java异常与JE分析实战

Java异常虽然比Native Crash更容易分析,但要做到快速定位、高效解决,仍需要掌握系统化的方法和工具链。

引言

在Android应用开发中,Java异常是最常见的稳定性问题之一。虽然Java异常提供了完整的堆栈信息,但在实际生产环境中,面对海量日志和复杂的调用链,快速定位问题根因仍然具有挑战性。

以一次线上问题为例:监控平台显示Crash率突然上升,异常信息为NullPointerException at CarPropertyManager.getProperty()。该问题仅在特定车型上出现,本地环境无法复现。通过DropBox日志分析、源码追踪和远程调试,最终定位为配置文件缺失导致的空指针问题。

这个案例说明:Java异常虽然有完整的堆栈信息,但如果缺乏系统化的分析方法和工具链,依然会在海量日志中迷失方向。

本文将深入介绍Java异常的分析实战,从异常机制到日志分析,从工具使用到真实案例,建立完整的Java层问题排查方法论。读完本文,你将能够:

  1. 理解Java异常体系和Android异常处理机制
  2. 掌握JE (Java Exception) 日志的结构和分析方法
  3. 熟练使用Logcat进行实时异常监控
  4. 学会使用DropBox提取和分析历史异常
  5. 掌握MAT工具分析内存相关异常
  6. 建立系统化的Java异常排查流程

一、Java异常机制基础

在深入工具实战之前,让我们先建立对Java异常的完整认知。

1.1 Java异常体系

Java的异常体系是一个精心设计的层次结构,所有异常类都继承自Throwable:

Throwable
├── Error (严重错误,程序无法处理)
│   ├── OutOfMemoryError (OOM)
│   ├── StackOverflowError (栈溢出)
│   ├── VirtualMachineError
│   └── ...
└── Exception (可处理的异常)
    ├── RuntimeException (运行时异常,Unchecked)
    │   ├── NullPointerException (空指针)
    │   ├── IndexOutOfBoundsException (越界)
    │   ├── ClassCastException (类型转换)
    │   ├── IllegalArgumentException (非法参数)
    │   └── ...
    └── Checked Exception (编译时检查)
        ├── IOException
        ├── SQLException
        └── ...

Error vs Exception:

  • Error: 系统级错误,程序无法恢复(如OOM、StackOverflowError)
  • Exception: 应用级异常,程序可以捕获和处理

Checked vs Unchecked Exception:

特性Checked ExceptionUnchecked Exception
代表类IOException, SQLExceptionRuntimeException及其子类
编译检查必须try-catch或throws不需要
发生时机可预见的外部因素编程错误
示例文件不存在、网络中断空指针、数组越界

1.2 Android中的Java异常处理

Android系统对Java异常有一套完整的处理机制:

异常捕获流程:

// 1. 线程抛出未捕获异常
Thread thread = Thread.currentThread();

// 2. 触发UncaughtExceptionHandler
UncaughtExceptionHandler handler = thread.getUncaughtExceptionHandler();
handler.uncaughtException(thread, exception);

// 3. 系统默认处理器: RuntimeInit$KillApplicationHandler
// - 记录异常日志到Logcat
// - 通过Binder调用AMS上报异常
// - AMS记录到DropBox
// - 杀死应用进程

关键组件:

  1. UncaughtExceptionHandler: 异常拦截器

    Thread.setDefaultUncaughtExceptionHandler(new UncaughtExceptionHandler() {
        @Override
        public void uncaughtException(Thread t, Throwable e) {
            // 自定义处理逻辑
            Log.e(TAG, "Uncaught exception in thread " + t.getName(), e);
            // 上报到监控平台
            CrashReporter.report(e);
        }
    });
    
  2. ActivityThread: 应用主线程的异常处理入口

  3. ActivityManagerService: 系统服务,负责异常收集和进程管理

  4. DropBoxManagerService: 异常日志持久化服务

1.3 常见的Java异常类型

在Android系统开发中,以下异常最为常见:

Top 5 高频异常:

异常类型占比常见原因典型场景
NullPointerException35%对象为null时调用方法或访问字段未初始化的变量、回调中的空对象
IndexOutOfBoundsException15%访问数组/列表时索引超出范围循环边界错误、数据不一致
ClassCastException12%强制类型转换失败泛型擦除、多态使用错误
IllegalStateException10%对象状态不正确时调用方法Activity生命周期错误
IllegalArgumentException8%方法参数不合法参数校验失败

示例代码:

// NPE示例
public class CarPropertyManager {
    private ICarProperty mService;  // 可能为null

    public int getProperty(int propertyId) {
        // 没有检查mService是否为null!
        return mService.getIntProperty(propertyId, 0);  // NPE!
    }
}

// IndexOutOfBoundsException示例
List<String> list = new ArrayList<>();
list.add("item1");
String item = list.get(5);  // 越界!

// ClassCastException示例
Object obj = new Integer(10);
String str = (String) obj;  // 类型转换失败!

// IllegalStateException示例
@Override
protected void onDestroy() {
    super.onDestroy();
    // Activity已销毁
}

private void updateUI() {
    if (isDestroyed()) {
        throw new IllegalStateException("Activity is destroyed");
    }
    // 更新UI
}

下图展示了Java异常从抛出到写入DropBox日志的完整处理流程:

06-01-java-exception-flow.png 图1: Java异常处理流程 - 从应用异常到日志存储的完整链路


二、JE (Java Exception) 日志深度解析

JE (Java Exception) 是Android系统中Java层异常的统称,理解JE日志的结构是分析问题的基础。

2.1 JE日志的生成与存储

生成流程:

应用抛出异常
    ↓
UncaughtExceptionHandler捕获
    ↓
写入Logcat (AndroidRuntime: FATAL EXCEPTION)
    ↓
通过Binder IPC上报到AMS
    ↓
AMS调用DropBoxManagerService
    ↓
写入/data/system/dropbox/
    ↓
标记为data_app_crash类型

存储位置:

/data/system/dropbox/
├── data_app_crash@1234567890123.txt        # Java异常
├── data_app_native_crash@1234567890124.txt # Native崩溃
├── data_app_anr@1234567890125.txt          # ANR
└── system_app_crash@1234567890126.txt      # 系统应用崩溃

日志命名规则:

<类型>@<时间戳>.txt
- 类型: data_app_crash (三方应用)
       system_app_crash (系统应用)
- 时间戳: System.currentTimeMillis()

2.2 JE日志结构剖析

一个完整的JE日志包含以下几个部分:

完整示例:

Process: com.example.carapp
PID: 12345
Flags: 0x38d83e44
Package: com.example.carapp v1 (1.0.0)
Foreground: Yes
Build: PRODUCT/venus/venus:12/SP1A.210812.016/eng.user.20241229:userdebug/dev-keys

java.lang.NullPointerException: Attempt to invoke interface method 'int android.car.hardware.property.ICarProperty.getIntProperty(int, int)' on a null object reference
    at com.example.carapp.CarPropertyManager.getProperty(CarPropertyManager.java:123)
    at com.example.carapp.MainActivity.onCreate(MainActivity.java:56)
    at android.app.Activity.performCreate(Activity.java:8051)
    at android.app.Activity.performCreate(Activity.java:8031)
    at android.app.Instrumentation.callActivityOnCreate(Instrumentation.java:1329)
    at android.app.ActivityThread.performLaunchActivity(ActivityThread.java:3608)
    at android.app.ActivityThread.handleLaunchActivity(ActivityThread.java:3792)
    at android.app.servertransaction.LaunchActivityItem.execute(LaunchActivityItem.java:101)
    at android.app.servertransaction.TransactionExecutor.executeCallbacks(TransactionExecutor.java:135)
    at android.app.servertransaction.TransactionExecutor.execute(TransactionExecutor.java:95)
    at android.app.ActivityThread$H.handleMessage(ActivityThread.java:2307)
    at android.os.Handler.dispatchMessage(Handler.java:106)
    at android.os.Looper.loopOnce(Looper.java:201)
    at android.os.Looper.loop(Looper.java:288)
    at android.app.ActivityThread.main(ActivityThread.java:7842)
    at java.lang.reflect.Method.invoke(Native Method)
    at com.android.internal.os.RuntimeInit$MethodAndArgsCaller.run(RuntimeInit.java:548)
    at com.android.internal.os.ZygoteInit.main(ZygoteInit.java:1003)

各部分详解:

1. 进程信息 (Process Info):

Process: com.example.carapp        # 进程名/包名
PID: 12345                         # 进程ID
Flags: 0x38d83e44                  # ApplicationInfo flags
Package: ... v1 (1.0.0)            # 应用版本
Foreground: Yes                    # 是否前台应用
Build: ...                         # 系统构建信息

2. 异常头 (Exception Header):

java.lang.NullPointerException: Attempt to invoke interface method '...' on a null object reference
    └─ 异常类型              └─ 异常详细信息(message)

3. 异常栈 (Stack Trace):

at 类名.方法名(文件名:行号)

每一行代表一个方法调用,从上到下是从问题点到调用入口的顺序。

关键信息提取:

信息位置作用
异常类型第一行判断问题性质(NPE/OOM等)
异常消息第一行冒号后了解具体错误原因
崩溃点第一个at问题发生的具体位置
调用链完整stack trace理解代码执行路径
应用版本Package行确认问题版本
前后台状态Foreground行判断用户感知程度

2.3 链式异常分析 (Caused by)

有时异常会有多层嵌套,使用Caused by连接:

java.lang.RuntimeException: Unable to start activity ComponentInfo{...}
    at android.app.ActivityThread.performLaunchActivity(...)
    at android.app.ActivityThread.handleLaunchActivity(...)
    ...
Caused by: java.lang.NullPointerException: Attempt to read from field 'int com.example.Config.timeout' on a null object reference
    at com.example.carapp.MainActivity.initConfig(MainActivity.java:89)
    at com.example.carapp.MainActivity.onCreate(MainActivity.java:56)
    ...

分析方法:

  1. 从下往上看 - 最底层的Caused by是根本原因
  2. 关注第一个at - 每层异常的第一个at是该层的直接原因
  3. 建立因果链 - 理解各层异常的触发关系

在这个例子中:

  • 根本原因: Config.timeout字段为null
  • 直接后果: MainActivity初始化失败
  • 最终表现: Activity启动失败,应用崩溃

下图展示了JE日志文件的完整结构,帮助你快速理解DropBox中crash日志的组成:

06-02-je-log-structure.png 图2: JE日志文件结构 - DropBox日志的6大核心Section


三、工具实战1: Logcat实时监控

Logcat是Android开发中最常用的日志工具,掌握高效的过滤技巧能大幅提升排查效率。

3.1 Logcat过滤技巧

基本语法:

adb logcat [options] [filterspecs]

1. 按标签过滤Java异常:

# 只看FATAL级别的异常
adb logcat *:F

# 只看AndroidRuntime标签(包含Java异常)
adb logcat AndroidRuntime:E *:S

# 组合过滤
adb logcat AndroidRuntime:E System.err:W *:S

2. 使用grep进行二次过滤:

# 只看NPE
adb logcat | grep -A 30 "NullPointerException"

# 只看特定包名的异常
adb logcat | grep -A 30 "com.example.carapp"

# 排除某些内容
adb logcat | grep -v "Debug"

3. 正则表达式搜索:

# 查找所有Exception
adb logcat | grep -E "(Exception|Error)"

# 查找特定方法调用
adb logcat | grep -E "at com\.example\..*\.onCreate"

4. 输出到文件便于分析:

# 持续写入文件
adb logcat > crash.log

# 限制文件大小和数量(循环日志)
adb logcat -v time -f /sdcard/logcat.txt -r 10240 -n 10
# -r: 每个文件10MB
# -n: 最多10个文件

3.2 实战演示

场景: 监控应用启动过程中的异常

#!/bin/bash
# monitor_crash.sh - 实时监控Java异常

PACKAGE="com.example.carapp"
LOG_FILE="crash_$(date +%Y%m%d_%H%M%S).log"

echo "开始监控 $PACKAGE 的Java异常..."
echo "日志保存到: $LOG_FILE"

# 清除旧日志
adb logcat -c

# 监控异常并保存
adb logcat -v time AndroidRuntime:E *:S | while read line; do
    echo "$line" | tee -a "$LOG_FILE"

    # 检测到FATAL EXCEPTION时发送通知
    if echo "$line" | grep -q "FATAL EXCEPTION"; then
        echo "========================================" | tee -a "$LOG_FILE"
        echo "检测到崩溃!时间: $(date)" | tee -a "$LOG_FILE"
        echo "========================================" | tee -a "$LOG_FILE"

        # 可以在这里添加通知逻辑
        # notify-send "检测到应用崩溃" "$line"
    fi
done

输出示例:

12-30 14:23:45.123  1234  1234 E AndroidRuntime: FATAL EXCEPTION: main
12-30 14:23:45.123  1234  1234 E AndroidRuntime: Process: com.example.carapp, PID: 1234
12-30 14:23:45.123  1234  1234 E AndroidRuntime: java.lang.NullPointerException: ...
12-30 14:23:45.124  1234  1234 E AndroidRuntime:     at com.example.carapp.MainActivity.onCreate(MainActivity.java:56)
========================================
检测到崩溃!时间: 2025-12-30 14:23:45
========================================

技巧总结:

场景命令
实时监控Java异常adb logcat AndroidRuntime:E *:S
查看最近的异常`adb logcat -dgrep -A 30 "FATAL EXCEPTION"`
监控特定包`adb logcatgrep "com.example"`
保存到文件adb logcat > crash.log
按时间过滤`adb logcat -v timegrep "14:23"`

四、工具实战2: DropBox日志分析

DropBox是Android系统的异常日志持久化服务,历史异常都存储在这里。

4.1 DropBox日志提取

方法1: 使用adb pull

# 拉取所有DropBox日志
adb pull /data/system/dropbox ./dropbox_logs/

# 只拉取Java异常日志
adb shell "ls /data/system/dropbox/data_app_crash*" | while read file; do
    adb pull "$file" ./je_logs/
done

方法2: 使用dumpsys命令

# 查看所有DropBox日志列表
adb shell dumpsys dropbox

# 查看特定类型的日志
adb shell dumpsys dropbox --print data_app_crash

# 按时间范围筛选(最近1小时)
adb shell dumpsys dropbox --print data_app_crash --time 3600000

# 导出最新的一条Java异常
adb shell dumpsys dropbox --print data_app_crash | head -n 100 > latest_crash.txt

dumpsys dropbox输出格式:

Drop box contents: 156 entries
Max entries: 1000

2025-12-30 14:23:45 data_app_crash (text, 12345 bytes)
    Process: com.example.carapp
    ...

2025-12-30 13:15:32 data_app_anr (text, 45678 bytes)
    Subject: ANR in com.example.carapp
    ...

4.2 批量分析脚本

脚本1: 统计异常类型分布

#!/bin/bash
# analyze_crashes.sh - 分析DropBox中的Java异常

DROPBOX_DIR="/data/system/dropbox"
OUTPUT_FILE="crash_analysis_$(date +%Y%m%d).txt"

echo "正在分析DropBox日志..." | tee "$OUTPUT_FILE"
echo "======================================" | tee -a "$OUTPUT_FILE"

# 统计各类异常的数量
echo "" | tee -a "$OUTPUT_FILE"
echo "异常类型分布:" | tee -a "$OUTPUT_FILE"
adb shell "grep -h 'java\.lang\.*Exception' $DROPBOX_DIR/data_app_crash* | awk '{print \$1}' | sort | uniq -c | sort -rn" | tee -a "$OUTPUT_FILE"

# 统计最频繁崩溃的包
echo "" | tee -a "$OUTPUT_FILE"
echo "Top 10 崩溃包名:" | tee -a "$OUTPUT_FILE"
adb shell "grep -h '^Process:' $DROPBOX_DIR/data_app_crash* | awk '{print \$2}' | sort | uniq -c | sort -rn | head -10" | tee -a "$OUTPUT_FILE"

# 统计最近24小时的崩溃趋势
echo "" | tee -a "$OUTPUT_FILE"
echo "最近24小时崩溃趋势:" | tee -a "$OUTPUT_FILE"
adb shell "find $DROPBOX_DIR -name 'data_app_crash*' -mtime -1 | wc -l" | tee -a "$OUTPUT_FILE"

echo "" | tee -a "$OUTPUT_FILE"
echo "分析完成!结果保存到: $OUTPUT_FILE"

输出示例:

正在分析DropBox日志...
======================================

异常类型分布:
     42 java.lang.NullPointerException
     15 java.lang.IndexOutOfBoundsException
     12 java.lang.ClassCastException
      8 java.lang.IllegalStateException
      5 java.lang.RuntimeException

Top 10 崩溃包名:
     35 com.example.carapp
     12 com.android.systemui
      8 com.example.settings
      5 com.android.phone

最近24小时崩溃趋势:
82

分析完成!结果保存到: crash_analysis_20251230.txt

脚本2: 提取特定包名的所有异常

#!/bin/bash
# extract_package_crashes.sh

PACKAGE="com.example.carapp"
OUTPUT_DIR="crashes_$PACKAGE"

mkdir -p "$OUTPUT_DIR"

echo "提取 $PACKAGE 的所有崩溃日志..."

# 遍历所有data_app_crash文件
adb shell "ls /data/system/dropbox/data_app_crash*" | while read file; do
    # 检查是否包含目标包名
    if adb shell "grep -q 'Process: $PACKAGE' $file"; then
        filename=$(basename "$file")
        echo "找到: $filename"
        adb pull "$file" "$OUTPUT_DIR/$filename"
    fi
done

echo "提取完成!保存到目录: $OUTPUT_DIR"
ls -lh "$OUTPUT_DIR"

五、工具实战3: MAT内存分析

对于OOM(OutOfMemoryError)和内存相关的异常,MAT (Memory Analyzer Tool) 是最强大的分析工具。

5.1 Heap Dump获取

方法1: 通过Android Studio

1. 打开Android Profiler
2. 选择Memory
3. 点击"Dump Java heap"按钮
4. 自动生成.hprof文件并打开

方法2: 通过adb命令

# 获取目标应用的PID
adb shell ps | grep com.example.carapp

# 触发heap dump
adb shell am dumpheap <PID> /data/local/tmp/heap.hprof

# 拉取到本地
adb pull /data/local/tmp/heap.hprof .

# 转换格式(MAT需要标准格式)
hprof-conv heap.hprof heap-mat.hprof

方法3: 代码中主动dump

public class MemoryMonitor {
    public static void dumpHeap() {
        try {
            String path = Environment.getExternalStorageDirectory()
                + "/heap_" + System.currentTimeMillis() + ".hprof";
            Debug.dumpHprofData(path);
            Log.i(TAG, "Heap dump saved to: " + path);
        } catch (IOException e) {
            Log.e(TAG, "Failed to dump heap", e);
        }
    }

    // 在怀疑内存泄漏时调用
    public void checkMemoryLeak() {
        Runtime runtime = Runtime.getRuntime();
        long maxMemory = runtime.maxMemory() / 1024 / 1024;  // MB
        long usedMemory = (runtime.totalMemory() - runtime.freeMemory()) / 1024 / 1024;

        if (usedMemory > maxMemory * 0.9) {  // 使用率超过90%
            Log.w(TAG, "Memory usage high: " + usedMemory + "MB / " + maxMemory + "MB");
            dumpHeap();  // 主动dump
        }
    }
}

5.2 MAT分析技巧

核心视图:

1. Histogram (直方图) - 查看所有对象的数量

打开: 点击工具栏的"Histogram"图标

作用: 统计每个类的实例数量和占用内存

常用操作:
- 按"Shallow Heap"排序 → 找占用内存最多的类
- 按"Objects"排序 → 找实例数量最多的类
- 右键 → "List objects" → "with incoming references" → 查看谁持有这些对象

2. Dominator Tree (支配树) - 查找内存泄漏

打开: 点击工具栏的"Dominator Tree"图标

作用: 显示对象的支配关系,找出占用内存最大的对象链

内存泄漏特征:
- 某个对象的Retained Heap特别大
- 该对象理应被回收但仍存在
- 通过"Path to GC Roots"查看引用链

3. OQL (Object Query Language) - 对象查询

-- 查找所有Activity实例
SELECT * FROM android.app.Activity

-- 查找所有Bitmap对象,按大小排序
SELECT * FROM android.graphics.Bitmap ORDER BY @retainedHeap DESC

-- 查找持有特定对象的实例
SELECT * FROM com.example.MyClass WHERE this.mService != null

-- 查找泄漏的Context
SELECT * FROM INSTANCEOF android.content.Context WHERE (toString(this) NOT LIKE ".*Application.*")

实战示例: 分析Activity泄漏

1. 打开Histogram视图
2. 搜索你的Activity类名
3. 右键 → "List objects" → "with incoming references"
4. 查看instances列表,正常情况应该只有1个(当前Activity)
5. 如果有多个 → 发生了泄漏!
6. 右键某个泄漏的实例 → "Path to GC Roots" → "exclude weak references"
7. 分析引用链,找出谁持有了Activity导致无法释放

常见泄漏场景:

场景原因MAT特征解决方案
Handler泄漏非静态内部类持有ActivityHandler → Activity改为静态内部类+WeakReference
Listener泄漏注册监听器未注销Listener → Activity在onDestroy中unregister
单例持有Context单例生命周期长于ActivitySingleton → Activity使用ApplicationContext
线程泄漏线程持有Activity引用Thread → Activity线程结束前清除引用

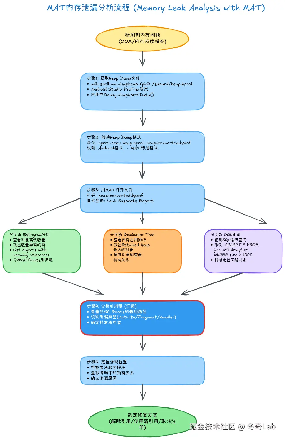
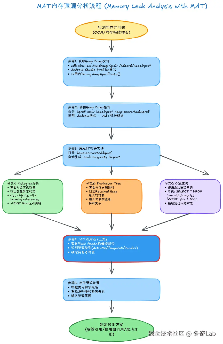
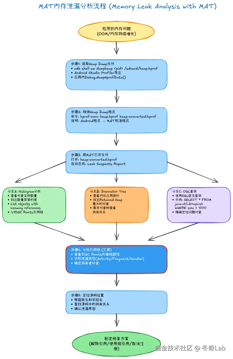
下图展示了使用MAT进行内存泄漏分析的完整流程,包含三条并行的分析路径:

06-03-mat-analysis-workflow.png 图3: MAT内存泄漏分析流程 - Histogram/Dominator Tree/OQL三种分析路径


六、实战案例: NPE问题完整分析

现在让我们回到开篇的那个真实案例,看看如何一步步定位和解决问题。

6.1 问题现象

告警信息:

时间: 2025-12-29 17:30
平台: 监控平台
告警: Crash率突增至15% (正常<1%)
影响: 特定车型用户无法使用应用

用户反馈:

  • "打开应用就闪退"
  • "升级新版本后无法使用"
  • 只在特定车型(ModelX)上出现

6.2 日志分析

第一步: 从DropBox提取最新异常

$ adb shell dumpsys dropbox --print data_app_crash | head -n 50

Drop box contents: 324 entries

2025-12-29 17:28:15 data_app_crash (text, 8932 bytes)
Process: com.example.carapp
PID: 15234
Flags: 0x38d83e44
Package: com.example.carapp v102 (1.0.2)
Foreground: Yes

java.lang.NullPointerException: Attempt to invoke interface method 'int android.car.hardware.property.ICarProperty.getIntProperty(int, int)' on a null object reference
    at com.example.carapp.property.CarPropertyManager.getProperty(CarPropertyManager.java:123)
    at com.example.carapp.ui.MainActivity.initCarConfig(MainActivity.java:89)
    at com.example.carapp.ui.MainActivity.onCreate(MainActivity.java:56)
    at android.app.Activity.performCreate(Activity.java:8051)
    ...

关键信息提取:

信息项内容分析
异常类型NullPointerException空指针问题
崩溃点CarPropertyManager.java:123mService对象为null
调用链MainActivity.onCreate → initCarConfig → getProperty启动时获取车辆属性失败
应用版本v102 (1.0.2)新版本引入的问题
前台应用Yes用户直接感知,影响严重

第二步: 查看源码

// CarPropertyManager.java:123
public class CarPropertyManager {
    private ICarProperty mService;  // ← 这里为null!

    public CarPropertyManager(Context context) {
        // 通过Binder获取Car服务
        IBinder binder = ServiceManager.getService(Context.CAR_SERVICE);
        if (binder != null) {
            mService = ICarProperty.Stub.asInterface(binder);
        }
        // 问题: 如果服务不存在,mService就是null,但没有处理!
    }

    public int getProperty(int propertyId) {
        // 直接调用mService,没有空指针检查!
        return mService.getIntProperty(propertyId, 0);  // ← NPE发生在这里
    }
}

第三步: 分析根本原因

# 检查Car服务是否存在
$ adb shell service list | grep car

# 在ModelX车型上输出:
# 149    car_service: [android.car.ICar]  ← 服务存在

# 但是检查Property服务:
$ adb shell dumpsys car_service | grep -A 10 "Property"

# 输出:
# CarPropertyService: NOT_AVAILABLE  ← Property服务不可用!
# Reason: Config file missing (/vendor/etc/car_property_config.xml)

根本原因确认:

  1. ModelX车型缺少车辆属性配置文件:/vendor/etc/car_property_config.xml
  2. 导致CarPropertyService无法初始化
  3. ServiceManager返回null
  4. 代码没有做空指针保护,直接崩溃

6.3 代码分析与修复

Before (有问题的代码):

public class CarPropertyManager {
    private ICarProperty mService;

    public CarPropertyManager(Context context) {
        IBinder binder = ServiceManager.getService(Context.CAR_SERVICE);
        if (binder != null) {
            mService = ICarProperty.Stub.asInterface(binder);
        }
        // 没有处理mService == null的情况
    }

    public int getProperty(int propertyId) {
        return mService.getIntProperty(propertyId, 0);  // NPE!
    }
}

// MainActivity.java
@Override
protected void onCreate(Bundle savedInstanceState) {
    super.onCreate(savedInstanceState);
    setContentView(R.layout.activity_main);

    initCarConfig();  // 直接调用,没有异常处理
}

private void initCarConfig() {
    CarPropertyManager manager = new CarPropertyManager(this);
    int timeout = manager.getProperty(PROPERTY_CONFIG_TIMEOUT);  // 崩溃!
    // 使用timeout...
}

After (修复后的代码):

public class CarPropertyManager {
    private static final String TAG = "CarPropertyManager";
    private ICarProperty mService;
    private boolean mServiceAvailable;

    public CarPropertyManager(Context context) {
        try {
            IBinder binder = ServiceManager.getService(Context.CAR_SERVICE);
            if (binder != null) {
                mService = ICarProperty.Stub.asInterface(binder);
                mServiceAvailable = (mService != null);
            } else {
                Log.w(TAG, "Car service not available");
                mServiceAvailable = false;
            }
        } catch (Exception e) {
            Log.e(TAG, "Failed to connect to car service", e);
            mServiceAvailable = false;
        }
    }

    /**
     * 检查服务是否可用
     */
    public boolean isServiceAvailable() {
        return mServiceAvailable;
    }

    /**
     * 获取车辆属性
     * @param propertyId 属性ID
     * @param defaultValue 服务不可用时的默认值
     * @return 属性值
     */
    public int getProperty(int propertyId, int defaultValue) {
        if (!mServiceAvailable || mService == null) {
            Log.w(TAG, "Service not available, returning default value: " + defaultValue);
            return defaultValue;
        }

        try {
            return mService.getIntProperty(propertyId, 0);
        } catch (RemoteException e) {
            Log.e(TAG, "Failed to get property: " + propertyId, e);
            return defaultValue;
        }
    }
}

// MainActivity.java
@Override
protected void onCreate(Bundle savedInstanceState) {
    super.onCreate(savedInstanceState);
    setContentView(R.layout.activity_main);

    initCarConfig();
}

private void initCarConfig() {
    CarPropertyManager manager = new CarPropertyManager(this);

    // 先检查服务是否可用
    if (!manager.isServiceAvailable()) {
        Log.w(TAG, "Car property service not available, using default config");
        Toast.makeText(this, "部分车辆功能不可用", Toast.LENGTH_SHORT).show();
        // 使用默认配置
        applyDefaultConfig();
        return;
    }

    // 提供默认值,即使获取失败也不会崩溃
    int timeout = manager.getProperty(PROPERTY_CONFIG_TIMEOUT, 5000);
    applyConfig(timeout);
}

private void applyDefaultConfig() {
    // 使用硬编码的默认配置
    int defaultTimeout = 5000;
    applyConfig(defaultTimeout);
}

修复要点:

  1. 空指针检查:

    • 添加isServiceAvailable()方法
    • 在调用前检查服务状态
  2. 异常捕获:

    • 捕获RemoteException
    • 避免Binder调用失败导致崩溃
  3. 默认值处理:

    • getProperty()方法增加defaultValue参数
    • 服务不可用时返回默认值
  4. 用户体验:

    • 降级处理:使用默认配置继续运行
    • 友好提示:Toast告知用户部分功能不可用

七、最佳实践与预防措施

通过前面的案例分析,我们总结出一套Java异常预防的最佳实践。

7.1 编码规范

1. 防御性编程:

// ❌ 错误示例
public void processData(User user) {
    String name = user.getName();  // user可能为null!
    Log.d(TAG, "Processing user: " + name);
}

// ✅ 正确示例
public void processData(@Nullable User user) {
    if (user == null) {
        Log.w(TAG, "User is null, skipping processing");
        return;
    }

    String name = user.getName();
    Log.d(TAG, "Processing user: " + name);
}

2. 使用注解:

import androidx.annotation.NonNull;
import androidx.annotation.Nullable;

public class UserManager {
    // 明确标注参数不能为null
    public void updateUser(@NonNull User user) {
        // IDE和Lint会检查调用处是否传入null
        saveToDatabase(user);
    }

    // 明确标注返回值可能为null
    @Nullable
    public User findUser(int userId) {
        return userCache.get(userId);
    }
}

3. 异常处理原则:

// 原则1: 不要吞掉异常
try {
    riskyOperation();
} catch (Exception e) {
    // ❌ 什么都不做,问题被隐藏
}

// 原则2: 记录日志
try {
    riskyOperation();
} catch (Exception e) {
    // ✅ 记录异常信息
    Log.e(TAG, "Failed to execute risky operation", e);
}

// 原则3: 优雅降级
try {
    loadDataFromNetwork();
} catch (IOException e) {
    Log.w(TAG, "Network failed, loading from cache", e);
    loadDataFromCache();  // 降级方案
}

// 原则4: 向上抛出不可恢复的异常
public void criticalOperation() throws CriticalException {
    try {
        performCriticalTask();
    } catch (Exception e) {
        throw new CriticalException("Critical task failed", e);
    }
}

4. 资源管理:

// ✅ 使用try-with-resources自动关闭资源
public String readFile(String path) {
    try (BufferedReader reader = new BufferedReader(new FileReader(path))) {
        return reader.readLine();
    } catch (IOException e) {
        Log.e(TAG, "Failed to read file: " + path, e);
        return null;
    }
}

// 或者手动管理
Cursor cursor = null;
try {
    cursor = database.query(...);
    // 使用cursor
} finally {
    if (cursor != null) {
        cursor.close();  // 确保资源释放
    }
}

7.2 工具集成

1. Lint静态检查:

android {
    lintOptions {
        // 将警告提升为错误
        warningsAsErrors true

        // 启用空指针检查
        check 'NullPointer'

        // 检查资源泄漏
        check 'Recycle'

        // 生成HTML报告
        htmlReport true
        htmlOutput file("$project.buildDir/reports/lint-results.html")
    }
}

2. FindBugs/SpotBugs:

plugins {
    id 'com.github.spotbugs' version '5.0.13'
}

spotbugs {
    effort = 'max'
    reportLevel = 'low'
}

tasks.withType(com.github.spotbugs.snom.SpotBugsTask) {
    reports {
        html.enabled = true
        xml.enabled = false
    }
}

3. StrictMode开发时检查:

public class MyApplication extends Application {
    @Override
    public void onCreate() {
        super.onCreate();

        if (BuildConfig.DEBUG) {
            // 检测主线程上的耗时操作
            StrictMode.setThreadPolicy(new StrictMode.ThreadPolicy.Builder()
                .detectDiskReads()
                .detectDiskWrites()
                .detectNetwork()
                .penaltyLog()
                .build());

            // 检测内存泄漏
            StrictMode.setVmPolicy(new StrictMode.VmPolicy.Builder()
                .detectLeakedSqlLiteObjects()
                .detectLeakedClosableObjects()
                .detectActivityLeaks()
                .penaltyLog()
                .build());
        }
    }
}

7.3 监控预警

1. Crash率监控:

public class CrashMonitorService {
    private static final float CRASH_RATE_THRESHOLD = 0.02f;  // 2%

    public void checkCrashRate() {
        int totalUsers = getTotalActiveUsers();
        int crashedUsers = getCrashedUsers();

        float crashRate = (float) crashedUsers / totalUsers;

        if (crashRate > CRASH_RATE_THRESHOLD) {
            // 触发告警
            alertOps("Crash rate exceeded threshold: " + crashRate);
        }
    }
}

2. 异常聚合分析:

# crash_aggregator.py - 异常聚合脚本

import re
from collections import Counter

def aggregate_crashes(log_dir):
    """聚合相同root cause的异常"""
    crashes = []

    for log_file in os.listdir(log_dir):
        with open(os.path.join(log_dir, log_file)) as f:
            content = f.read()

            # 提取异常类型和崩溃点
            exception_type = re.search(r'(java\.lang\.\w+Exception)', content)
            crash_location = re.search(r'at ([\w\.]+)\(([\w\.]+):(\d+)\)', content)

            if exception_type and crash_location:
                key = f"{exception_type.group(1)}@{crash_location.group(1)}"
                crashes.append(key)

    # 统计并排序
    counter = Counter(crashes)
    for crash_type, count in counter.most_common(10):
        print(f"{crash_type}: {count} times")

aggregate_crashes("/path/to/dropbox_logs")

输出示例:

NullPointerException@CarPropertyManager.getProperty: 42 times
IndexOutOfBoundsException@RecyclerView.onBindViewHolder: 15 times
ClassCastException@MainActivity.handleMessage: 8 times

3. 自动化告警:

# prometheus_alert_rules.yml

groups:
  - name: app_crash_alerts
    rules:
      - alert: HighCrashRate
        expr: app_crash_rate > 0.02
        for: 5m
        labels:
          severity: critical
        annotations:
          summary: "App crash rate is too high"
          description: "Crash rate is {{ $value }}, exceeds 2% threshold"

      - alert: NewCrashType
        expr: increase(app_crash_types[1h]) > 0
        labels:
          severity: warning
        annotations:
          summary: "New crash type detected"
          description: "A new type of crash appeared in the last hour"

八、总结

通过本文的学习,你应该已经掌握了Java异常分析的完整方法论。让我们回顾一下核心要点:

知识体系:

  1. ✅ Java异常体系 (Error/Exception/Checked/Unchecked)
  2. ✅ Android异常处理机制 (UncaughtExceptionHandler/AMS/DropBox)
  3. ✅ JE日志结构 (进程信息/异常栈/链式异常)

工具技能:

  1. ✅ Logcat实时监控 (过滤技巧/正则搜索/输出到文件)
  2. ✅ DropBox日志分析 (提取日志/批量分析/统计聚合)
  3. ✅ MAT内存分析 (Histogram/Dominator Tree/OQL查询)

实战能力:

  1. ✅ 快速定位问题根因 (日志分析→源码追踪→根因确认)
  2. ✅ 代码修复与防御 (空指针检查/异常处理/默认值)
  3. ✅ 验证与预防 (单元测试/Lint检查/监控告警)

Java异常 vs Native Crash对比:

维度Java异常Native Crash
调试难度⭐⭐ 较简单⭐⭐⭐⭐⭐ 非常困难
堆栈信息完整的Java调用栈机器码地址,需符号化
常用工具Logcat, DropBox, MATaddr2line, ndk-stack, gdb
主要原因NPE, 越界, 类型转换内存访问错误, 信号异常
影响范围通常局限于单个功能可能导致进程崩溃

相关文章


作者简介: 多年Android系统开发经验,专注于系统稳定性与性能优化领域。欢迎关注本系列,一起深入Android系统的精彩世界!


🎉 感谢关注,让我们一起深入Android系统的精彩世界!

找到我: 个人主页