Open-AutoGLM部署到安卓手机时遇到的问题

123 阅读1分钟

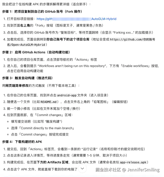
跟着部署指南一步一步操作的:github.com/xietao77889…

问题1:

其中的AI API Key不一定是GRSAI。官网我怎么也打不开。

问题2:

F-Droid不是必须的。装这个是为了装Termux,在github.com/termux/term…下载Termux即可

我下载下来了: pan.baidu.com/s/19KyY_KwV… 提取码: tp7b

问题3:

AutoGLM-Helper.apk在项目目录中没找到,自己构建。问了豆包步骤。

QQ_1767179914106.png

我构建的apk: pan.baidu.com/s/1X8-RqOKA… 提取码: veui

问题4:

在Termux下载部署脚本的时候,注意 “curl -O raw.githubusercontent.com/your-repo/d… ”这里面写了“your-repo”,需要换成自己的路径: https://raw.githubusercontent.com/自己github用户名/Open-AutoGLM-Hybrid/termux-scripts/deploy.sh

我手机没有梯子,所以我是手动创建脚本。

问题5:

需要修改脚本deploy.sh

修改点1:在issues中看到需要加一行

#确保~/bin目录存在(加一行这个不然执行的时候显示找不到目录)
mkdir -p ~/bin

修改点2:

export PHONE_AGENT_BASE_URL="不用非得是GRS,用自己有的"
export PHONE_AGENT_API_KEY="$api_key"
export PHONE_AGENT_MODEL="用有视觉功能的模型"
问题6:

也是从issues中知道的:按照这个方式部署github.com/eraycc/Auto…

当前部署到这个进度了,要去跨年了,明年接着整吧

Screenshot_20251231_190714_com.termux.jpg